Fórum témák
» Több friss téma |
Fórum » LED-es kivezérlésjelzők
Témaindító: KeserűCukor, idő: Márc 27, 2006
Témakörök:
Ilyen lett, köszönöm a segítségeteket! Bővebben: Link
Örülök, hogy sikerült. Én is meg fogom épiteni.
Tetszik. Jó lett. Nekem azok tetszenek amelyek ütemre dolgoznak. Talán meglehetne oldani egy alul áteresztő szűrővel ami a mély hangokat engedné át.
Én köszönöm hogy csináltál róla videót, és ugye élőben még jobb mint a videón?
Sziasztok!
Tudna nekem adni valaki egy működő kapcsolást lm3914-es ic-re? Ja és 10 db led üzemelne, szal 1db 3914 legyen a cél. ![]() Köszi! Időközben találtam egyet. Igazolná nekem valaki, hogy ez működik? Bővebben: Link Ha valaki tud még más megoldást, szívesen fogadom!
Hello!
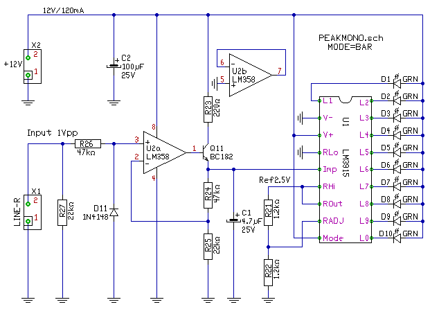
Egy adatlapon szereplő kapcsolás, mindig működik. De általában ez, nem egy kidolgozott áramkör, hanem egy példa, ami jellemző felhasználást mutatja, vagy valamely funkció megértéséhez példa. De ha kivezérlésmérő lesz (mint ahogy a topik címe mutatja) akkor inkább ezt a megvalósított kapcsolást ajánlom. Ha az LM3914 jobban tetszik, mint a 3915, hát legyen. De a fül hallásgörbéjéhez a logaritmikus skála jobban illeszkedik. üdv! proli007
Értem köszi. Igazából kezdő vagyok, és szívesen fogadom a tanácsot. Akkor 3915-öt választok. Tudnál adni egy olyan kapcsit, ahol csak 1 db 3915 van?
Köszönöm szépen!
Fent van egy fényképező jel.Arra rákattintasz és választhatsz magadnak.
Hello!
Tudod hogy kell három oroszlánt megfogni? Ötöt megfogsz, és kettőt elengedsz.. üdv! proli007
Jó a válasz felvezetése
A led anódokat nem szoktad alacsonyabb feszültséggel táplálni? A csatolt rajzon ~10mA a led áram, oszlop kijelzésben ilyenkor túl melegnek érzem az IC-t.
Hello!
Csak megrajzoltam, mert ragaszkodott az egyhez. De alapból igazad van, viszont elég egy szem mezei ellenállás is sorba a Led-ek táplálásával, mert a kimenetek áramgenerátorosak. Az felveszi a felesleges teljesítményt. Vagy kisebb tápfesz. De fogalmam sincs mit készít, milyen tápfeszültségre.. üdv! proli007
Üdv! Akkor ez a stabilizátor túlzás? Közel azonos eredményt ad a 68-100 ohm ellenállás is? A rajzon R8.
Sziasztok!
Most ismerkedem igazából az elektronikával. Szerettem, volna egy kivezérlésjelzőt, de a tranzisztoros megoldást 2 nap próbálkozás után abbahagytam. Gondoltam, egy IC-s megoldást könnyebben megtudok építeni. Sem a feszültségem, se semmi nincs eltervezve, egyenlőre tanulgatni akarok. Próbapanel, vezetékek, alkatrészek, tudjátok. Szóval, egyenlőre egy "egyszerű" kapcsolásra van szükségem. S ha sikerül megcsinálni, megyek tovább a nehezebb felé.
Hello!
Nem túlzás, hanem felesleges. Pontosan úgy megoldható, ahogy a linkelt rajzon is van..
Köszönöm a választ. Poros kollégának jövök egy 7805-tel. :hide: Bővebben: Link
Szerencséd,hogy sikerült egy elfekvő készletből 150 darabot olcsón vásárolnom. Ezért jössz 10FTal.
Amíg nem érkezik meg az LM3915, addig is elővettem a tranzisztoros kapcsolást, hátha sikerül. Mindig ugyan az a hiba. Megépítem, szerintem mindent jól raktam össze. 9V-os elemről működtetem. Az audio jelem, az 5.1es rendszerről jön, egy hangszóró helyére van kötve.
Az audio folyamatosan 16,7mV. Gondolom ez a kapcsolás a frekvenciális változásokat "egyenesíti" majd erősíti fel. Az én kapcsolásomra ha ráadom a tápot, felvillan szinte az összes led (5 db) majd kialszanak. Kivéve az első led-et, ami halványan világít. megfigyeltem, a zene ritmusát nem követi. Tudtok így látatlanba segíteni? Köszi! Ez a kapcsolás: Bővebben: Link Minden alkatrész ugyanaz mint a rajzon, kivéve a tranyókat, 547b helyett 547c.
Az 549es tranyót megfordítva, táp ráadásakor, gyors felvillanás, és ilyenkor nem jelentkezik, az első led halvány világítása.
Jelre, még mindig nem reagál.
Szia le tudod fényképezni? Mert úgy egyszerűbb lenne a hibakeresés..
A nyákot is felrakhatnád. kettőt építettem mindkettő működött elsőre. Ezzel a nyák tervel. A tápfeszültség 12 volt.
Keresek 12-ledes vezérlés jelzőt elfogadható áron.tatamaci51
Megpróbáltam több szögből, több képet csinálni. Hátha
![]() Bővebben: Link Bővebben: Link Bővebben: Link Bővebben: Link Bővebben: Link Bővebben: Link Bővebben: Link
Hát így első ránézésre PL a 1N4148 as dióda sor katódján nem szabadna ott lennie a +12voltnak
A 4k7-es ellenállások vannak összekötve. Rajtuk nincs közvetlenül feszültség adva.
(ezt a képet nézegettem, a kapcs.rajz mellett: Bővebben: Link )
Elég nehéz kivenni de,ha jól látom a potméter bekötése sem jó.
Ha a képet nézed, a potméter balszélső lábán jel be, középsőről megy a kondiba, a jobb szélső lába pedig megy a gnd-be.
Az audio- megy a potiba és az audio+ meg a gnd-be nem? (ha az elem + ágát lefogom és a diódákat másik kézzel fogdosom, világítanak, szépen egyesével. Remélem ez jó dolog )
Szia!
Ha összekötöd a bc549C E és C lábát akkor világítanak a ledek? Mert ezzel nagy mértékben leszűkülne a hiba okának helymeghatározása. |
Bejelentkezés
Hirdetés |






) 



