Fórum témák
» Több friss téma |
Van egy 40W-os napelemem ami remekül elfér a kombi autóm kalaptartóján.
Már csak a fent leírt problémám megoldása lenne vissza. Még egy gondolat.Lehetséges ennek a segédakkunak a menet közbeni töltése pl. a gk. 12v-os rendszeréről valamilyen módon?
Szerintem a segédakku menet közbeni töltése jobb gondolat az adott esetben,mint a napelem.
Két dolgot kell itt figyelembe venni,hogy az együttes terhelés ne haladja meg az autógenerátorának maximális terhelhetőségét,valamint azt hogy egyszerű megoldás esetén a segédakkut teljes töltöttsége nem érhető el. Talán a legegyszerűbb megoldás a tartalék akkut nagy áramú diódán és önálló biztosítékon és egy segédrelén keresztül a gépkocsi akkumulátorára kötni. A segédrelé csak akkor húzna be,ha a gépkocsi motorja működik és tölti az akkumulátort. A dióda megakadályozná,hogy a segédakkut a gépkocsi fogyasztói "merítsék". Természetesen célszerű lenne ennek a szakirodalomban is utána olvasni.
Kedves Urak.
Ha volna valakinek egy viszonylag egyszerü zselé aksi töltö kapcsolása, /az aksi 12V20Ah-ás/ ,és, vagy, ha feltöltötte az aksit, akkor cseptöltésreáll,azt nagyon megköszönném. A lehetö leg egyszerübb kellene. Köszönettel:kocici17
A zselés akku is csak egy savas akkumulátor. Ugyan olyan töltő kell neki mint a többi savasnak.
Sajnos a hagyományos töltö szétvert egy aksit már.
Ezért gondoltam a leg egyszerübb szabályozásra, hogy ne forjon fel az aksi. Mivel vidéken vagyok igy nem sok alkatrész áll rendelkezésemre, csak minimális dolgok...pl:555, mc1458, ellenállások, meg néhány zeener, és pár telyesimény tranyo.
A te problémád akkor a töltés leállása. Ezt azért maglévő alkatrészekhez kötni bajos. Az akku töltő topikban nézelődj hátha találsz megfelelőt.
A "kapcsolások" között elég sok fajtát találsz.
Szia: nekem van ilyen akksim egy kis gyerek kerékpárhoz volt és motorral együtt kidobták de ez csak 7.2 Ah
nem találom hogyan tölthetném. írd meg légyszi üdv: dava
Tehát van egy 12 V / 7,2 Ah -s zselés akksid. Ezt úgy töltheted, hogy egy tápegység kimeneti feszültségét beállítod 14,5 - 14,7 V -ra, az áramkorlátját 700 mA -re, és már töltheted is. Ha nincs ilyened, akkor töltheted egy 12 V -os dugasztápról, ami üresjárásban 14 V -nál nagyobb egyenfeszültséget ad le. Akkor azonban sorba kell kötnöd az akkumlátorral egy 12 V / 6 W -os izzólámpát, és neked kell figyelned egy multiméterrel, hogy mikor éri el az akku feszültsége a 14,5 V -ot. Ha ekkor leveszed a töltődről, az akkumlátor feszültsége rövid időn belül leesik 13,6 - 13,8 V -ra, akkor jó az akksi.
Köszi a választ nagyon gyors voltálde ha nem vagyok tul moho azt is ird már le hogyan állítsam be a tápon a 14.7 voltot.mert van egy pc tápom már odáig eljhutottam,hogy
a zöld vezetéket összekötve egy feketével müködik. atx e s300w. köszi. Ja még annyit,lelkes amatőr vagyok. sokat tanultam már tőletek itt a forumon. Tiszt. Dava
Először is, mérd meg a PC táp 12 V -ját pontosan. Ez nem szokott, elég lenni, külön állítási lehetőség sincs, és áramkorlát sincs benne (tudomásom szerint). Át lehetne alakítani akkumlátor töltőnek, többen is megtették már, nézz bele a PC táp átalakítása topikba. Aránylag bonyolult dolog, szükség lenne hozzá a tápod kapcsolási rajzára is. Ha nincs labor tápod, egyszerűbb a második javaslatom, vagy ha sokat akarsz tölteni, akkor építs egy akku töltőt, erre itt a fórumon is találsz megoldásokat.
Az akkumlátoron rajta vannak a töltési kondíciók is.
Dehogynincs! Kell legyen benne szabvány szerint, igaz, az nagyobb áramokra működik és reteszeli a tápot azonnal. A 12V többnyire könnyen feljebb vihető, de ismerni kéne azt a tápot pontosabban, típus szerint.
Azért én nem arra az esetre gondoltam hogyha túlterheled, leáll az egész áramkör, hanem arra az esetre, amit a labortápnál az állítható áramkorlát produkál. A feszültséget is lehet némileg állítani, de az összeset együtt, és ehhez a rendelkezésre álló táp kapcsolását is ismerni kell. Ezért javasoltam ötletadónak a PC táp átalakítása topikot. Az átalakítással akku töltőt is lehet belőle készíteni, de anélkül akkutöltésre használni nem igazán praktikus. Akkor már inkább egy olcsó dugasztáp, ami tud 700 mA -t.
Sziasztok!
Egy 12V-os, 1,2Ah-ás akksit puffer üzemmódban kötöttem be a riasztóközpontba. A trafó 12V-os. (pufferelve, egyenirányítva: 14V) Ugye így folyamatosan kapja a 14V-ot az akku. Mekkora terhelést kell rákötnöm, hogy ne töltődjön túl az akku? A segítséget előre is köszönöm: Balázs
Nem terhelést kell rákötni. puffer üzemmódban az akkura jutó feszültség 13,8 V legyen, stabilan. Ezt a feszültséget egy stabilizátorral állítsd elő, és ezt rajta hagyhatod az akkumlátoron.
Szia!
Köszönöm a választ! Van otthon LM 317-es IC-m, azzal megcsinálom. Üdv! Balázs
Annyi van még, ami gond lehet, hogy ha elmegy a hálózat, akkor a töltőbe visszafolyik az áram. Ezt az esetet illik kivédeni. Illetve én 13.7V-re szoktam számolni, de ez lényegtelen... Az áramkorlátot pedig az Ah kapacitás tizedére szoktam beállitani.
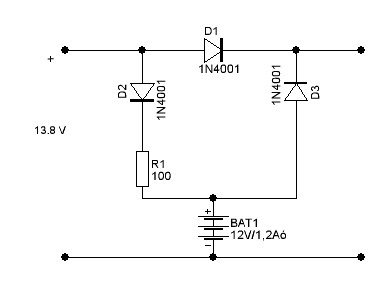
Nem mélyedtem ennyire bele. De valami olyasmire gondoltam, mint a csatolékban van, igaz ebben sincs se túlfesz, se mélykisülés védelem.
Hello!
Csak a bemeneten ne legyen csak 13,8V mert az életbe fel nem töltődik ez.. üdv! proli007
Szia!
Az egyenirányító diódák miatt nem tud visszamenni az áram. -szerintem- Üdv! Balázs
Szia!
Nekem nem baj, hogy nincsenek ilyen védelmek, tökéletesen megfelel nekem a kapcsolás. Üdv! Balázs
Üdv!
Van 2db zselés akkumlátorom és sajnos mélykisütött állapotba estek. A kapocsfeszültségük 10V alatt van. Normál 1/10-ed es töltést nem akarják felvenni. Milyen módszerrel lehet őket újból használható formába hozni? Köszi!
Kösd rá labortápra, szintén 1/10-es áramkorláttal. Szépen lassan meg fog indulni a töltés. Én is így hoztam rendbe egy 6V-os akkut, ami 2V-ig merült. Nem lett tökéletes (nem is vártam, hogy az legyen), de arra elég volt, hogy a motor (MZ) üzemeljen vele.
Azt azért nézd meg hogy van-e benne trutyi. Mert ha a védőkupakon kijött az elektrolit (akár gáz formában is !) akkor annyi.
Na jó, horgászlámpába már csiholtam életet ideiglenesen "belevizeléssel". Ugyanakkor amin meglepődtem (bár tudnom kellett volna): A méllykisült autóakksi nem veszi fel a töltést (felugrik a fesz, nagy a belső ellenállása). De ha rajta tartod, akkor magához tér (csak nem szabad "vadulni" mert annak ugye az elektronika issza meg a levét). Gondolkoztam is egy "bikázó light" készítésén (14.4 DC, 5A current limit). Aztán rájöttem hogy elég ha becsukjuk az ajtót ha egy hétig nem hasznájuk az autót és akkor ilyesmi nem kell
Bár nem aramgeneratoros a labortápom, de tettem előtétellenállsást így az áram nagyjából stabil marad.
Trutyi nincsen mert ezek zséles akkuk. A belsőellenállás elég nagy kb 2 ohm de úgy néz ki szépen lassan csökken az érték. Reggelig rajta hagyom meglátjuk mi lesz. Mindkettőtöknek közöm a javaslatokat. Üdv
Van-e benne trutyi alatt azt értem hogy "elektrolit". Mert ugye attól képes működni az akku egyáltalán...
Ha száraz akkor elem ![]() De ha száraz, akkor sem ad majd sok áramot... Idézet: „Van-e benne trutyi alatt azt értem hogy "elektrolit". Mert ugye attól képes működni az akku egyáltalán” ŐŐ jah, mivel zselés így még ha le is veszem a kupakokat folyadékot nem látni mivel fel van itatva.A zseléseket, meg legjobb tudásom szerint nem kell "gondozni".
Sziasztok!
Nekem egy 12V 4Ah-s akkuhoz kellene töltő kapcsolási rajz, ami 400mA-nél nem tölt többel. Úgy tudom ez lenne az optimális. Tudna valaki valami relatíve egyszerűbb kapcsolást? Köszi
A zselés akku ugyan úgy kiszárad mint a többi csak lassabban.
|
Bejelentkezés
Hirdetés |




Mivel vidéken vagyok igy nem sok alkatrész áll rendelkezésemre, csak minimális dolgok...pl:555, 





