Fórum témák
» Több friss téma |
Fórum » Erősítőhöz való hangsugárzó védelem (koppanásgátló)
Témaindító: Thom, idő: Márc 14, 2006
Témakörök:
Hello!
Bocs a késésért, de nem voltam netközelben pár napig. A feszültséget nem módosíthatod alkatrészek módosítása nélkül csak úgy, mert az időzítő kör egy osztó, aminek az alsó osztáspontjánál van a relét húzó darlington, ami nem kap kelég nyitófeszültséget alacsonyabb tápfeszről. 20V tápfesznél már nincs elég nyitófeszültség a darlingtonnak. Egy "sima" bipoláris tranzisztornak meg nem biztos, hogy elég lesz az osztókör árama ahhoz, hogy nyisson. Ha változtatsz a feszültségen, akkor az időzítő/osztókört át kell tervezni. Van egy jobb változata ennek a védelemnek, nem túl régen került fel ide a topicba. Itt találod: Link Itt pedig a hidalt végfokhoz készült változatot: Link De ezeknél is érvényes az, hogy a tápfeszültséghez kell igazítani az osztókör osztási arányát.
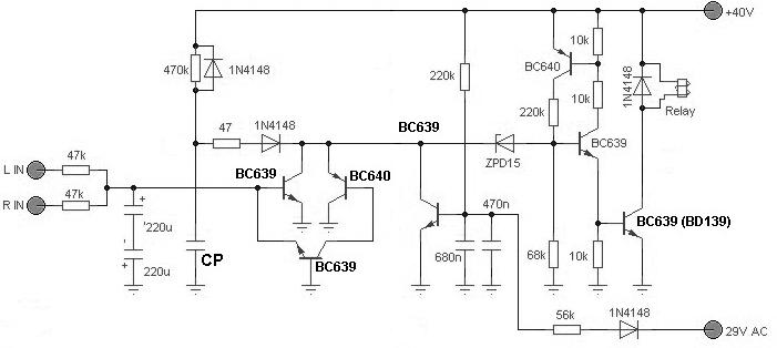
A DC védelemben a bipolár elkó felesleges, az elkók a DC védelem tranzisztorainak Ueb korlátolt feszültsége erejéig bátran igénybe vehetőek ellenkező polaritással. A DC védelemben nem szükséges PNP+NPN tranzisztor a negatív élhez, egyszem NPN is elég (földelt bázissal és a környező ellenállások figyelembe vételével, ha ez így nem járható, akkor egy PNP tranzisztor. A BC639/640 alkalmazását mi indokolja? Kisjelű, kisáramú kapcsoló feladatokra a BC546/556 szerencsésebb, olcsóbb. A schmidt trógert felesleges bonyolításnak érzem (alapelv: A védelem legyen minél egyszerűbb, ne legyen felesleges hibalehetőség benne), a zener nyitóirányú karakterisztikája a tranzisztor működését elég határozottá teszi (darlington nem szükséges, megfelelő tranzisztorral kell kapcsolni, ez is egyszerűsít-én BD441-et használtam G8JR relékhez, melyek 2W-os tekerccsel bírnak), a relé meghúzásában leírt jelenség meg semmilyen káros/veszélyes dologgal nem jár.
Szerintem.
Hello!
Ha nem haragszol, én válaszolok inkább a hozzászólásodhoz és magamra vállalom ezt a feladatot. Az mellett, hogy a gondolataid között néhol vannak igazságok, viszont félreérted a tervezői szabadságot. Mert akinek a kapcsolás nem tetszik, tervez magának másikat. Szerintem maradjunk az utolsó megállapításodnál, hogy "Szerintem." üdv! proli007
Mivel az utolsó szó lényegét kiemelted, bízom benne, hogy e véleményt nem értelmezed másként. És van ott kérdés is, amire a válasz esetleg számomra is lehet értékes információ. Szerintem semmi szükség nem volt erre az írásodra.
Hello!
Szerintem sem volt, csak nem tudtam megállni.. üdv! proli007
Nem ismertelek félre :p . Jó, abban egyetértek, hogy reggel korán kelős-kötekedősre sikerült. Nem annak szántam.
Helló!
Egy kis gondban vagyok. Megépítettem a Májki féle védelem Alkotós változatát. Korábban a májki féle már működött az erősítőben ugyanerről a tápról. A tápfesz. +/-17V, a 24V-os relé előtét nélkül szépen működött róla eddig is. Most viszont eleve csak 12V-ot mérek + tápon, holott az erősítőre rákötve ugyanezt a tápot +/-17V-ot mértem... Kérdés, hogy valamiért nem jut el a reléig a fesz. vagy eljut, de kevés neki? (A relé tekercsen nincs is fesz, tehát nem jut el, de vajon ha eljutna elég lenne-e?..) T4 tranyó kollektora és a +táp között is 12V van, a D4 diódán is meg van, viszont a T1 kollektornál már nincs meg, csak kb 20mV. A védelem led-je világít. Mit kéne még mérnem?
Csak egy észrevétel:
Idézet: „...ne legyen felesleges hibalehetőség benne...” Épp ezért teszek változó polaritású helyekre két szembefordított elkót, vagy bipolárisat. Még 0,6V -os ellenkező polaritáson is szivároghat áram, ami a működést befolyásolhatja. Itt ugyanis kis áramok vannak, egy esetleges elkó szivárgás pedig bőven elég ahhoz, hogy ne töltődjön fel az elkó... Nem feltétlenül az elkó védelme miatt teszem oda így a kondikat, hanem azért, hogy hibalehetőséget zárjak ki. A rajzon egyébként nincs bipoláris kondi. A schmitt trigger rész egyáltalán nem bonyolult, és persze, megoldható nélküle is, viszont minden tekintetben stabilabbá teszi a behúzást és a kikapcsolást. A tranzisztorok típusa kérésre lett 639/640, mert aki kérte, annak ezek voltak kéznél. De egyébként ebbe teljesen felesleges volt belekötni, mert egyértelmű, hogy más félvezetők is használhatók. A negatív feszültség figyelését pedig egyáltalán nem bíznám 1 db NPN tranzisztorra, mivel a kisütendő elkón kb. 15-18V feszültség van, amit GND -re kellene kisütnie a tranzisztornak, de azt nem a C-B diódája fogja GND felé kisütni, hanem az E-C kör. De az emitterén keresztül nem a bemenő ellenállások felé fogja kisütni a feszültséget, hanem ráküldi a pozitív feszültséget figyelő tranzisztor bázisára. Egy 15V -ra töltött elkót nem szerencsés egy tranzisztor B-E diódájára kötni kisütés céljából. Ez ugyan csak egy pillanatig tart, mert utána az a tranzisztor is nyit, és már annak a C-E köre süti ki az elkót, de nem kötnék ekkora impulzust még egy kis időre sem a B-E átmenetre (megint csak a hibalehetőség megakadályozása miatt). Hogy miért töltöm fel 15-17V -ra az időzítő elkót? Mert így jóval kisebb kapacitással is meg lehet oldani hosszabb időzítést is, és ez még biztonságosan és gyorsan kisüthető az áramkorlátozó ellenálláson keresztül. Viszont a kis töltőáram miatt nem stabil a behúzás még darlingtonnal sem, mert töltéskor lapos az emelkedő feszültség görbéje az elkón, ezért van a schmitt trigger. Van egyszerűbb? Persze. Senki sem állította, hogy ez a legegyszerűbb. Működik? Igen, hibátlanul. Hosszú távon is megbízható? Igen. Más félvezetőkkel is működik? Igen...
Üdv! A jelzett kapcsolással steelbird engem segített. A kérésemre kerültek bele BCE lábkiosztású tranzisztorok.
A negatív DC figyelőbe azért van PNP tranzisztor, hogy a pozitívval szimmetrikusan avatkozzon be, illetve kisüsse az időzítő kondenzátort. Az integráló kondi és a relévezérlő megfontolásra érdemes, köszönöm a hsz.-t. reloop
A lényeg, hogy hibátlanul működik
![]() A kondi szivárgó áramot, majd megmérem. Az esetemben szokatlanul magas tekercs induktivitás miatt (48V relé) talán van jogosultsága a sima darlington alkalmazásának. A bistabil relé meghajtás azért nagyon precíz
Köszi a segítséget, de máshogy oldottam meg, mégpedig úgy hogy a C3-at megnöveltem 47u-ról 100-ra így 12V/300mA-nél kb 0,7mp a késedelem a 2 relé közt.
Tökéletesen működik a koppanásgátló megérdemelt ennyit a régi vidi erősítőm
Sziasztok,
Alkotó topic társunk tette közzé ebben a hozzászólásában a uPC1237 IC-vel megépített védelem egyszerűsített, ún. "alap védelem" leírását. Az ebben található információkat felhasználva, kicsit módosított nyák tervet készítettem a uPC1237 alap védelmi kapcsolás Alkotós átrajzolatához. Az általam készített tervek annyiban különböznek az idézettektől, hogy kicsit kisebb (75*50 mm) és hiányoznak róla az ennél a kapcsolásnál nem használt vezetőpályák. Én ezt fogom megépíteni, de az általam készített változat még egy példányban sem készült el. Ezt mindenki vegye figyelembe, aki esetleg a megépítés gondolatával foglalkozik, bár kapcsolástechnikailag semmiben nem különbözik a hivatkozottól. Ami - ha jól tudom - legalább egy működő példányban elkészült már. Az elkészítéshez mellékelem a nyák terveket (vasalásos és fotós kivitelben is) valamint a beültetési rajzot, ami pozíció számok szerint megfelel a hivatkozott kapcsolásnak. Kérem, hogy Alkotó írását is olvassa el, aki foglalkozik ezen védelem megépítésével; sok hasznos kiegészítő információ is található benne. Ezek a tervek OMRON G2R (vagy hasonló) típusú reléhez készültek, ha lesz időm, elkészítem másik típushoz is. Sikeres építést mindenkinek.
Steelbird lehet csak megcsinálom a másik kapcsolásodat persze ugyanúgy azzal a 3 db 0.33as kondival. 41voltról menne már a végfoknak szánt trafóról. Annyi még, hogy 48v-os relé jó lesz oda mert a lomextől rendelném. Előre is köszi.
Szerintem azt csináld meg, amit linkeltem (vagy arra írtad, hogy megcsinálod?). Link
Valószínűleg elég lesz a 48V -os relének a 41V, de ezt inkább adatlapon kellene megnézni, az a biztos -vagy próbáld ki.
Igen amit linkeltél azt akarom megcsinálni. Köszi. Amint meglesz írok.
Sziasztok!
Bassmester kapcsolásához csináltam egy rögtönzött tápegységet valaki rákukkantana hogy ebben a formában megfelelő-e?! Előre is köszönöm!
Igazából szerintem nagyon felesleges ennyi puffer... sőt kikapcsolás után a relé el sem fog engedni egyből ennyi puffer esetén...én max egy 470n tennék meg 100n szűrést neki és ennyi.
Értem de akkor gnd-t honnan vegyek?
Vagy esetleg a stabilizátor ic-nek a középső lábáról onnan jó lenne?
Hova milyen GND -t? Most ez nekem nem világos...
Van egy dióda híd abba megy az AC fesz... kijön belőle a DC +/GND ide rakhatsz valami kicsi puffert, esetleg valami szűrést, és innen mész tovább a 7815 -re... (gondolom az lesz benne) aminek az egyik lábára megy a bemenő fesz... (ez nem tudom mekkora nálad) a középsőre a GND és a másik széle a +15V... Uhhh.. csak most nézem a rajzodat... (eddig nem is néztem, csak rápillantottam és láttam, hogy sok az a puffer... az az egész úgy rossz ahogy van...) Szerintem nem érted, hogy kellene ezt az egészet csinálni... Előbb tisztázzuk, hogy honnan akarod ennek adni a feszt... trafóról közvetlen? hány V -t stb... aztán nézzük tovább...
Szia!
12 voltos trafó lesz ami egyenirányítás után kb 16.92 volt ezért jól mondtad hogy kell a 7815-ös ic! Ahogy elmondtad már értem nem az zavart be hogy a tápcsatlakozóknál + és gnd írások voltak és csodálkoztam is hogy nem + -! De így már világos ahogy elmondtad csak belezavarodtam! Csatolok egy javított képet hátha így már életképesebb a dolog!
Így már akár jó is lehetne, csak az AC12V az lehet, hogy éppen kevés lesz... ugyanis a 7815 -nek kellene olyan 18V legalább... de 17 mindenképpen... ha jól emlékszek a 78XX szériának 2-2.5V körül van a dropout -ja.
12VAC -ból lesz ugye kb. 16.9VDC de erre még rá kell számolni a híd okozta feszültségveszteséget is... az meg már úgy valszeg kevés lesz. Dobd össze így levegőbe trafó -> híd -> kondi esetleg rárakhatod a 7815 -öt és megnézed mennyit ad le...
Szia!
Sajnos a 7815-ös icre még várok de a greatz után kondi nélkül 15.60 voltot mérek!
Kondit azt rakni kell utána... az után mérj, de amúgy ide jó lesz egy 7812 is, és 12V -s relék... max. kicsit állítani kell a késleltetésen, ha túl nagy lenne így... amúgy még nézd át azt a tervet, mert szerintem a GND vonalon nem jó valami ott a 2 elkó körül...
Linkelj már nekem erről egy kapcsolási rajzot, elég furcsa nekem itt egy - két dolog ezen a panelon most, hogy átnéztem...
A kapcsolást ennél a hozzászólásnál találod!
Beraktam egy 1000 µF-os kondit és most 16.12 Voltot mérek így! Egyébként köszi szépen a segítséget!
Igen mint mondtam a két 22u -snál nem jól van a GND ... azt tovább kellene még vinni és nem is jó kondihoz van húzva.. a többi ahogy látom jó így elsőre... 16V körűl nem lesz elég a 7815 -nek az biztos... kevesebbet fog leadni, de mondjuk az nem lesz gond szerintem...
Pufferen meg még javítok... nem kell oda 470u sem... tegyél be egy 100u -sat valami 25V körülit és kész... nagyobb nem kell, mert nem fog leoldani a relé miután elveszed tőle a feszt, csak "sok" idő múlva.
Uhh azt a bekötést én néztem el sajnos!
A mellékelt rajzon javítottam a bekötési hibát kicseréltem a kondit kisebbre akkor elvileg így már működnie kell!
Értem köszi szépen a sok segítséget nagyon hálás vagyok érte!
Na elkészültem a nyák rajzzal lehet, hogy kicsit nagyra sikeredett de majd próbálok összehúzni rajta.
Annyi, hogy a hővédelmet én is kihagytam meg még majd annyi, hogy a kondik 50v-ak lesznek.
Sziasztok.
Én a készülőben lévő erősitőmhöz szeretnék koppanásgátlót épiteni, de annyi sok fajta kapcsolás van itt hogy magam sem tudom hogy melyiket épitsem ebben szeretném a segitségeteket kérni, hogy milyet ajánlotok? A segitséget előre is köszönöm. |
Bejelentkezés
Hirdetés |








Annyi, hogy a hővédelmet én is kihagytam meg még majd annyi, hogy a kondik 50v-ak lesznek. 





