Fórum témák
» Több friss téma |
Helló!
A TL494-es adatlapjában láttam ezt a kapcsolást (csatolt file) és van is itthon egy trafóm csak az az egy gond van hogy nem annyi a menetszáma mint amennyit az adatlapban írtak. A kérdésem, hogy lehet-e ezzel a trafóval és TL494-el tápot csinálni. Az lenne a lényeg hogy 12V-ból csináljon 15,12,9,5V-ot de ezt meg tudom oldani 78xx IC-kel, tehát jó ha a táp 20V-ot ad le. az adatlapban lévő alkatrész paramétereket gondolom meg kell változtatni. A trafóról is csatolom a képet. A segítséget előre is köszönöm. Üdv, kisedison
Tehát ezzel a tekercseléssel nem is tudna működni a leírt feszen.
Itt van ez a táp is (ugyanaz mint amit az előbb csatoltam, csak benne van a trafó adatai). Melyik felirat jelzi a menetszámot?
Kössz
Akkor a szekundernek 120 menet kell
Üdv!
Egy érdekes kérdésem lenne, amit sehogy se értek. Csatolok két képet. Ha az IC felépítését nézem akkor pont ellentétesen kéne működjön a két kimenet, errefel ha megnézem a diagramot akkor a vége felé észreveszem azt, hogy pont egyszerre működnek. Sőt látok olyan kapcsolást is amelyiknél a két kimenetet külön használják és olyant is amelyiknél összekötve, egyszerre. Most valaki elmagyarázná, hogy mitöl is függ és hogy is van ez az egész a kimenetek közti összefüggéssel? Nem értem, hogy hogy van az, hogy egyszer még ellentétesen működnek azután meg már egyszerre, és ha a felépítését nézem akkor végképp össze zavar, hogy hogyan működhet egyszerre mikor a flip-flop és a kapuk ellentétesen vezérlik meg. Kicsit összegabajodtam. Remélem értitek a kérdésem. Köszönöm előre is segítségetek.
Ha figyelmesen elolvasod az adatlapot akkor rájössz hogy ha az OC láb a Vref-re van kötve akkor ellenütemben vezérli a két kimenetet, ha viszont nincs rajta feszültség akkor együtemben. Ez gyönyörűen látszik a képen is amit csatoltál: legalsó sor output control.
Nagyon szépen köszönöm
Sziasztok!
Egy ilyen típusú konverter transzformátorának a primer menetszámát milyen számolással lehet méretezni? http://datasheetoo.com/wp-content/uploads/2009/10/Pulse-Width-Modul...am.jpg
ennek az IC-nek a második belső komparátora az milyen feszültségi szintet monitoroz?
Az világos hogy az első komparátor a kimenetet monitorozza, és a szerint változtatja az impulzust.
A két komparátor szerintem teljesen egyenértékű, akár a második is szabályozhatná a kimeneti feszültséget, a második plusz szabadon felhasználható, talán kimeneti áram korlátozására is.
Itt van szépen leírva:
focus.ti.com/lit/an/slva001d/slva001d.pdf
Üdv mindenki!
Lenne egy kérdésem: miért van az, hogy bundyland által linkelt TL494 tervezési segédletben a hibajelerősítő transzferkarakterisztikája 100kHz-en 40dB -t mutat, ha kikeresitek a TL494 adatlapját (szintén Texas -os), ott szintén 100kHz-en már csak 20dB van a karakterisztikán? Akkor melyik lehet az igaz állítás? Érdekesség képen: a Motorola adatlapon szintén 100kHz-en már csak alig több, mint 10dB van feltüntetve. Egyébként ebben a texasos segédletben azt írják a 12. oldalon, hogy kerülni kell a hibajelerősítők kimenetén a kapacitív terhelést (3-as láb), mert lassítja a működést. Az ábrán nem is szerepel kondenzátor. Ellenben minden adatlapon -és más kapcsolásokon is- van kondenzátor a visszacsatoló hálózatban. Most akkor miként kell méretezni a visszacsatolást? Nyilvánvaló, hogy az erősítést úgy kell beállítani, hogy a működési frekvencián még ne menjen a diagram F-au vonala fölé. Mi történik akkor, ha én nem használok kondenzátort a vcs. hálózatban? teljesen értetlenül állok ebben a dologban, semmi következtetést nem tudok levonni a "mintakapcsolásokból"segédlet
Sziasztok!
Vettem pár napja 2db TL 494-et tápot szeretnék 12V-ra. Aint ráadtam a tápot felforrósodott és onnantól semmi életjel. Kicseréltem a másikra,de mielőtt beforrasztottam volna csak tápt adtam neki és az is forró és utána semmi. figyeltem a helyes bekötésre és tápfeszre is. Lehet hamisítványok?
Üdv!
Valami kapcsolási rajz azért jöhetne mellé. Amúgy nem hinném, hogy hamisítvány lett volna.
Megoldódott a probléma, a tápon fordítva volt bedugva a két kábel és fordított tápfeszt kapott, nem is értem még soha ne fordult elő velem ilyen.
Tanulópénz.
A PC táp szerintem jó kiindulási alap. A Tietze-Schenk Analóg és digitális áramkörök című könyvben írnak erről, vagy keresd meg SPafit ha szerencséd van elmagyarázza.
Nekem nem szimpatikus a PC tápos visszacsatolás. Kondival sorba egy ellenállás...
Attól még jó és működik hogy neked nem tetszik. Csatolom az ide vonatkozó leírást.
A TL494 kimenete rövidzárvédett-e? A texas-os doksi csak a hővédelmet említi. A mellékelt rajzon lévő T4-R3-R4 alkalmas az áram határolására is? /Az eredeti rajzon sem alkatrészjelek, sem értékek nincsenek! A jeleket én raktam rá a rajzra./
Elvileg nem, és a doksik sem említik sehol hogy az lenne. A T4 az R4-en eső feszültség hatására fog kinyitni, de mivel R3-R4 a T3 BE diódájával párhuzamosan van, T3-on bármekkora áram folyhat szerintem.
sziasztok!
A TL494-es ic hogyan viselkedik mikor a bemenő feszültség annyira leesik hogy nem tudja a kért feszültséget előállítani a kimenetre? Arra vagyok kíváncsi hogy beáll-e a kimenete egy stabil állapotra,vagy továbbra is valamilyen frekvencián,valamekkora kitöltéssel dolgozik. Kapcsolóüzemű szabályzót akarok készíteni,de alacsony maradékfeszültséggel,ezért lenne arra szükség hogy a kimenet megálljon ,így folyamatosan kivezérelve a félvezetőt. A hozzászólás módosítva: Jan 31, 2013
Szia!
Sajnos az adatlapból nekem úgy jön le, hogy nem áll le... Sőt, még a referencia feszültséget sem kapcsolja ki. A védelmet neked kell megalkotni.
Üdv!
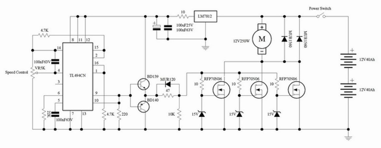
Van egy kapcsolási rajzom ami DC motor PWM szabályzását oldaná meg TL494-es IC-vel! Viszont amelyik áramkör tervező és szimuláló programot használom abban nincs meg ez az IC. :/ Így nem tudom se összerakni se szimulálni az áramkört! A csatolt kapcsolásról lenne szó! Lényegében azt szeretném kérdezni hogy milyen programot használsz az áramkör tervezéséhez?? És a programnak van szimulátoros része?? Sokat segítene nekem! Köszönöm!!
Az a program ránézésre az Eagle, de szerintem abban is csak makró van és nem tudja szimulálni. Ezt a kapcsolást nem is kell, ránézésre is működik. Mondjuk a 47 ohmos gate ellenállást sokallom, oda 10-20 ohm kellene maximum, és elég 1db normális FET a 3 helyett. A poti semmi mást nem csinál, mint a DTC láb feszültségét, ezáltal a kitöltést változtatja. Ha a lábon 0V feszültség van akkor van teljes kitöltés, ha 2,8V körül akkor pedig a minimum, majd e fölött nulla. Az IC adatlapján egyébként minden infó ott van.
Üdv. Az IC adatlapját már átrágtam azzal semmi kifogásom sincs!
Csak egy program kell amivel megtudom tervezni hozzá a nyákot mert amelyik programot használom abban nincs benne! ! De ha az amit írtál akkor már is letöltöm és utána járok! |
Bejelentkezés
Hirdetés |













Csak egy program kell amivel megtudom tervezni hozzá a nyákot mert amelyik programot használom abban nincs benne!
! De ha az amit írtál akkor már is letöltöm és utána járok! 




