Fórum témák

» Több friss téma
Fórum » Elektronikában kezdők kérdései
- Ez a felület kizárólag, az elektronikában kezdők kérdéseinek van fenntartva és nem elfelejtve, hogy hobbielektronika a fórumunk!
- Ami tehát azt jelenti, hogy a nagymama bevásárlását nem itt beszéljük meg, ill. ez nem üzenőfal!
- Kerülendő az olyan kérdés, amit egy másik meglévő (több mint 17000 van), témában kellene kitárgyalni!
- És végül büntetés terhe mellett kerülendő az MSN és egyéb szleng, a magyar helyesírás mellőzése, beleértve a mondateleji nagybetűket is!
Lapozás: OK   1432 / 4043
(#) akos153 hozzászólása Aug 27, 2011 /
 
Hello. Nekem egy olyan gondom lenne, hogy van 2 db pc ventilátorom az egyik egy 12cm-es (adatai: DC 12V 0,30A), a másik egy 8cm-es (adatai: DC 12V 0,15A).
Van egy adapterem is hozzá (adatai: DC 9,4V 400mA 3,8VA). Ha ezeket összekötöm akkor működni fog-e mind két ventilátor, és az élettartamukat nem-e rövidítik meg egymásnak. Egyébként egy laptop hűtést szeretnék velük csinálni és így egyszerűbb lenne az áramellátás mintha az asztali pc-ből vezetnék ki egy kábelt. (A másik meg ezzel lehet mozogni.) Az USB-s megoldás sem az igazi mert amiatt nincs akkora fordulatuk a ventilátoroknak.
(#) bence89 hozzászólása Aug 27, 2011 /
 
Hello!

Mivel még nem csináltam ilyet csak utána olvasgattam azért kérlek titeket elellenőrizzetek.

Szóval LED-eket szeretnék meghajtani.

A táp 12V 5A. LED: Nyitófeszültség 3-3,2V Áramerősség: 20mA
504 db LED et szeretnék bekötni. Ezért 2 db lenne sorba kötve. Tehát 504/2=252 Szóval 252 db párhuzamos sorom lenne.
5A=5000mA -> 5000/252=19.8 mA Akkor egy egy sorra 19.8mA kerülne

Mivel 12V os a táp és 2 db LED van egy sorban (12-3.2-3.2)/0.0198=282 Ezért minden sor elé egy 282 Ohm os ellenállást kell raknom.
Ha valamit rosszul gondoltam vagy valami még kell a hálózatba, akkor légy szíves segítsetek.

Köszönettel: Bence
(#) akos153 válasza (Felhasználó 13571) hozzászólására (») Aug 27, 2011 /
 
Köszi a választ. Az a helyzet, hogy megmértem a kijövő áramot és 9,4V helyett 13V körüli értéket mérek. Ezzel lehet baj?
(#) akos153 válasza (Felhasználó 13571) hozzászólására (») Aug 27, 2011 /
 
Köszönöm a választ, meg is csinálom
(#) mps válasza bence89 hozzászólására (») Aug 27, 2011 /
 
Szia! Alapvetően jó a számolásod, de azért egy két megjegyzés: nem esett le elsőre mi az áram számításod alapja, igazából fordítva szokás, a tápot választani a szükséges áramhoz, itt most szerencséd volt mert pont kijött a ledek áramához. Viszont elég sok energiát elfűtesz az ellenállásokkal. Jobb lenne ha három ledet kötnél sorba, és nem kettőt. Az 504 úgyis osztható hárommal 1/3-nyi árammal kevesebbre lenne szükséged. Nyugodtan számolhatsz 0,02A-rel led soronként.
(#) bence89 válasza mps hozzászólására (») Aug 27, 2011 /
 
De ha 3 kötök sorba akkor egy sorra közel 30mA kerül.
Ezt, hogyan oldjam meg?
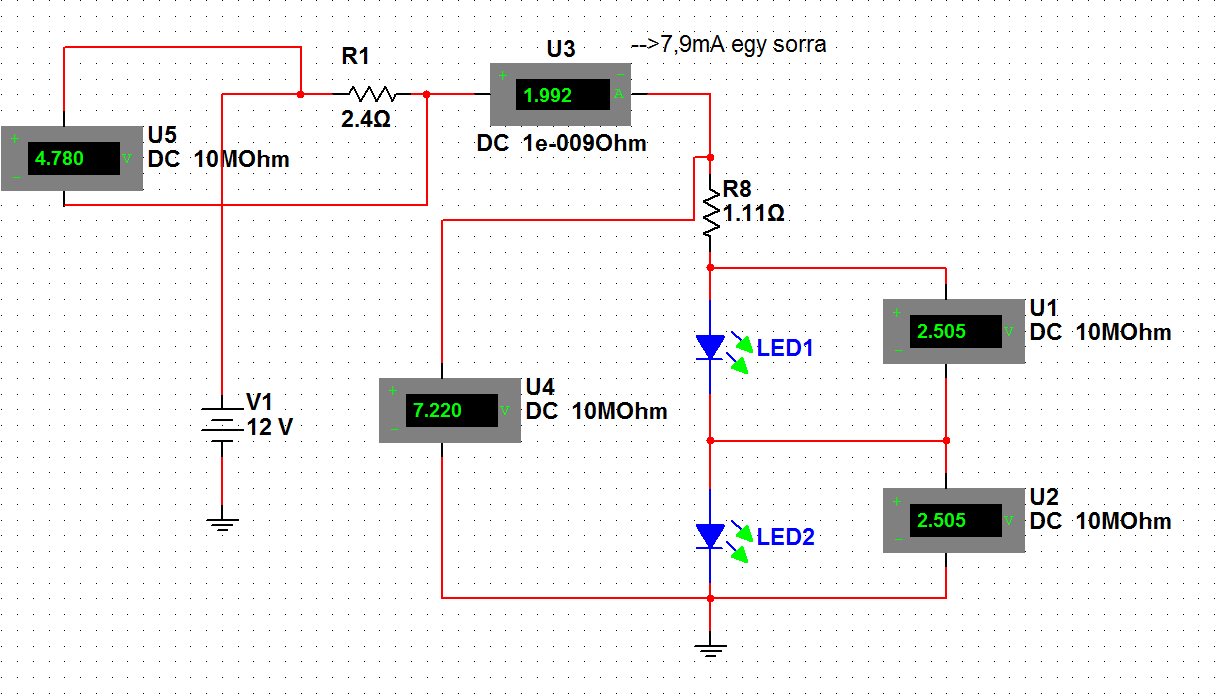
(#) Stefan válasza bence89 hozzászólására (») Aug 27, 2011 /
 
Azért ez a dolog kicsit vérzik. Ha 252 db 282 ohmos ellenállást párhuzamosan kötsz akkor az 1,1ohm lesz.
A táp belső ellenállása 12/5 = 2,4ohm.
Szimulátorban valahogy így nézne ki a dolog.
(A szimulátort nem zavarja ha irreális áram folyik a leden bizonyos esetekben)
Maxon terhelni a tápot sose szerencsés, eléggé le fog esni a kimenetén a fesz. Valami áramgenerátoros megoldás kéne inkább.

ledek.png
    
(#) bence89 hozzászólása Aug 27, 2011 /
 
Akkor esetleg valami ötleted?
Egy kb 50X80 cm-es lapot kell lefedni.
A táp és LED ek adottak...
(#) mps válasza bence89 hozzászólására (») Aug 27, 2011 /
 
Miért is kerülne egy hármas led sorra 30mA? A zámolás: három led sorba: 3*3,2V=9,6V 12V-9,6V=2,4V 2,4V:0,02A=12Ohm
Tehát a három sorba kötött leddel sorba kötsz egy darad 120Ohmos ellenállást, majd ezekből kötsz párhuzamosan: 504/3=168sort.
Az, hogy a tápod 5 Amperes, nem azt jelenti, hogy mindig 5A fog kijönni belőle (hiszen akkor a 12V-nak kellene változni) hanem azt, hogy MAXIMUM ennyivel terhelheted. Ha kevesebb az jó, ha több, elhagyja a tápot az éltető füst.
(#) mps válasza bence89 hozzászólására (») Aug 27, 2011 /
 
Így valahogy:

Ledek.png
    
(#) putr4 hozzászólása Aug 27, 2011 /
 
Sziasztok!

Ha sorba kötök 167db 1,5V-os elemet és megfogom a két végét meghalok?
(#) qvasz2 válasza putr4 hozzászólására (») Aug 27, 2011 /
 
Bár nem írtad, hogy milyen elemet, de alapvetően IGEN, ÉLETVESZÉLYES ekkora feszültséget megérinteni!
Ha nagyon pici gombelemeket használsz, akkor lehet némi esélyed a kalandot megúszni, mert azoknak nagy a belső ellenállása. De az is okozhat megrázó élményt!
(#) putr4 válasza qvasz2 hozzászólására (») Aug 27, 2011 /
 
Szólni fogok a Tesco-nak
(#) qvasz2 válasza putr4 hozzászólására (») Aug 27, 2011 /
 
?? Mi köze ehhez a tecsónak?
(#) vicsys válasza putr4 hozzászólására (») Aug 27, 2011 /
 
Bővebben: Link
Idézet:
„Élettani hatás: Erős sejtkárosító hatása van. Élő szervezetbe jutva hosszú távon relatíve magas feszültség és alacsony áramerősség esetében (is) akár halált is okozhat, ami a már említett elektrolízis miatt következhet be: a vérből kiváló gázok a szívbe jutva halált okoznak.”
(#) putr4 válasza qvasz2 hozzászólására (») Aug 27, 2011 /
 
Sok elem van egy helyen.
Viccet félre téve, mitől függ, hogy áthalad a szívemen? Véráramon keresztül halad vagy a sejt közötti plazmán? köszi a választ
(#) qvasz2 válasza putr4 hozzászólására (») Aug 27, 2011 /
 
A szíveden a váltó áramnak kell átmenni, ami megzavarja a saját ritmusát, görcsbe rántja. Az egyenáram másként öl: Bővebben: Link
(#) putr4 válasza qvasz2 hozzászólására (») Aug 27, 2011 /
 
Igen így már világos, köszönöm
(#) bence89 válasza mps hozzászólására (») Aug 27, 2011 /
 
Hát nekem úgy jött ki a közel 30mA.
Hogy: ugye 168 sorom van s ezt osztottam az 5A ral
5000/168=29.7mA

De akkor nyilván ez így nem helytálló..
(#) bence89 válasza (Felhasználó 15355) hozzászólására (») Aug 27, 2011 /
 
köszönöm
(#) mps válasza bence89 hozzászólására (») Aug 27, 2011 /
 
Bizony nem, erre céloztam is nemrég. Fordítva működik a dolog: 168*0,02a=3,36Ampert fog felvenni 12Von.
(#) bence89 válasza mps hozzászólására (») Aug 27, 2011 /
 
Köszönöm ezt is.
Akkor majd újra matekozom, hogy hogy-is volna jó.
Csak most mennem kell. Még egyszer köszönöm
(#) mps válasza bence89 hozzászólására (») Aug 27, 2011 /
 
Elsősorban elektrotechnika alapjait nézd át alaposan. Fóleg Ohm, és Kirchoffbácsik törvényeit.
(#) BValter hozzászólása Aug 27, 2011 /
 
Sziasztok!

Hogyan kell bekötni autóba 3 pólusú kapcsolót mit hova kössek mire való a 3. láb!
(#) misi93 válasza BValter hozzászólására (») Aug 27, 2011 /
 
Esetleg megtudhatnánk, hogy milyen kapcsoló és mit akarsz kapcsolni vele?
(#) BValter válasza misi93 hozzászólására (») Aug 27, 2011 /
 
a kapcsoló ET-5430 3 pólusú, 1 áramkörös kapcsoló, zöld led világítással. nappalifényt szeretnék vele kapcsolni
(#) Árpy hozzászólása Aug 27, 2011 /
 
Helló!
Egy földelt emitteres tranzisztorkimenettel szeretnék vezérelni egy 12VAC behúzótekercsű relét 12VAC feszültségről. Földelt emitteres résznél 16VDC áll rendelkezésre (tehát a 12V váltakozó feszültség egyenirányítva). Lenne valami ötletetek arra, hogy hogyan lehetne ezt a legegyszerűbben megoldani?
Válaszotokat előre is köszönöm, üdv: Arpy
(#) vicsys válasza Árpy hozzászólására (») Aug 27, 2011 /
 
Ragaszkodsz az AC-s reléhez? Lehet, hogy egyszerűbb lenne betenni helyette egy DC 12V-ost.
(#) misi93 válasza BValter hozzászólására (») Aug 27, 2011 /
 
Szerintem így kell bekötni ( már csináltam más tipusnál ilyet) De azért várd meg a tapasztaltabakat ők majd rábólintanak

207490003.jpg
    
(#) BValter válasza misi93 hozzászólására (») Aug 27, 2011 /
 
Köszi a gyors választ!

Ahol vettem a kapcsolót mondták hogy kell hozzá relé mert melegedni fog a kapcsoló és 1 idő után elromlik de ha relével kötöm be akkor gyengébben világít kell egyáltalán a relé?
Következő: »»   1432 / 4043
Bejelentkezés

Belépés

Hirdetés
XDT.hu
Az oldalon sütiket használunk a helyes működéshez. Bővebb információt az adatvédelmi szabályzatban olvashatsz. Megértettem