Fórum témák
» Több friss téma |
Fórum » Motorgyújtás
csá
nem kell itt méregetni mindenfelé, abból úgyse derül ki sokminden... tekersz egy 500--800 menetes jeladót.. egy diódás kondis primitív csúcsegyenirányítóval megméred a jel csúcsértékét, és csinálsz a tirisztorhoz egy bemeneti jelformálót, egy dióda, egy ellenállás, esetleg egy osztó.. meg egy zenner.. meg egy kis kondi is ha kell... ennyi bőven elég (5 voltos csúcsérték rugásra bőven sok..) egyébként a babszi jeladója is valahol 500 menet körül van.. ha jól emléxem olyan 30 ohm körül van.. a rajz amit linkeltél ... oda az 1K-s ellenálláshoz beteszel egy 9,1 voltos zennezt akkor tuti az életben nem lesz baja... szerintem hy
Sziasztok!
Nekem is egy gyújtás vezérlő kellene, de olyat nem találok amilyen kell. Szóval az érzékelő induktiv érzékelős, és 0.4-0.6V-ot ad ki, 15000-es fordulatra kellene max. A gyújtó trafó megvan hozzá, 12V-ról menne. Köszönöm előre is! A haverom mocijába kellene.
akad
a jeladó csúcsértéke a lényeges.. de így műszerrel az a 0,6 volt tökéletes.... ez van a simsonomba babszi lendkerékkel.. többet bírna ez a gyuszi mint amit forog a gépem XD ![]() nyák is van, 2 oldalas... pár alkatrész értéke nem frankó elfelejtettem átírni majd holnap megoldom....
Aha frankó!
De nekem van trafóm, sima 12V-os primerrel. Szóval ennyire bonyolult nem kellene. Valami egyszerű ami csak jelet erősít és kapcsolgat. Azért köszi!
hát nem olyyan egyszerű a helyzet, mert 15000 ig kéne pörögjön
tehát az induktív energiatáolós (magyarul hagyományos) gyújtások szóba sem jöhetnek.. CDI mindenképp...ami talán bírja ezt a nagyfordulatszámot.. lehet egyszerűsíteni a kapcsolást, de nem tanácsolom mert így a pöpec, és megölhetetlen.. ( ide is az a 12 voltos trafó kell/jó mint a hagyományos gyuszihoz) csá
Sziasztok!Nekem egy cdi vezérlésre lenne szükségem!Van egy cross mocim aminek valószinűleg elszált a vezérlése.Nem igen értek az elektronikához,úgyhogy leirom lajikus nyelven.Két nagy tekercsem van a gyujtásalapon.Egy vékonyabb és egy vastagabb.Az egyik 12-03 voltot termel a másik 10-12 között.A vezérlőegységbe ezt bekötve(el sem lehet rontani olyan a csatlakozók rajta)a trafó irányába 40-50 volt feszültség között jön ki.Ezeket multiméterrel mértem hátha segitenek.Nos szikra van de irtó gyenge.Egy 6 voltos trafóval 2 napig ment majd meghalt.Ha 12 voltos trafót tettem rá csan néha volt szikra de az nagyon erős volt(kb 2 centiről áthúzott a testre).Ha valaki tud nekem ötletet adni vagy meg tudna nekem csinálni ehez egy elektronikát az szóljon!Köszi előre is!
Szevasz. Egyáltalán nem biztos az elektronika hibája,föltételezve,hogy eredeti. Ilyen tipusú gyújtástekercseket a Suzuki~1986-ig bezárólag használt a cross motorjain. No meg a Kawasaki is előszeretettel alkalmazta nagyjából a fenti időpontig. Természetesen a hasonló kinézettel ki is merült akár a tekercsek akár az alkalmazott elektronika tekintetében a hasonlóság. Csak a suzuki féle tekercsek menetszáma, huzalátmérője,menetiránya változott legalább 3x az évjárat függvényében. A te esetedben a fotó kis mérete ellenére is ki lehet jelenteni: mindkét tekercs volt már javitva (fehér szinű szigetelést ,műgyanta kiöntést gyárilag nem alkalmaztak.) A tipikus gyújtáshiba :kicsi.elégtelen szikra esetén mindig a tekercs vizsgálatával kell kezdeni. Ellenállásmérés+mechanikai behatás (nyomogatni kell,ha menetzárlatos akkor az ellenállása nagymértékben változik). Ezenkivül fel is lehet melegiteni pl hajszáritóval legalább 100 fok környékére,ilyenkor természetesen nagyobb ellenállást mérhetűnk,de az ugrásszerű változás megint csak a menetzárlat jele. Ilyen hőmérsékleten is ajánlatos kipróbálni a nyomogatós módszert. Legjobb a próbapad,és oszcilloszkóp párositás.de gondolom ez nem elérhető. A fotót nézve a jobb oldali vastagabb tekercs állitja elő a kondenzátort töltő feszültség nagyobbik részét~200V-ot. Ezt a tekercset kell alaposan megvizsgálni mielőtt az elektronikát "szétverné az emberfia". A közölt feszűltség csúcsérték,a multiméter nem ad pontos eredményt. Megkockáztatom a kijelentést:érdemes áttekercseltetni,a kezdet és a vég,valamint a huzalirány szigorú betartásával.
Köszönöm válaszod ezen már eltudok indulni.De hogy fogom ezt áttekercselni?Ami a fotón látsz csak egy kép valakinek az alplapjáról!Nekem csak azért kellett hogy megnézhessem a bekötéseket!De ezt megoldottam.Sajnos az egész motort szinte kosárban vettem!Szereztem 1-2 robbantott rajzot és azok alpján raktam össze.Mivel mindennek megvolta helye csak odakellet figyelnem.Az én gyujtásalapomon a két tekercs közül az egyik fehér valamivel van lekenve.A másik viszont nagyon lazán van feltekercselve!Ez a vastagabb!Akkor nagyon elképzelhető hogy ez lesz a gond!És kb mennyi feszültséget kellene leadnia ennek a tekercsnek?Voltba kb?
Köszönöm válaszod ezen már eltudok indulni.De hogy fogom ezt áttekercselni?Ami a fotón látsz csak egy kép valakinek az alplapjáról!Nekem csak azért kellett hogy megnézhessem a bekötéseket!De ezt megoldottam.Sajnos az egész motort szinte kosárban vettem!Szereztem 1-2 robbantott rajzot és azok alpján raktam össze.Mivel mindennek megvolta helye csak odakellet figyelnem.Az én gyujtásalapomon a két tekercs közül az egyik fehér valamivel van lekenve.A másik viszont nagyon lazán van feltekercselve!Ez a vastagabb!Akkor nagyon elképzelhető hogy ez lesz a gond!És kb mennyi feszültséget kellene leadnia ennek a tekercsnek?Voltba kb?
Megnéztem a tekercset!Nem kellet megmelegiteni.Rátettem a multimétert és kiirta hogy 197ohm.Elkeztem nyomkodni amitől össze-vissza ugrált a szám!185-210ohm-ig!Akkor nagy valószinűséggel ez lehet a gond?!De a kis tekercs is beteg!Nála nem volt ekkora kilengés,de nem volt egy mérhető ellenállása nyomkodás közben!
Remélem az alaplapot leszerelt állapotban mérted! Ha mérés közben a gerjesztőmágnes a tekercsek közelében van,vagy valamilyen mágneses erő hat rá a nyomkodással akaratlanul is viszel be elmozdulást,ami meghamisitja az eredményt. Ha a felsorolt dolgok egyike sem hatott a mérésre akkor viszont már hozzá is lehet fogni a tekercseléshez,mert a közölt adatok menetzárlatra utalnak. Tipikusan az fordul elő,hogy a tekercsek idővel a csévetesten meglazulnak (a kemény tekercslakk nem rugalmas ) és a blokk rezgése idővel az alsó menetsort szabályosan elkoptatja-lebontása után az eredetileg fekete cséve rézszinű látványú. A kis tekercsnél ha időszakos szakadást mértél akkor azt is tekerni kell,az előző hsz-ben leirtak figyelembevételével. Ha sajátkezűleg tekered ügyelj a huzalátmérőre,a zománc dupla legyen,és legalább 180 fok hőállóságú. Soronként érdemes lakkozni a hosszú üzemidő érdekében.
Kivettem a tekercseket.A nyomkodásnál nem változott az ellenálás egyiken sem.Ez már nekem is sok.Reggel lehet hogy valami kontakt hiba volt a mérésnél!Irtad hogy melegitsem meg a tekercset hajszáritóval.Nos reggel 20fok körül volt ekkor mértem a197 ohmot.Délután már eléggé meleg volt és 204 ohmot mértem.Hajszáritóval melegitettem és 226 ohmig ment fel.Ez utalhat menetzárlatra?
Nem. Ez teljesen jó érték. Az elektronika gyári?
Sajnos nem tudom!De ha szigetelőszalaggal volt betekerve akkor nem hinném!De a jeladó az sárga gyantával van beöntve.Mekkora feszültség kellene a vezérlésnek hogy normális szikra legyen?Lefotóztam hogy hogyan néz ki!!!Érdemes szemügyre venni hogy vannak emberek akik mindent megteszenek a "Kókány és Murc" cimért!!!!Nekem simsonom volt amire nagyon büszke is voltam.Ez nekem uj terület és ezért kérek segitséget.De ilyen sok összebarmolást amit ez az ürge elkövetett!Ezért vagyok már nagyon kétségbeesve,2 hónapja pakolgatom össze a motort.És már csak a gyujtás ami nem jó!
A gyujtótrafó és a vezérlőegység gyári!A vezérlőegységet nem tudod hogyan lehet kimérni hogy jó-e?
A vezérlőegységet annak megbontása nélkül nem lehet kimérni. A fényképet látva ez bizony kókány a javából. Megpróbálok segiteni,a többit priviben.
Sziasztok
Most vettem egy 250-es Yamaha YZ-t és az vele a problémám hogy nincs benne gyújtó elektronika. Esetleg ha valaki tudja hogy ebbe melyik elektronika lenne jó, az leírhatná nekem, nagyon megköszönném.
Helló!Az pont a kedvenc mocim én is oat akarok venni
Amúgy mikori a motor az évjáratra lennék kíváncsi mert úgy lehetne sejteni melyik féle elektronikát építették bele, mert havernak 2002-es van és abban egy kis számítógép van mert figyeli folyton a benzin összetételét,folyton fordulathoz állítja a gyújtást stb.. szal az komplett és bonyolult szal azt csak venni lehet de ha régebbi tirisztors fajta akkor szerintem biztos meglehet építeni házilag.Hány tekercs van az alaplapodon és hány kivezetés?
Ez a motor már régebbi kiadás 1992-es. Amúgy csak három szál jön ki a tekercstől. Azt nem tudom hogy hány tekercs van benne, mert még nem szedtem le a generátor fedelet.
Helló!Hát ha úgy van szerintem minden bizonnyal építhető hozzá egy hasonló elektronika mint nekem van az MZ-men, végülis nekem Babetta tekercsek vannak és hozzá az elektronika amit ugye meg építettem ja és egy áttekert gyújtótrafó mert Babettát nem bírtam szerezni venni meg nem akartam
Tudnál esetleg képet feltenni az alaplapról, a tekercsekről??Mert valszeg lesz egy gerjesztő tekercs, egy jeladó és a harmadik kábel szerintem a test lehet, de ez abszolút nem biztos...Ha így van h lesz két tekercs akkor majd rakok fel kapcsolást h építsd meg hozzá, jah de előtt meg kéne mérni rúgásra a jeladóról mennyi fesz jön fel, illetve a gerjesztőről
Jövő héten teszek fel róla képet, addig is majd kiméregetem ezeket a dolgokat.
Sziasztok! Eggyik barátom vett eggy ktm MX125-öt
Ad szikrát de szerintem összevissza a lendkeréken van 4 mágnespár az álórészböl 3 drót jön ki van eggy sárga ami testen van ven eggy kék ami 350 ohm ellenálásu és van eggy fekete amin teljesen szakadást lelehet csak csak mérni. A kéken kerék tekerés mellet kb70 voltot mértem sima analóg müszerrel a moci beindul de rövid idő utánn le is áll! ja az elektronikán 2 db csatlakozó van a szélesre ment a kék a keskenyre a fekete most csak a kék megy rá és mégis ad szikrát szerintem az álorész biztos rossz, szakadt a jeladótekercs és akkor most a mágnes polaritásváltásnál ad szikrát! azt szeretném valaki hozzáértőtöl kérdezni hogy akkor az elektronika is szar lehet hogy jel nélkül ad szikrát? találkozott már valaki iennel? előre is köszi a választ!
Itt van néhány kép is a gyujtásrol!
Szevasz. Ennél a Motoplat gyújtásnál a gerjesztőtekercs és a jeladótekercs sorba van kötve. A 350 ohm a gerjesztőtekercs ellenállása. A jeladóé~19ohm,ezt az értéket a kék (széles hüvely) és a fekete hüvely között kell mérni. Ha igy sincs mérhető ellenállás akkor szakadt. Az elektronikát nem tudod mással kiváltani,mert gyárilag a gyújtótrafó primer tekercse nem testelt,csak a szekunder. De valószinűnek tartom hogy a jeladónak nincs baja csak a jeladóval sorosan van egy dióda a tekercs műgyanta kiöntésében és igy ellenállásméréssel valóban szakadást mutat. Mérd dióda állásba, Nekem a 19 ohm egy javitás utáni érték a diódát nem mérve. Ami pedig a rövid üzemidőt illeti:a gerjesztőtekercs menetzárlatossá válik ha bemelegszik,és leáll. Kis idő után újra beinditható,de megint leáll a fentebb irt ok miatt.
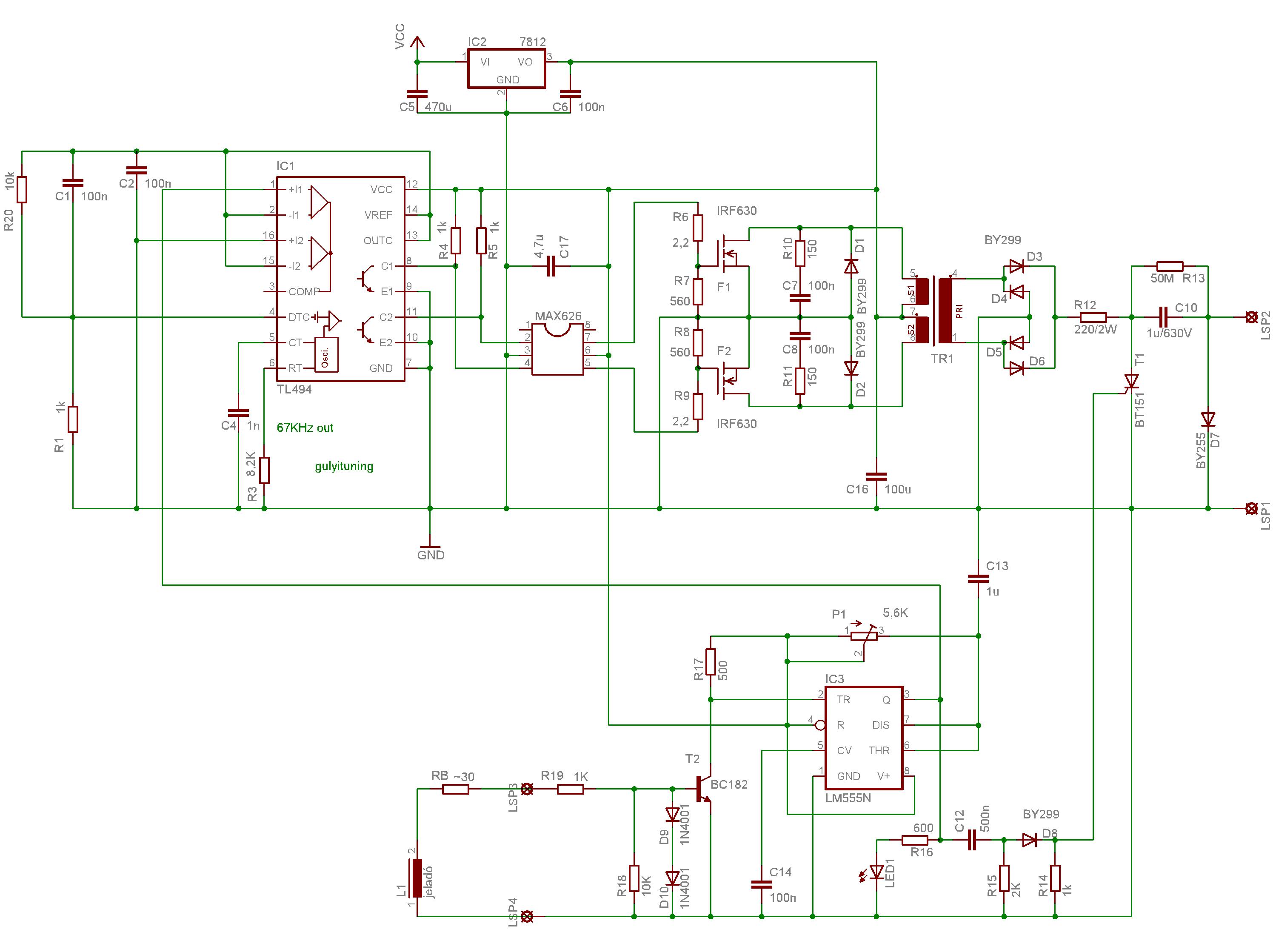
Itt minden fontos infót megtalálsz. Egyenesen neked találták ki.
Köszönöm az infókat meg a gyors választ!
A képen látható elektronikával kapcsolatba az lenne a kérdésem hogy meglehet-e próbálni motor nélkül, és ha meg lehet akkor hogyan?
kép lemaradt.
Bővebben: Link
Ezt még én rajzoltam anno... Kicsit körülményesen lehetne próbálni. Miért is akarnád?
És milyen róla a tapasztalatod? hogyan müködik, megbizható? azért kéne megpróbálnom motor nélkül mert lenne egy 250-es yz és addig nem akarom megvenni mig nem tudom hogy tudok-e elektronikát csinálni hozzá, vagy hogy ez egyáltalán müködik-e. BT 151-es thiristorbol csak 800V-osat kaptam az is jó bele?
|
Bejelentkezés
Hirdetés |








Amúgy mikori a motor az évjáratra lennék kíváncsi mert úgy lehetne sejteni melyik féle elektronikát építették bele, mert havernak 2002-es van és abban egy kis számítógép van mert figyeli folyton a benzin összetételét,folyton fordulathoz állítja a gyújtást stb.. szal az komplett és bonyolult szal azt csak venni lehet de ha régebbi tirisztors fajta akkor szerintem biztos meglehet építeni házilag.Hány tekercs van az alaplapodon és hány kivezetés?
Tudnál esetleg képet feltenni az alaplapról, a tekercsekről??Mert valszeg lesz egy gerjesztő tekercs, egy jeladó és a harmadik kábel szerintem a test lehet, de ez abszolút nem biztos...Ha így van h lesz két tekercs akkor majd rakok fel kapcsolást h építsd meg hozzá, jah de előtt meg kéne mérni rúgásra a jeladóról mennyi fesz jön fel, illetve a gerjesztőről 


