Fórum témák
» Több friss téma |
Fórum » NYÁK terv ellenőrzése
Elkészült fiúk a nyák. Életem legszebb nyákja lett, pedig p20-as!!!
Szépen fúrtam, törekedtem a pontosságra ! Köszi mindent srácok ! Üdv !
Valóban jó lett. Némelyik forrszemnél hagyhattál volna több rezet, esetleg használhattál volna vékonyabb fúrót, de ez csak kötekedés, hogy nehogy elbízd magad.
Köszi! Amúgy nem szoktam elfelejteni, azt sem , mikor te sokat segítettél az analóg elektróban , én meg a mikit nem mertem bekapcsolni!!!
Tudom, de csak 1-es és feles fúróm van, ami " kicsi ", azok sem jó élűek.
Sajnos az is látszik rajta kicsit. Nem olyan drága szerintem egy rendes fúró. No de majd legközelebb. :yes:
Persze ! Lassan de biztosan fejlődök!
Most kéne laminátor, műnyomó, meg lötstop fólia, ha rendelésre készítek, mint most. !
Üdv!
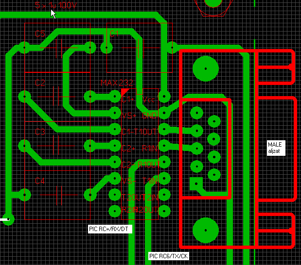
Valaki megnézné, hogy megfelelő így a soros port csatlakozó bekötése? Köszi.
Sziasztok!
Terveztem egy 12V -ról működő feszültségátalakítót. De nem vagyok biztos benne, hogy jó lett-e a nyákterv. Valaki leellenőrizné? Jah amúgy az elvi kapcsolási rajzon 2 gyorsdiódát rajzoltam, de az amúgy 1 tokban van. A trafónak van egy vastag kidrótozása, az megy majd a 12V feliratú lyukba (PC táp trafó, eredetileg az volt a közös kivezetése). A trafó egyik oldalán csak 2 kivezetés van, de valójában van egy harmadik is, egy csonk. Azt majd ledrótozom GND-re, egyelőre kis piros vonallal jelöltem. Az induktivitás furatait nem terveztem még be, azt ne vegyétek figyelembe. Illetve a C6 a nyákterven 2 szer szerepel, egymás mellett.
Hello!
Az R5 és R6 feszültségosztó nm jól van bekötve. üdv! proli007
Köszönöm szépen, módosítottam rajta.
Így már jó? Egyébként nem baj, hogy csináltam egy jó nagy hurkot a primer körben (Az U rétegen jelöltem fehér vonallal)? Lesz belőle baj?
Sziasztok.
Szeretnék megkérni valakit, hogy nem e tudná picit áttervezni a nyák-omat, mert elég rondára sikerült. Csatoltam a nyáktervet,IC lábkiosztását és a kapcsolást is. Köszönöm
Ez nem egy bonyes nyák, fuss neki újra. :yes:
Azért kértem itt segítséget, mert ennél jobbra nem tudtam megtervezni.
Hát szerintem ha nincs benne hiba (ha az okosabbak mint én átnézik ) akkor nem egy rossz, bár lehetett volna kisebb is, meg vékonyabb veztősávos.
Köszönöm, hogy átnézted.Esetleg, ha lenne időd és kedved is alakíthatnál rajta a te ízlésed szerint! Biztos szebb lenne mind az enyém.
Köszi.
Holnap lehet belenézek délelőtt, ma már sajnos nem, mert fáradt vagyok. Amúgy én se vagyok egy profi tervező, de megpróbálok segíteni !
Na jó, nem bírtam ki, kicsit belenéztem. Átrajzoltam, de a helyessége alapból nem tudom megvan-e . Átrajzoltam a te verziódat. Picit kisebb lett, meg nem volt olyan ormótlan vezetősáv rajta.
Amit észrevettem az az, hogy van egy GND , meg egy - . Namost a kettő ugyan az, tehát a GND=GROUND, ami földet jelent. A föld vagy nulla, az a - .. Ez nem tudom miért van így, mi lehetett elrontva. A helyesség az már tényleg holnapra marad..
Köszi, szerintem már így jó lesz.Igaz, hogy a pozitív és a negatív vezetősávokat megvastagítottam, mert ezeken a helyeken nagyobb áramok fognak folyni.Igen van + GND(föld,nulla,stb) és - mivel szimetrikus tápja lessz.
Ha minden igaz estére el is készülök vele, és dobok egy képet ide HE-ra.
Üdv.Életem első "komolyabb" panelterve.Arra kernek meg valakit hogy legyen szives nezze at.Mellekelem a tervet es a kapcs.rajzot.Ja es a balancet direkt hagytam ki.
Heló! Elsőre nem is olyan rossz
, de elég nehéz kitalálni milyen alkatrész hova való esetleg valami alkatrész számozást tehetsz rá. Egyes átkötéseket meg lehet szüntetni vagy kissebre venni. Nézd át, én még nem értem rá csak belekukkantottam. ![]() Szerk.: Esetleg a kivezetéseket megjelölheted, hogy egyértelműbb legyen.
Hello!
- Tényleg jobb ha kihagyod a Balance szabályzót, mert elég értelmetlen megoldás. - Arra azért felhívnám a figyelmedet, hogy ez a kapcsolás +-12V-al működik, tehát egy középmegcsapolásos trafó kell hozzá. Vagy is a váltó betáp mellé, még egy GND pont is kell. Mint ahogy a kimenetek mellé sem ártana GND. - Sok hosszú vezetősávot kicsit rövidíteni kellene. De ha az IC-t elfordítod 90 fokkal jobbra, már is jobb helyzetben vagy. De két soros átkötés, mint ami a GND-nél is van, biztos, hogy szükségtelen. - De ez a kapcsolás, sem túl nagy durranás. Mert ez a hangszínszabályzó akkor működik megfelelően, ha kis impedancián hajtjuk meg. De itt egy 100kohm-os poti van a bemeneten. Vagy is egy előerősítő fokozat nem ártott volna. Ha nem szükséges erősítés a kapcsolástól, akkor egy követő erősítő is bőven megtette volna. Az illesztette volna az impedanciát. üdv! proli007
Hello!
Biztos, hogy nem jó. De ezt a kérdést a kapcsolós topikba tedd fel. Na, ott majd megkapod a magadét.. üdv! proli007
Kicsit megkésve de gratulálok! Megemelem a kalapom! :kalap:
A vezetősávokat majd erős fénynél és műszerrel is ellenőrizd. Van egy két gyanús "pöszmő"... Én is köszönöm, hogy nem felejtetted el azt, hogy kik segítettek.
Szóval a nyákterv egyébként megfelel a kapcsolási rajznak?
Hello!
Igazából nem szeretem, ha visszakérdeznek. De gondolod nem szóltam volna? Persze a trafó bekötéséről sokat nem tudok, úgy hogy azt "jónak vettem". üdv! proli007
Tudom fix olyan trafom van ami egyeniranyitas utan +/-12 voltot ad le.Sajnos a GND az a ket kondinal van ha megfigyelet nem akartam meg egy atkotest.Ez az elso komolyabb nyakom amin ennyire sok alkatresz kell.Eddig csak sima tda7294 em volt keszitve..na mindegy.Akkor szerintetek vasalhatom a nyakot?A masik dolog nagy baj ha tl072 teszek bel? azt hallotam szebben szol baszusnal,az ne5532 az pedig kozep es magas? ez igaz. Meg sohasem keszitettem eloerositot.
Szia! A csatlakozónál a KOCKA az 1-es láb. Így nem lesz jó a csatlakozó a "gyári" nullmodem kábelhez. ( Lásd mellék. )
Köszike. Az csak a vécepapír pöszmete, amivel kentem el a gyantát. Jobb ötletem nincs rá.
![]() A segítőkész, és rendes embereket nem felejtem el, főleg akik külön tiszteletben részesülnek ! |
Bejelentkezés
Hirdetés |




Szépen fúrtam, törekedtem a pontosságra !
Köszi mindent srácok ! Üdv ! 






:yes: 
, de elég nehéz kitalálni milyen alkatrész hova való esetleg valami alkatrész számozást tehetsz rá. Egyes átkötéseket meg lehet szüntetni 






