Fórum témák
» Több friss téma |
- Ez a felület kizárólag, az elektronikában kezdők kérdéseinek van fenntartva és nem elfelejtve, hogy hobbielektronika a fórumunk!
- Ami tehát azt jelenti, hogy a nagymama bevásárlását nem itt beszéljük meg, ill. ez nem üzenőfal! - Kerülendő az olyan kérdés, amit egy másik meglévő (több mint 17000 van), témában kellene kitárgyalni! - És végül büntetés terhe mellett kerülendő az MSN és egyéb szleng, a magyar helyesírás mellőzése, beleértve a mondateleji nagybetűket is!
Sziasztok! Lehet hogy hülyeség, de egy 2D-s monitor egész képét egy programmal át lehet csinálni 3D-s re?
Amúgy az AVR programozónak mi köze a 3D-hez???
Sziasztok!
Megpróbáltam bekötni egy L293B-t ( ezt ), de hiába is nézem, a kétirányú motor akármit is varázsolok nem mozdul, mert mind a két csatlakozón +5V van. Próbáltam a 2. és a 6. lábra is 50mA/5V-t adni, de semmi. Ötletek? mod.: Magán a kis chipen L293NE felirat van... már ha ez számít bármit is.
Hello!
Egy furnérlemez hátulját amin LED ek lábai és ellenállások vannak kiönthetem műgyantával? Persze az ellenállásoknak csak a lábait fedném be..
Miért is ne? Bár nem látom mi a célod vele. :yes:
Sziasztok!
Még régen, vagy 6 éve a suliban technikán csináltunk ledes villogót, ha jól emlékszem, akkor 3 alkatrészből állt, meg tudnátok mondani nekem, hogy melyik volt az a 3, és mit hova kell kötni. Olyasmi kéne, ami olyan 2.2V és 800-1000mA. Volt benne kondi, egy trisztor, vagy valami tranzisztor (3 lábú), és még a led, szerintem így nézett ki. Valaki belinkelné, hogy miket kéne megvennem hestoreban? nem akarok bonyolultat, semmi ic, meg ilyenek, az se baj, ha nem ugyanabban az ütemben villog. KÖSZÖNÖM
Esetleg, ha vennék egy ilyet, és átalakítanám 12V-osra a ledes rendszert, akkor ez jó?
Sziasztok!
Megomlott a jack kijovetelem a laptopba..nem tudom mi lehet a gond de halk lett es csak az egyik fele megy! Azon gondolkoztam hogy jo lenne egy usb-s kulso ugymond hangkartya.Esetleg vki vmi rajzot tudna adni hja es persze nem smd-t ![]() Elore is koszi
Szerintem csak SMD-s lesz, Texasos IC-vel, ami meg méregdrága. Én is kerestem, mert kellett volna, de nincs az IC-re pénzem.. 2-3 k.
Heló! Esetleg a keresőbe ha beírod, vagy google? :google: vagy nem? Itt? ez esetleg? vagy ezek közül valamelyik?
Valami kapcsolási rajzot mutathatnál, mer így nehéz lesz. A 6 os láb kimenet egyébként.
Na jolvan akor
ez elmarad meg nem vagyok olyan fejlet hogy smd-ek Majd ha lesz muszer stb
Nem nagy kunszt az smd, csak kell ón szívó szalag.
Tessék:
Link Második oldal, legelső ( felső ) kép. Jelenleg a következő lábak vannak bekötve: 1 +5V 5 -5V 8 +5V 16 +5V 3,6 - a motor két lábára, a diódákkal És ami a motor egy lábára megy ( ebből van ugye kettő ): - két egyenirányító dióda ( egyik felé, másik el tőle a + felé ) - egy output ( pl. 3 vagy 6 láb ) Próbáltam a 2. és a 7. lábra is adni pár mA áramot, semmit nem csinál... mod.: Megnéztem, első hozzászólásban hülyeséget írtam, nem a 6. lábra van kötve a motor, hanem a 7. lábra, szóval jól csináltam, hülyeséget írtam.
Ügyes vagyok, megint elírtam.
2-7. láb = vezérlés 3-6 láb = kimenet a motorhoz
Köszönöm a választ!
Még azt szeretném kérdezni, jól látom hogy a fényképen fordítva van bekötve a tranzisztor a rajzhoz képest? Bővebben: Link
Hello!
Igen jól látod, valóban fordítva van bekötve. A vicc, hogy még így is működhet, mert 6..9 bétája még íg is lehet egy tranyónak. És mivel a bázisáram közel azonos a kollektor árammal, nagyon nem kell erőlködnie. üdv! proli007
Köszönöm a választ.
Lenne még egy kérdésem. Ugyan abban a kapcsolásban Bővebben: Link a föld ami nincs berajzolva egy vezeték soros 5-ös pin és icsp gnd között, erre rákötve a maradék három föld pont?
Hogyha az 1,2,9 re gondolsz az nem föld pont. az csak szimplán nincs bekötve. Ha jól megnézed a képeket akkor ez látszik is. A földpont az 5-ös kivezetés. Remélem nem beszéltem mellé.
Hello!
Természetesen minden GND pont az 5-ös lábra van kötve (meg a kékre). Egyébként ha ilyen jó szemed van, hogy a tranyót észrevetted, akkor ez a "AVR Programmer's PCB (back)" képen szépen látható is. üdv! proli007
Köszönöm a segítséget mindenkinek. Még egy táp kérdésem lenne: találtam itthon egy hálózati-usb adaptert, 5v +-5%, nem sok ez az 5% tartomány az ic-nek, jó lesz ez is vagy stabilabb 5v kéne?
Illetve ezt programozáskor is rá kell kötnöm a cél áramkörre, vagy programozás alatt elég az icsp-n érkező táp?
A +-5% jó kell, hogy legyen, de ha biztosra akarsz menni adatlapon nézdd meg az Absolute maximum ratings részt. Az icsp-hez nem tudok hozzászólni, de PIC-nél elég a programozóból jövő táp neki.
Szia!
A kerti lámpákban így van bekötve, és valahogy feltölti az akkut. De nem értem, mert az alapján, amit írtál, fordítva kéne a diódának lennie nem? Hogy amikor a napelemen nagyobb feszültség van, akkor nyisson, és töltse az akkut, ne fordítva. Így akkor nem is lenne képes tölteni, mégis megteszi. Hogyan?
Jó a rajz és a bekötés is. A diódának akkor kellene fordítva állnia, ha a pozitív ágban lenne.
Sziasztok. Egy nagyon egyszerű kérdésem lenne.
A robogómnak szeretnék műszerfal világítást és ezt szeretném megoldani. Van elől tompított és reflektor fokozat is az első fényszóróban. Én onnan gondoltam elvezetni vagy izzónak vagy lednek a műszerfalba. Ha bekapcsolom a világítást, akkor a beépített kis led/izzó világítson. Sajna remeg a kezem, kérlek nyugtassatok meg és adjatok infot, hogyan csinálhatnám meg. Előre is köszönöm
Szia!
Nem vagyok benne biztos de gondolom 12V-ról üzemel a fényszóró. Ha veszel valami ilyesmit: Bővebben: Link akkor bekötöd ezt, a fényszóróddal párhozamosan, és meg is vagy. Üdv
Veszel neked megfelelő színű és fényerejű LED-et. Esetleg többet is, ha nem tudod egyel megvilágítani amit akarsz. Ezzel a programmal kiszámolod a megfelelő előtét ellenállást.Bővebben: Link
Beépíted és készen van. Ha váltóárammal világít a motorod egy graetz-et is tegyél elé.
Sziasztok
Én eddig ezt a prisma lakkot használtam (használom) a panelek lefújására. Tudtok-e ajánlani jobbat/olcsóbbat, a lényeg, hogy legalább a denaturált szezst kibírja, ha már megszáradt. Üdv
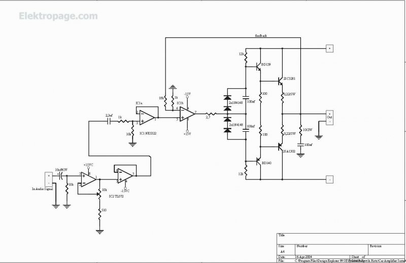
Szerintetek ez az erosito leadna 100W ? es ha igen megmondanatok mennyi ohm -on ?
Azt olvastam a leirasban hogy autoba valo vagyis 12V rol mukodik ! |
Bejelentkezés
Hirdetés |












