Fórum témák
» Több friss téma |
Fórum » PC táp átalakítás
Üdv!
Elölről kezdtem akkor. Kettes láb gyári állapotban.4-es láb csak földre megy egy lehúzó ellenálláson keresztül. Az egyes lábon lévő trimmer potinak a +12v része lesz az egyik kivezetésünk vagy oda kössem ahonnan eredetileg a 12 voltos vezetékek kijöttek?
Ahonnan jöttek a 12V -s sárga vezetékek, mikor 12V -ról beszélünk akkor régi sárga vezetékek, ha 5V -ról, akkor régi piros vezetékek, 3.3V -ról nem beszélünk, de a régi narancs vezetékek
...
Akkor rendben. Jelenleg alkatrész hiányom van ami a napokban megoldódik.
Gyerekek el tudná magyarázni valaki, hogy a csodába nyírtam ki két potenciómétert az elmúlt 7 órában? Nem hevítettem, csak ráforrasztottam a vezetékeket, majd pár óra tekergetés után egyik percről a másikra elszáll.
Esetleg az, hogy kis ellenállású állásban nagy feszültség esett rajta, és a nagy áram miatt a potméter pályájának első része kiégett. Mérd meg a rajta eső feszültséget és akkor a beállított ellenállás értékét. Utána már csak egy kis számolás. A rossz potmétert szedd szét.
Szokás az alsó-felső végpont és a táp közé védőellenállást tenni, vagy ha végponttól végpontig akarunk szabályozni, akkor a csuszkával sorba olyan értéket, ami elfogadható áramra korlátoz.
Bocsi, ezt kifejtenéd bővebben?
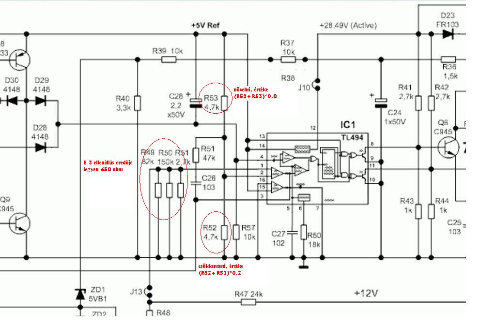
Hogyan tudnám megvédeni szerencsétlent a biztos haláltól úgy, hogy közben az értéke se változzon?Amúgy az IC 1. láb és a GND közti párhuzamosan kapcsolt ellenállásokkal szórakozom, hogy 4V alá tudjam húzni a kimenő feszültséget. Biztosan mikor kivettem egyiket nagy áram folyhatott át a tekerőn, és letekeredett róla az ellenállás réteg, majd holnap áttekergetem, nekimegyek a csavarhuzóval és tekerek még kettőt rajta hátha helyrejön mert utolsó darab(jelzem ez is 10k csak dupla így jött össze a 20k)! xD Amúgy tényleg meg tudnátok mondani a föld közé minek kelett betolni oda azt a két párhuzamosan kötött ellenállást?(8,5k + 100k) Számításaim szerint 8,2K jön ki vágeredményül, nem értem... Lehet áramégetés...
1-es láb és a föld közé tett ellenállások eredőjének 658 ohm-nak kell lennie. Ezzel elvileg 0,1V-ig le tudsz menni.
A 10 k-s potmétereddel teszel sorba egy kis értékű fix ellenállást, az értékékét méréssel kell meghatároznod, miután kicserélted az 1-es lábon levő ellenállást. Először nagyobb értékeket teszel be, nézed a kimenő feszültséget. Az általad kívánt minimális értéknek megfelelő ellenállást tedd be. A párhuzamosan kötött 8,5K és 100 K eredője 7,8341k.
Akármelyik rajz szerinti verziót is csináltad meg, a potin nem folyik akkora áram ami tönkretenné. A maximum amit disszipál az 0,06W. Nem ismerem a potik ilyen irányú adatait de ezt szerintem simán el kell bírnia, legalábbis az enyém bírja.
Nem gyártatnak jó drágán egyedi 7,8341k-s ellenállásokat, hanem kettőből kirakják, semmi mágia...
Üdv Inhouse
Hát nem igazán jött össze, ma vásároltam 5db 10k -s potmétert mert már csak az volt, természetesen stereo, így nem volt nehéz belőle 20k -t gyártani, aztán elkezdtem az ellenállásokkal bibelődni, de sehogy sem tudtam 4,3V alá vinni, 0,8k -val is 4,3 a min, ha a lábát az éterben hagyom is 4,3V -on stagnál, persze legalább medgtudtam oldani, hogy 4,5V - 24V -ig szabályozható legyen, egy 5k -s ellenállás felhasználásával... Csak az 5V -os ágon tudok alacsonyabb feszültségeket létrehozni. Szerencse ez a poti még nem szállt el, de ha meg is hal még van 4!
1-es láb és a föld között cseréltél ellenállást? Mekkora van most ott?
A TL494 1-2 -es lábain egy komparátorra csatlakozol. A 2-es lábon van egy ellenállásos osztó, mely a 14-es láb 5V-os referencia feszültségét osztja. Ha erre a lábra csatlakozó osztó ellenállásértékeit nem változtattad, akkor esetleg ott lehet a baj. Eredetileg 2 azonos értékű ellenállásnak kell lennie, hogy a 2-es lábon 2,5V referencia feszültséged legyen. Esetleg a 2 ellenállás helyett oda is betehetsz egy 10k-s trimmerpotit. Ha fix ellenállást teszel be, akkor az eredeti 2 ellenállás összegének megfelelő ellenállásokkal helyettesítsd, úgy, hogy a kisebb érték a 2-es láb és a föld, a nagyobb értékű pedig a 2-es láb és a 14-es láb 5V-os referenciafeszültsége közé csatlakozzon. A TL494-re csatlakozó alkatrészeket a legrövidebb kábelszereléssel csatlakoztasd, a gerjedés elkerülése végett.
A szemléletesség kedvéért az előző hozzászólásban írtakat rajzon mellékelem.
Átalakítottam egy 235W tápot, a leírtak szerint.
Nem nagyon vagyok otthon a témában, de szerelés nem okoz gondot, és egy ismerősöm is segített. 50k és 100 K potival se tudtam többet előcsalogatni mint 12 V. Aztán 10 perc után megmakacsolta magát és el sem indul. Feszültség mérhető az IC n és alaplapi csatin is van 5v. Mi lehet a gond? Köszönöm!
Köszönöm a segítségedet, probléma megoldva, a 2. lábat kihagytam a buliból!
Ha van 5V, akkor a készenléti táp megy, ez eddig jó hír.
Ha megosztanád részletesen, hogy mit csináltál, akkor könnyebb lenne segítenünk, amúgy meg csak találgatunk. Először olvasd át a teljes fórumot, ha még nem tetted meg. Az előző hozzászólásomban mellékelt rajz is segíthet, ha már megvan a 12V-od.
Örülök, hogy sikerült. Mekkora feszültségtartományt tudsz most átfogni?
0,7V-28V -os intervallumban bármit! Bár eljöttem otthonról és a projektemet is abba hagytam kis időre, ha jól emlékszem akkor az IC1. -es láb:
- felső feszültségosztó: 20k poti(12V | IC1.láb | null) - alsó feszültségosztó: 5k ezzel így 4-24 -ig lehet szabályozni ha jól emlékszem. Akkor jött a 2 es láb, ahol egy pici 1,19k -t helyeztem el, ezzel lett 0,7-28V, ezt kéne majd butítsam, hogy 0,7-24,5V Max -ig lehessen korlátozni, ehez kéne egy 1,08k -s ellenállás az 1,19K helyett csak nem volt időm kisérletezni mert kelett zúzzak le Pestre...
Végig olvastam a fórumot.
A leírtak alapján első két oldalt csináltam meg. Bővebben: Link Működött is szépen, bár 12 V feljebb nem ment a feszültség. 50 és 100 K potival próbáltam. Ezután egyszer csak kaput. Arra lennék kíváncsi hogy nagy baja lehet, érdemes még ezzel foglalkozni? Vagy kezdjek el egy máik tápot átalakítani. Érdekelne még két táp ról hogy alakítható e? ha ebben tudnál segíteni nagyon hálás lennék. Acorp 235 W kétt 14 lábú IC:14lábú tipusa LM339N,a másik 15c4LLM és ez is 14 lábú 300 W Liteon ba meg ez lenne : M303 TNY2678 22677B ill. TSM 111CN 6996N0326 Köszönöm DT
Ne add fel!
Amit korábban mythbusternek javasoltam az neked is segíthet. Azt az energiát amit a 235w-os táp tud szolgáltatni, előbb-utóbb ki fogod nőni, de valamin meg kell tanulni. Ez a tanulópénz. Az Acorp-ban TL494 (DBL494, KA7500) van, szellős, könnyen átalakítható, átlátható. A TSM111-et tartalmazó táp átalakítása kezdetnek elég nyűgös lehet, ez az ic mind a 3 kimeneti feszültségedet figyeli.
Vagy másik megoldás a 24,5V-hoz: a 20k-s potméterrel kötsz párhuzamosan egy 150k-s ellenállást.
Nekem egy stabil 14.5 V tápra lenne szükségem,
egy auto hifi üzemeltetéshez. Arra elég lesz nem? Esetleg *** Köszönöm DT
Attól függ mi az az autóhifi, mekkora telejesítményű...
Üdv Inhouse
Itt a fórumon mindent megtalálsz, de ha esetleg más módszerrel próbálkoznál, akkor néhány dióda beépítése, és megvagy.Bővebben: Link
szerintem egy 350W+ táp elég lessz... 14,5V nem olyan magas feszültség, van honnan pótolja, bár szerintem oda elég lenne neked egy stabil 13V is!
Sziasztok!
Találtam itthon egy 1991-es AT tápot, ami 130 wattos, a kimenetei: +5V/15A, +12V/4,2A, -5V/0,3A, -12V/0,3A. Nekem csak a +12V-GROUND réssz kellene, de amikor rákapcsolok egy 1 amperes terhelést, akkor a feszültség leesik 7,8-8 voltra és a ventilátor is lelassul. Olvastam az ATX tápokról (AT-s tápokról sajnos kevesebb infó van), hogy mindenféle védelem van bennük. A kérdésem az, hogy az enyémnél a védelem miatt esik-e a feszültség és mit kell megbabrálnom, hogy használni tudjam? Szét van szedve, ha kell le is fényképezem.
Amúgy elolvastam a "AT-s PC táp átalakítása szimmetrikus feszültségű labortápnak" című cikket és említésre került egy olyan dolog is, hogy bizonyos tápok a +5V-os ágat figyelve állítgatják a feszültséget a +12V-os ágon. Kipróbáltam azt, hogy egy 15 ohmos 20 wattos ellenállást kötöttem az egyik +5V-os ág és a GROUND közé, és az előbbi egy ampres terhelést újra beraktam a +12V-os ágba és most a feszültség csak 9,8 voltra esett és a ventilátor sem lassult számottevően. Ha ezt a figyelést valahogyan ki lehetne iktatni, egyáltalán, be lehetne csapni, akkor tudnám rendesen használni a +12V-os ágat, nem?
Az 5V-os figyelést át kell kötni a 12V-ra és helyben vagy. Onnantól kezdve a 12V feszültséget igyekszik stabilizálni.
Kipróbálom, köszi!
|
Bejelentkezés
Hirdetés |




...






