Fórum témák
» Több friss téma |
Amint gondoltam. Hiányzik a lehúzó ellenállás.
Hello!
- Nem véletlen, hogy így működik. Vagy a bázis-emitter közé, vagy a kapcsoló és a GND közé egy ellenállás kell. (pld. egy 1kohm) - Ha még ekkor is zavarérzékeny (megfogásra már biztos nem lesz az) akkor a bázis-emitter közé, még egy 100nF..1µF-os kondit is lehet rakni. - A Led-et nem illik közvetlenül ellenállás nélkül az 555 kimenetére kötni, még a szimulátorban sem, a valóságban meg semmiképpen. (A rajz elég szörnyű. Az alkatrészeket el lehet forgatni, a kötéspontokat meg jelölni kell.) üdv! proli007
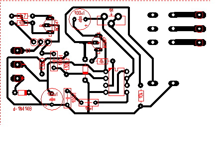
sziasztok a hozzáértöktől lenne kérdésem, hogy a kapcsolási rajz amit készítettem működőkepés e.
Ez egy pozitív-negativ indításu időzítő lenne a bemenetett a jumper határozza meg. nem az én érdemem a kapcsolás de egy smd panelről kellet lemásolnom.
Hello!
Ez nem kapcsolási rajz, (bár az lenne) hanem nyákterv. De most elvi kérdésed van, vagy a nyáktervet szeretted volna ha ellenőrizzük. Minden esetre a nyákterv mellé egy kapcsolási rajzot (áramköri tervet) is illik mellékelni. Ne mindig a nyákterv alapján visszafelé legyen kitalálva, mit is szerettél volna elkövetni.. Egyébként: - A BC547-nek nem ez a bekötése pontosabban a BCE felirat jó, csak a nyák terv nem jó hozzá. Vagy másik tranyó van az áramkörben. De akkor miért BC547 van beírva? - Az első tranyónak emittere nincs a GND-re kötve. Ugyan így nincs GND-re kötve a 100nF és 10nF közös pontja. üdv! proli007
Igen, így már jól működik.
Köszönöm szépen a segítségeteket!
Amint irtam egy kész SMD nyákról lett lekövetve azért nem tudtam kapcsolási rajzott adni ha az lett volna sokkal egyszerűbb lett volna a dolgom.
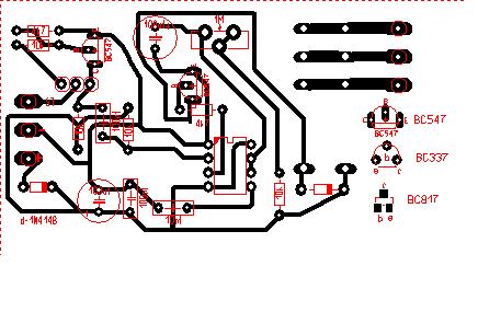
A tranyót meg helyettesítettem az eredeti BC 817 SMD (6B) amire a táblázat BC337-est adta ki ami meg megegyezik az 547-t tel.legalábbis a macro könyvtárban csak ez a tipusu tokozásom volt. Közben kaptam egy másik forrásból is javítást azt is és az eredeti nem tul jó fényképet is berakom hátha igy elöbbre jutunk.
Hello!
Oké, de miért nem javítottad ki a Sprint rajzot egyből? Egyébként most is van egy hiba, a relé meghajtó tranyó kollektora nem jut el a reléhez. El kell forgatni a dranyót 90 fokkal jobbra és akkor majd kijön. De egy felület szerelt rajzot nem érdemes egy az egyben követni, mert ott egy ellenállással -diódával legfeljebb egy vezetősávot illik átugrani, míg a furat szerelttel akár hármat is lehet. A kapcsolási rajzát meg gyerekjáték megrajzolni egy ilyen egyszer áramkörnek. De ha neked ez gondot okoz.. üdv! proli007
most már értem mi volt a baj a tranyo tokozása kavart be illetve az, hogy a táblázat helyettesítőnek írta a 337-est.
Már rég foglalkoztam ezekkel de emlékezetemre hagyatkozva ha valami helyettesít az egy az egyben megfelel neki ami meg csak hasonló azt külön kezelik. Tudod az ehhez hasonló kapcsolási rajzokat különböző oldalakon ahol kit-et átulnak lehet fellelni ott pedig általában van kapcs.rajz és beültetés csak nyák rajz nincs. Ez meg csak egy kész panel volt ráadásul SMD ami még jobban megnehezítette a dolgom. Ezt meg csak hobbiból csinálom az építés kedvéért. Ezért sem értek hozzá annyira. Köszönöm a segítségedet és a rajzodat remélem mostmár az enyém is jó és működőképes lesz.
Hello!
Gyakorlatilag ebben a kapcsolásban bármely kis jelű tranzisztor jó, ha a relé áram nem haladja meg a 100mA-t. Az, hogy nincs nyákrajz, nem véletlen, üzleti szempontok is állnak a háttérben. De senki nem szereti, ha az által elkészített áramkört mások ingyen bérmentve lemásolgatják. Mert neki is munkája volt vele. Kivétel ha az eredeti szándéka nem ez volt, mint itt a fórumon. A nyák most már jó, bár én "rendet raknák" rajta, mert furatos alkatrészekkel kissé szétszórt képet mutat. üdv! proli007
Sziasztok.
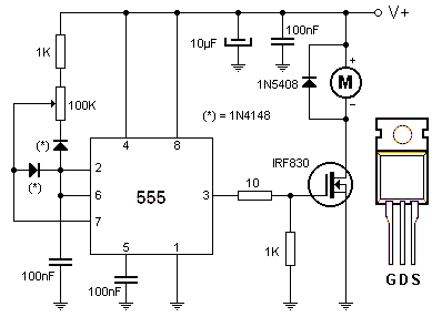
Megépítettem a mellékletben található PWM kapcsolást. minden nagyon jól megy, szépen lehet vele különböző motorok fordulatát szabályozni. Az lenne a kérdésem, hogy ebben az áramkörben minimális átalakítással meg lehet-e oldani, hogy a minimális fordulatot be lehessen állítani egy második poti segítségével? Gondoltam rá, hogy egy 20kiloohmos potit beteszek a megfelelő láb mellé és összekötöm a két potit, de akkor már 120kiloohm ellenállást fejtene ki, ami nem biztos, hogy jó lenne. Eléggé kezdő vagyok, ezért nem akarok butaságot csinálni. ![]() Ebben tudnátok segíteni? Előre is köszi.
Hello!
Ha a minimális fordulatszámot szeretnéd állítani, akkor tegyél sorba az 1kohm-al potit. Azzal szabályozhatod. De a feki is változni fog a két poti arányának megfelelően. Vagy építsd meg ezt a kapcsolást, és akkor a poti alatti-feletti ellenállással kedvedre korlátozhatod a minimális-maximális kitöltési tényezőt. üdv! proli007
20 kilós jó lesz? A leggyengébb motor az úgy kezd el pörögni, ha a 100-as potit kb. 20-asra csavarom fel. A frekvencia nem hinném, hogy nagy baj lenne, ha megváltozik. Egyébként növeli a plusz ellenállás, vagy csökkenti?
Hello!
A lényeg a kapcsolásnál, hogy a piros és a kék nyomvonalba eső ellenállásoknak milyen az aránya. A piros jelzi, amikor a kimenet magas szintű, tehát a Fet vezet. Ezért kell az 1kohm-al sorba ellenállás, hogy ez az idő hosszabb legyen mint amit a kék késleltet. De hogy a 20kohm jó lesz-e, azt csak Te fogod tudni megmondani. Minden esetre azt vedd számításba, hogy amikor a poti 20% áll, nem csak az egyik oldal ellenállása nő, hanem a másik oldal is csökken a poti elmozdításával. Ellentétben azzal, ha csak az egyik oldalon az ellenállást megnöveljük. Tehát esetedben 20kohm-al a töltőellenállás 1k+20k lesz, míg a kisütő 100k. Vagy is 100:21 az arány. Ha a potiti mozdítod 20%-ra, akkor 80:21 az arány. üdv! proli007
Szia.
Köszönöm szépen a segítséget. Ha meg lesz a megfelelő poti, akkor remélem az elvárásoknak megfelelően fog működni. Ha nem akkor még kérdezek. ![]() Üdv, ThompsoN
Elkészítettem a negatív-pozitív indítású időzítőt
Az elkészítésben és a kapcsolási rajz készítésében külön köszönet proli007-nek. Mellékelem a kész nyák rajzott így akinek egy olyan időzítőre van szüksége amit jumperrel lehet kapcsolni negatív vagy pozitív indításúvá az szívesen használja. Az ST bemenetet kell a negatív, vagy pozitív ággal összekötni. A kapcsolást megépítettem működik tökéletesen.
Hello!
Míg nincs potid, néhány mezei ellenállással is kipróbálhattad volna.. üdv! proli007
Szia!
Összeraktam a korábban tárgyalt fototranzisztorral indított kikapcsolás késleltetőt. Működni látszik a dolog, de van egy jelenség, amit nem tudok hova tenni. Ha áramot kap az egész áramkör, akkor a relé egy halk kattanó hangot ad ki, de nem húz meg, viszont folyamatos áram alatt a relé behúzótekercsén nem folyik áram, az IC kimenetén pedig nincsen feszültség. Ezen kívül ha az IC-től elveszem az áramot, de a relé meg a tranzisztora még kap, akkor a relé meghúz majd elenged, ez normális, vagy kell egyáltalán ezzel foglalkozni? Meg még egy kérdés, a relét kapcsoló tranzisztor bázisellenállása jelenleg 1kΩ 10V-os tápfeszültség mellett, elég ez, vagy növeljem? A tranzisztor amúgy nem melegszik.
Építgetem a kapcsolást amit küldtél, és szeretném mégegyszer megköszönni, de felmereült bennem egy olyan kétely, hogy ez az optokapu-izé (egyedül ezt a részét nem ismerem a dolognak) nem ugy müködik ahogy nekem kellene, tehát kettő olyan kapcsolóra van szükségem (on/off és exponálás) amin rövidre zár két ágat, ha jol fejezem ki magam, tehát ugy müködik mint egy relé. a két kimenetét zárja, mindenfél feszültségek nélkül, szovall nem feszt ad rá, hanem csak ugymond 'összeérinti a két vezetéket'.
próbálgattam a 817-est önmagában müködésre bírni, de nem jöttem rá, hogyan müködik. azt hittem olyan mint egy relé, hogy feszt adok két lábára és amásik kettöt zárja. nem értem, hogy müködik. még egy nagyon pici segítséget szeretnék kérni, elöre is köszönöm.
Hello!
Az optocsatoló, nem olyan mint egy relé, csak közelítőleg működik úgy, de veszteségekkel. Az inkább egy tranzisztor, ahol nem a bázist vezérled árammal, hanem a Led által kibocsátott fényből lesz a bázisárama ami működteti a fototranzisztort. Az adatlapon van egy CTR paraméter, amely meghatározza, azt, hogy ha a Led diódába egy adott áramot vezetsz, akkor a fototranyó kollektor-emittere között, mekkora áramra lehet számítani. Az a 917-nél 50% (ha jól emlékszem). Vagy is, ha a Led diódát 10mA hajtja meg, akkor a tranyó mintegy 5mA-t tud "kapcsolni". Ha ez nem elegendő a fényképezőgép pld. bekapcsolásához, (mert fogalmam sincs mit zár rövidre a gomb), akkor gond van, és tényleg egy kis relét kel alkalmazni. Áramkörnek ez nem gond, csak maximum neked a kis relé ára. Remélem úgy próbáltad, hogy az opto Led-diódával sorba kötöttél egy 1kohm-os ellenállást (ez megy a 9V-os elemre polaritás helyesen), a tranzisztor kollektor-emitterét, pedig a fényképezőgép nyomógombjának helyére (szintén polaritás helyesen, kollektor a plusz) üdv! proli007
Hát én se tudom pontosan mit vezérel a kamera tipusa 808-as kulcstarto mikro kamera. neten lehet rendelni.
Na most ami kérdésem van, még az annyi, hogy ha teszem azt ezek a bekapcsolo gombok ugy müködnek mint egy villanykapcsolo, szoval megszakitja a pozitiv ágat, akkor arra jol sejtem, hogy nem szabad feszt-adnom? tranyon keresztül?
Hello!
Mivel fogalmam sincs mit hogyan kapcsol, neked meg csak feltételezéseid vannak, nem fogunk dűlőre jutni. Használj relét, és akkor mindegy ki mit kapcsol. "tipusa 808-as kulcstarto mikro kamera" Ezt nálunk, ha jól tudom büntetik! Még akkor is ha a Netről szabadon lehet rendeli. Remélem ezt tudod.. üdv! proli007
Hát tényleg nem nagyon értek hozzá, de azért probálkozgatok.
Marad a relé. A rajzon amit küldtél minek a helyére rakjam be? Bocs ha sok hülyeséget kérdezek.
Helo!
Természetesen a optpcsatoló Led-jének helyére. De ha a reléd 9V-os, akkor az R9 helyére rövidzár kell. Ha viszont kisebb feszültségű, akkor meg akkora ellenállást kell berakni, hogy a relén a névleges feszültsége legyen meg. Értéke azért nem mondható meg előre, mert ahhoz ismerni kell a relé feszültségét, és ellenállását (vagy a működtető áramát) Természetesen a relével illik egy reverz diódát párhuzamosan kötni. (Katód az R9 felé) üdv! proli007
Üdv! Megépítettem ezt a kapcsolást, annyi eltéréssel, hogy a 2 db 22K-s ellenállás helyett a felsőnek 1K az alattalévőnek pedig 47K ellenállást használtam, illetve a TIP137 helyett TIP127-et. Az a gond, hogy az 555 pár pillanat alatt felmelegszik, de ettől függetlenül addig amég melegszik működik rendesen. A lámpák helyett LED-eket használok.
Valakinek valami ötlete van mi lehet a baj? Esetleg az ellenállások kicsit?
Nagy a tranzisztor bázisárama. Korlátozd néhány kOhm-mal. (BSS-sel csak óvatosan!)
Üdv!
Az 555-ös adatlapján található kapcsolással próbálkozok, egy PWM-es buck-boost konverter építésével. A trigger jelét egy másik 555ös (IC1) szolgáltatja 0,5-2Mhz között próbálkoztam. Jelenleg R1-1Kohm, R2-100Ohm és C-560pF Vcc +5V. Ha IC2 (a PWM kimenetes 555ös) kontroll lábát GNDre teszem, akkor a kimeneten 0V jelenik meg. Lényegében, ahogy táblázat is mutatja. Ám ha a kontroll lábán emelem a feszültséget, akkor nem emelkedik a feszültség a kimenetén olyan mértékben mint várható lenne. 5Von is csak ~1V jön ki rajta, amikor a PWM jelének 100%on kéne lennie, így ha jól értelmeztem, a kimeneten 5V-nak kéne lennie. Ha jól sejtem a thresholdnál lehet a baj csak nem tudom, hogy mi... A 10es ábra alatt található értékekkel dolgoztam, ill. ahhoz közeliekkel Ra=10kOhm, RL 1kOhm, C1=100nF Vcc 5V Valakinek valami ötlete? SB
Szia!
Alapból a frekvencia nem stimmel. Az 555-nek a 0,5kHz is már sok lehet, nemhogy több.
0,5kHz???
Igazad lehet, hogy MHz-eket nem bírja, de azért 0,5kHznél csak többet bír, vagy nem? Az adatlapján a 6os ábrán 100kHzig megy a diagram. Megpróbálom kisebb frekvencián hátha majd segít valamit. SB
Elírtam, elnézést. 0,5MHz-et szántam csak eleinte kHz-be akartam írni. Elkezdtem s másképp fejeztem be.
|
Bejelentkezés
Hirdetés |




















