Fórum témák
» Több friss téma |
- Ez a felület kizárólag, az elektronikában kezdők kérdéseinek van fenntartva és nem elfelejtve, hogy hobbielektronika a fórumunk!
- Ami tehát azt jelenti, hogy a nagymama bevásárlását nem itt beszéljük meg, ill. ez nem üzenőfal! - Kerülendő az olyan kérdés, amit egy másik meglévő (több mint 17000 van), témában kellene kitárgyalni! - És végül büntetés terhe mellett kerülendő az MSN és egyéb szleng, a magyar helyesírás mellőzése, beleértve a mondateleji nagybetűket is!
Színes vagy fehér LED kellene neked? Először is ezt kell tisztáznod és utána kiszámítod az ellenállás (ok) értékét. Fehér LED-nél bevált a párhuzamos kötés. Itt a számítási segédprogram is megtalálható
Sziasztok! Nem szerettem volna ezért új témát nyitni: Van 2 mini hifi, és ehhez mindössze 1 hangfalpár, hogyan lehetne azt megoldani, hogy arra kapcsolódjon a hangfal automatikusan, amelyik éppen szól. (Az egyik erősítője kapcsolóüzemű). Én bistabil relére gondoltam, hogy csak az átkapcsolás idejére fogyasszon áramot, csak a vezérlésével vagyok meglőve. Jó lenne, ha már a legkisebb hangerőn is átkapcsolna... Szerintetek hogyan lehetne megoldani?
Köszi!
A párhuzamos LED-ekkel kapcsolatban:
A gyártó gondolom(?) megadja a nyitófesz/áram paramétereket ahol a LED maximális fényerővel világít. Ebből ki lehet számolni a dióda ellenállását. "N" db dióda párhuzamosan (replusz) megadja a diódák eredő ellenállását. Ekkor már a feszosztó képlettel meg tudom határozni a terhelő ellenállás nagyságát (Nyitófesz, generátorfesz, diódák ellenállása már ismert): Nyitófesz = (Generátorfesz * Diódák ellenállása)/(Terhelő ellenállás+Diódák ellenállása) Jól értem? Az azonos tipusú LED-ek ellenállásai között mekkora differencia szokott lenni? (remélem nem kérdeztem/mondtam óriási hülyeséget) Köszönöm.
A hozzászólásom aláhúzott szavára rákattintva bejön a számítási progi: Bővebben: Link. És valóban, a gyártó megad minden fontos paramétert.
Jaja, azt láttam
Csak kiváncsi vagyok, hogy a gondolatmenet helyes-e.
A diódáknak nincs a hagyományos értelemben vett ellenállása, mivel ezek erősen nemlineáris alkatrészek és ezért erősen feszültségfüggő az "ellenállásuk", ami hirtelen változik meg, és jelentősen feszültségváltozásra. Ezt a pontot hívják nyitófeszültségnek. A gyártó ajánlásait és a segédprogikat érdemes alkalmazni az esetükben.
Sziasztok!
Építettem egy Plazmacsöves kivezérlésjelzőt de az a problémám ,hogy a Jobb oldalo csövet félig begyújtja míg a bal oldalit alaphelyzetben áll. Az említett jobb oldali csövet tudom állítani "nullponthoz ,de a másikat ami alaphelyzetben áll azt nem. Mi lehet a gond?
Hello!
Köszi! valóban fordítva írtam.. üdv! proli007
Igen megcseréltem a csöveket de akkor is az a baj az oldalakkal., hibát nem találtam benne.
Ahogy már Köbzoli is mondta egyenáramot nem lehet
"csinálni"! Csak Váltakozó áramot egyenirányítani. 4 speciálisan elhelyezett diódával azaz GRAETZ híddal tudsz előállítani.A képen látható Flash segíthet megérteni.
Hello!
Én ugyan elírtam a soros/párhuzamos dolgot, de még most sem tudom mi az amit szeretnél készíteni, vagy kérdezni. Mert ez elég "elvi jellegűnek dolognak" néz ki. (1:1-es trafó és 1Hz..) De ha ez hálózati trafó, akkor csak abban az esetben lenne helyes a primerek soros kapcsolása, ha a trafók 115V-osak lennének. Mert ha mind két trafó primer feszültsége 230V, akkor természetesen a primereket párhuzamosan kellene kötni. üdv! proli007
Már hogyne lehetne. Higított sósavba belemerítesz egy cink (-), és egy szén (+) elektródát, galvánelemet kapsz, amiben feszültség keletkezik. Ha zárod az áramkört pl egy izzóval, akkor máris előállítottad az áramot, ami az izzószálat felmelegíti, és máris "látod" az áramot, vagy legalábbis a hatását.
Jó ,de ha veszek egy elemet ugyan ott vagyok mint amit köbzoli mondott
Szia,
a kérdésem teljesen elméleti, nem építek semmit, csak szeretném megérteni, hogy hogyan szuperál egy ilyen középmegcsapolású trafó. Meglehetősen belezavarodtam már a dologba, eddig azt hittem, hogy amit rajzoltam az jó (azt kaptam, amit a nagytudású könyvemből, vagyis Vp(szekuder) = 0.5*Vp(primer) Mindkét trafó 1:1-es tekercselésű volt a rajzomon. Ezek szerint a primeroldalon kellene összeföldelni a trafókat és a szekunderen rövidre zárni? köszönöm a segítséget.
Még venni sem kell elemet, lehet csinálni egy üvegpohárban. Kis hypo, forrasztó ón, grafit ceruzabél.
Ahogy Öveges professzor csinálná.
Vagy egy szelet pizza, egy zsilett penge és egy pulóverből kilógó pamutszál segítségével, ahogy MacGyver csinálná...
Esetleg egy citrom egy grafit és egy cink darab. Ahogy én csinálnám
Vagy 3 sör meg egy üveg vodka, aztán meg már nem is érdekel az egyenáram.
Speedbump-nak teljesen igaza van
Valóban igaza van mélységesen,pláne így szombat estére!
Kérdeznék kezdőként egy olyat,hogy mit ajánlotok,honnan tudnék tetemesebb mennyiségű kondenzárort,ellenállást,trafót kinyerni,mi erre a legjobb választás?döglött számítógéptápokra gondoltam,de ha van jobb ötlet,azt meghallgatnám! Miben van az arany?
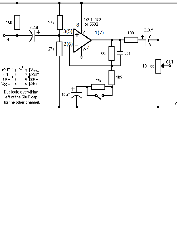
Itt van ez a rajz ! El akarom kesziteni de sajnos infó hiányban vagyok mivel nem vagyok biztos az IC láb kiosztásában illetve a a kapcsolásban nem tudom pontosan hogy melyik láb melyik is az tehát a + az a hányas láb és így tovább és a másik kérdés hogy a maradék 4 et nem kell használni?
Sziasztok!
Digi előfizető vagyok. Három helyen tudnám fogni az adást de csak két beltérim van. Vettem egy harmadikat is kártya nélkül. Utólag rájöttem, hogy nem sokat érek vele. Tud rá valaki valami megoldást, vagy dobhatom ki a kártya nélküli beltérit?
Döglött számgéptápokból sok mindent nem tudsz kinyerni. Az ujabbakban amugy is SMD-k vannak. Ajánlanék lepukkant rádiókat, illetve hifiket/tvket. Ezekben sok alakatrész van. Rádióbol többet is bontottam azokban van 10-16-25-50 V-os kondik elég nagy tartományban. illetve ellenállás is van bennük bőven, plusz 1-2 IC(nem mindben ráadásul nem foglalatos igy szenvedősen lehet csak kiszedni...) Trafóra is a rádiókat mondanám azokban van egy 230/12(komolyabbakban 15 gyengébbekben 9-6) V-os trafó bemenő oldalon. TV-kben inkább sorkimenőt találni. Ez nagyfeszt csinál a képcsöveknek. És ugye a TV-kben is van bőven alkatrész.
Ebben a mutatott tokban két erősítő van, ez zavar meg. Ha csak egy (mono) erősítőt akarsz csinálni, akkor használj olyan tokot, amiben csak egy műveleti erősítő van, például a TL071-et.
Szia! Bővebben: Link első képen ott van a belseje, a maradék hármat meg nem kell bekötni.
Stereot szeretnek kesziteni mert nekem ez mikrofonhoz kel és két mikrofont akarok !
Remélem a számozott rajz érthető lesz a számodra.
Sziasztok!
IRF1404-es fet-et szeretnék kapcsolni valamilyen optokapuval avgy fotocellával (ezeket abszolúte nem ismerem). A lényeg az lenne, hogy az optikai érzékelő két része 1-2cm-re legyen egymástól és akkor kapcsolja a fet-et ha van az érzékelők között akadály. Egy eygszerű kapcsolás lehet de én ehhez nem értek, légyszi segítsetek! Köszi! |
Bejelentkezés
Hirdetés |




Csak kiváncsi vagyok, hogy a gondolatmenet helyes-e.








