Fórum témák
» Több friss téma |
Fórum » Kapcsolási rajzot keresek
Témaindító: Kallai Csaba, idő: Márc 11, 2006
Témakörök:
Abba a topikba írjál be és ne ide, valamint olvasd is át, hátha rálelsz a megfelelő megoldásra.
Helló van egy kapcsolási rajzom, én csináltam, gyakori kérdéseken már mondták h van vele baj
Az a gyanúm, hogy hibáztam amikor a VDD és a VSS eket rákötöttem + - ra...de nem biztos...ja és mondták h 5v kevés stb. picel akarom vezérelni a ledeket...fényerősséget állítani remélem tudtok segíteni, továbbá elméleti segítség is kéne, hogy hogy számítom ki h elbírja e, hány v kell neki, hova milyen ellenállás kell esetleg szal minden számítás ami egy ilyennél szóba jöhet... nagyon kezdő vagyok, most kezdett el a dolog érdekelni, még csak elméletben nemsokára viszem át gyakorlatba...ha jó lesz minden itt a rajz: http://imageshack.us/photo/my-images/199/krds.jpg/ Tisztelettel, Dávid!
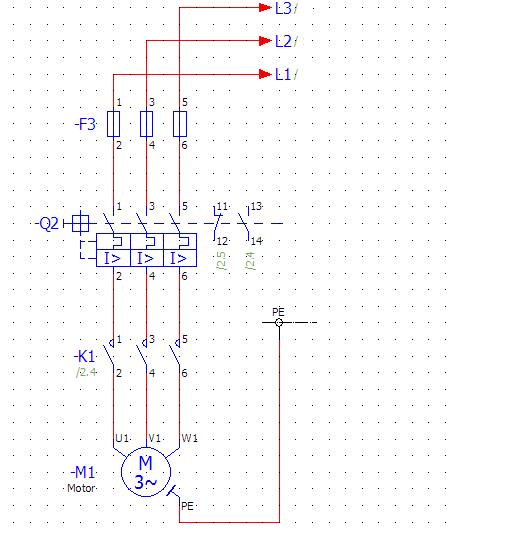
Valaki elmagyarázná nekem , hogy hogy működik az alábbi kör? Azt értem, hogyha benyomjuk a startot akkor a kontaktor meghúz és a teljesítményérintkezők zárnak.
Amit nem értek: üzemzavar esetén hogy működik a lámpa, illetve alapjáraton hogy működik? A motorvédő segédérintkezői, hogy működnek? Ha megnyomom a startot a vezérlőáramkör hogy záródik ? Szóval amit nem értek az főként az hogy hogyan vezéreljük a motorvédőt és hogy a vezérlő á. kör 2 ágában a Q2 záró és Q2 bontó hogy működik? Köszi a választ előre is. Még most tanulom, úgyhogy sorry ha balgaságokat kérdezek. A 0002-es kép a vezérlő á kör (24V DC ).
Szia!
Az öntartó kapcsolás magyarázata: Bővebben: Link. A hibajelző lámpa érintkezője összeköttetésben van a hőkioldó érintkezőjével (Q2)és amikor az nyitja a tekercs áramkörét, akkor a lámpáé záródik.
Igen, az öntartásig eljutottam.
Szóval ha megnyomjuk a Startot ezzel egyidőben Q2 13 14 es segédérintkezője zár, a K1 tekercs meghúz ami a teljesítményérintkezőket zárja a motor előtt. Ha a gombot eleresztjük K1 segédérintkező öntartása miatt a kör zárva marad? Bekapcsolás előtt Q2 13-14 segédéréntkező nyitva ekkor Q2 11-12 segédérintkező zárt tehát a lámpa világít? Bekapcs után Q2 13-14 zár Q2 11-12 nyit a lámpa nem világít. Tegyük fel a motorvédő kiold , ekkor visszaáll a bekapcsolás előtti állapot? Tehát Q2 nyitó és bontó érintkezője ellentétes állapotban van működéstől függően? (ha egyik zár a másik nyit és fordítva)
Nem, a Q2 bal oldali fele mindig zárva van, akár be van kapcsolva a mágneskapcsoló, akár nincs, ez független a működtetéstől. Ez csak akkor bont, ha a főáramkörben túláram alakul ki. Amikor a bal oldali Q2 bont, a jobb oldali zár. és világít a lámpa. Amikor visszaállnak a hőkioldó bimetál érintkezői (Q2). akkor újra indítható lesz az öntartó kapcsolás.
Tehát akkor Q2 záró segédérintkező (13-14) egész idő alatt zárva van (ezek szerint K1 segédérintkező is vagy az már más tészta), és ha a hőrelé kiold akkor Q2 bontó (11-12) (ami egyébként nyitva van) zár és világít a lámpa ???
Nem akarom kétszer leírni a választ, de a K1 a vasmaghoz van kötve, ha behúz az elektromágnes, akkor záródik a K1, létrehozva az öntartást. A Q2-k nincsenek a vasmaghoz kötve, azok a hőkioldó részei.
Ok tehát a motorvédő főérintkezői alapból zárva vannak és a nyitó segédérintkező vele együtt mozog (remélem így már jó). Tehát akkor engem az zavart meg hogy a tekercs á körében záró van a lámpáéban meg bontó. De akkor amikor indítjuk a motort a bal oldali Q2 zárva van a jobb oldali meg nyitva.
Ha a motorvédő kikapcsol (hőrelé kiold) akkor kézi úton kapcsolható vissza ? Vagy hogy lehet nyitni illetve zárni a motorvédő főérintkezőit?
Nem jó a levezetés!
A Q2 nem kapcsol sehova a start megnyomásával! Mivel az egy motorvédő, annak az a szerepe mint egy hőkioldónak. Tehát mechanikusan tudod csak kapcsolni. ha be van kapcsolva akkoer a Q2 13-14 zárva van, a másik kettő értelem szerűen nyitva. Ha megnyomod a startot, akkor a K1 meghúz öntartásban marad, forog a motor, örül a paraszt. Ja. hibajelző lámpa nem világít. Motor túlterhel, Q2 lekapcsol, ezzel együtt elmúlik a K1 öntartása is, az is elenged. A Q2 érintkezői állapotot váltanak és világít a lámpa, hogy gond van! Na ehez kell villanyász iskolában tanulni és nem az interneten. Ez olyan egyszerű mint a szög.
Igen, az ilyen főáramkörű motorvédők, amelyek kismegszakító-funkcióval is rendelkeznek, ezek kézi visszaállításúak. Azok amelyek csak segédérintkezőket tartalmaznak, átkapcsolhatóak önvisszakapcsoló vagy kézi visszakapcsolási funkcióra.
köszönöm a hozzászólást.
Nem tudom hogy 2 hét alatt hol kellene tartanom. Igen biztos vannak olyanok akik már meg tudnának tervezni ennyi idő alatt egy kapcsolószekrényt tele plc-vel motorvédővel, frekiváltóval, vonalvédővel stb stb . Én még itt tartok sajnos nem úgy születtem, hogy mindent tudok. kadarist :Neked is köszönöm a segítséget!
Jelen esetben, ha jó a rajz, márpedig annak tünik a Q2 egy síma motorvédő, zárlatvédelem nélkül. Azért van előtte az olvadó betét.
Van olyan is amiben van zárlatvédelem, de annak más a rajza. De ennek csak egy síma hőkioldó funkciója van.
Azért, jó annak aki úgy születik, hogy mindent tud.
De azért úgy érzem, hogy nem két hét után kellene kapcsolószekrény készítésével foglalkozni. Tudod, 3 év, meg még 3, meg még kettő, meg még egyéb oktatások.
Igazad van, a motor felőli K1 főkapcsoló nem tartozik a Q2-höz. De a főáramköri Q2 már a hőkioldó és ez tartozik a segéd a lámpás Q2-höz.
Tehát ez egy főáramköri hőkioldó, kismegszakító funkcióval és nem egy segédáramköri egyszerű hőkioldó.
Nem kismegszakító funkciós, mert csak túlterhelés védelme van!
Nincs benne zárlatvédelem! Hőkioldó, ami szakítja a főáramkört. Megszakító és nem kismegszakító. Külömbség van a kettő közt.
Az elektromágneses gyorkioldó nem zárlat ellen véd?
és az olvadóbiztosítóval szelektív zárlatvédelem valósul meg? http://webcache.googleusercontent.com/search?q=cache:M2iwelGzDhYJ:s...&gl=hu
Ez egy zárlat és hőkioldó kombinált készülék, olyan, mint ez.
Ezekhez hozzá lehet pászítani különféle segédérintkezőket, amelyekkel megoldható a visszajelzés vagy a vezérlés reteszelése.
sziasztok! olyan rajzot keresek: szeretnék 6db li-ion aksit párhuzamosan kötni 10A -rel terhelhetö legyen és ne merüljenek le 2,75v alá.
Sziasztok!
Olyan kütyüt szeretnék építeni ami ebben a videóban látható, de mint a kezdő topicban megtudtam, az a rajz amit a filmben mutatnak teljesen hibás. (A rajz önmagában itt található.) Tudnátok hasonlóan egyszerű kapcsolást mutatni helyette? Esetleg javítható ez a rajz? Azért is volt ez szimpatikus, mert nagyon egyszerű, pár alkatrészes dolog volt.
Tehát egy olyan kapcsolás kell neked, ami a fény megszűnésekor bekapcsol egy szirénát.
Nézz be ide: Bővebben: Link.
Ez a rajz egyébként jó, a körbe rajzolt 9V a telep pozitív pólusa, a földelés jel a negatív pólusa.
Rendben, nagyon köszönöm. Ezt a rajzot is megtaláltam keresgélés közben, de azt hittem a kettő ugyan az. A fotoellenállásra itt sem írnak értéket, van ebből valami általános érték amire jelölés nélkül kell gondolni?
A módosított javított rajz. A sárga ellenállás legyen 10 kohm-os, de a pontos értéket kísérletezéssel kell megállapítani. A fényellenállás is legyen 4-10kohm körüli.
Sziasztok!
Segítséget kérek egy EMG 18143 típusú tápegység javításához. Ha valaki tud kapcsolási rajzot, kérem segítsen. Köszönöm! |
Bejelentkezés
Hirdetés |







