Fórum témák
» Több friss téma |
Mielőtt kérdezel, a következő két dolgot ellenőrizd!
I. A helyes tápfeszültségek megléte.
II. A kimeneten van-e egyenfeszültség.
Élesztés.
-A tekercs induktivitása másodlagos. 1-1,2 CuZ-ból 30menet 10-12mm-es átmérőre.
-Életképes, de alaposan megterheli a transzformátort.
Üdv!
Lenne egy olyan problémám, hogy adott egy labtec pulse 385 számítógépes 2.1 Valamilyen oknál fogva, amikor be van kapcsolva, és a ugyanabba az elosztóba be van dugva egy hagyományos trafós akármi, zúgást hallani benne, valamint bármely villanyt kapcsolom le vagy fel akkor pattanást hallani. Van esetleg ötlete valakinek hogyan lehetne megszüntetni ezeket a jelenségeket?
Köszi. A táp akkor csak 1 greatz hidas lesz. Ha egy greatz lesz benne akkor is elég a 25Amperes? 2db panel fog menni róla.
Próbád meg a bemenő jelkábelt a többi villamos vezetéktől minél távolabb vezetni.
Nem az egyenirányítással van gond, az még jobb is így, hanem a trafóból kellene inkább még egy, vagy 4szekunderes, és dual mono lehetne.
Trafóból csak egy van sajnos. Vagyis van még egy de annak csak 2*44V a szekundere. Az ugy csak +-60V ha egyenirányitom. A másik trafóból meg +-75V lesz egyenirányitás után. Akkor inkább egy greatzes lesz mert nincs pénzem egy másik ugyanilyen trafóra.
Üdv!
Hát elég nehézhes lesz, mivel a számítógép közelében jön megy mindenféle vezeték. Ha esetleg egy bontott hálózati szűrőt belekötnék az segítene rajta?
Sziasztok! Tudna nekem valaki segíteni. Van egy régi Yamaha CR 220-s rádióerősítőm. A probléma, hogy nagyon gerjed, mély hangon búg, zúg. Annyit sikerült kideríteni, hogy az előerősítőtől jön a gerjedés. Tápra gondoltam de, minden ok, ha valakinek van ötlete, szívesen venném.
Szia!
Ha biztos nem a végfok okozza, akkor a rajzon bejelölt tápot vizsgáld át. Elkokat érdemes cserélni,de feszültségeket is ellenőrizni kellene.
Még egy kérdésem lenne. Mivel nem tudtam venni megfelelő bordát, igy azt kéne használjam ami itthon van. 20cm hosszu, 7,5cm magas, 4,5cm a lamellák magassága és a 7mm vastag a sik felület a lamellákig. Ez jólenne az nmos350hez? 8 ohmra lesz használva.
Sziasztok!
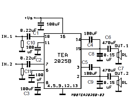
Meg szeretnék veletek osztani egy kapcsolást. A mellékletben látható. Kicsi de végfok. Ákos
Hali! Mindenkinek! Volna 2db erősítő modulom,az lenne a kérdésem, hogy hogyan tudom össze kötni sztereóba?
Már a trafó meg van egyenirányítva van. Mellékeltem a képeket. Ami a puffer nyákról Három zsinór jön ki ami majd az erősítő modulba megy(+ - grnd) , azt hogyan kell bekötni? Most rendeltem nem rég nem szeretném le égetni. Ha valaki tud segítsen már. Van még 2db potméterem azt is rá szeretném majd kötni, 50k ez van ráírva a potmétere. A segítséget előre is köszönöm
Sziasztok!
Valaki tudna nekem abban segíteni hogy én szeretnék csinálni egy PA300-as erősítőt egy pdf-be találtam is róla tartalmas leírást nyákot is csak tükrözni kéne pdfbe meg nem lehet. A kérésem kérdésem az lenne hogy tud e nekem küldeni valaki egy .lay-os formátumú file-t a nyákról!? Vagy a PA400-as erősítő is jó lenne arról meg nyákot, beültetést, alkartész listát szeretnék! Előre is köszönöm!
Nem engedi feltenni a pdf-et:S Nyomom hogy fájl kiválasztása küldés és nem rakja ki!
Tán, haragszatok rám hogy, tojtok a fejemre ??? De azért reménykedem hogy,nem.
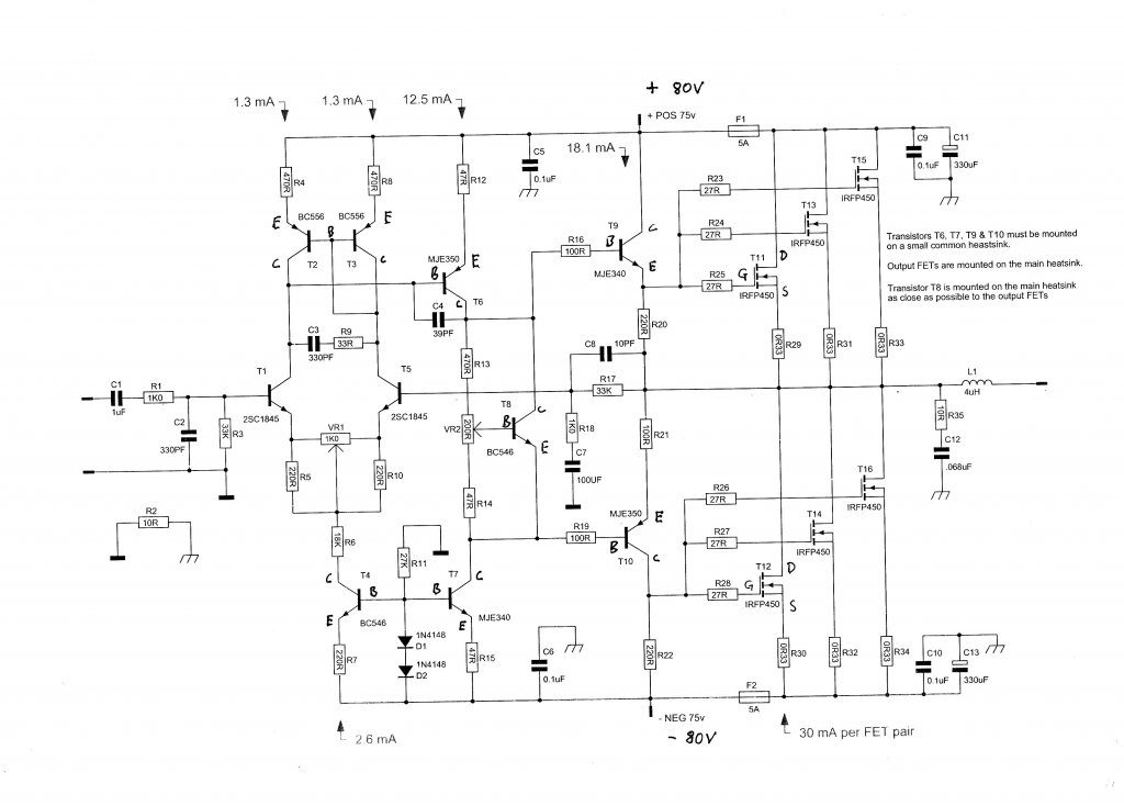
Sziasztok Egy kéréssel fordulok hozzátok. Kaptam egy barátomtól egy FŐNIX ukrán erősítőt és nincsenek benne a végfok panelok, ezért én kis átalakítással beleszeretnék tenni két darab N-es Fettes panelt. Az átalakítás azért történt mert az eredeti rajz szerint 2X75V egyen feszről megyen az én tápom pedig 2X80V 33 000mikró 1600Watt. Kérésem pedig annyi lenne csak, hogy ellenőrizétek már le a nyák tervemet az elméleti rajzal, hogy ez igy jó lessz-e vagy kell-e valamit változtatni rajta.Előre is köszönöm mindenkinek.
Talán mert a fálj túl nagy? De itt fenn van, mert már felraktam én is ide vagy kétszer.
És ha a keresőt is használnád....
Az egyik panel elkészült az nmos350-ből. Most éledezik. 80mAmper nyugalmi áram elég neki? Az jó ha meleg az mje tranyóknál a borda? Nem nagyon csak éppenhogy. Kimeneti nulla az ugrál néha, de gondolom az a hálozati fesz igadozása miatt.
És ennek a bordának lenne a fele egy panelhoz. Szerintetek elég, vagy inkább majd cseréljem le egy nagyobbra? nemtudom csatolni a képeket valamiért.
A kimeneten nem lenne szabad szinte semmilyen fesznek lenni, ugrálni meg végképp nem kellene, hiszen azt a DC szervo beszabályozza.
0.5 mV van a kimeneten. Ez a maximum, de 0 éa 0,5 között ugrál csak. Az még elfogadható nem?
A nyugalmi az stabilan 85mA jelenleg. Bővebben: Link
Azzal semmi gond akkor, annyit a műszer is plattyog.
![]() Itt megvannak az áramfelvételi adatok is a rajzon. -Viszont a borda az egynek is éphogy elég ahogy nézem. Lehet venti is kell majd ha folyamatosba nyomatod a tuc-tucot.
Köszi. Nekem még az első variáció van meg. De ha igy jó akkor hagyom igy és majd nekilátok a másik panelnak is. Ezek már készülnek lassan 3 hónapja.
Köszönjük.
Nem megfelelő a készülékben a zavarszűrés, valszeg azért produkálja az általad írt jelenségeket.
|
Bejelentkezés
Hirdetés |











