Fórum témák

» Több friss téma
Fórum » Keverőpult építése, javítása
Lapozás: OK   37 / 78
(#) proli007 válasza rammeradrian hozzászólására (») Aug 10, 2011 /
 
Hello!
Jó ez így, a két jobb bemenetet leszámítva..
üdv! proli007
(#) rammeradrian válasza proli007 hozzászólására (») Aug 10, 2011 /
 
ja a "J" betűkre gondolsz?
(#) rammeradrian válasza rammeradrian hozzászólására (») Aug 10, 2011 /
 
Az csak véletlen, nem betűztem őket, azok alapból ott voltak, ez csak ilyen gyors vázlat volt
(#) demcar hozzászólása Aug 15, 2011 /
 
Sziasztok.

Engem ebbe a topicba irányitottak evvel a kérdéssel.
Hogy hogyan lehet összehozni az erősitőtm előersitőjét (LM1036-os) úgy hogy tudjak a zenéhez egy mikrofonon keresztül beszélni. Gondolom kell hozzá egy mikrofon előerősitő, az nem gond csak hogyan kell megcsinálni hogy tudjon "együtt" dolgozni hibátlanul a két előerősitő.
Nemtudom érthető-e voltam de remélem hogy igen.
Tippek?
(#) reloop válasza demcar hozzászólására (») Aug 15, 2011 /
 
Szia! Ebből csak el kell hagynod a számodra felesleges dolgokat.
(#) demcar válasza reloop hozzászólására (») Aug 15, 2011 /
 
Szerintem igy, de kérlek javits ki ha rossz.
(#) reloop válasza demcar hozzászólására (») Aug 15, 2011 /
 
Jó lesz! Ide tervezed a szubszűrő bekötését is?
(#) demcar válasza reloop hozzászólására (») Aug 15, 2011 /
 
Nem az teljesen külön lesz, mert ez csak a rendes sztereó erősitőhöz lesz. A subb az teljes külön rendszer.
Ám ég egy olyan kérdés hogy a bemenetekhez szükséges az a ellenállás és az kondi mivel ott már a bement előerősitőn keresztül megy.
(#) demcar válasza demcar hozzászólására (») Aug 16, 2011 /
 
Ja és mégvalami, ennek a kapcsolásnak milyen tápfesz kell? Mármint hány Volt?
(#) reloop válasza demcar hozzászólására (») Aug 16, 2011 /
 
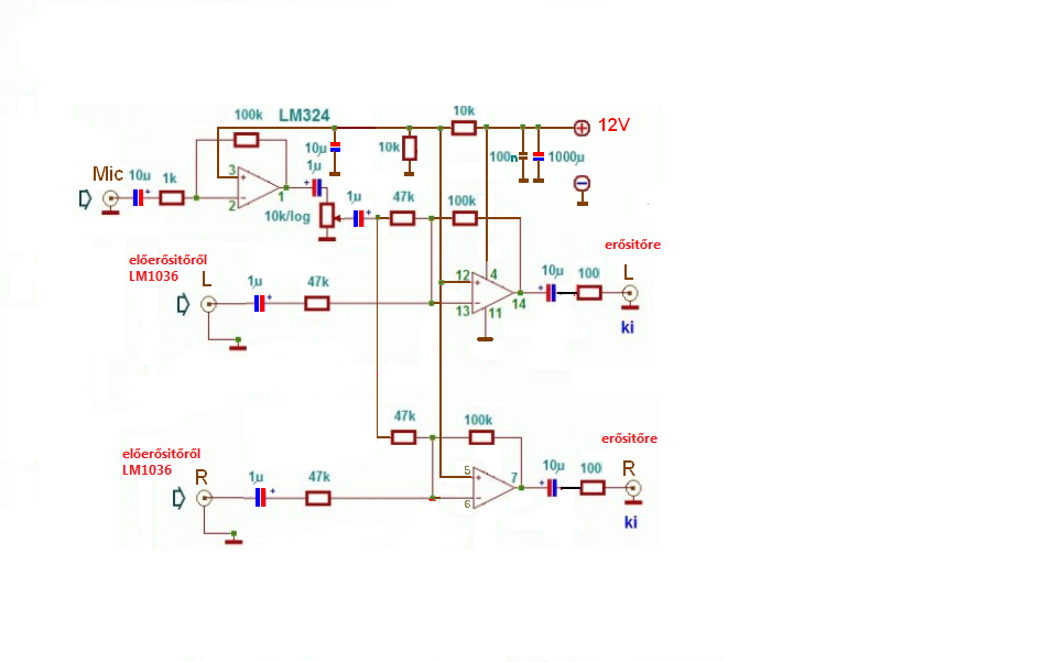
A kapcsolás 12V-ról működik, mehet az LM1036 tápjáról. A rajzot proli007 volt szíves összeállítani
(#) demcar válasza reloop hozzászólására (») Aug 16, 2011 /
 
Nagy szépen köszönök mindent úgy neked mint proli007-nek :worship:
(#) Chokapick hozzászólása Aug 28, 2011 /
 
Sziasztok! Adva van egy PC es egy 5.1 melylada itegralt erositovel.A melyladara gipsz mennyezeti hangszorok vannak kotve 2 kulon allo teremben amiknek a hangerejet egy keverovel szeretnem szabalyozni. A kerdesem az lenne,hogy szerintetek megfelelo lenne e a Mini Mixer kapcs. a PC es az 5.1erosito koze beiktatva ?
(#) demcar válasza reloop hozzászólására (») Szept 3, 2011 /
 
Szia.
Megépitettem ezt a kapcsolást, ahogy már a korábbiakban beszéltük. (melléklet)
Én nem működik a nyákot már vagy 1000-szer a kapcsolás szerint átnéztem és nem találtam hibát. kipróbáltam bekötni az előerősitő elé is és után is és semmi. Ha tudtok akkor kérlek segitsetek.
(#) reloop válasza demcar hozzászólására (») Szept 4, 2011 /
 
Szia! Kérlek fotózd le a panelt alulról-fölülről.
(#) yohnsee hozzászólása Szept 5, 2011 /
 
Helló mindenki!
Nemrég én is elmerültem kicsit a témában, és a mellékelt kapcsolást találtam a legegyszerűbbnek. Össze is dobtam próbapanelon, és (bár ez ritka) elsőre működött. Még megpróbálok alakítani rajta, mert a 0 hangerő nem teljesen néma, de ez adódhat abból is, hogy nincsenek az optók összeválogatva.
Amint lesz időm, megpróbálom megépíteni ennek a szimmetrikus jelre készült változatát.
(#) rammeradrian hozzászólása Szept 19, 2011 /
 
Sziasztok egy sztereo jelet szeretnék egy mono jellel keverni de úgy hogy a sztereo az maradjon sztereo csak a mono szóljon a sztereo mind2 csatornáján. Konkrétan egy AUX bemenetre egy számítógép és egy mikrofon jelét kéne összehozni (tudom hogy a gépnek van mikrofonportja, de azon késik a hang...)
(#) reloop válasza rammeradrian hozzászólására (») Szept 19, 2011 /
 
Szia! Épp erről levelezek

Keverő 5.PNG
    
(#) rammeradrian válasza reloop hozzászólására (») Szept 19, 2011 /
 
Ha sikerül megépítened, és működik, akkor oszd meg a nyákrajzot légyszíves!
(#) reloop válasza rammeradrian hozzászólására (») Szept 19, 2011 /
 
A kolléga dolgozik rajta. Bővebben: Link
(#) dj_zsooltika hozzászólása Okt 4, 2011 /
 
Üdv! Mi a vélemyényetek erről a keverőről?? soundcraft spirit folio lite 12 csatorna 4 mono 4 szetero csatorna.
Hangosításhoz használnám.
(#) tib12 hozzászólása Okt 4, 2011 /
 
Üdv mindenki.
Ne teljesen építeni szeretnék keverőpultot, mert már van, azaz csak a panelja, meg néhány poti. Szóval, van egy keverőm, de hiányos. Nem sok minden hiányzik: pár poti, doboz és táp. Tettem képeket is. Van benne sztereó mikrofon erősítő is. Meg olyan ic aminek csak az egyik oldalán van láb: PC1023H. Mást nem tudok róla mondani.
Azt szeretném megtudni melyik, melyik kimenet/bemenet micsoda, mert az pont nincs odairva. Az előlapját lehet meg tudom keresni mert ha minden igaz meeg van valahol, és ebböl könnyebb lesz kitalálni mi micsoda.
Szerk.: Megtaláltam az előlapot, rajta van a típus: Sound Star Stereo Audio Mixer M-1000 Valakinek van hozzá kapcsolása kérem ossza meg.
(#) tib12 válasza tib12 hozzászólására (») Okt 4, 2011 /
 
Találtam még képeket:
Kép1
Kép2
Kép3
De a kapcsolás fontosabb lenne.
(#) reloop válasza tib12 hozzászólására (») Okt 4, 2011 /
 
Szia! Találkoztam már ezzel a keverővel. RCA-ra építettem át. Nem költenék rá egy fillért se.
(#) tib12 válasza reloop hozzászólására (») Okt 4, 2011 /
 
Annyira rossz? Akkor, átépítem, azaz építek belőle valamit. Csak jó lesz tán valamire.
(#) reloop válasza tib12 hozzászólására (») Okt 4, 2011 /
 
Zajosnak találtam, a potik meg mind kh-sak voltak. Valami réges-régi termék lehet ez az alkatrészekből ítélne.
(#) tib12 válasza reloop hozzászólására (») Okt 5, 2011 /
 
Igen tényleg réginek néz ki, meg ilyen régi szaga van, és persze a nyákon/forrasztásokon is látszik. Milyen az a kh-s poti?
(#) reloop válasza tib12 hozzászólására (») Okt 5, 2011 /
 
Bocs a rövidítésért: kh=kontakthiba.
(#) tib12 válasza reloop hozzászólására (») Okt 6, 2011 /
 
Esetleg kapcslásod lenne hozzá? Vagy egy kis segítség hogy a MASTER hangerőszabályzó fölött az a 8db 100k ohm-os ellenállás hova megy? Meg ugye a GND közös?
(#) tib12 válasza tib12 hozzászólására (») Okt 6, 2011 /
 
Lemondok róla, igazad volt, hulladék az egész, búg-zúg.
(#) reloop válasza tib12 hozzászólására (») Okt 6, 2011 /
 
Bölcs döntést hoztál
Következő: »»   37 / 78
Bejelentkezés

Belépés

Hirdetés
XDT.hu
Az oldalon sütiket használunk a helyes működéshez. Bővebb információt az adatvédelmi szabályzatban olvashatsz. Megértettem