Fórum témák
» Több friss téma |
Fórum » Csöves erősítő készítése
Ne feledd betartani a fórum viselkedési szabályait, és a topik megmaradásának feltételeit. [link]
A téma átmenetileg fagyasztva lett, hozzászólni nem tudsz!
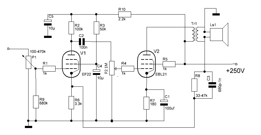
Értem. Majdcsak meglesz a doboz szereléskész elővettem két régi 1000 oldalas Magyari Béla féle zsebkönyvet abban minden benne van, kicsit felfrissítem az emlékeim és meglesz a kapcsolás. Üdv!
Szia.Megépítgettem ezt a kapcsolást,de túl halknak találom.Közvetlen az egyenirányítás után 237v-ot mértem.Nem túl kevés ez?De gondoltam arra is,hogy az ef22 középső lábát gnd-re kötöttem,és attól csinálja ezt.Bár nem tudom,hogy az el84-hez képest mennyivel kisebb a teljesítménye az ebl 21-nek.
Az a poti a közepébe nagyon nem szerencsés, ki kéne venni. Az elején úgyis ott a hangerő poti.
Nem értem teljesen a középső láb kifejezést. A középső rácsra gondolsz? Mert azt egy ellenállással fel kéne kötni + tápfeszültségre (ahogy a rajzon van). Nélküle csak éppen valamit csinál az EF22, de nem üzemszerűen működik. Az EBL csak egy hangyányit kisebb, ez majdnem észre sem vehető, ha jól működik. A 237V nem annyira kevés, bár lehetne egy 25V-al több nyugodtan.
A hangerő potit csak a gitár miatt raktam be,hogy a végcsö hangerejét tudjam állítani a gain miatt.Nem én a cső közepén lévő hosszú rúdra gondolok,ami például ebl21-nél a vezérlőrács(g3).A középső rácsot úgy kötöttem,ahogy a rajzon is van.
Az első potival is ugyanazt állítod.
A g1 a vezérlőrács, a g2 a segédrács, g3 a fékezőrács. Az EBL-ben is belül össze van a g3 kötve a katóddal, tehát vele együtt kell (lehet) kezelni. Az EF-nél nem baj, ha a csapot földelted. Itt viszont Neked kell a g3-at a katódhoz kötni. Idézet: „vezérlőrács(g3)” Lehet, hogy rossz helyre adod a vezérlést?
Ez a cső 4-es lába,amit összekötöttem a katóddal és egy ellenálláson keresztül levezettem gnd-re.Mindent úgy csináltam,ahogy a rajzon is van.Egy orion 450m rádió kimenőjét használom,lehet,hogy az a kevés?
Az a baj, hogy a rajz is rossz. Az EF22 fékezőrácsa (g3) nem belül van összekötve, ahogy az EBL-nél, márpedig a rajz ezt egyformán jelöli. A vezérlést a 6. láb kapja, igaz?
Ennek nem szabadna halkan szólni, hiszen egy pentóda nagyot erősít. A kimenőről most hirtelen nem tudok véleményt alkotni...........
Igen a 6-os láb kapja.Az ebl csapja mire szolgál,mert én összekötöttem a katóddal.
Mármint a csapot mondod,és úgy kell az ellenálláson keresztül levinni gnd-re?Mert most simán gnd-n van,akkor az úgy nem jó?Az ebl csapja mire szolgál,mert én összekötöttem a katóddal,ez úgy jó?
Mindent leírtatok,csak értelmezni kellett volna.Köszi szépen.Ha még mindig halk,kiveszem a potmétert,majd kicserélem a kimenőt.
Idézet: „Az ebl csapja mire szolgál?” Érdekes, de nekem is kételyeim támadtak az EBL csapjával kapcsolatban (nagyon régen találkoztam üzemelő EBL-lel, legalább 20 éve), és úgy rémlett, hogy aktív kivezetés (katód). De ezt semmilyen katalógusadat nem támasztja alá. Lehet, hogy a műsorvevőknél is összekötötték a katóddal, ezért van ilyen emlékem......... Vagy azért, mert az ECH21 tényleg ilyen........
Én kipróbáltam összekötve és szabadon hagyva is.Változás nem történt.Van egy tv kimenőm (pcl86-hoz volt),majd megpróbálom azzal.
Szevasztok!! Stabil 300V ot szeretnék előállítani 4db gu 50 segédrácsának.Megoldható ez 2db 150V-os stabilizátor csővel? Vagy létezik 300v-os?
Ezt dobta ki elsőre a :google:
Így - úgy tűnik - 2 cső soros kapcsolása lehet a megoldás. Arra figyelj, hogy ilyenkor mindkét cső gyújtását biztosítani kell.
GU50 nek csak 250Volt legyen a fesz ha lehet .
Azért gondolkodtam csőben mert a világon nincs ekkora teljesítményű zéner ami elbírna 4 db GU 50 segédrácsot.
(14mA*4 300V mellett) De mondjuk még a stab. csövek adatait sem találtam.
Vannak soros 2,2K ellenállások.
Nekem az 500 Volt-ból van egy áteresztős stabilizátorral megoldva 250 volt -ra és így tökéletes, és kereken 250 Volt amit ejtek ...
Be tudnád rakni ide. Én külön szek. tekercsről csinálnám a valami kicsivel több mint 300V-ot.Ezt stabilizálnám és ez a fesz. menne az előfokra és a 4 db segédrácsra.(segéd rács ellenállásokra)
Szia! A VR105 még elterjedtebb a 150-es társánál, így ha ezt a kettőt sorba kötöd, 255V lesz. Na ez is tökéletes a GU-nak. (Amúgy a 300V-tal sincs nagy gond, itt az adatlap eléggé szűkre fogta a dolgot.) Sőt, láttam már olyat is, ahol 320V-ról trióda üzemmódban ment a cső.
Csinálhatsz BU508-al meg 100V-os zénerekkel áteresztős stabilizátort.
Mi pont ezt csináltuk meg most, egy VR150-essel és egy VR105-össel így szintén soros kapcsolással 255V-unk lett.
EL84PP végfokban szintén segédrácsfeszültséget stabilizál. Egy 2,2K ohmos soros előtét ellenállással van a 2 cső sorba kötve és a VR 150 egy 470k-ohmos ellenálláson át gyújt be, majd arra ültetődik rá a VR105 stabilizálást feszültsége. a VR105-ös üzem közben gyönyörű lilás narancssárgás fényt bocsát ki, de a legszebb fényű a VR75. ami nagyon erős, fényes sötét narancssárga színben pompázik, igazából ez tökéletesen illik a csövek fűtőszálának fényéhez. Érdemes használni ezt a fajta megoldást, látványban nagyon rádob az erősítőre. Ha több, mint 40mA kell, akkor pedig tessék soros áteresztő csövet használni.
Na, akkor nem mondtam hülyeséget.
Én a gitárerősítőmbe teszek majd VR150-est, a PL509-ek segédrácsához.. Nekem mindegyik stabcső színe tetszik, gyönyörűek működés közben.
Helló !
Nincs valakinek tapasztalata arról hogy mekkora gerjedésgátló ellenállásokat kell tenni a vezérlőrácsok elé ? (gitárerősítő) Eddig (deszkamodell) csak a végfokcső előtt volt egy 8K, nem is igazán gerjedt, de most meg használhatatlan akkora a gerjedés. Nem tudom hogy a felhők, vagy mi miatt van ez, időjárás...passz. Szóval az előfokcsövekre is akarok tenni, 6K-val próbáltam, de meg sem kottyant a gerjedésnek. Pedig mindegyikre raktam. :nemtudom:
Ez a gerjedés témakör akár doktori disszertáció is lehetne. Sajnos a parazita (szerelési) kapacitások nem számolhatók előre, inkább tapasztalati úton lehet ellenük hatásosan védekezni. Ne gondold, hogy a vezérlőrácsba helyezett ellenállás valami csodaszer. Egyszerűen arról van szó, hogy a cső bemeneti kapacitásaival egy alul áteresztő szűrőt képvisel, így bizonyos frekvencia felett a jel már csak csillapodva tud a rácsra jutni. Igazából a nagy-meredekségű csövek hajlamosak MHz-es tartományban gerjedni, ez ellen hatásos (több 10MHz-en a csövek több 100k-s bemenő ellenállása pár száz Ohm - ra esik, egy pár k Ohm -os ellenállással már hatalmas leosztást szenved el a jel, az erősítés ezáltal 1 alá esik, az oszcilláció feltételei nem állnak fel. HF tartományú gerjedés ellen viszont nem sokat ér.
Szia.Megpróbáltam a másik kimenővel is,de csak egy hangyányit változott.Az ez80-as 3,4-es lába feltétlen össze kell,hogy kötve legyen,mert az adatlapján az ajánlott szerint nincsen,mégis úgy használják.
Nem kell feltétlen, de jobb neki, ha nem határozatlan potenciálon van a fűtőszál, hanem megegyezik a katódpotenciállal. Annál meg főleg jobb, mint ha a fűtőszál földelve lenne (ilyet is látni néha).
Azt sajnos látatlanba nem tudom megmondani, miért gyenge a telesítőképesség. Egyébként emlékszem, ezzel az EBL-es kapcsolásokkal többen kerültek hasonló problémába, és nem is nagyon sikerült megoldaniuk. Nem tudom, ezért az EBL-ek állapota mennyire felelős (leginkább rádióból "kitermelt" példányokhoz lehet hozzájutni, újhoz szinte esélytelen).
Én ebből a kapcsolásból indultam ki.Hangosabb lett,de még nem az igazi.
Ezt a készüléket jól ismer(t)em, volt a családban is. Párat javítottam is.
Az EF22-nek sokkal nagyobb az erősítése, mint a 81-es triódájának. Mérések nélkül nem lehet eldönteni, mi az oka a viszonylagos halkságnak. Próbáld a visszacsatoló ellenállást növelni. |
Bejelentkezés
Hirdetés |




