Fórum témák
» Több friss téma |
Nem tudom mekkora fesz jön le róla, de nem hinném, hogy túl nagy. Két dióda nem a világ, rá lehet tenni.
Hello!
Én sem tudom mekkora feszültség várható, de minden esetre a Piezo a gyorsulással arányos töltésmennyiséget ad le. Így lehet nem is kell nagyon komoly dolgokat készíteni hozzá, hogy működjön. Ezt a kis kapcsolást összedugdostam, és egy rezonátoros kb. 3cm-es piezo-val szépen működik, ha egy kisujjam mérető csavarhúzóval megkoccintom a kabátját. Szerintem minden az akusztikus kialakíthatóságtól fog függni. A monostabil kb. 250mS-os impulzust ad, így kb. másodpercenként 2-3 becsapódás érzékelhető. (És persze a Led-en látható, is hogy működik, vagy sem.) üdv! proli007
Sajnos még mindig ott tartok hogy a megadott IC-t próbálom beszerezni - eddig sikertelenül, úgyhogy lehet tényleg rendelés lesz...
(A hétvégén győrben is megnéztem két boltban is, de sajnos sikertelenül, még túrom a netet, hátha van valahol pesten hogy ne keljen postázni)
Nézd meg a köv boltokban: Elektrokontha, HQElektronik, Lomex.
De (így, hogy mondod)
És fel is hívtam Őket, viszont csak SN tokozásban van (?) - az jó nekem? Tehát : MCP601-I/SNHa ez jó akkor rövidesen el is tudok menni érte...
Vegyél MCP6044 -et. Ebben 4db OPA van, és PDIP tokos is kapható!
Ha a céltáblák túl messze vannak, akkor nem jó a négyes tok, akkor MCP4041! Ez is van PDIP8-ban! De az 555-ös megoldás is nagyon jó, és azt minden bokorban kapni!
A célok 1-2 méterre lennének, inkább nem kockáztatnék...
MCP6041-I/P PDIP-8............cse 60 124 Ft Erre gondoltál? (mert MCP4041-et nem találok, gondolom elírás) És akkor már ugyaninnen megfelel valamelyik piezo érzékelőnek?
Szia! Igen elírtam! Bocs de tegnap későn jöttem meg, gépet be sem kapcs!
Szerintem bármilyen piezo jó lehet! Láttál piezókat itt?
Sajnálom de egyéb elfoglaltságaim miatt nem tudtam a témával megfelelően foglalkozni, elnézést az eltűnésért!
Az alkatrészek személyes beszerzését is feladtam, így inkább megrendelem innen. Mielőtt leadnám a rendelést megerősítést kérnék: PLS 3112 Piezó hangszóró 35mm 30V Ez megfelelne-e érzékelőnek? MCP601-I/P Műveleti erősítő CMOS Ő pedig lenne a műveleti erősítő. (mint az eredeti elképzelésben is) Más speciális alkatrészre nem emlékszem hogy kellene... Más amire figyelni érdemes? (az IC-nek gondoltam veszek foglalatot és inkább azt forrasztgatom, nehogy túlhevítsem a kis agyát)
Hosszú-hosszú kihagyás után megoldódni látszik az egész ügy.
Próbálkoztunk mechanikus kapcsolókkal (működött, de volt hogy "belengett"), nagyon sokat finomodott a program is - és persze a helyet is rendbe kellett szednünk... A lényeg: a váci "Baji elektronika" boltban készen és kitt-ként is kapható rezgésérzékelő áramkör. Mint kiderült ez biztonságtechnikai elem, főleg autókban szokták alkalmazni. Egy ismerős amerikai kocsijában is találtunk ilyet a műszerfal alatt - valószínűleg azt figyelte álló helyzetben, hogy valaki nem akarja-e letépni az egész műszerfal alját... Ezek a rezgésérzékelők rendkívül érzékenyek, egy asztalra letéve onnan fél-egy méterről is érzékelik ha az ember az újával az asztalra koppint, ezért sajnos vissza kell butítani. Az erősítés mértéke egy eredetileg 47k-s trimmerrel állítható - ezt le kell cserélni egy 480-asra, és egy 150k-s előtét ellenállással lehet állíthatóvá tenni. Kb 480-500 kOhm-nál működnek nekünk megfelelően. Fém (horganyzott másfél mm-es) célokat használunk mert csak ezek bírják ki horpadás nélkül a lövéseket. Az érzékelő áramkör cél mögé beszerelésének és az egész cél felfogatásának olyan erősnek kell lenni, hogy ha egy nagyobb csavarhúzó fogantyújával jó erősen rácsapunk akkor azt is gond nélkül bírnia kell, és arra stabil, egyértelmű jelzést kell adjon. Az airsoft fegyverek (kb 1-1,5 J vagy 400 fps) által keltett becsapódása olyan mint a fent említett csavarhúzós ráütés. A célok miatti "áthallás"miatt a célok felszerelésénél vastag szivacs alátétet kell használni. Bár az áramkörök fogyasztása csak 80mAh de elég érzékenyek a bemeneti áram ingadozására (néha fals találatot adhatnak amikor egy másik cél jelez) ezért a tápellátást stabilizálni kell - itt tartunk most. Később beszúrom a kapcsolási rajzot is. Köszönöm mindenki türelmét és segítségét!
Jól hangzik!
Egyébkéntezek a rezgésérzékelők nem azt érzékelik, hogy letépik-e a műszerfal alját vagy sem, hisz akkor már rég késő... Biztos láttál már olyat, hogy a parkolóban áll az autó és elmegy mellette egy kamion vagy busz és bekapcsol a risztó. Ennyi elég neki. Ez illetéktelen behatolás ellen próbál meg védeni.
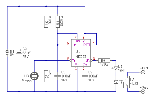
Itt a kapcsolási rajz!
Helyesbíteném az előző hozzászólásomat: Az áramkör fogyasztása max 35mAh relé nélkül, relével max 50mAh. Egy 800mAh adapter hajtja egy kondi és egy 7812-es stab IC-n keresztül mind a négyet. A rajzon látszik, hogy a bemenetnél is van egy 78L05, de 9v-ről meghajtva mégis "elvitték egymás elől az áramot" és így fals jelet adott néha az egyik cél, stabilizált 12v-ről már nincs ilyen gond.
Majd a kész áramkörről illetve a céltábrála - céltábláról töltesz fel képet? Kíváncsi vagyok milyen lett
Minden kérésed így teljesüljön
![]() A nyákon a baloldalon a két forrfülre kerül a piezo lapka aminek a tetejére az üres vezeték megy rá. (azért van leszedve mert kitakarná az IC-t) Az áramkör fém burkolatba való beszerelését nem fényképeztem le inkább leírom: Az áramkör egy műanyag "bölcsőbe" lett csavarozva - amihez számítógép meghajtójának takaró műanyagát használtam. A piezo érzékelő és a műanyag közé egy szivacs került. Az egész műanyag bölcső alá megint két szivacskocka, és két sztirol lap szorította hozzá a fém burkolathoz ismét két szivacs kockán keresztül. A célon látható 4 csavar fej fogja a sztirol lapot a széleknél. A fém célokon 3 lyuk van: egy a nyákon lévő piros lednek ami felvillan találatkor, a másodikon egy kis csavarhúzóval a trimmert lehet állítani, a harmadik egyenlőre üres, majd ha nagyon sok időm lesz akkor oda kerül még egy led, és az aktuális cél így fel is villanhat amikor el kell találni... (ehhez majd az LPT portot használom - abban van már gyakorlatom) Itt pedig egy kis video (hang nélkül) amin én vagyok amint épp tesztelek ![]() http://petofi.vac.hu/AK/loter.mpeg
Nagyon jó!! Ötletes! Már csak tényleg az kell,hogy felvillanjon egy led és mérni a led felvillanása és a becsapódás közti időt
![]() Grat, csak így tovább!
Ugyan a videón nincs hang így nem hallatszik, de a rendszer már így is működik, ugyanis a gép hanggal bemondja, hogy melyik célt kell eltalálni (Alpha, Beta, Charlie, Delta) Tehát az időt tökéletesen méri.
(ha megnézed a videót nagyban akkor látod is, hogy a képernyőn nagyban írja is hogy "A/B/C/D") és az óra is pereg az oszlopon lévő piros gomb megnyomásától az utolsó célig. A led felvillantása inkább már csak csicsázás lenne, illetve még inkább gyorsítaná a reakciót mert ugye a villanást hamarabb (és egyértelműbben) meglátja az ember mint mire a gép kimondja hogy "Alpha". Off: Hogyan kell egy témát lezárni és elfogadni egy megoldást? Nincs ilyen gombom... Te és Watt segítettetek a legtöbbet így én simán elfogadnám, de nem tudom...
Egyébként ha nem mondaná hogy Alpha, stb hanem csak egy sípolás lenne, akkor is az ember gyorsabban reagál a fényjelenségre mint a hangra. Tehát nem feltétlen csicsázás lenne az a led
![]() Igen, a videót csak kicsiben néztem meg. (Először )Ha midne igaz akkor minden hozzászólásnál kellene egy olyan linknek lennie, hogy segített ez a hozzászólás és hogy elfogadás megoldásnak. Ha nincs, akkor általában egy moderátort szoktak értesíteni, hogy megoldódott a téma, leszeretnéd zárni, x és y segített.
Jó lett, gratulálok! Az érzékelők nem lesznek színesek a golyóktól, vagy itt nem festékes patronokkal lőttök?
A hangbemondásos dolog onnan jött, hogy használnak ilyen képzési módot hogy van több cél piktogramokkal (kör, háromszög, négyzet stb) és a "kiképző" mondja be, hogy épp melyik célt kell eltalálni (ez az olcsó megoldása a felbukó céloknak)
Ettől függetlenül fejlesztési lehetőségként megmarad (és egyszer meg is csinálom) hogy fel is villanjon a cél amit el kell találni... Moderátornak szólni fogok mert csak "ez segített" gombom van, elfogadás/lezárás nincs...
Köszi
A Paintball használ festéket, ez Airsoft: 6mm-es műanyag golyókat használ, amik egyébként a merev fém célokon szét is törnek - de legalább nem pattannak annyira vissza mint előtte amikor simán homlokon lőttem magam a visszapattanó golyókkal ![]() Jó hosszúra nyúlt a működőképes kivitelezés az ötlettől. Én sem gondoltam volna de a programban is nagyon sok variációt kell lekezelni, szóval van benne pár buktató. Mivel a találat után eltelik egy kis idő mire a jel megszűnik ezért figyelni kell, hogy ugyan azt a célt nem adhatja be újra, a cél beadása előtt ellenőrizni kell hogy "szabad-e" a bemenet, tehát a becsapódás és érzékelés után időzítővel le kell tiltani egy időre (1-másfél másodperc) azt a bemenetet amit így megint csak nem adhat be - de így csak két cél marad és ha túl hosszú a tiltás akkor előfordulhat, hogy egyszerűen nincs szabad cél (tehát hangolni kell a késleltetést is) stb stb... Finomítani persze meg így is lenne mit: pl most 4 vezeték megy a célokhoz (2 táp 2 jel) de ha a ledeket is be akarom tenni az még 2 (nem lehet biztonságosan közösíteni sajnos) - és akkor már tényleg lecserélem UTP kábelre amit persze jó lenne az OSB lap mögött elvezetni...
Ez jó játék, nekem is tetszene!
Az UTP több szempontból is jó, de lefőképpen az ára dominál és hogy 4 érpár van benne. (Nem tudtam milyen az Airsoft, vagy ha már írtad elfelejtettem... ) |
Bejelentkezés
Hirdetés |





És fel is hívtam Őket, viszont csak SN tokozásban van (?) - az jó nekem? Tehát : 


) 




