Fórum témák
» Több friss téma |
Fórum » Csöves erősítő készítése
Ne feledd betartani a fórum viselkedési szabályait, és a topik megmaradásának feltételeit. [link]
A téma átmenetileg fagyasztva lett, hozzászólni nem tudsz!
Akkor mérjem meg a csövek lábain a feszültséget,és azoknak a katalógusban szereplő értéken belül kell lennie.Az orion opd-231 -es hangszórója mennyire érzékeny?
Bővebben: Link
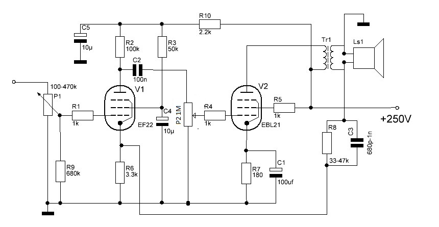
Ezeket a rajzokat találtam.
Megmértem mindkét csőnél.A EBL21 Va=203v Ia=118,6mA , EF22 Va31,9v Ia=2,16mA .
Köszi.Bocsi,de kicsit lassú ez a gép,amihez most kényszerültem.
Te jó ég! Vagy rosszul mérted, vagy a cső teljesen nyitva van. A max anódáram 60 mA!
A rácson a katódhoz képest -6 V -nak kell lennie
Az EBL katódján 23 V -ot mérsz? Az nem lehet, mert ettől már régen lezárna a cső. A rácslevezető nem szakadt?
Lehet az is,hogy a műszer a rossz.
Az anódáramot a katód ellenálláson mérheted, mert azon az anódáram, és a segédrácsáram összege folyik. A segédrácsáram viszont elég kicsi, 1 - 2 mA, így az a kb 30 mA -es munkaponti áramhoz képest elhanyagolható. Akkora ellenállást tegyél a katódba, amin a kb 6 V -os rácselőfeszültség előáll. A számítások szerint, ez 200 ohm. A rács előfeszültségnek ezen az ellenálláson elő kell állnia. Ha mégsem, akkor a rácslevezető a ludas, csökkentsd az értékét, vagy a cső hibás, nagy a rácsárama, ami a cső élettartamának végét jelenti.
Gondolom,most az ebl-ről írtad.Ha 2db 100ohm-ost teszek párhuzamosan az jó?
Igazad van.Azért kérdeztem,mert nincs 200ohm-os itthon.
Igazad van,csak már fáradok.Hivatalos helyen eléggé lefárasztottak.
Akkor pihenj egy kicsit, mert még a végén kapsz egy maflást az EBL től.
Arra vigyázok.5.91v-ra jött ki így.220 ohm-os rácslevezetővel.
220 ohmos katódellenállással. A rácslevezetőn elvileg nem folyik áram, csak az a minimális rácsáram. A rács levezető az 680 k - 1 Mohm. Ez már jó munkaponthoz tartozik. Mot már csak váltófeszeket kellene mérned.
Értem,kicserélem..Gondolom,most mérjek újra mindent.
Igen, mérni -- számolni -- cserélni -- mérni -- stb
Köszönöm a segítségeteket.Az 5.9v az már jónak mondható?
Most beraktam egy 1m-es rácslevezető ellenállást és 6.6v 62mA.EF-nél 5.7mA.
Az lehet.Az adatlapon nem az "Ia" az anód áram?
De, de szerintem határértéket látsz.. Amúgy -pontosabban-katódáramot mérj, abban benn van az anód és a segédrács árama is.
Sajnos alapvető fogalmakkal nem vagy tisztába, így honnan tudjuk, ha rácslevezetőt mondunk, Te nem-e a katódellenállást cseréled ki? [off] (Meg ehhez friss agy kell, nem biztos hogy a legszerencsésebb meló után, igen fáradtan, csak egy helyen lépkedni, rosszabb esetben még meg is rázatod magad.)
Ezen a kapcsoláson az R6,R7 a katód,és R9 a rácslevezető ellenállás,mondjuk.Tehát az EF a 6ma a felső határ.Abban is teljesen igazad van,hogy fáradtan nem szerencsés nekiállni.
Kicseréltem,megmértem és nem változott.
Az elképzelhető.Holnap kicserélem az elemet,lehet hogy mást fog mérni.Köszi a segítséget.Ideje aludni is.Jó éjt.
Sziasztok!
A mellékel rajz alapján készitettem egy kis szobai gitárerősítőt , orosz csövekkel müködtetem: 6n2p 6p3c. A problémám abból adódik, hogy teljes kivezérléstől kicsit lejjebbtől sipolva gerjed,/ különben csodálatos hangzások jőnnek rajta/ Nem tudom eldönteni, hogy kondi hiba, vagy a csövek miatt történik. Az elrendezés a klasszikus megoldás régebben már épitettem többet is hasonlóképpen , igaz az más kapcsrajz alapján készült. Segítségeteket kérem, tapasztalataitok alapján, hol lehet a gubanc? |
Bejelentkezés
Hirdetés |





