Fórum témák
» Több friss téma |
Mielőtt kérdezel, a következő két dolgot ellenőrizd!
I. A helyes tápfeszültségek megléte.
II. A kimeneten van-e egyenfeszültség.
Élesztés.
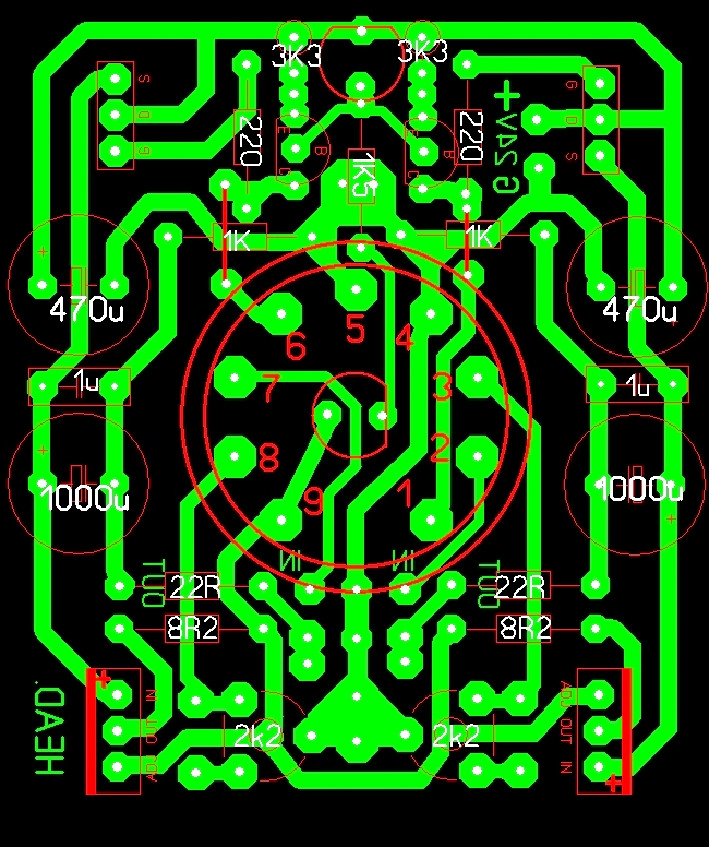
Igen megvan a hiba. (Igen, ez volt a bajom, hogy az alsó FET-ek már elvből sem működhetnek.) A megoldás: A P cst. FET-ek Gate-jeit a 100ohmos ellenálláson keresztül, nem a T5-ös bázisára, hanem a kollektorára kell kötni.
Talált süllyed.
Hali! Mindenkinek! Az lenne a problémám, hogy van egy végfokom, amikor nem indítom el a zenét a számítógépen, és akkor rá teszem a végfokon a teljes hangerőt elkezd sípolni de nagyon, de ha le veszem róla a jelet akkor nincs semmi. Ki is nyírta a kis videoton hangszórót mert amikor elindítottam a zenét igen recsegősen szólt, pedig nem volt azelőtt semmi baja a hangszórónak. A végfokot leellenőriztem más hangfallal 2x200w-os-al döng szépen. A sípolás mitől lehet? Valaki tud nekem segíteni, hogy hol keressem a problémát. A kábelek gyáriak, nem kontárok. A segítséget előre is köszönöm.
Szia.
Valamitől gerjed az erőlködőd, méghozzá feltehetően magasfrekissen, ha a bemenete nincs illesztve a pc-vel s úgy csavarod fel az erősítőn a hangerőt akkor mi a jelenség? Tartalmaz-e hangerő potit ill előfokot, vagy csak a bemeneti jelet tudod szabályozni gép segítségével?.
Javított mostanság valaki itt közületek olyan végfokot, ami STK4152II volt szerelve?
Hq-n látom lehet rendelni, de nem tudom hogy valóban eredeti Sanken gyártmány lehet-e :no: Sajnos egy Pioneer végfokban becsületesen megadta magát pár félvezető társával, s jó lett volna ha eredetit tudnék bele visszatenni az ic ből...
Hali , jól tudod, az STK a Sanyo vastagréteg-hibrid megoldása.
De ezekből is az skn néven futóak voltak az eredetiek , tehát sajna nem tudom mennyire eredeti a hq-nál. Nem oly rég javítottam még egy Sharp-ot, amibe nem eredeti skn jelzésű került hanem valami koreai.. eggyik oldal kimeneti dc-je 15mV volt míg a másiké, 300mV felett, az ic lábán mérve.. Visszaküldtem a hq-soknak, visszavették, talán mert rengeteget rendelek tőlük, leírtam a hibákat, és volt nekik raktáron skn jelzésű is, végül a kimeneti dc be is állt 20mV alá mindkét oldalon
Igen,én is úgy tudom,hogy a SANYO terméke,a Sanken tranyókat csinált tudtommal.Egyébként még ilyennel nem volt dolgom,de stk 4132II-vel igen,tudtam szerezni szerencsére másikat,de nagyon nehezen,mivel már nem fiatal sorozat,esetleg eredetit elfekvöben valakinčl tudsz találni,de használtan,vagy megpróbálod behozatni valamelyik külföldi honlapon keresztül,pl.ebay,
vagy maradnak a magyar oldalak,egyébként hogyan ment tönkre?
Szia, csinált a Sanken hibrid ic-ket is pl: SVI4004
Az elhalálozásának oka szerintem a folytonosan kisebb impedanciával terhelt kimenet következménye lett, ahogy kiderült. Sajnos ezekben az ick-ben a végfok chip nem tudja olyan gyorsan kiadni magából a hőt a geometriai mérete és még csomó más miatt, azért is ajánlott csak az adott tűrésben használni..
Elnézést, a lényeg lemaradt...Bővebben: Link
Amúgy kiváló hangú ic.
Igen,ez nem is jutott eszembe,hát ez az stk fö hibŕja,nincs včdelme,egyébként tényleg jo hangűak,csak gŕt sokan nem figyelnek a hangszôrojuk ellenŕllŕsŕra és mivel nincs včdelem,a fejlődö nagy hö miatt meghal.Sok ilyet javítottam.
Hali! Van poti oldalanként a végfokon, és ha nincs rádugva semmi jel a végfokra akkor rá adom az összes hangot akkor egy kis búgást halok, semmi mást.
Szia, igen az normális is , ha a kapcsolástechnika nem tartalmaz előfokot, a bemeneted pedig impedancia illesztetten, bár ezt is kilehet küszöbölni, hogy nem is búgjon, de ez a legkevesebb.
Ha pl más jelforrással, cd lejátszó, vagy dvd, bármi egyébbel nem csinálja akkor a hangkártyád lesz vélhetőleg a ludas.
Sziasztok!
Egy csöves erősítőnél lényeges a minél rövidebb jelutakra törekedni vagy rövid úton (10-12cm) nem szed össze jelentősebb mennyiségű zajt? Konkrétan erről az erőlködőről lenne szó és a csöveket kellene vezetékezni a NYÁK-hoz.
Ne huzalozd a csövet, egy jó nyákterv megold mindent.
Nem bonyolult áramkör, egyszerűen megoldható.
Szia! Látom még mindig foglalkoztat a Starving. Ennek a csatornánkénti 10 alkatrésznek nem készítenék nyákot. Forrlécre fogathatod ami nem kapcsolódik a csőfoglalathoz.
Nagyon megfogott a kapcsolás,csak sajnos alig tudok rá időd szánni.
Nem a NYÁK-kal van a gond,hanem a dobozolással. A doboz már elkészült,úgyhogy ahhoz kell a kapcsolást igazítani. A gond ott jön,hogy a fedlapot lehet levenni és a hűtőbordát az áramló levegő útjába kellene tenni... Na de közbe rájöttem,hogy azt én fogathatom a fedlaphoz is,úgy pedig már nyugodtan össze tudom rakni hosszú jelutak nélkül is. Szóval a kérdés tárgytalan lett. ![]() Remélem hétvégén sikerül életre bírni a kicsikét. Köszönöm a segítséget, CHZ neked pedig a NYÁK tervet,lehet elkészül ez a változat is.
Üdv!
Van nekem egy ilyen erősítőm. Papíron 2*50W-os. Kíváncsiságból szétszedtem, hogy mi van benne. 2*50W az ugye összesen 100W, tehát ebben legalább egy 100W-os trafónak kellene lennie szerintem. De szerintem ez a trafó biztosan nincs annyi. Ja és TDA 2004 van benne, ami ugye csak 2*10W! Üdv! Balázs
Ehhez az elrendezéshez csak légszerelt megoldást javasolnék. Nagyon korlátoz már a foglalatok elhelyezése.
Elég gubancos a leírás is. A főcímben 2×50 W, a leírásban 2×25 W, 4 - 8 ohmon. A torzítás 80 dB (?). Akkor mi is mennyi az annyi?
Üdv!
Tudom a piros a modik színe, elnézést kérek! A készülék hátújára 2*50W van írva. De ha a végerősítő IC 2*10W-os, akkor hogyan lehet 2*25W? Na mindegy. Nem vagyok még tisztában teljesen a teljesítmény adatokkal, hogy pl. mi az, hogy szinuszos teljesítmény, névleges, stb. Majd utánaolvasok. Üdv! Balázs
Ne aggódj más se. Azt hidd el amit látsz az adatlapon.
Majd, ha egy hasonlo erölködön 200W PMPO-t is látni fogsz, akkor marad csak tárva a szád.....
Csak sajnos mérni nem tudom. Úgy olvastam, hogy kell hozzá hanggenerátor meg szkóp. Nekem meg csak digi multiméterem van, azzal meg nem tudom lemérni..
Házimozi rendszer, TEA2025 végekkel, 12V 1,2A trafó, 3600w PMPO
Nyilván a névleges teljesítményt felszorozzák a gyártás dátumával.
A hátulján feltüntetett hálózati teljesítményfelvételt kell ilyenkor (mindig) megnézni, és abból hozzávetőlegesen számolható mit tudhat a cucc. Ha ezt nem tüntetik fel, akkor a biztosíték értéke is adhat támpontot.
|
Bejelentkezés
Hirdetés |












