Fórum témák
» Több friss téma |
Fórum » PIC - Miértek, hogyanok haladóknak
A fórumban tilos a vugáris szavak használata!
Gondolom egy bootloadr van (volt?) a PIC-ben, ami megsérülhetett, vagy csak felülírtad, ha eddig ment, és most "derült égből villámcsapás" nem megy.
Égesd be a PIC-be újra a bootloadert, és próbálj utána letölteni. Sok sikert! u.i. egy kapcsolási rajz, vagy link tényleg nem ártana.
A bootloaderhez nem kell max232, ezért kértem a rajzot és a megoldást, mert így csak találgatunk. De úgy látszik, minket jobban érdekel a dolog....
Sziasztok!
Csak úgy általánosságban kérdeném...SD kártyára bonyolult adatot írni? (nem filctollal, még mielőtt valaki elsütné... ) Olyat amit aztán PC vel meg lehet lesni, tehát NTFS vagy FAT32 fájl rendszerben. Láttam valahol a neten egy házi gyártmányú digitális hang rögzítőt aminek az egyik felén volt a panel a másik felén a kártya. Az egész akkor volt mint maga az SD kártya...Szóval mennyire bonyi a dolog, és mennyire energia igényes a kártya írása? Egy 3V lithium gombelemmel elketyeghetne?
Az SD kártyát lehet SPI soros vonalon kerestül programozni. A FAT más kérdés, azt még nem csináltam, de a kártyát lehet címezni, mint egy memóriát és adatokat beleírni, ill. kiolvasni. Nekem most is tervbe van egy ilyen program megírása, de még nem álltam neki. Infókat találsz az SD-ről, (ill. az MMC-ről amivel az SD lefelé kompatibilis és az MMC-hez van leírás és szabad a használata), az oldalamon. 3V-ról működik természetesen.
Köszi ez érdekel, kürülnézek az oldaladon. Ahhoz az ICSP programozóhoz ami nem érzékeny a programozó kábel hosszára nincs véletlenül legyártva nyákod? Szeretnék venni tőled, vagy mástól aki esetleg legyártatott belőle. Azóta is szenvedek a PICSTART + al. Igazatok volt, nem jött be az in circuit programozás az " IC foglalat + 20 centi kábel + tüskesor csatlakozó" megoldás. Bizonytalanul ír / olvas, inkább összeraknám azt az ICSP progizót ami nálad már bevált.
Nálam és másoknál mindkettő bevált, és a régebbi egyszerűbb. Na nem akarlak lebeszélni az újról, mert az nagyon korrekten műkszik, és többet is tud a leválasztás miatt.
Viszont ha van egy kis időd, most tervezek egy COM-os égetőt, ami korrekten illeszti a COM portot a PIC-hez, és az égetőben még sem lesz PIC és leválasztott ICSP portos égető lesz. Kompatibilis lesz a JDM-et kezelő égető progikkal(beállításuk után), és a WPB_F18-at is tovább fejlesztem hozzá. Erre azért van szükségem, mert az új lepitopimon nincs LPT port. Nem igérem, hogy gyors leszek, de a legnagyobb gondot, hogy hogyan vezérlek COM-on keresztül 3 vonalat VB-alatt, már kitaláltam.
Nagyon profi lett
Esetleg a rajzot belinkelnéd?
Köszi, akkor várok az új verzióra. Gondolom azon is lóghat 1 - 2 méter kábel... Ezek az égetők kompatibilisek az MPLAB al? Bármilyen PIC et lehet velük programozni? Tehát a PIC10xx es sorozattól felfelé akár a 18 Fxx ig?
Üdv! Itt a rajz, bár Pdf-ben van, remélem nem gond...
Amit terveztem nagyon hasonló, csak az ICSP leválasztott, az 5V-ot is kapcsolja, előállítja a 13V-ot és nincsenek rajta foglalatok, mert arra semmi szükség, majd meglátod. Te is az ICSP csatiját használd, ha nem akarsz sok törött lábú PIC-et a fiókodban!
Egyébként ügyelj, hogy áramtalanítva tegyél bele PIC-et, és égetés után áramtalaníts, mert nem szereti a PIC, ha áram alatt dugdossák ki-be. A panel szép lett!
Üdv! Persze, párat csináltam másoknak is, nem volt semmi gond....
Áramkörben való programozásnál gondot okozhat az, hogy nincs ICSP leválasztás. Amúgy teljesen korrekt az áramkör, nem tudom hogy találtál rá, én nem láttam ilyen megoldást eddig sehol. Legtöbb esetben leválasztás nélküli JDM klónok szomorítják az amatőrök életét! Ez gyakorlatilag JDM klón, csak normális illesztéssel a COM felé. A PIC felé még vannak problámák mint említettem, de ez nem olyan vészes, az első égetőm szintén ilyen gondokkal küzd, ezért építettem a másodikat. Abból jött az ötlet a max-ok használatára a mostani fejlesztésemnél. Ezért volt meglepő, hogy más is gondolt erre!
Egy francia oldalon volt a cucc....
Bár tényleg most hogy mondod, egyedül az áramkörben való programozást nem próbáltam meg vele.... Így nem tudom hogy gond nélkül megoldja-e....
Csak akkor okozhat némi gondot(amit meg lehet oldani, de macerás), ha a két programozó lábat is szeretnéd használni valamire. Egyébként semmi probléma!
Bocs srácok, hogy ritkán szólok hozzá, de a napokban kötik be a netet hozzánk. Eddig főleg suliból és egyéb helyekről fértem hozzá. Amint tudok felrakok 1-2 rajzot.
Na! összebarkácsoltam nehezen egy ábrát. Leszedtem minden olyan kötést és alkatrészt ami nem kell és kicsit kiszíneztem, hogy megkülönböztethetőek legyenek a vezetékek. (Diptrace)
Bővebben: Link
Ilyen bekötéssel csak úgy működhet a PIC felprogramozása, hogy előtte egy letöltő programot égetsz a PIC-be. Ha az megsérül, akkor azt csak rendes programozóval lehet újból beégetni. Egyébként is ajánlott egy jó égető építése. Ha nem tudod megvárni az új égetőmet, akkor érdemes a nemrég belinkelt égetőt(pdf fájl volt) megépíteni, mert az is egész jó kapcsolás és soros porton műkszik, és neked van a kapcsolásodban max232 is amit fel tudsz használni(az enyémben is lesz, mivel más megoldások nem korrektek.)
Sziasztok !
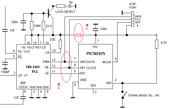
Újabb kérdésem lenne, ha tudnátok segíteni. A mellékelt részletrajzon lévő PLL áramkört tervezgetem éppen. A kérdésem az lenne hogy szerintetek programozáskor (in circuit) le kell választanom a PLL IC ről az ICSP programozásra (is) használt DATA / CLK lábakat, vagy sem? Nem fog tönkre menni a PLL IC égetéskor ha összekötve marad a PIC el? Mert az ICSP csatlakozón keresztül tápot fog kapni a PLL IC is. Vagy le szokás választani a tápot egy diódával?
Adat megy-e a PLL chiptől a PIC felé, vagy csak a PIC tud írni a PLL chipbe? Utóbbi esetben, ha a lábakon folyó kommunikáció miatt nem fogja a PLL chip azt hinni, hogy neki szóltak, akkor nem kell leválasztani. Inkább az égetőt kell leválasztani a PIC-től, amikor nincs programozás. Erre adott esetben elég lehet 1-1 ellenállás a PGD és PGC vezetékekbe sorosan bekötve, vagy aki kicsit komolyabbat akar, CMOS kapcsolót használhat (watt oldalán fenn van, hogy hogyan).
Potyó kérdésének első esetében mindenképpen, de én a másik esetben is leválaszanám, mert előfordulhat, hogy "reagál" az IC, és nem kívánt dolgokat művel, elkezd dolgozni. Egy jó Shottky dióda tökéletesen megteszi, ahogy berajzoltad. Ez még abból a szempontból is jó, mert az égetőnek nem kell táplálni az egész áramkört.
Sziasztok!
Nekem egy Urbánnál kapható ICD-m van 16f877-esre. Nem tudjázok véletlenül, mely lábakra kell kötni az icd kivezetéseit? A leírás sajnos eltűnt. A másik kérdés: ez A-s típust is éget? Előre is köszi: hp
1. kérdésre: Adatlap
2. kérdésre: Elvileg igen. Az "A"-s és az "A" nélküli között az önprogramozás sebességében van (állítólag) különbség. (Az "A"-sé gyorsabb...)
Sziasztok.
van egy aprócska óriási problémám... egy éve körülbellül megépítettem egy Pro Pic2 nevezetű égetőt(+kép), és most jött el a pillanat, hogy kipróbáljam működik-e?! (vagyis jött volna el a pillanat ) vettem 16F628A típusu tápot bele... bele tüzöm elindítom a pro pic égető programot. read gombra kattintva kiolvassa hogy nincs rajta semmi. vagyis 3FFF végig ameddig a szem ellát! aztán nyitok egy HEX filét rákattintok a WRITE gombra gyorstörlés végig megy és utánna egy hiba üzenetet ír ki: "Write error mem0h!" nemtudom vki találkozott-e ilyennel vagy használja-e ezt az összeállítást.?! egy kérdés még: ez az égető más program alatt működne? Üdv.: Skip
Szia!
Köszi a választ, de sajnos nem tudom felhasználni. Tudom, hogy a pic mely kivezetései mire szolgálnak. De azt nem, hogy az égető melyik vezetéke mire szolgál, mert a doboz össze van ragasztva, és nem akarom széttörni. Ha ezt tudnátok, nagy segítség lenne... Köszi: hp
Hmm, nem lehet, hogy Te is belefutottál a 74LS07 problémába? Próbáld ki, hogy többször olvastatsz a programmal. Esetleg több blank check egymás után. Nekem másik égetőnél ugyan, de az volt az eredmény, hogy mindig mást és mást olvasott vissza. Amíg ki nem cseréltem az ominózus LS IC-t egy nem LS-re.
A PIC-et magától felismerte, vagy kézzel állítottad be? Nekem amíg bibis volt az égetőm, nem is ismerte fel a PIC-et.
hát én állítottam be a típusát!
kicserélem akkor köszi és meglássuk azza hogy megy majd! kösz |
Bejelentkezés
Hirdetés |




) Olyat amit aztán PC vel meg lehet lesni, tehát NTFS vagy FAT32 fájl rendszerben. Láttam valahol a neten egy házi gyártmányú digitális hang rögzítőt aminek az egyik felén volt a panel a másik felén a kártya. Az egész akkor volt mint maga az SD kártya...Szóval mennyire bonyi a dolog, és mennyire energia igényes a kártya írása? Egy 3V lithium gombelemmel elketyeghetne? 
Bár tényleg most hogy mondod, egyedül az áramkörben való programozást nem próbáltam meg vele.... Így nem tudom hogy gond nélkül megoldja-e.... 
)







