Fórum témák
» Több friss téma |
Mielőtt kérdezel, a következő két dolgot ellenőrizd!
I. A helyes tápfeszültségek megléte.
II. A kimeneten van-e egyenfeszültség.
Élesztés.
Hali.
Hát mit ne mondjak, elég szép teljesítményről van már szó így is. Az általad említett fet sokkal nagyobb felületen képes diszipálni , ezért egy bizonyos szintig biztosan bírná az 1 Ohm-t is. De ami a kérdés, hogy folyamatosba bírná-e azt sajnos csak a gyakorlat derítheti ki szerintem. Amiről nem szabad megfeledkezni az-az, hogy a mivel a hangszóró impedanciája használat közben sosem fix, ezért bőven mehet a végfokra nézett terhelés 1 Ohm fölé, ill alá is terméseztessen. Az a kérdés hogy viseli majd a feteket a szinte rövid zárhoz közeli áramcsúcsokat.., így mindenféle védelem nélkül (lehet drága tűzijáték lenne esetleg)
Akkor majd a gyakorlat megmutatja hogy birja -e.
Mert ahogy számolgattam elméletileg éppen ki kellene hogy birja. Na hát majd meglátjuk. Köszi a segítséget.
A biztonság kedvéért az 5W-os 0.1 Ohm-at 0.33-ra cserélném.
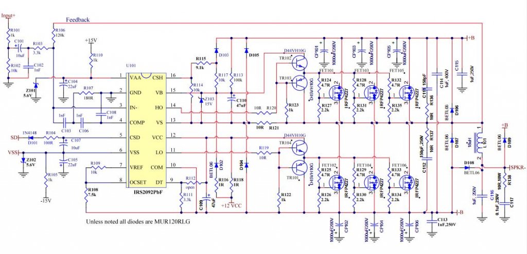
[OFF] Képet esetleg láthatunk róla? [OFF]
Ekkora teljesítményű erősítőt digitálisba érdemes legyártani. Gondolkodtál már arról, hogy a keletkező kb 1kW (monoban) hőt hogy vezeted el? Nem beszélve az üzembiztosságról. A szükséges min 4kVA-s trafó sem olcsó, ha nem kapcsolós tápja lesz.
Így "szűzen" minden nemű védelem nélkül, nagy bátorság 1 Ohm alá menni vele. Kivéve ha a papám FET gyáros lenne.
Szia! A feteken nem fog múlni, bele fér a SOA-ba. A 90-100A csúcsáram kezelését izgalmasnak tartom. Láttam a korábbi fotóidat, felkészültél rá. Megelégednék 2 ohm -mal, azt is szép feladat táplálni, és jobban meg lehetne különböztetni a terhelést a zárlattól.
Sziasztok!
Jó lehet ez a kapcsolás? A szimpla táp miatt kérdezem!
Szimpla tápról is működik a TDA2050. Ez az ajánlott, átlátható gyári kapcsolás áttekinthetetlenebb átrajzolása. Itt a pdf nézd meg.
Sziasztok. Köszönöm az építő jellegű kritikákat. Lehet hogy maradok a 2ohm nál
azzal szerintem biztosan elboldogul. Teszek föl róla képet is. Nem lett egy kisdarab az biztos
Ekkora teljesítményekre a mai világban ésszerűtlen dolog már AB-osztályú erősítőt építeni. Nem éri meg. Annyira munkaigényes és költséges, hogy abból simán vehetsz egy gyári erősítőt. Nagy nehéz és drága lesz. Zabálja az energiát és termeli a hőt. Inkább csinálj D-osztályú erősítőt. Sokkal kisebb, nem kellenek nagy hűtőbordák, kevesebb munka, olcsóbb, kisebb a táp igénye, mert sokkal jobb ettől a hatásfoka és a minősége is jobb lehet.
Azért építettem meg ezt a végfokot mert sikerült beszerezni hozzá a feteket a hűtőbordát és dobozt 10000ft ért. A tápegységéhez is megvan minden csak össze kell rakni (Kapcsitáp lessz benne). így megérte
Egyébként a rajz amit fölraktál tetszik lehet az lessz a következő
Te megépítetted azt a végfokot?
Hello!
Osszeraktam kd mester erősítőjét az ő nyákterve szerint. A 100mA nyugalmi aram beallitasa utan a bemenetre jelet adva a kiementen megjelenik erositve a bemeneti jel. A kimenetre terhelest kotve, az erosito gerjed, az aramfelvetel hirtelen megugrik. Kiserletezes utan rajottem hogy ha a kimeneten a hangfallal parhuzamosan kotok egy 22µF-os elkot, a gerjedes megszunik. Van valami otletetek erre a furcsa hibara?
Egyszerűen begerjed az erősítő. Ilyenkor szokás a kimenettel sorba kötni egy kb. 20menetes légmagos tekercset, amivel párhuzamosan egy 10Ohm-os ellenállást és nem fog gerjedni.
Monumentális alkotás! A réz szalagnak mekkora a keresztmetszete?
Helló! A hűtőbordát testelted? A közös drain-es /kollektoros/ erősítők e nélkül szívesen gerjednek.
Ugy gondolom hogy nalam van a hiba, mert masoknak nem gerjedt. Nem tudom hogy helyes-e a feltevesem, a tekercset+ellenallast kiprobalom.
A hutobordan a bd139et nem szigeteltem. Azonnal szigetelem, kiprobalom es beszamolok az eredmenyrol.
A borda testrekötése fontos, mert együtt lengve a kimenettel kapacitíve megszórja az erősítőt. A BD kollektorán elvileg testet kéne kapnia, egy mérés eldöntheti. Szigetelőt oda ne tegyél.
Utolag megnezve valoban testeli a bd, de szigetelovel + testre kotve is gerjedt.
Illetve legmagos tekerccsel (d=1.5cm, 31 menet) + 10r -el is gerjedt.
Szia ha nagyon nem esne nehezedre feltennéd a nyákot és a beültetést. Szerintem nagyon sokan meg köszönnénk. Én legalább is igen.
A bemenetet rövidre zárva hogyan viselkedik?
Más, a 22µF helyett 5-10 ohm és 220-470nF sorbakötve (Boucherot tag) segít valamit?
Hello mindenkinek.Lenne egy kérdésem:
Vettem egy előerősítő kitet pre-02.Hangszínszabályzóval az egész fesz szabályzott cucc lm 1036-tal. Amikor bekapcsolom nagyot puffan a hangszóró.Teljesen kivezérli a végfokot.Mit csinálhatnák hogy ne koppanjon. Köszönöm a vállaszt.Az erősitő önmagában rendbe.
Kimenetet rovidrezarva a pozitiv tap arama megemelkedik kb. 20mA-al, a negativ tap arama valtozatlan.
330nf+10r = a pozitiv taparam kisse ingadozik (nyugalmi aram + 10-20mA), de nem gerjed.
Alakul! A bemenet rövidrezárását kérdeztem, és kimeneti rövidrezárásról írtál. Az RC tag maradhat rajta, mert az egyenletesebbé teszi a terhelést magasabb frekvencián.
Ne haragudj. Bemenet rovidrezarva, kimeneten kondi+r-> nem gerjed, bemenet rovidrezar, kimeneten kondi +r nincs-> gerjed.
Másnak miert nem gerjed kimeneti kondi+r nelkul sem? Eleg zavaro hiba. :/
Nekem a Conduktor még csak fejben van meg, de igyekszem róla mindent elolvasni. Gerjed az másnak is nyugodj meg. Volt akin a műveleti erősítő cseréje segített.
Muveleti erositot is csereltem mar, OPA606-ra.
![]() Esetheg hasonlo parameteru MOSFET-es erosito kapcsolat tudsz nekem kuldeni?
Nagyon jó kis kapcsolás ez, csak rendbe kell szedni. A 13 megás OPA önmagában lehet érzékeny pont, az NE vagy a TL kevesebb problémát szokott okozni. A visszacsatolás 39pF-ját próbáltad növelni, lehet a tényleges értéke elmarad a névlegestől?
A tápot is lehetne még 100nF+10µF -dal hidegíteni, ha még nem tetted volna meg. Ami a kérdésedet illeti, +/- 30V-ra - gyarló módon - a fetes TDA7294-et szoktam építeni, meglepően jók a tapasztalataim vele. |
Bejelentkezés
Hirdetés |




Mert ahogy számolgattam elméletileg éppen ki kellene hogy birja. Na hát majd meglátjuk. Köszi a segítséget. 
azzal szerintem biztosan elboldogul. Teszek föl róla képet is. Nem lett egy kisdarab az biztos




Te megépítetted azt a végfokot? 





