Fórum témák
» Több friss téma |
Fórum » PC táp átalakítás
Magasabb feszültséget azért mérsz a kondin mert ha nincs terhelve, akkor ugye a szekunder csúcsfeszültségére fog feltöltődni. Ez nagyobb mint a szekunder feszültség, a kapcsolásból eredő tranziensek (tüskék) miatt (hogy mekkora az az adott áramkörtől és a benne lévő snubberektől is függ). A 7 menetes szekunderen tehát nem a számolt (vélt) 27-28V-os csúcsfeszültség lesz, hanem kb. 20-40%-al több. Ezért a kondira mindig kell tenni valamekkora terhelést, (néhány mA általában elég).
Egy átalakítást pedig úgy érdemes kezdeni, hogy a szekunder oldalról a dióda és a snubber kivételével mindent ki kell szedni. Az egész átláthatóbb lesz, nem érnek menet közben meglepetések. Ha mindenki így csinálná szerintem negyede ennyi kérdés sem lenne a topikban.
S ha mindenki értené is amit éppen csinál, akkor pedig egy sem.
Nekem is lenne egy kérdésem.
Nem az alap számítógép táp paneljét akarom felhasználni, hanem egy általam rajzolt panel lesz alatta, de szükségem lenne egy kis segítségre az egyik dolog megoldásában. Tehát a tervem szerint a kapcsitáp után lenne egy áteresztős labortáp, így még kisebbek lennének a tüskék stb., ehhez kellene nekem megoldani, hogy 0,7-1V-al legyen mindig a kapcsitáp feszültsége nagyobb, mint az áteresztős fokozat utáni feszültség. Hogyan lehet ezt egyszerűen megoldani, minél kevesebb alkatrésszel?
Sziasztok!
Volna egy kérdésem. Mivel ez egy pc táp átalakítás topic kapcsolódik a kérdésem hozzá . Mostanában javítottam egy pár darab autóerősítőt és azokban is kapcsi táp van ráadásul mind hasonló megoldásúak ezek a tápok. Kérdésem az volna hogy ezekkel a tápokkal lehet kezdeni valamit, hogy 230v legyen a bemenő fesz. Erősítőt szeretnék építeni belőle tda7294 hídkapcsolásban. Ha felesleges foglalkozni vele akkor tudtok e adni valami kipróbált kapcs táp rajzot amibe esetleg jó a pc táp trafója vagy az autóerősítő toroidja. Válaszaitokat Köszönöm Előre is!
Egy PC tápba pont jó a PC táp trafója, sőt elvileg van is benne!
Üdv Inhouse
Elég eretnek megoldás, de a legegyszerűbb talán az lenne ha sztereo potival szabályoznád a tápot. A poti egyik fele a kapcsitápot, a másik fele az utánakötött áteresztő tápot szabályozza, persze pár V eltéréssel, így max. annyit kell neki zárlat esetén disszipálni.
Az autós erősítőből egyedül a gyűrűmagot tudod felhasználni egy 230V-os táphoz, a többi alkatrészt csak a szekunder oldalon. Kapcsolást kis milliót találsz a megfelelő topikban. A PC táp trafójával kb. 250-300W körüli tápot tudsz építeni, az autóstáp gyűrűjével pedig mérettől függően 400-1000W körülit.
Épp ez az, ha zárlatba kerül, akkor a potis megoldás nem jó, ha jól gondolkodtam, mivel a poti ilyenkor ugyanabban helyzetben marad, de a kimeneten leesik a feszültség, és az áteresztőfokozatnak kell a teljes áramot kordában tartania. Ezt elkerülendő akarok egy ilyen megoldást, ami az áteresztő fokozat utáni feszültséget veszi alapul és fölé szabályoz kicsivel.
Skori ezen oldalán 2/3-ad magasságban találsz egy kapcsolóüzemű tápot áteresztőfokozattal a végén, ami kívánalmaidnak megfelelően működik. Nyilván az 555-ös részt nem használod, de a vezérlés elve hasznos lehet. Szerintem ez a legegyszerűbb.
Üdvözlet!
Van egy hűtőtáskám (40W-os) és ennek a leírásnak alapján elkezdtem átalakítani az atx-es tápomat. A védelmet kiiktattam belőle. Így már rá lehet kötni? Az 5V-os ágra átforrasztottam a ventillátorát. A másik kérdésem az lenne, hogy ha az 5V-os ágra kötöm a peltier elemet akkor az csak azt jelenti, hogy kisebb teljesítménnyel fog üzemelni? Tehát kisebb lesz a hőmérsékletkülönbség?
Az ATX tápok általában nem csak 1 kimeneti feszültséget figyelnek, hanem többet. Ha 12V-os kiement kell, akkor semmit nem kell átalakítani rajta. PS-ON-t gnd-re kötöd, bekapcsol a táp és már használhatod is.
A peltier működik alacsonyabb feszültségről is, de a ventillátor nem biztos hogy menni fog 5V-ról.
Köszönöm!
Tényleg megy rendesen, 5v-on is, bár ott kicsit kevésnek tűnik a hűtőteljesítmény. Mértem a 12V-os ágat, 14-14,4V volt rajta üresjáratban, 13,8-14V-ra esett vissza terhelés alatt. Normális ez? Mármint nem a visszaesés, hanem a 14V.
Azt hiszem hogy a peltier félvezető alapú eszköz, és így nem lineáris a feszültség-teljesítmény görbéje. Tehát fele akkora feszültségre valószínű hogy nem fele akkora lesz a hűtőteljesítmény, illetve a ventinek is több idő mire "elvonja a hűtőbordáról a hideget".
Egy PC-ben nem lenne normális a 14V, de a te esetedben ez most kifejezetten hasznos. Gyári állapotú, vagy alakítottál már rajta? Mert lehet kivettél vagy átalakítottál valami oylan szabályzóelemet, ami miatt emelkedett a feszültség.
Ez alapján iktattam ki a 4-es lábról a védelmet. Csak 1 ellenállás maradt rajta, ami gnd-re megy. De végülis tényleg jó ez így. Majd úgyis folytatom az átalakítást.
Üdvözlet!
Folytattam a feszültség szabályzással. Az 1-es lábról 3 ellenállásba ütköztem. Az egyik után gnd, a másik után 12V (amit onnan vesz ahova a venti van gyárilag kötve), a 3. az 5v. Na ezt a 3-at átkötöttem 12V-ra és stabilan 6,9V-ot ad le a 12V-os ág, az 5V-os arányaiban kevesebbet. Nem tudtam rendesen értelmezni a labortáp készítése című cikkben a dolgot, de a trimmert a 2. ellenállással kötöttem párhuzamosan, így is ennyi marad, de kb 1-6,9V-ig tudtam szabályozni. Hol keressem a hibát? Meg még annyi, hogy ez a ciripelő hang megvan. A 4es lábra nem küld feszt, így azt valószínű rendesen kiiktattam.
A földre kötött ellenállás helyére ültesd be a trimmert, az 5Vra menő ellenállást szedd ki, a 12Vra menő ellenállást meg hagyd a helyén. Így egy ellenállásosztót csinálsz, a felső tagja az ellenállás, a föld felőli a poti, a közös pontjuk pedig az ic 1-es lába. Rendesen szabályozni viszont nem így kell, ezzel csak a max feszültséget kell belőni. A 2es lábról szedj ki mindent és köss be egy potit. A középső lába az ic-hez, a szemből baloldali a föld, a 3. pedig az ic 5Vos referenciája (14es láb).
Sziasztok!
Azt szeretném kérdezni tőletek, hogy mi a különbség egy AT és egy ATX pc táp között. Ugyanis kapcsitáp építéséhez bontanék magot, sárga/zöld toroidokat, meghajtó IC-t, feteket, scottkey-t és hasonlókat. Szóval hibás/működő tápokat szereznék, de nem tudom, hogy csak AT, vagy ATX tápok is jók nekem. Szóval az újabb fajta ATX táp is megfelel ilyen célra, találok benne számomra hasznos alkatrészeket? Sajnos nem bontottam még ilyen tápot, csak a bennük lévő alkatrészekhez jutottam hozzá, és mikor kérdeztem, hogy miből van, akkor mondták, hogy AT PC táp. Előre is köszönöm!
Az alapvető különbség hogy az ATX bitosít a PC-nek egy 5V kb 2A terhelhetőségű standby feszültséget akkor is, ha ki van kapcsolva a főtáprész. Az AT tápoknak pedig általában a 230-as betápját kapcsolják ki-be. AT tápban nagy teljesítményt nem fogsz találni, 200W körüliek max. Egyébként szinte ugyanazokat az alkatrészeket találod meg benne, ATX-ben nagyobb teljesítményben. AT-ben nincs annyi és olyan komoly védelem mint az ATX-ben, így könyebb átalakítani, viszont az ATX-nek a független segédtápja jól jöhet ha széles tartományban akarsz feszültséget szabályozni. Tudom hogy neked nem kell ennyi infó, de hátha hasznos valakinek
![]() Röviden: vagy bármelyik PC tápban találsz hasznos alkatrészeket, vagy egyikben sem
Köszi a választ, hasznos volt! Egyre kevesebbszer kapni meg, szóval tényleg kösz
Üdv!
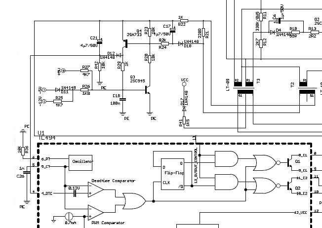
Egy AT-s tápot szeretnék átalakítani. Nekem csak az 5V és a 12V kell, de az utóbbiból kell negatív is ugyan akkora teljesítményen mint a pozitív ágban. Nem is ez a gondom, mert ez egyszerű feladat. A gondom a rövidzár és túláram védelemmel lenne, ami a DTC-t vezérli. Ha a Q3 bázisáról lekötöm az R27, R26, R25 és D11-es alkatrészeket (lásd mellékelt kép), akkor ugye a túláram védelem még működni fog? A védelmi áramkör a referencia feszültséget kapja meg, csak lemaradt a képről...
Szia, én nem szedném ki az általad említett alkatrészeket, DE: ki kell cserélned a -12V ágban lévő diódákat nagyobb teljesítményűre, és a tápfesz szűró fojtót levő huzalt is ki kell cserélni, mivel eredetileg a minusz12V ágon csak 1A -re szokták méretezni.
A negativ egyenirányító diódák általában a fojtó alatt vannak beültetve, jó nehéz lesz kiszedni, és a hütőbordára az újat felszerelni. A többi alkatrészt nem bántanám.
Nagyon köszönöm! Én máshogy értelmeztem az alsó és felső tagot, azt hiszem át kell még tanulmányoznom ezeket.
Most megy az állítás is, bár a kondik nagyon nehezen fértek be, hosszú lábat kellett hagynom. Csak az a gondom, hogy ha pl beállítom 20V-ra tökéletes, de ha csökkentem a feszt, akkor hallani ezt a ciripelő hangot. Normális ez? Nem tesz kárt benne?
Igazad, van. Sikerült szimulációban működésre bírnom, és a -12v mindenképpen kell neki a -5V nem. A túláram védelem akkor kapcsol ha az áramváltó trafó kapcsain kb 5Vrms feszültség jön létre.
Látom, kicsit túl nagy fába vágtam a fejszém így elsőre.
Normális, hogy már nem a zöld kábellel kapcsol ki-be? Hanem bedugom és már megy is. Meg a + ágon 0,5V-al kisebb a fesz. Ha a - ágra visszateszem a sorosan kötött diódát (persze nagyobb áramút), akkor azzal nem követek el hibát, ugye? Ahogy nézem, a + oldalon már a 2 dióda összeforrasztásánál is ennyivel kisebb a fesz.
Azért indul be egyből mert a 4es láb a földre van húzva, nálam is ezt csinálja de érdemes berakni oda egy kapcsolót, hogy ne egyből kapja a terhelést a táp. A soros dióda nem okoz gondot. A ciripelés attól is lehet, hogy a 2. lábról kiszedted az RC tagot ami összekötötte a 3as lábbal, ezt tedd vissza ha nincs bent. esetleg egy 100Nfos kondi a 2. láb és a föld közé.
Köszi! Majd kipróbálom, de szereznem kell egy újat, mert terhelésre lecsapta benne a biztosítékot. Tettem bele újat (4A), de azonnal levágta, a lakásét is... Megpróbálom kimérni, hogy mi lehet.
Előfordul. Teszteléshez, élesztéshez mindenképpen használj soros izzót, nem lehet elégszer mondani
![]() Primer kondi, egyenirányító diódák, valószínű valamelyik tranzisztor csattant el, és vitt amit tudott, de nem javíthatatlan.
Én is szenvedek a pc táppal. Nekem is szeretnek elszállni a tranzisztorok. Amikor legelőszőr túl terheltem akkor természetesen a diódák elszálltak és még a tranzisztor bázisánál levő néhány ohm os ellenállás is szakadás lett. Aztán legközelebb szintén ugyanezek és még a tranzisztorokat meghajtó trafónak a primer oldalán levő tranzisztorok védő diódái is elhaláloztak.
Ha kicserélted ezek és még mindig nem indul be de már a biztit nem vágja le akkor ellenőrizd az ic tápfeszét, hátha a készenléti táp ment tönkre még. Nem tudom ilyen tápod van de én csak tl494,DBL494 vagy ka 7500-ás IC-jű táppal foglalkoznék. A többit elég reménytelen meg berhelni.
Tápja válogatja... Ha jó a rajz és a kínai sem spórolt pluszban semmin, akkor rövid időre a rövidzárat is bírnia kell. Egyszer átalakítás után véletlenül rövidre zártam egyet kb. 5-6s-ra. Olyan hangja volt mint a csörgőkígyónak, de semmi baja nem lett pedig semmilyen védelem nem volt benne, csak az az 1 menetes áramváltó a meghajtótrafón.
Annak az áramváltónak pont ez a szerepe. AT tápokban általában, egy kéttranzisztoros kapcsoláson keresztül vezérli a DTC-t. Ha ezt kikötnéd, majdnem azonnal durranna is valamelyik tranyó a primerben.
|
Bejelentkezés
Hirdetés |




. Mostanában javítottam egy pár darab autóerősítőt és azokban is kapcsi táp van ráadásul mind hasonló megoldásúak ezek a tápok. Kérdésem az volna hogy ezekkel a tápokkal lehet kezdeni valamit, hogy 230v legyen a bemenő fesz. Erősítőt szeretnék építeni belőle






