Fórum témák
» Több friss téma |
- Ez a felület kizárólag, az elektronikában kezdők kérdéseinek van fenntartva és nem elfelejtve, hogy hobbielektronika a fórumunk!
- Ami tehát azt jelenti, hogy a nagymama bevásárlását nem itt beszéljük meg, ill. ez nem üzenőfal! - Kerülendő az olyan kérdés, amit egy másik meglévő (több mint 17000 van), témában kellene kitárgyalni! - És végül büntetés terhe mellett kerülendő az MSN és egyéb szleng, a magyar helyesírás mellőzése, beleértve a mondateleji nagybetűket is!
Sziasztok!
A segítségeteket szeretném kérni. A kérdésem lényege, hogy miként lehetne egy led villogását szabályozni? Jelen esetben én pl éppen lassítani szeretném. Válaszotokat előre is köszönöm!
Szia!
Ez egy villogó-LED, vagy valamilyen kapcsolás is van hozzá, ami villogtatja?
Villogó ledről van szó, de ha azt nem lehet lassítani, akkor a kapcsolásos megoldás is megfelelne.
De lehet lasítani, ha közvetlenül a LED-el párhuzamosan kötsz egy kondenzátort.
És mit gondolsz, mekkora kondit kellene bekötnöm?
Az függ a soros előtétellenálás értékétől, meg hogy mennyire akarod lassítani. Próbálkozz µF-os nagyságrendbe eső elkókkak (1-10 uF).
Az előtét ellenállásom 1 kiloOhmos. Megmondom őszintén, autóba kellene, hogy a riasztó villogását tudjam utánozni. Jó lenne a gyári villogó led is, csak iszonyat gyorsan nyomja :S
Azt nem tudom, hogy ilyen ledem van-e, de azokat a linkeket elkérhetném újra, mert nem találom őket (ahol kapcsolást találok a problémámra). Köszönöm!
Hogy tudok 12 (pontosan 11.1V) 250W egyenáramot előállítni? Ehhez a motorhoz kell. A "nem lesz olcsó" kommenteket most hagyjuk, durván 18E-el számoltam. Előre is nagyon köszönök minden választ!
Még annyi, hogy kiindulásnak egy 11.5V 300W toroidot gondoltam egyenirányítóval, de nem találtam fesz. stab.ot ami elbírná ezt a teljesítményt 12V-on.
Szoval nem ertem a stabilizalast. Nem szoktuk motorokhoz stabilizalni a feszt. Ehhez kell egy 230/9 250, 300 VA trafo, egy 25 A egyeniranyito, es egy-ket 10000uf kondi. igy kijon a tapbol kb 11-12 volt. Ezzel siman lehet mukodtetni egy ilyen motort. Persze ha szeretned a fordulatat is szabalyozni, erdemes egy PWM szabalyzot csinalni hozza, ami szinten egy olcso, de hatasos eszkoz. Van 1-2 DC motoros topik ahol vannak jo peldak a szabalyzashoz.
A vezérlőjéhez van írva, hogy maximum input: 11.1V, ha 9 voltot egyenirányítok akkor meg 12.69 V lesz belőle. Nem sok ez neki, nem tudom bírná-e a motor meg a vezérlője. A másik gond, hogy a legkisebb feszültségű toroid trafó amit találtam az 11.5V-os 250W-al. De ha tudsz ajánlani 230/9-est vagy 8-ast az megoldaná a gondom talán.
1n4004 helyett milyen dodát használhatok ebben a kapcsolásban? Bővebben: Link
gondolom 1n4148 nem okés. valami itthon fellelhető, kapcsüzemű tápokból kinyerhető kéne. pls segítsetek.
Köszönöm, én is úgy látom, hogy jobban járok ezzel.
Hello!
Csak azt nem írtad, mi ez.. Így aztán hogyan lehet mondani valamit. Azt látom hogy egy tachométerre megy, de az sokat nem mond, az lehet bármilyen. üdv! proli007
Sziasztok.
Segítségre lenne szükségem. DC 23V,650mA feliratú villanymotor használható egy 24v-os,430mA-os adapterrel? Jelenleg egy 15v,500mA-sel szépen megy. Nem lesz kevés neki a 430mA? A fordulatszám 30f/perc.
Szia!
De, kevés, mert ha 650mA-t igényel, akkor azzal ki kell szolgálni őt, a névleges feszültségén. 15V-ról persze kevesebb áramot vesz fel, ezért azon a feszültségen a kisebb áramú áramforrás is elegendő a számára.
Akkor maradhat a 15v-os adapterrel is? Hosszú távon is bírni fogja? nem folyamatos használatra kell, 20-30 perc hetente 1x.
Sziasztok!
Az lenne a kérdésem, lehet márt előkerült, bocsánat ha elkerülte a figyelmem. Szóval: milyen egyszerűbb programot ajánlotok nyák tervezésre? Láttam hogy amit sokan feltöltenek nyák tervel azok .lay kiterjesztésűek, ezeket a fájlokat melyik program tudja megnyitni? Előre is köszönöm!
Szia!
A Sprint Layout egy jó választás.
Sziasztok!
Egy mozgásérzékelő jelével szeretnék mozgatni egy 12v-os relét. A mozgásérzékelő 3.3v feszültsége egy BC 337-es tranzisztort kapcsolna ami zárná egy 12vos áramkört így vezérelné a relét. Sajnos csak kapcsolna, mert a gyakorlatban a tranzisztor nem zárja a 12v-os áramkört, így nem kap a relé áramot. Ha a tranzisztor elé berakom a 10k ellenálás akkor pedig a 3.3v feszültséget sem tudok mérni az ellenálás után. A tirisztor bekötését pedig már 100x megnéztem (EBC). Szóval nem tudom,hogy miért nem akar sikerülni. Talán a mozgásérzékelő jelének áramerősségével lenne a probléma, ezért nem kapcsolna a tranzisztor??? Előre is köszönöm a segítséget!
Lerajzolnad, hogy hogyan probaltad bekotni?
A tranzisztor ele az mit jelent? Baziskorbe?
Ezt a rajzot kaptam, csak hát ez alapján nem akar összejönni, pedig nagyon bíztam benne. Lehet hogy annyira gyenge lenne a mozgásérzékelő jele, hogy a tranzisztor nem képes kapcsolóként működni??? Ha a 10k ellenálást rákötöm, akkor az ellenálás után már nem mértem 3.3v feszültséget. Ellenálás eltávolítása után szintén nem működött a tranzisztor pedig 3 db is kipróbáltam...
Sziasztok!
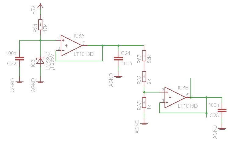
Egy érdekes problémába ütköztem bele. Adott a kapcsolás.jpg áramkör, aminél már az első műveleti erősítő kimenetén egy szinuszhoz hasonló 80 kHz-es jel jön ki 0,5Vpp-vel. A kapcsolás1.jpg-nél pedig jobbról jön egy feszültség referencia, ami a jobbról az első erősítőnél kiül tápra. Mindkét IC-nek +-5V a tápja, és mindkét tápra mindkét IC-hez tettünk egy-egy 100nF-os kondit. Az 5V-s tápon van egy kapcsolóüzemű táp amivel -7V-t állítunk elő, majd abból egy 7905-el stabil 5V-t. Néztük hogy nem-e ez a probléma, és betettünk egy 1200µF-os kondit az 5V-os ágba, de semmit sem változott. Van valakinek elképzelése hogy mi lehet a baj?
Az ellenallas elott tudsz-e feszt merni? Kellene...
Szerintem eloszor probald ki ugy, hogy egy 4.7K-t teszel a rele helyere es elhagyod a diodat is. Es a tranyo 'tetejen' mered a feszt. Kapcsolas elott es kapcsolas kozben is megmered. 12V rendesen megvan? Nem akarlak gyanusitgatni, de a kollektor-emittert nem cserelted fel veletlenul? A relenel a ket lab kozott, amire rakototted a tranyot es a 12V-ot, hany Ohm az ellenallas?
Az ellenálás előtt még megvan a feszültség, utánna viszont már nem mérhető.
12 v rendesen megvan, de a relénél a két láb között amire rákötöttem atranyót és a +12v már feszültséget nem mértem. Kínomban a tranyón a kollektor-emittert is felcseréltem hátha én vagyok ennyire béna, de ekkor egy 5v körüli fesz mértem ami lassan csökkent. (Ezt a relé lábánál mértem.)
Ellenálás most nem tudok mérni, mert úton vagyok a munkába.
Szerintem a relet ellenorizd, hogy a 12V-tal azon a ket labon, amit az aramkorbe kotottel, be tudod-e huzatni. Ha igen, akkor meg kellene nezni az ellenallast, mert lehet, hogy tul kicsi a tranyonak. A bazisellenallast nyugodtan ki lehetne cserelni egy mondjuk 300 Ohmosra.
|
Bejelentkezés
Hirdetés |











