Fórum témák

» Több friss téma
Fórum » 7 szegmenses Led kijelző, BC/DC kapcsolóval, hogyan?
Lapozás: OK   3 / 3
(#) dbase válasza El_Pinyo hozzászólására (») Márc 31, 2009 /
 
Lesz tranzisztor a kimenetén, mert kb egy szegmens 6 led lesz lehet.
Egyik oldalon ezt találtam:
BCD->DEC dekódoló 7 szegmenses kijelző meghajtó, tárolóval. Folyadékkristályos kijelző vagy LED meghajtóval.
Mit jelent a tárolóval szó? Hogyan tudom kihasználni benne?
(#) El_Pinyo válasza dbase hozzászólására (») Márc 31, 2009 /
 
Gyanítom, hogy a CD4511- es IC- ről van szó. A tároló (amerikaiul -> Latch) egy olyan funkciója a dekódernek, amely aktív állapotban (itt LE = 1) megőrzi az előzőleg a kimeneten lévő értéket, tehát ekkor nem tudsz a bemenetekkel új értéket adni a kimeneteknek, mindaddig amíg engedélyezed a tárolást. Bővebben: lásd adatlap.
Üdv.
(#) dbase válasza El_Pinyo hozzászólására (») Márc 31, 2009 /
 
Pont így gondoltam én is, arra a lábra. Amugy a cd4543 nak is van.
És így kimaradhat a kapu áramkör.
(#) dbase hozzászólása Máj 27, 2009 /
 
Hali
Szokás szerint gondba vagyok. A cd4543 kimeneti áramát nézegettem, és elég kevésnek tünik, 2 és 5mA közt. bc108 tranzisztor, és bd 139 re gondoltam mint teljesítmény rész, mert szegmensenként 1Amper alatt lesz kb 500mA. Ezt a 2 tranzisztort bekötöttem darlington kapcsolással, és a bázisra rátoltam 1k-s ellenálsát, 10w-os izzóval terhelve a kapcsolás bázisárama 10mA, ami nekem sok. Betettem a szimulácioba 10kohmos ellenálást, és 1mA lett a bázisáram. Jo ez így? Nem találok semmi példa rajzot kisáramu meghajtással, 1Amper kapcsolással, vagy nagyobb vagy kisebb áramra van.
(#) pbalazs válasza dbase hozzászólására (») Máj 27, 2009 /
 
Nem pontosan értem, hogy mit szimuláltál, de ez a két tranzisztor Darlingtonban kb. 3-4000-es bétát kellene adjon.
Ha nem kell furatos, akkor nézd meg a BC817-40-et. Elég jól teljesít, főleg az Infineonos.
(#) GutMaan hozzászólása Júl 19, 2010 /
 
Segítséget kérnék,hogy kell bekötni egy 4511-es ic-t hogy az ABCD bemenetekre negatív jeleket adva írja ki a hétszegmenses kijelző a számokat.Elég lenne 0-5-ig ha ki írná.Előre is köszi.
(#) dbase válasza GutMaan hozzászólására (») Júl 19, 2010 /
 
Kicsit nem érthető amit akarsz írni.
Miért pont negatív? Ahhoz hogy neked valamit kiirjon vagy diódákkal összekötögeted a kettes számrendszert, vagy vezérlő IC vel hajtod meg a cd4511-et, ami a Cd4510.
Itt a diódás rajz:
Bővebben: Link
Sb kapcsolók értékei sorba:
Balrol jobbra:1-2-4-3-5-6-7-8 kilencet nem iratja ki.
Ha ugyan ezt akarod megépíteni, de negatív feszt kapcsolni akkora az IC ABCD bemenete elé beraksz invertáló tagot, és a diódákat megfordítod, meg a tápfeszt is.
(#) GutMaan hozzászólása Júl 19, 2010 /
 
fokozatszám kijelzőt csinálok,úgy már müködik a kapcsolásom,ha az ABCD bemenetekre egy sima pozitív jelet érintgetek,de a motos sebváltójának kapcsolójáról negativ jelek jönnek le,ezért nekem úgy kéne bekötnöm a 4511-et hogy ha például nagatívot érintek a hetedik lábhoz akkor irjon ki nekem egy 1-est.Most ez történik,de csak akkor ha pozitívot érintek hozzá
(#) dbase válasza GutMaan hozzászólására (») Júl 19, 2010 /
 
Itt az alap kapcsolás, minden egyes fokozat elé kellene építeni egyet, azaz 5db, és meghagyni a 4511-es és a az elötte lévő diódákat.
Bővebben: alap tranyós kapcsolás invertáló
(#) GutMaan hozzászólása Júl 19, 2010 /
 
Nagyon szépen köszönöm hogy segítesz,de a tranyós megoldás nélkül is müködik,csak én még nem találtam meg azt a kapcsolást és mivel egy órába lenne beépítve,ninvs is annyi helyem hogy ennyi tranyót meg ellenálást berakjak,külön kűlső panelt meg nem szeretnék az órán kívűl,és nem is szeretném bonyolítani az áramkört.Még egyszer köszi hogy segíteni próbálsz,de nekem minden képp egy sima bekötés kéne ami az ic-ből 3 ellenálásból és pár diódából áll.Mert amit láttam abba ennyi alkatrész volt,de sanjna nem nem találom hozzá a kapcsolási rajzot.
(#) dbase válasza GutMaan hozzászólására (») Júl 19, 2010 /
 
Ha pozitív lenne a vezérlésed szépen működne is ahogy írtad.
De egy másik ötlet, csak több dióda kell hozzá.Tervezem pár perc kell.
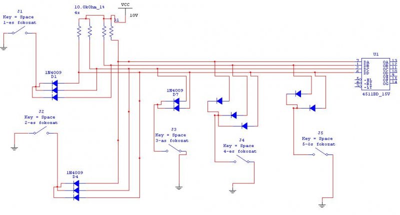
(#) dbase válasza GutMaan hozzászólására (») Júl 19, 2010 / 1
 
Kész a kapcsolás.Mellékelem.
Alap helyzetben, ha üresben az autó az összes bemenetére azaz ABCD-re plusz tápfeszt kap, valószínű 8-ast mutat. Ha berakod:
-1-esbe akkor a BCD testre kerül, és csak az A kap tápot.
-2-esbe akkor az ACD testre kerül, és csak a B kap tápot.
-3-asba, akkor a CD testre huz, és az AB kap tápot, agy 3-at jelez ki.
Ennél eccerübbet senki nem fog neked tervezni az tuti.
(#) GutMaan hozzászólása Júl 19, 2010 /
 
Köszönöm szépen nagyon rendes vagy hogy ennyi időt energiát szánsz rám,főleg ilyen későn,holnap átnézem és megírom mire jutottam.Még egyszer nagyon szépen köszönöm,rendkívül kedves és segítőkész vagy.KÖSZÖNÖM!
(#) dbase válasza GutMaan hozzászólására (») Júl 19, 2010 /
 
Szimulácioba kipróbálva müködik!
A 4511, 3-4-16ost lábát pozitivra kösd, az 5-8at meg a testre.El ne felejtsd.
(#) aattiillaa hozzászólása Nov 10, 2011 /
 
Sziasztok!

Szeretnék építeni egy 7 szegmenses H váltó kijelzőt, a problémám, hogy nem nagyon csináltam még ilyet.
Ehhez felhasználnám a korábban itt mutatott kapcsolást, ahol egy 4511-es BCD-vel van meghajtva a közös katódos kijelző.

Én annyiban módosítanám, hogy a dip kapcsoló helyett lenne 5 db kapcsolóm, amit úgy diódáznék ki, hogy egy adott kapcsoló lenyomásakor a neki megfelelő számot adja a BCD bemenetére (TINA-ban próbálkoztam, csatoltam az eredményt, itt a ledek jelentik a BCD egyes bemeneteit).

Ha azt a dip kapcsolót evvel helyettesíteném, az működőképes lenne?
(#) Sebi válasza aattiillaa hozzászólására (») Nov 12, 2011 /
 
Én nem bonyolítanám, hanem őskori módon diódákkal építeném meg...

1digit.GIF
    
(#) Szpisti hozzászólása Jan 28, 2013 /
 
Üdv az Uraknak!

Kérném a segítségeteket, ha valakinek lenne tippje...
Olyan 7 szegmenses kijelző típust keresek (2 digites is lehet) amibe be van építve a bcd dekóder.
Ha jól emlékszem régen volt ilyen a Til111 vagy hasonló, de az pontmátrixos, és nem tudom beszerezhető-e manapság.
Előre is köszönet.
(#) orcika70 válasza Szpisti hozzászólására (») Jan 28, 2013 /
 
TIL311 gogli és már meg is van.
(#) Szpisti válasza orcika70 hozzászólására (») Jan 28, 2013 /
 
Igen, a Til311 mai megfelelőjére gondoltam, hogy mi az amit manapság gyártanak hasonlót.
Nem nagyon javasolják beépítésre, és nehezen beszerezhető a TIL.
(#) _JANI_ válasza Szpisti hozzászólására (») Jan 29, 2013 /
 
Szia! Nem tudom van-e a TIL311-nek helyettesítője. De nem épp az olcsó kategóriába tartozott amikor még minden kiskereskedésnél meg lehetett venni.
Én inkább HEF4543B: Link-as IC-t javaslom. Közös katódos vagy közös anódos kijelzők is meghajthatók vele. Ha helyet kell megtakarítani, akkor SO16 tokkal is árulják.
(#) orcika70 válasza Szpisti hozzászólására (») Feb 1, 2013 /
 
Ha még mindig érdekel a 7 szeg. kijelző, most nézd meg az apróhirdetésekben.
(#) orcika70 válasza Szpisti hozzászólására (») Feb 1, 2013 /
 
Bocs de az mégsem az a típus.
Következő: »»   3 / 3
Bejelentkezés

Belépés

Hirdetés
XDT.hu
Az oldalon sütiket használunk a helyes működéshez. Bővebb információt az adatvédelmi szabályzatban olvashatsz. Megértettem