Fórum témák
» Több friss téma |
Fórum » Alufóliával árnyékolás?
Hello!
Lenne egy olyan problémám, hogy építettem egy urbanos 2x60Wos Hexfetes erősítőt, és mivel nem tudom, hogy hol lehet fém dobozt csináltatni, készítettem fából egy dobozt 5mmes rétegelt lemezből, és mivel ez nem árnyékol, és le kellene árnyékolni, arra gondoltam, hogy alufóliával bevonom a doboz belsejét, és a trafó, kondi, és az erősítő panelok közé is raktam egy falat, hogy jobb legyen az árnyékolás, és ezt is bevonnám, ha ez a megoldás jó! mit szóltok hozzá?
Szia!
Régebben én is csináltam egy erősítőt (2x100w), és nekem is fa dobozban van. Nagyon esztétikusra meg lehet csinálni, bár az enyémről még nem mondott senki sem véleményt. Használom immár négy éve, és emmi gond nincs vele. És nincs árnyékolva. Gondolj azokra az rősítőkre, ami fém dobozban van, és a trafó nincs leárnyékolva. Régen is voltak fadobozos erősítők. De ez csak az én véleményem.
Az előző erősítőm 2x200Wos, és az is fadobozos volt, azt a dobozt is én csináltam, és szerintem elég szép lett, az is rétegelt lemezből, én sem hallottam a hangján semmi rosszat, de jól lehordtak többen is, hogy miért nincs fém dobozban, mert fa dobozban nagyon rossz a minőség... én nem vettem észre, mindegy, de ezt szeretném leárnyékolni, amíg nem építem be a dobozba az erősítőt, és én erre a legegyszerűbb megoldásra gondoltam, hogy működik-e, azt szeretném megtudni Tőletek!
Én a helyedben nem foglalkoznék másokkal, meg azzal, hogy mit mondanak. Ha szépen szól, semmi gond. A fém dobozban az a jó, hogy nem kell csinálni, ellenben borsos ára van. Jó megoldás lehet, ha a trafót árnyékolod le, de ha toroidot használsz, annak kisebb a szórt mágneses tere. Én simát használok árnyékolás nélkül, és jó.
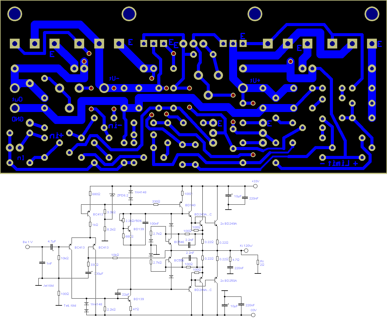
Ja, szerintem az alufólia nem jó, mert átmegy rajta a mágneses erőtér. Olyan anyag jó, ami ferromágneses. Feltennéd az előző erősítőd kapcsi rajzát, mert most én is egy nagyobbat szeretnék építeni, és gyűjtöm hozzá a rajzokat.
Az 2x200W-ost nem én csináltam, csak a dobozát, de egy 120Wosra átépített verzióról van kapcsolási rajzom, azt csatolom! Elvileg az alufólia alumíniumot tartalmaz, ami tudtom szerint nem mágnesezhető.. bár, lehet, hogy jobban tudod.. az anyagismeret vizsgám 2es lett, szóval inkább másba bízok
Csatoltam egy képet a 2x200Wosról.
Öregem mekkora egy böszme trafó. Szerintem jó a doboz nagyon.
Ajánlom hogy ted be a ki mit építetbe is. elég jó szerintem Isa
Egy kis gitt (kitt nem tom mi a neve) + lakk és kész is!
Tényleg jól néz ki. Ha gondolod akkor a trafót meg kerisd el valami fém lappal (nyáklemez).
mien furcsa erről nekem is van pár kép
Köszi a rajzot, és az rősítőd is egész jó.
Ha majd szétszedem a hifimet, teszek fel én is egy képet róla, dár abban nincs ilyen szép rend. Még nagyon az elején voltam. Szerintem az a beidegződés van az emberekben, hogy aminek fa doboza van, az csak gagyi lehet. Ezt én nagyon elitélem. Éppen ezért egy kicsit bepácoltam dió páccal, bár tetszett a mahagóni is, csak az nem volt otthon. Nekem tetszik az erősítőd. Az árnyékolást pedig vékony vaslemezből csináld, azt könnyű hajtogatni.
Előfordulhat! :yes:
már sikerült eladnom...
Én többnyire bontani szoktam, meg a MÉH telep. Ott kilója 60Ft.
ilyet nehéz lett volna készíteni róla nem ?
az a bitang nagy hangfalad még megvan ?
nálunk már nem lehet kihozni a MÉHtelepről semmit
![]() engem az érdekelne, hogy hajtod meg az oldalat 90 fokba milyen eszközzel?
Van vágva két darab kb 50-es szögvas. A lemezre rárajzolom, hogy hol kell meghajlítani, a szögvasakat egymáshoz szorítom úgy, hogy közötte van a lemez, és mehet a hajlítás. Kis gyakorlattal és vékony lemezzel egész jó lesz.
mi lett volna nehéz készíteni? nem nagyon értem...
most van három nagy hangfalam, az egyik mélye el van szállva, és még van két ilyen:
köszi a tippet
miklosch: "hol tudok venni vékony vaslemezt, és mi az ára m2-nek kb? " holnap megyek egy "fém tűzép"-re ott alulemez is van, de van sztem vaslemez is majd meg kérdem, engem is érdekel, bár az alut könyebb kezelni sztem
Köszi, hogy megkérdezed!
Amúgy hol laksz? hogy merre van az a tüzép, ahonnan hozod a fémeket? Én az aluval nem vagyok nagyon kieegyezve, mert ha elhajlítom derékszögbe, akkor mindig eltörik... bár lehet, hogy azért, mert bádoggal próbálkoztam...
Nem is annyira az alulemez anyaga a gondod, hanem a vastagsága, meg a hajlítás íve. Minél vastagabb a lemez, annál nagyobb ívsugárral kell hajlítani, hogy ne törjön el.
Nos ha neked nem jó az alu akkor elballagsz egy vastelepre és veszel nagyonvékony vaslemezt azthiszem 0,3vagy0,5-ös a legvékonyabb nem egy olcsóság pár ezres lessz a tábla na meg valahogy vidd haza mert 2,5X1,25méteres baromi nagy lap.
Szerintem mégis inkább az alufólia lenne a legjobb én is azt szoktam alkalmazni belált eddig. Csak ha lehet válassz valami vastagabbfajtát és ragaszd föl a fára teljes felületben illetve nem árt neki ha a testet rákötöd valahogy.
"meg valahogy vidd haza mert 2,5X1,25méteres baromi nagy lap."
összeszokás tekerni, úgy sokkal könnyebb.
Majd körülnézek, hogy hol tudnék szerezni. Bár lesz egy kis gondom a darabolásával is lemezvágó olló hiányában
megnéztem..
4600 ft egy tábla 0.8 mm -es au lemez 2*1 méteres(0.5mm tól van 3mm ig, egy táblán láttam, hogy kilóra megy, akkor lehet számolni.. )4000 ft egy tábla 1.0 mm -es vaslemez 2*1 méteres
Extrabrutál: kisebb dolgokhoz nagyobb konzervesdobozból is lehet kitermelni vaslemezt, ami ráadásul nagyon jól forrasztható...
Az árnyékolást ha mindenképpen nyélbe akarod ütni akkor ajánlanám az ólomból valót. Tekercsbe lehet beszerezni papírra van rádolgozva az ólomréteg. Fizikailag nem részletezem miért tökéletes erre a célra. Olcsó nekem is van.
A mágneses árnyékoláshoz jó mágneses vezető anyag szükséges. Azok a jó mágneses vezető anyagok, amelyeknek a relatív permeabilitása magas, ezek a ferromágneses anyagok: vas, nikkel, kobalt stb. illetve bzonyos ötvözetek
Az alábbi fémek nem alkalmasak mágneses árnyékolásra, mert a relatív permeabilitásuk 1 környékén van: alumínium, réz, arany, ezüst, ólom, stb. Éppen ezért felesleges a floopy-lemezek becsomagolása alufóliába. Maximum a portól védi meg. A rádiófrekvenciás (>100kHz) árnyékolás kérdése külön terület. Itt már a jó vezetőképesség az elsődleges szempomt. Előszeretettel alkalmaznak rezet, alumíniumot. Némi infó a mágneses árnyékolásról: [link=http://www.magnetic-shield.com/faq/]http://www.magnetic-shield.com/faq/[/link] [link=http://www.mushield.com/faq.html]http://www.mushield.com/faq.html[/link] [link=http://www.lessemf.com/mag-shld.html]http://www.lessemf.com/mag-shld.html[/link]
Elkészült a doboz, de az árnyékolást egyenlőre kihagytam! Rakok fel képet róla, hátha érdekel valakit!
Lenne egy kérdésem, amit gondoltam, hogy ide írok, mert az erősítővel kapcsolatos, de nem akartam új topicot nyitni, remélem itt is észreveszitek, és tudtok segíteni! Szóval azt szeretném megoldani, hogy a ventillátor ne folyamatosan menjen, hanem egy bizonyos hőfok felett, és akkor se max fordulaton, hanem a hővel arányosan, erre szeretnék valami olcsón előállítható, és működő kapcsolást építeni! Köszi előre is!
Nézz be ide:
[link=http://www.hobbielektronika.hu/forum/topic.php?id=569]http://www.hobbielektronika.hu/forum/topic.php?id=569[/link] Ez pont ezzel a témával kapcsolatos!
Hát, ez nem kimondottan az, amire én gondoltam, mert abban egy potival lehet állítani a fordulatot, én meg olyat akarok csinálni, ami magától bekapcsol egy bizonyos hőfok felett, és minnél nagyobb lesz a hő, annál gyorsabban forog! a régi erősítőmbe volt egy ilyen, de sajnos elkavartam valahova a kapcsolási rajzát! Nem volt bonyolult, valamilyen BC, vagy BD tranyó, ami érzékelte a hőt, és körülötte pár ellenállás.
|
Bejelentkezés
Hirdetés |










)


