Fórum témák
» Több friss téma |
Fórum » Csöves erősítő készítése
Ne feledd betartani a fórum viselkedési szabályait, és a topik megmaradásának feltételeit. [link]
A téma átmenetileg fagyasztva lett, hozzászólni nem tudsz!
Vagy, a fűtés tűrésének előírására:
Bővebben: Link
A phono nekem nem búgott se árnyékoltal, se árnyékolatlannal, tehát ebben most nem értek egyet (cca 20 cm-en kersztül megy a kábel, csak össze van tekerve) . A vonal, amivel pont veled tanakodtunk, hogy mi a búbánatért búghat sem az árnyékolatlan kábelek miatt búgott, hanem a trafó rezonanciáját szedte össze a 2 6SN7, illetve előtte a nem csillagpontos földelés miatt.
Most akkor mennyivel fűtsem??
![]() Mert olvasva Az ecc83 adatlapján hogy AC 6,3 V Dc ben 12 Akkor?
Na látod, ezt se olvastad jól! 6,3V egyen vagy váltót ír, azt sehol nem írja, hogy nem mehetsz alá
és fűtheted 12V-ról is,a 4-5 ös lábat ha összekötöd (rövidzár) és a 9-es láb között fűtheted 6,3 V-tal, a 4-5 között pedig 12,6-tal.
Az adatlap valóban nem írja, de ez úgy gondolom, nem az adatlap kötelessége. Ott a fűtés tűrésének előírása, amit Pucuka linkelt, abban feketén fehéren le van írva minden.
6,3V +-5% Ez a cső normális fűtési tartománya.
Nézd, nem kell megfogadni amit írtam, segítőszándékkal írtam be, nekem soha nem okozott ez az aláfűtés gondot, pontosan 5,8V-ra van beállítva az egyenfűtésem a phono erősítőmben. A Kondo mesterrel való megjegyzésemet meg ne vedd személyeskedésnek, illetve senki ne vegye, de úgy gondolom, hogy aki világviszonylatban elérte , hogy a legjobb a highend kategóriában, azért csak tudhat valamit. Az adatlap amit Pucu linkelt egy műszercső, ott természetes, hogy más tűrések között kell mozogjon a fűtés, illetve minden fesz érték, az nem hangra van, hanem mérésre, nem ugyanaz úgyhiszem. Üdv
Ami jó "műszercsőnek" az nehogy már ne legyen jó egy hangfrekis erősítőbe, bármilyenbe. Egy műszerrel szemben támasztott követelmények nagyságrenddel szigorúbbak egy kommersz (még ha HI End is) erősítőben alkalmazottaknál, mert ha nem, akkor ki mér kit. Egyébként az ipari csöveknél alkalmazott fűtőfeszültséget csak azért hoztam példának, hogy minden ettől eltérő magyarázat hamis. Az adatlapon is szerepel, hogy ugyanakkora egyen, és váltófezültséggel kell fűteni. Ez viszont azt is jelenti, hogy az adott tűréshatáron kívül nem áll az a bizonyos megadott üzemóra. Tehát a fűtés, katód élettartamára, ezzel együtt a cső élettartamára hátrányos hatással van mind az alá, mind a túlfűtés.
Természetesen ez ipari csövekre fokozottan érvényes, mert ezek a nap 24 órájában működnek, és egy sokcsöves berendezésnél ez alapvető üzembiztonsági kérdés. Persze egy otthoni felhasználásnál ez nem biztos, hogy kardinális kérdés.
Eddig csak beszélünk a levegőbe.
Linkeljél be légyszíves akár 1 AN/Kondó rajzot ahol az általad említett feszültséggel fűtik a csöveket. Elég sok AN rajzom van, nemcsak a neten fellelhetők, de aláfűtott csövet egyikben sem találtam. Van 5 V-os fűtés, az 5 voltos csövekhez. Van 12V DC fűtés, de ez pont az ipari csövek 5%-os tűrésmezejének az alsó határa, még nem aláfűtés!
Reális magyarázatot adtál, elfogadom. Viszont utánajárok a külföldi audios fórumokon ennek az aláfűtéses megoldásnak, mivel ott is többen alkalmazzák. Üdv
Amennyiben a fűtőfeszültség/ áram stabilizálva van, akkor valóban nem. De ha nincs, akkor igazán célszerű a tűrések közepére tervezni, mert ha olyan helyre viszik, ahol a hálózati feszültség alacsony, vagy magas (hosszú légvezeték vége, vagy alattad a trafóház) akkor már huzamosabb üzemelés megviseli a csövet. Egyébként mi is a haszna a direkt aláfűtésnek?
Ne különböző fórumokon járj utána, hanem tájékozódj adatlapokból. Az azon szereplő maximális adatokon belüli működésnél garantálja(ta) a gyár a cső paramétereit, sok sok cső mérésének adataival alátámasztva. Ezek ipari csövek esetén precízen dokumentálva is vannak, és nem követsz el nagy hibát, ha ezeket egy kommersz cső esetén is betartod.
Üdv. "Egyébként mi is a haszna a direkt aláfűtésnek?".....Lehet hogy nem búgott annyira a cucc mikor alul fűtött.
![]() Egyébként én azt tapasztaltam hogy túlfűtésnél szebben szóltak a csövek. Persze valószínű hogy hamarabb tönkremennek. A hálózati feszültséges felvetésed bizony helyt álló! Nálam otthon épphogy megvan 220V ,a munkahelyemen gyakran mérek 240V ot.
Sziasztok!
Látom a fűtésről beszélgettek.A PCL86-nak mennyi a fűtése,mert az adatlapján 13,3v 300mA.De olvastam itt már 14,4v-ot is.Melyik az igaz?
A 300 mA. Soros futesre terveztek. A P-s csoveket altalaban TV vevokhoz hasznaltak soros futokorrel.
Akkor teljesen mindegy,lényeg a 300mA.Lehet ezt egyáltalán pontosan mérni vagy meghatározni valamilyen módszerrel?
Üdv!
Ma megszólalt az elmúlt pár nap eredménye.
Akkor most fejtsd ki légyszi, mit mivel és min hogy szólt...
Üdv!
Jól látom,hogy ez EBL21,ECC82(talán RFT) páros? Szép!Még mindig nem tudom,hogy a cső volt rossz vagy a hálózati trafó,vagy az EF22. Egy kapcsolási rajzot felrakhatnál.Előre is köszi.
Még nem tudok igazán véleményt mondani mert a fülig érő szám nyomja a fülemet és nem hallok tisztán
Az első indítás egy Mp3-ról történt "csupasz" hangszórókkal majd a következő körben SABA 35K hangfalakra kötöttem.Amúgy az erősítő egy E88CC/6550SE.Még vannak rajta utómunkálatok.
Üdv
Nos az erősítő alapját egy nem rég még csöves 3kV-os stabilizált tápegység lemeze volt.Sok szép nekem tetsző furat volt rajta és így megláttam benne ezt a lehetőséget.Így nézett ki lefestve ezüstre és 6 rétegbe lelakkozva.A többi már jött magától.
Azt írtam, hogy DC fűtés. Igazad van, azt elfelejtettem írni, hogy tényleg stabilizált konkrét kapcsolásban. De ennek ellenére én legközelebb az első/érzékeny csövet DC-ről fűtöm (ha szükséges), de RCR kapcsolással. Ei után 3,3 ohm, utána 4,700 µF/25V, utána egy soros ellenállással beállítva a 6,3 V átlagos hálózati fesznél. Így nem lehet vitatkozni hogy melyik stabilizátornak van jobb hangja.
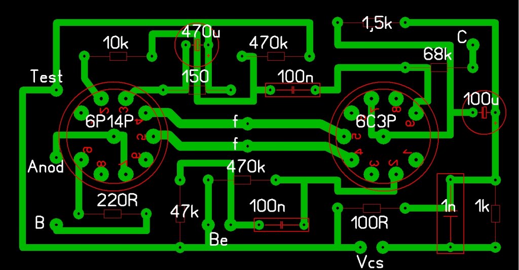
Megterveztem a kis szingli triódás 6P14P SE-t. Látsz benne hibát?
Ohm törvény nem arról szól hogy adott idő egység alatt mennyi hőenergia termelődik váltó vagy egyen feszültség használatakor. A katalógus adatok pedig irány értékek mindenki azt kezd vele amit akar.
De elképzelhetőnek tartom hogy egy stabil, akár 5,6v-os táp, (ami valószínűleg már a cső működéséhez szükséges hőmérséklet alsó határának közelében ) eltudja fűteni a csövet. Kb annyira mint a 6V váltó ami még az adatlapi 5%-on belül van, de van neki egy null át menete amikor nem tud hőt termelni.
Igen vegulis a regi TV-kben egy soros ellenallas + dioda kombinacioval be volt allitva a futokor arama 300 mA korulire. Viszont ha paralel kotod, akkor illik a futofeszt betartani. Tehat a nevleges futofesz plusz-minusz 5 %.
A null átmeneti részt meg gondolom kompenzálja amikor csúcsban többet termel.
Idézet: „de van neki egy null át menete amikor nem tud hőt termelni.” Viszont van neki effektiv erteke. Miert nem lehet elovenni a fizika konyvet? Igen hasznos olvasmany. Es felderiti a homalyokat.
Csatlakozom. Ne itt találjuk már ki újra a fizikát.
Milyen nullátmenet? Olvasd, definíció:
A váltakozó áram effektív értéke az a mennyiség, amely megegyezik az ugyanakkora egyenáram által keltett hővel. Semmi nullátmenet probléma nincs. (meg kellene tanulni, ráadásul már válaszoltam is rá) Annyira, hogy régebben a valódi effektív értéket hődrótos műszerrel vagy közvetett fűtésű termisztorral mérték.
Ha 6,3 több mint 6,3 akkor biztos.
De ez a történet egy hőmérséklet tartományról szól amit a katalógus nem ad meg, és valószínű, hogy a gyári adatok a ennek a tartománynak a közép értékének eléréséhez szükséges feszültség adatokat adják meg. Viszont ezt a cső nem tudja, és akár még működhet is 5- 10 fokkal hűvösebben. És nem biztos hogy két perc alatt tönkre megy. Ki kell próbálni. Ha mindenki a gyári adatok mellet dönt akkor minden erősítő egyformán fog szólni, Akkor mitől lesz az egyik jobb vagy másabb? |
Bejelentkezés
Hirdetés |



és fűtheted 12V-ról is,a 4-5 ös lábat ha összekötöd (rövidzár) és a 9-es láb között fűtheted 6,3 V-tal, a 4-5 között pedig 12,6-tal.
Linkeljél be légyszíves akár 1 AN/Kondó rajzot ahol az általad említett feszültséggel fűtik a csöveket. Elég sok AN rajzom van, nemcsak a neten fellelhetők, de aláfűtott csövet egyikben sem találtam. Van 5 V-os fűtés, az 5 voltos csövekhez. Van 12V DC fűtés, de ez pont az ipari csövek 5%-os tűrésmezejének az alsó határa, még nem aláfűtés! 



