Fórum témák
» Több friss téma |
- Ez a felület kizárólag, az elektronikában kezdők kérdéseinek van fenntartva és nem elfelejtve, hogy hobbielektronika a fórumunk!
- Ami tehát azt jelenti, hogy a nagymama bevásárlását nem itt beszéljük meg, ill. ez nem üzenőfal! - Kerülendő az olyan kérdés, amit egy másik meglévő (több mint 17000 van), témában kellene kitárgyalni! - És végül büntetés terhe mellett kerülendő az MSN és egyéb szleng, a magyar helyesírás mellőzése, beleértve a mondateleji nagybetűket is!
Ugyanezt a tokozást használtam én is, legalább 100 db-ot. ( nem végfokban ) az áramigénybevétel kisebb, de a feszültség az 95 V körül és még semmi probléma nem volt velük.
Ha jól megnézed, ez mindkét oldalról nézve emitterkövető, tehát feszültségerősítést ne várj tőle.
Ráadásul ez egy öngyilkos kapcsolás, mert a kollektor (emitter) áramot nem korlátozza semmi. A bázisban van ugyan erre a célra dióda, de ez legfeljebb a környezeti hőmérséklet változásokat korrigálja. Ha rá lehetne tenni a tranzisztorok alapjára, akkor lehetne, de legfeljebb a tokra lehetne szerelni, és akkor már a védelem hatásossága is csökken. Az emitterekbe mindenképpen kellene valamekkora ellenállás, netán ki is lehet számolni a hfe hőmérséklet függéséből, ez a negatív visszacsatolás hatásosabb védelmet ad hőmegfutás ellen. (ha nő az emitter áram, nő az emitter ellenálláson a feszültség, ez viszont csökkenti a BE feszültséget, ezzel a bázis áramot) Ez a legnagyobb baja ennek az interneten keringő idétlen kapcsolásnak. Ilyen kapcsolás csak kapcsoló üzemben használható bufferként, ahol egyszerre soha sincs nyitva mindkét tranzisztor. Analóg üzemben önveszélyes a kapcsolás.
Íme itt van amit keresel.
De ha egy 12V-os trafó szekunderét teszed rá akkor már a primeri oldalon 230V-os váltóáram jelentkezik. De trafó nélkül a betáplálási feszültség váltóáramkén jelentkezik a kijöveten. Az R4-en állítod be a frekvenciát 40-60Hz között. Az áramerősség a tranzisztoroktól függ. Az L1 értéke nem kritikus.
És akkor nem is számít a b-e feszültség? Vagy milyen fesz. szinten lesz az npn bázis pozitív vezérlésnél? vagy a soros kondenzátor miatt nincs fesz emelkedés, csak a hangszórón?
Egyetemi előadáson (Elektronika 1) az előadó, hasonló kapcsolást rajzolt fel, csak ott kettős tápról, és a hangszóró nem volt kondenzátorral leválasztva, hanem földre kötve, valamint a vezérlést is a 2 dióda közé tette. És nem teljesen értem hogy ez így hogyan működhet ( Még csak az alap dolgoknál járunk, nem azért rajzolta fel hogy ez egy teljesen működőképes kapcsolás )pucuka: A kérdésem nem teljesen egészen erre vonatkozott, de köszönöm a választ Már várom hogy erről is szó legyen az előadásokon.
Szia! Az impedanciára figyelni kell, a hangszóró(k)é nem lehet kisebb, mint az erősítő kimeneté (túlterhelés-nyekk!). Nagyobb lehet, de csökken a (leadott)teljesítmény.
Helló. Kellene nekem valami számító program vagy képlet ami alapján tudok 1,2mH tekercset készíteni. Van több ferritrudam és van ferrit toroidom is. Melyikre lenne jobb?
Helló! Találhatsz a fórumon többet is: 2009.06.25. "Horlai"(#461332), "MEX" '09.11.15. (#556921) h.sz.-ek, pl. De van olyan topic: Induktívítás méretezése.
Nagy hirtelen ezt találtam a "KERESŐ"-vel. :yes: Hogy nyitott, vagy zárt vasra, porra, vagy ferritre, esetleg légmagos, a felhasználás célja dönti el!
Lemértem a dinamó feszültségét és én rontottam el. A feszültség felmegy egészen 15V is (AC). Viszont a rövidzárási árama az 0,6A minden fordulatszámon. Illetve már kis fordulaton is annyi, de ha úgy tekerem ahogy bírom akkor se tud több áramot leadni.
Sziasztok!
A minap vettem egy 360W-os autós erősítőt, gondoltam kipróbálom, ám én marha véletlenül összecseréltem a pozitív és a negatív szálat. Volt benne egy 20A-os biztosíték ami azonnal elolvadt. Gondoltam ha csak ennyi lett a baja akkor kicserélem és bekötöm normálisan. Kicseréltem a biztosítékot, ám akár hogy próbálnám mindig elolvad(Rendesen bekötve). Ha nincs benne a biztosíték akkor világít a power lámpa de nem ad át hangot. Mi lett a baja? És hogy lehet ezt javítani? Köszönöm előre is!
Abszolút nem hasonlít még a tokozása sem, onnan...
Van egy úgy nevezett REMOTE jel arra +12V. Bocs ha ezt megcsináltad de leírásból nem derül ki.
Próbáld ki így is ha nem tetted, de most olvastam el jobban amit írtál ha így se megy valami más baj lesz.
Sziasztok szeretnék készíteni fénykard replikát és nem tudom hogy csinálhatnék bele olyan elektronikát hogy amikor megnyomom a gombot a ledek sorban gyúljanak fel egymás után és azt a jellegzetes hangot is kiadja a szerkezet. Ebben kérnék segítséget.
üdv.
Igen a remote-n van +12V, én arra gondolok hogy amikor felcseréltem a két pólust akkor kisüthettem benne valami tranzisztort vagy végfokot, vagy egy ellenállást vagy egy kondit, és ezért nem működik.
Nem nagyon értek az elektronikához, csak az alapokkal vagyok tisztában.
Tehát Azt szeretnéd ha gombnyomásra sorban kigyulladna
X számú led és ezután folyamatos "zúgást produkálna a kardod ? A zúgás egyszerű (egy 555 időzítő és egy kis hangszóró) A led mondjuk 10 db ? egy4017 ic és egy villogó led megoldás lehet , ahogy a led villog úgy lép tovább a 4017 en a fénysor és amikor az utolsó is kigyullad akkor megáll a lépetés ...
Egy kicsit tervezgettem (az ellenállások értéke a tápfesztől függ ) Ha megtudjuk a tápfesz értékét majd kiszámolom az ellenállásokat is .Ez még "csak " a fény , a hang majd később.
Szasztok
Lenne egy olyan problémám amit évek óta szeretnék orvosolni. Van egy Omron Infrakapum amit szerencsés módon a cégnél tönkretettek és így megkaphattam. A lényeg annyi hogy közvetlenül egy relére kapcsolták rá ami dióda nélküli volt és pár kapcsolás után a relé visszarúgása tönkretette az elektronikáját. Én hazahoztam és észrevettem hogy teljesen nem ment tönkre, csak nagy áramot nem képes továbbítani, ha rákötök egy nagy teljesítményű fehér ledet azt teljes mértékben kihasználja mindenféle feszültség visszaesés nélkül, tehát jelem van. Ennek kellene egy olyan elektronikát csinálnom vagy vennem ami ezt a jelet nekem felerősítí egy kölön táppal amivel majd kapcsolhatok egy 10W-os izzót. Az infrakapu 24V DC, a jele is 24V
Hello!
Bocs, hogy beleszólok, a diódákat nem teheted közvetlenül a 4017 kimenetére. Mert annak kétállapotú kimenete van. Vagy is ha egyik kimenet szintje magas és azt átadja a diódán keresztül a másik kimenetnek, melynek szintje alacsony, akkor "zárlat van". Tehát ellenállásokat kell tenni a 4017 kimenete és a diódasor közé. Vagy más megoldást kell keresni. üdv! proli007
Hello!
Ki lehet egészíteni pld. egy P vagy N csatornás Fet tranzisztorral, attól függően, hogy PNP vagy NPN az OMRON kimenete. Vagy is a típusát kellene megnézni, és az szerint el lehet dönteni mi a megfelelő megoldás. De előtte egy terhelő ellenállással is meg kellene mérni mekkora kimeneti feszültséget vagy áramot képes leadni a kapu. üdv! proli007
Több megoldás is létezhet, azt ledet amit rákötöttél rajta hagyod csinálsz egy fényérzékelős komparátoros illesztő kört hozzá és azt bezárod a dobozba és ha világos van bent billen a komparátor a komparátorra meg tudsz tenni megfelelőtranzisztort amivel kapcsolsz egy relét.
Ami kicsit szebb megoldás veszel egy optocsatolót pl 4n25 és annak kimenetére teszel egy megfelelő illesztési fokozatot egy relének, ebben az esetben az optocsatoló bemenetére is megfelelően kell illeszteni a a feszültséget.
Akkor itt sajna nagyobb baj van, próbáld vissza vinni ha garis ha újonnan vetted, egy próbát megér, ha nem garis vagy nem veszik vissza, akkor keres valami szervizt.
De persze *
Köszönöm ez nem "beleszólás" ez kiegészítés , segítség volt ! Kb 20 éve volt utoljára 4017 a kezemben ,és szégyen nem szégyen nem néztem az adatlapját . Máris javítom a hibát .
Ha isten és a párt is úgy akarja készen van a terv
sajnos egy pici hiba csak belecsúszott a pdf be ezt javítottam
Üdv Urak!
Létezik-e megoldás a következő agymenésre? Volt egy autóba szerelhető dvd lejátszó amihez mellékeltek 2db külső monitort. A lejátszó már nincs meg de a monitor az igen Azon található egy fényerő,hangerő,AV IN (jack) és a füleshez egy kimeneti csatlakozó valamint egy tápcsatlakozó. Ezt jószágot össze lehet hozni valahogy egy pc-vel? Gondolom az AV IN csati lenne a megoldás,ha jól emlékszem 4 pólusú jack csati megy bele. Nos,felejtős vagy megoldható?
Sziasztok!
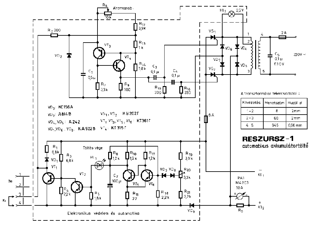
Gyengélkedik az akku.töltőm,csak 11,9-12,0 V. feszültséget ad le. Lenne valakinek ötlete hol keressem a hibát? Köszi.
A VT3 és VT4 körben kellene körülnézni,ezek a tranyók a BC182-212 párossal helyettesíthetők,szóba jöhet kiszáradt kondi is,C1,C3,C4.
Idézet: „ismeri valaki a füleki ppa 600 típusú végfokot hogy milyen?” ezek szerint nem ismered a füleki gyurit. na az erösitöje is pont ugyanolyan hikomat mint ö. ki van sporolva belöle még a jövö hét is. azért a nagyobbikra ráirta hogy 2400w. van is benne egy 600w-os torroid. meg két db 10 ezer mikros kondi. |
Bejelentkezés
Hirdetés |





( Még csak az alap dolgoknál járunk, nem azért rajzolta fel hogy ez egy teljesen működőképes kapcsolás )
Már várom hogy erről is szó legyen az előadásokon.






