Fórum témák
» Több friss téma |
- Ez a felület kizárólag, az elektronikában kezdők kérdéseinek van fenntartva és nem elfelejtve, hogy hobbielektronika a fórumunk!
- Ami tehát azt jelenti, hogy a nagymama bevásárlását nem itt beszéljük meg, ill. ez nem üzenőfal! - Kerülendő az olyan kérdés, amit egy másik meglévő (több mint 17000 van), témában kellene kitárgyalni! - És végül büntetés terhe mellett kerülendő az MSN és egyéb szleng, a magyar helyesírás mellőzése, beleértve a mondateleji nagybetűket is!
Az elem általában nem tölthető (létezik tölthető elem, jó drága, de az alaplapokon lévő nem ilyen!). Ami tölthető, az az akkumulátor. Nagyon régen az alaplapokon volt akkumulátor, ma már csak a nem tölthető lítiumelemek szoktak lenni rajtuk. A lítiumelem már akkor is le van merülve, ha 2-2,5V van rajta.
Aha köszi.
Nem voltam benne biztos, hogy nagyobb teljesítményhez jó-e. Ha igen, akkor ezt használom, mert valamivel egyszerűbb, és van is itthon. Szóval ha a szarkazmust felismerem, akkor jó lesz
Köszi a segítséget
Sziasztok olyan problémám van, hogy egy PIC kimenetéről kapcsolok egy relét. Ez a relé kb 14A-rt kapcsol és amikor kiold a relé bezavar a PIC-nek. Olvasgattam ezzel a problémámmal kapcsolatban és arra gondoltam hogy nem-e lehetne megoldani egy varisztorral. Arra gondolok hogy amikor kiold a relé akkor gondolom csinál egy elég nagy feszültségtüskét (ívet húz) és ezt a tüskét valahogy egy varisztorral elvezetni monjuk egy kondiba, vagy ilyesmi? Szerintetek ez valahogy megoldható lenne, vagy hülyeség? Köszi a segítséget.
PIC kimenetéről közvetlenül ne kapcsolj relét, csak valami meghajtón keresztül. Akkor sem, ha egyébként a PIC bírná. Az nem induktív terhelésre van kitalálva. Ha pedig ilyen nagy áramot kapcsolsz a relével, akkor fizikailag is válaszd el, távolsággal, és ha véletlen még a táp is közös, akkor megfelelő tápszűrést is alkalmazni kell.
Nem közvetlen kapcsolom a picről előtte van egy tranzisztor, az kapcsolja a relét. De a táp az közös. Ez egy 5V-os relé. Van egy 7805-ős IC előtte egy 470µF-os kondi a földre húzva, utána pedig egy 100nF-os a földre húzva. Megpróbáltam azt hogy a relé érintkezőiről lekötöttem a terhelést, és így ugye nem húz ívet kapcsolgatás közben így nem is zavarja a PIC-et. De ha ráakasztom a terhelést a relékre akkor megzavarodik. Ebböl gondolom hogy mindenképp a relé által kapcsolt nagy áram okozza a gondot, és nem a relé tekercse. A kapcsolt terhelés egy motor ami a 7805-ös előttről megy (12V egyen). (Ez egy ablakemelőmotor a kocsiban)
Jobb ötletem nincs, az 5 V -os relével huzígáltass egy kürt relét. ami kapcsolja a motort, közvetlen a motor mellett.
Lehetne még az 5 V os relé munka érintkezőjére egy 100 ohm sorba 100 nF komplexumot rátenni szikraoltó gyanánt, de nem tudom beválna-e.
Sziasztok
Kerestem a guglin, de nem találtam, lehet rossz kulcsszóval kerestem, de a lényeg hogy egy olyan áramkört szeretnék építeni, amiben egy led jelez, ha a bemenetén megszűnik az áram, ha pedig újra adok áramot akkor kikapcsol a led. Tud valaki egy kapcsolást erre a célra?
Szia!
Köszönöm a választ. Akkor veszek másikat. Üdv! Balázs
Fantasztikus hogy féltucat inkompetens debil még mindig nem tudott megválkaszolni egy kérdést és szlipekkel meg mindenféle mellékes tereléssel dobálódzik, kabaré, gyerekek.
![]() Faszikám szerintem jobban teszi ha felejti ezt a fórumot aztán megkérdez egy villamosmérnököt, mert itt funkcionális analfabéták vannak.
Köszi a tanácsot, mindenképp megfogadom. Remélem hogy következő hétvégén végre lesz időm összeépíteni.
Hozzám került egy "kínai" távirányítós akkumulátoros ledes lámpa.Ebben az alkotásban található egy 8 lábú dip tokos IC,sajnos felirat nincs rajt.A távirányítóval kapcsolva először mind 2 kimenetét aktiválja és világít minden led,a következő távkapcsra az egyik majd még egy kapcsolásra a másik kimenetét is lekapcsolja aztán a következőre megint bekapcsol mindent, ...és így tovább.Az érdekelne,hogy milyen IC lehet ez,hogyan keressem a neten,ha esetleg fellelhető lenne.Segítségeteket köszönöm!
Megcáfolni nem merném semmi kép se, de ez se rossz egy kezdőnek...
Nincs baj a tiéddel sem, de ahogy fejlődsz, majd szép lassan kinövöd. Addigra viszont lesz pénzed venni egy profibbat.
Valoszinuleg egy mikrovezerlo, talan PIC
Az felelos az infraert es a kapcsolasert. Ha a lampak sorba vannak kotve. Ha nem, akkor valami celaramkor, mert akkor nem eleg a PIC max 20mA-es arama. De en meg nem nagyon hallottam taviranyithato zseblamparol, mi ertelme van?
Nem írtam,de ez nem zseblámpa.Ez egy kör alakú,kb. 15 cm átmérőjű,szpotlámpára hasonlító akármi.Mennyezeti lámpa helyére becsavarható, pl: egy 60 W izzó helyére és a 230V AC feszültségről az akkuja is tölthető miközben a lámpa is működhet aszerint,hogy a távkapcsolóval hogyan aktiváltuk.Az XXakármi IC két kimenetén található SS8085 jelzésű tranzisztor,ezek kapcsolják a ledeket.Most mindkét tranzisztor vezet,világítanak a ledek,az IC nem reagál az IR érzékelőre,bár a bemenetén egyértelműen látszik a jelváltozás a távirányító működtetésekor,valószínű,hogy halott az IC ,csak nincs rajt felirat.Gondoltam,hátha valaki ismeri.
Egy igen érdekes és fontos kérdésem lenne:
Szeretném pontosan kiszámolni és szabályozni egy LED fogyasztását. A LED régi típusú, mint amik a trabi 601 fogyasztásmérőjén vannak. Éppen ezért adatlapot se nagyon találtam hozzá. Az áramforrás egy PIC mikrovezérlő lába, ami (ha jól olvasom) max. 25mA és VDD-0.7V (azaz kb. 4,3V) leadására képes. Az előtét ellenállás 470R, méret 0603, 5% 0,1W Nos, elsőre úgy tűnhet, minden adatom megvan, de... Az ellenállás melegszik? Fogyaszt? Ha igen, mennyit? Ha növelem az ellenállás értékét, akkor kisebb fogyasztást kapok? E kérdések azért fontosak számomra, mert a PIC-em sleep-ben képes 34nA-es fogyasztásra és ehhez képest egy led 20mA-es fogyasztását röhejesen magasnak találom! Ugyanakkor szeretném a lehető legpontosabban kiszámítani, hogy mennyi áramot fog felvenni. A cucc az autóban lesz és valószínűleg előbb merülne le az akksi magától, minthogy a PIC merítse le, de szeretném tudni, hogy pontosan hogyan lehet ezeket a dolgokat számszerűsíteni.
A LED, az előtétellenállás, és a PIC láb fogyasztását együtt kell számítani. Az teljesen mindegy, hogy hol alakul hővé a teljesítmény. Ha csökkenteni akarod a fogyasztást, akkor tegyél be nagyobb ellenállást, nem szükséges teljesen kihajtani a LED-et, kisebb árammal is világítani fog. Ha van lehetőség a LED cseréjére, akkor nagyfényerejű kék (esetleg fehér ) beépítésével tudsz tovább spórolni, akár 1 mA is észrevehető fényt adhat.
Milyen tápegységet használsz? Ha analógot, akkor a teljesítményt az akkumulátor feszültségéből, és a készülékedben folyó áramok összegének szorzatából lehet kiszámolni.
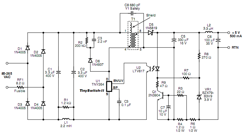
Sziasztok. Az alábbi kapcsolást lehetséges úgy módisítani, hogy csak 4.1V legyen a kimenetén?
Én elsőre a BZX79-B3V9 3,9V-os zenert csökkenteném le 3V-osra, ha létezik olyan. Ha nem, akkor összeraknék különböző diódákból 3V-nyit csinálnék és azt tenném be a zener helyett.
De ha ezt lítium akku töltésére szeretnéd használni, akkor rendes lítium akkutöltő IC-t használj, mert ha csak néhány század volttal is nagyobb a feszültség a szükségesnél, akkor ki is gyulladhat az akku! Bővebben: Link
Igen akku töltésére szeretném használni. A cél IC-vel csak annyi bajom van, hogy nehezen tudnák egyet beszerezni.
Ha két áramforrásnak közös a GND-je, akkor az azt jelenti, hogy a pozitiv oldalukat bekötöm ahova kell majd az áramkör összes GND elágazását összekötöm és végül a két (különböző feszültségű) áramforrás negatív felét összekötő (pl) kábelhez kötöm azt?
MCP73831 például.
Farnell-nél Chipcad-nél 140 Ft/db +ÁFA Itt van két másfajta: Link Lítium akkut én csak spec IC-vel töltenék, annyira érzékeny jószág, azt nem lehet úgy tölteni, mint egy nikkel-kadmium, vagy nikkel-metálhidrid akkut.
Sziasztok
Egy alap kérdéssel fordulnék hozzátok...555icvel astabil multivibrátort akarok építeni. A kérdésem a következő: -Ha a kitöltési tényező 67% akkor az azt jelenti, hogy a Hz 67%ában van jel, a maradék 33ban pedig nincs?
Hello!
Igen, pontosan azt jelenti. De nem a Hz, mert az a frekvencia, hanem a peridusidő. övd! proli007
Szia! Összezáráskor némít. Ha +/-20V, vagy kevesebb a tápod akkor a 4,7k ellenállást (amit össze lehet zárni) cseréld nagyobbra, vagy vedd ki.
A némítás és készenléti állapot megszüntetéséhez az IC 9 és 10 lábán legalább 3,6V feszültségnek kell lennie testhez képest, akkor fog szólni. Amennyiben ezek nem segítenek, jó volna látni az alkatrész és a forrasztási oldalt. |
Bejelentkezés
Hirdetés |




Köszi a segítséget






