Fórum témák
» Több friss téma |
Fórum » PIC égetési hibák, problémák, kérdések
Még lehet, hogy csak az USB kábel az oka...
Olyat szabad e csinálni, hogy az USB kábelt elvágom és én adom az égetőnek az 5V-ot?
Megmértem az usb-n meg van stabilan az 5V, viszont égestéskor, néha hibaüzenet jön a programtól hogy a vdd min 4,5V kell legyen. na ilyenkor ha rámérek van hogy 4,0V, mi lehet a hiba, mit kellene cserélni?
ez lenne az én égetőm
A kimenetnél lévő diódát vedd ki és zárd rövidre a helyét .
Köszi, úgy tűnik van változás, mintha jó lenne.
Milyen diódát raktál a D2-höz?
A Q3 előtt, mennyi a Vdd, mikor 4Vot mérsz a PIC-en? A D2 előtt is mérd meg ezt! (Az a dióda jobb ha bennt van, úgy is működnie kell, ha minden stimmel!)
A dioda tipusát pontosan nem tudom ugy látszik "BAT85", én ezt az égetőt eredetinek vettem, de ez lett mire ideért.
Sajnos nem tudom visszaküldeni, mert úgysem cserélik nem én épitettem mert az alkatrészek beszerzése nagyon nehéz itt ahol én lakom. Q3 előtt 5,0V a Q3-D2 kozott 4,4V-4,6V D2 után 4,0V-4,1V
A D2 előtti és utáni feszültség esés azt mutatja, hogy a D2 shottky, azaz nem esik sok feszültség rajta, tehát jó.
Viszont a Q3-on nem szabadna ekkora feszültség essen, sőt azon szinte nem is szabadna semminek. Próbáld kicserélni.
Néhány héttel ezelőtt volt probléma, hogy Q3 helyén N-MOS FET volt. IRF9Z34 P-MOS FET kell bele...
Szuper! Érdekes, hogy-hogy a viharba kerülnek bele N-es FET-ek!
![]()
Csak egy 9 a differrencia a típusszámban, valahol valaki más dobozba nyúlt, egy tétellel arrábbi sorból rendelt...
Üdv!
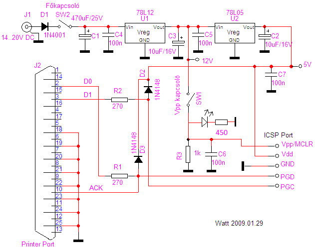
Megépítettem Watt LPT mini programozójának első verzióját. Mérések, tesztelések (Watt programjában) jók. Legtöbbre Oshon programjával mentem de az sem tökéletes. PIC16f84A-ra (20 Mhz) szeretnék írni. A párhuzamos kábel a gépből kb 20 cm. Feltöltöttem két képet: az első a kapcsolási rajz (+ egy led van benn), a második pedig oshon print screenek... Irás után, ha kiolvasom első két sorba mást jelenik meg mint amikor betöltöm az elején a HEX filet, valamint irás után ha kikapcsolom VPP-t majd be és ujra olvastatom akkor már 3FFF-et ír ki. Alattuk van a verify print screen is (az is változik ha ki és bekapcsolom olvasás elött mint amikor nem). Ennek a problémának megoldásában kérném segítségetek. Próbáltam sok információt adni, hogy két napig ne csak oda vissza kérdezgessünk ![]() Előre is köszönöm... Poda
Sziasztok!
Pic égetés közben lehet valamivel loggolni az égetö és a pic közti adatokat?
Lehetni lehet, szerintem pl. egy Pickit2 is tudja. Kérdés, mit akarsz vele? Mert ha az égetés folyamata érdekel, akkor arról van dokumentáció, ott egyszerűbb megnézni.
Kiváncsiság, és érdekel hogy müködik a dolog. Egy akármilyen égetö, és pic égetö közé egy másik eszköz ami loggol.
Vagy esetleg arra gondolsz hogy + egy pickit2 ha az icsp-re van kötve akkor "felveszi" a hex-et? Lehet hogy hülyeséget kérdezek.
Sziasztok.
Van egy olyan gondom,egy Lexmark x340 tonernek a chipje PIC 16f684 van szerelve.De lejárt a lapszám és nem tudom kiolvasni a tartalmat.A pic-t felismeri de semmi mást nem olvas ki belőle.Esetleg van-e valakinek valami ötlete?
Ha a kódvédelem be van kapcsolva, akkor csak a teljes törlés marad. Ezután újraprogramozható a pic, de kellene hozzá a programja.
Erre én is gondoltam,de az a baj jó lenne maga a progi,hogy vissza tudjam írni.Akkor megint tudnám használni a nyomtatót.Fogalmam sincs milyen elven működnek
Ismét új hülyeségemmel vagyok jelen. Hosszas megfontolás után vásároltam egy pickit3-at. (csak az égetőt) Nézegetve a hozzá mellékelt gyors leporellós "manualt", abban a programozási ábrácskán Vdd és Vss/MCLR között van a 10K-s felhúzó ellenállás. Valamint ábrázolja a kvarcot is Valami olyasmiről ír, hogy kell futnia az oszcillátornak debugger funkcióban. Én viszont először csak adapterben szeretnék programozni. Nekem jó a sima adapter bekötés a pickit3-hoz? (Vss, Vdd, MCLR/Vpp, PGD,PGC) és ilyenkor ha jól tudom a Vss és a MCLR közé kellett a 10K)
A PICKit2 topikban kitárgyaltuk:
- Ha csak programozol: Nem kell a quartz, nem kell a MCLR és Vdd közé az ellenállás, hanem a MCLR és a Vss közé 10k, és 100nF kerámia kondenzátor a Vdd és Vss közé - ahány pár van, annyi darab. - Ha nyomkövetés is lesz: Kell a quartz, kell a MCLR és Vdd közé az ellenállás és 100nF kerámia kondenzátor a Vdd és Vss közé - ahány pár van, annyi darab.
Bocsánat, ott olvastam is róla, de nem voltam biztos benne, hogy a PICKIT3-nál is így van-e. Nem merem bevállalni egy vadi új, az én "fizetésemhez" képest nem is olcsó hardver tönkretételét az első próbálkozásommal..
:hide:
Helló.
Régebben megépítettem az LTP mini v4.-et ami a kapcsolások között van. Akkoriban már égettem vele, de a picet nem sikerült működésre bírnom és hanyagoltam az egészet. Azóta rövidítettem a vezetékeken és most kipróbálva nem írja a picre a program. Ellenőriztem mindent nincs szakadás megvan az 5V és 12V stabilan. 10K égetéskor az mcrl és a táp között és be vannak építve a 150ohmos ellenállások a pgc és pgd közé. Nem tudom, hogy a vezetékrövidítés során történ e valami, vagy, hogy azóta újra lett telepítve a gép és valami nincs jól beállítva? Lehet valahogy tesztelni a pgc és pgd vonalakat az égetőprogrammal? WPB 1.29-el próbáltam régen most meg az 1.32-vel. Mi lehet a gond?
Én is megépítettem a minit, de én nem vezetékekkel csináltam meg, hanem egy kis panelre. Nem sikerült égetnem vele, a PIC felismerése sem ment. Az lenne a kérdésem, ha nem jól állítottam be a progit (1.32) akkor tönkre mehet-e a PIC?
Watt kollégánk már 2 hete nem járt az oldalon, így hiába kérdeztem tőle. Ha valaki segítene a program beállításában és égetésben, nagyon megköszönném. Olvasgattam Watt oldalán a leírásokat, de még sem lett eredmény.
Ha az égető rossz akkor tönkre mehet, ha nem jók a feszültség értékek. A programban csak azokat kell beállítani ami watt honlapján is van, mi inverz és mi nem. Van valami nyomtatóport beállítás is, hogy ne nyomtatót keressen a számítógép az égető csatlakoztatásakor, de érdemben csak watt tudna segíteni. Nekem is jó lenne egy kis segítség.
Szia!!
Miért a minit akarod megépíteni?Pickit2 nem lenne jobb?
Milyen meghajtót tettél bele?
A +13.5V és a +5V feszültségek rendben vannak? Kellene egy-egy fénykép a panel alkatrész és forrasztási oldaláról... |
Bejelentkezés
Hirdetés |