Fórum témák
» Több friss téma |
Hello!
Mélykisütéssel kapcsolatban csak egy tapasztalatom van, de az NiCd aksi. A cégnél volt egy kazal régi Varta aksi, ami nem volt használva, és egy csomó "kizöldült" - kifolyt.. Elküldtem a toxikusba, de volt 4db. ami nem volt lyukas, ép volt. Töltés nem volt benne. Ezeket félreraktam, hogy majd esetleg töltő nyüstölésére még megfelelő lesz. Ez után évekig hevert a fiókban, töltve nem volt. Majd vettem jóval később egy gagyi töltőt (főleg a doboz és a teleptok miatt), ami időre ellenállással tölt. Beletettem próbára az aksikat. Vagy 16 óra/230mA töltés után, egyre jobbak lettek. Ma évek óta ezt használom a rúdlámpámba, mert alacsony az önkisütési áramuk. Így évente kb. egyszer töltőm. Fogalmam sincs a 4Ah-ból mennyit tud, de mindig ég ha néha szükségem van rá, vagy kis unokám játszik vele... üdv! proli007
Érdekes ez, mert ugye azt szokták mondani, általában, hogy pont az NiCd-nek nagyobb az önkisülése, pedig nekem is van egy készülékem, egy Braun villanyborotvám, amiben nicd-akku van, 2003-ban lett véve, azóta volt talán hogy 1-1 évig alig használtam, és ahoz képest utána amikor feltöltöttem teljesen jól működött, most is jól működik és az üzemidővel sincs bajom... lehet, hogy itt van az, hogy amióta gyártanak NiMh-t is esetleg a "korábbi technológiás", akkukat sok gyártó "alacsonyabb minőségben" készíti... kifolyt akkut én csak olyat láttam eddig aminek kicsit szét volt nyílva a háza, nem volt klasszikusan kifolyva, mint egy elem, viszont "sörhöz hasonló szaga volt"... na azokat én se tudtam életre kelteni.
Amúgy a doboz miatt talán tényleg érdemes lehet olcsó töltőt venni, hiszen, ahogy írtad a kollégának is, megfelelő kivitelben otthoni körülmények között eléggé nehézkes akkutöltő készítése, jobb beleépíteni valami kész töltő házába...
Viszont nekem NiMh-val vannak negatív tapasztalataim (mondjuk az általam említett könyv, még NiMh-ról nem is írt), ez gyorstöltővel töltött GP 2700-as, akksira vonatkozik, azok pl akár 1 hónappal a feltöltés után már alig voltak használhatóak valamire, legalábbis a rögtön a feltöltés utáni állapothoz képes biztosan... ezeket én később megmértem kapacitásra olyan 2100mAh körül voltak ha jól emlékszek, és rögtön feltöltve tényleg elég jól bírták a fotózást kis kompakt gépben...
Igazad lehet, inkább veszek neki egyet a linkeltek közűl.
Köszönöm a hozzászólást!
Ha tudsz, akkor olyat vegyél, ami automatikusan lekapcsol a töltés végén, pl az egyik linken lévő Duracell pont ilyen elvileg, bár nincs odaírva, de már láttam ilyet, meg a neten rákeresve is ezt írták róla (CEF20 mini charger), ami "hátránya" van, ha hátrány, hogy 2 akku fér bele, viszont 1-et is tölt, szóval 2 független töltőhelye van, és 2100ft-ért még 2 akku is jár hozzá...
(Állítólag az újabb Duracellek is kis önkisülésűek, szóval még nem is rossz akkuk, a töltő meg ha az akkukat külön is kb 1000ft/db ért lehet megvenni, akkor az akkuk árával ingyen van, ha más nem magadnak megveszed az akkukat a töltőt meg odaadod az ismerősnek... )
Elég jó tapasztalatom van nekem is ezzel a Duracell töltővel. Árban nagyon megéri. Én mikor vettem az olympus fényképezőgépemet, ahhoz járt gyári töltő és akku is, és pluszban vettem hozzá egy csomag VARTA 2100mAh-s kifejezetten fényképező gépekbe szánt akkut. A gyári töltő az gyári 1700mAh-s akkukat még fel is tudja tölteni gond nélkül, de ezeket a 2100mAh-akat inkább csak kinyírja mint feltölti. Nagyon hamar lemerültek... Viszont mióta ezt a Duracell-t használom, kezdenek magukhoz térni. Úgyhogy csak ajánlani tudom!
Electrolux porszívónkba kellene akkut cserélni. 4 x EMX1600CsS (1600mA 1.2V) való bele.
Beszerezhetőség (11500 Ft) Nem értem, miért ilyen drága, mit tud ez az akku? Hozzá tartozik, hogy ugyanez másutt 1.5 euro / db áron is megkapható. Az a kérdésem, hogy ha lecserélem más típusúra (pl. 1600mA vagy erősebb AA-ra, akkor működni fog vele a porszívó. Valaki írja, hogy 2/3A-sra cserélte Köszi előre is választ!
Az akkus cuccoknak ez a hatalmas problémájuk. Ha behal az akku egy vagyon a másik és inkább kidobod az egészet úgy ahogy van sokszor. Ez az akku semmi extrát nem tud azon kívül hogy a figyelmetlen vásárlót lehúzzák vele. Nyugodtan vegyél másik forrfüles cellákat ami bele is fér és amiből pakkot csinálhatsz. Kapacitásban jelentősen ne térj el mert a töltőd lesz majd kevés hozzá. Viszont a megbízhatatlan helyről vásárolt akkuk gyakran a feltüntetett kapacitás töredékét tudják, tehát légy óvatos.
Idézet: „Valaki írja, hogy 2/3A-sra cserélte” Üdv! Nem 2 vagy 3A-esre cserélte, és nem is 1600mA-esre... Az akku kapacitását mAh-ban adják meg. Tehát ami benne volt az 1600mAh kapacitású, a mérete pedig SUB-C. A szövegben a "2/3A" az a méretre vonatkozik, úgymint AA és AAA. És ugyan olyan kapacitásúra cserélték ki. Te is tedd ezt, ahogy előttem is javasolták. Méretben pedig keress olyat ami belefér.
Ha tényleg csak 4 akku van benne, ahogy a képen (meg most látom írod te is), akkor sokkal olcsóbban is kihozhatod, persze ha külön műanyagháza van a pakknak akkor szét kell szedni, ez lehet esetleg trükkös, ha összeragasztották, de ha nem akkor nyugodtan cseréld ki... Én amikor akkus csavarhúzóban cseréltem, akkor itt vettem, és az 1200mAh-s NiCD, valami 611Ft-ba került darabja... ők az importőr, az akku fóliáján rajta van, hogy "Li-ion Ltd. Hungary", ugyanilyen akkut láttam már máshol is sokkal drágábban, gondolom ezek nagy tételben behozzák aztán ezt árulják mások is... Forrfület raknak rá talán kb 100Ft-ért darabjára... szóval én annak idején őket találtam mint legolcsóbbak, de szerintem attól függetlenül jó az akkujuk... kapacitásra megmértem megvolt az 1200mAh körüli kapacitás... szóval szerintem az, hogy pl a Conradban egészen drágán is lehet ilyen cellákat venni az ne tévesszen meg... az meg főleg ne, hogy az Electrolux annyiért adja őket, amennyiért...
Arra figyelj esetleg, hogy ami most benne van az NiCD vagy NiMH-e, mert ha CD akkor elvileg azt az MH-hoz való töltő is fel tudja tölteni, viszont a CD töltéséhez nem szükséges állandó áram, az MH-hoz viszont igen, szóval lehet nem fogja feltölteni, ha ilyen egyszerű a töltője...
Helló
Van nekem egy 7.2V NiMh akkupakkom, amit cellánként szeretnék kisütni és tölteni is, az oldalon a kapcsolások közt már van egy nagyon jó PICes áramkör a kisütésre, ezt szeretném kiegészíteni egy töltővel,de pár dolog a töltéssel kapcsolatban még nem világos. Tegyük fel hogy van egy kisütött 2400mAh cellám 0.9-1V feszültséggel, a legoptimálisabban szeretném tölteni: 1.Az akku sarkaira akkora feszültséget kéne kapcsolnom, ami hatására 240mA fog rajta keresztül folyni és ezt a feszültséget az egész töltésidő alatt lassan emelnem kell(mert az akku feszültsége is nő), hogy az állandó áramot megtartsam. Helyesen gondolom? 2. Mikor kell abbahagynom a töltést? Egy bizonyos feszültség elérésénél vagy (kapacitás/töltőáram)*1.2 jelen esetben 12óra elteltével? 3. Ha a második módszert választom és egy idő után hagyom abba a töltést, mi legyen akkor ha az akku már messze nem bírja felvenni a névleges kapacitását és pl. 6óra alatt feltöltődik a végtelenségig nem növelhetem a feszültséget, legyen egy feltétel a töltőprogramban, hogy egy bizonyos feszültség elérésénél mindenképp vegye feltöltöttnek az aksit?
1. áramgenerátorra van szükséged, az pont ezt csinálja magától...
2. a lekapcsolás vagy deltaV/dt alapján itt valami feszültségnövekedési ütemet figyelnek... -vagy ha időzített töltést szeretnél akkor meg mondjuk a "normál" töltést állítólag az akkuk elviselik "károsodás nélkül", de ez lassú töltést jelent... Egyébként a neten egészen sokféle töltő elérhető kapcsolással, lehet valamelyikhez a program forráskódja is elérhető onnan ki lehet másolni az ötletet vagy itt a "8 lábbal" c. cikksorozatban van valahol egy akkutöltő is, az elvileg tud valami ilyesmi fejlett töltést is... de nem tudom nézd meg esetleg azt először...
Hűtőbe vagy inkább a fagyasztóba érdemes tenni ilyen akkut ha sokáig nem használjuk? Fagyasztóban probléma lehet, hogy túlságosan lehűl?
Tehát hidegben szeretnéd tárolni az akkujaidat, hogy ha használod, akkor kiveszed, és életképesek legyenek?
Nagyon nem jó ötlet.. Legjobb, ha teljesen feltöltött állapotban raktározod őket, "üresjáratban", szobahőmérsékleten. Igaz, azok ólomakkuk, de gondolj csak bele, hogy miért veszik ki a motorból, és az autóból a hosszú teleken az akkut, mikor jó ideig nincs használva, és berakják a lakásba? A pontos okot nem tudom, de a hidegben tönkremennek.
Hello!
Meg szeretnék építeni egy 2*50w-os erősítőt. Hogyan tudnám kiszámolni, hogyha mondjuk 1 órán át szeretném akkuről működtetni, akkor hány mAh-es kell hozzá? Köszi, Márk
Hello!
2*50W és mAh? A kétszer 50W, az 100W. Mivel az erősítő általában B osztályú aminek maximális hatásfoka, kb. 75%, vagy is 133W kell. Ez Egy óra alatt, 133Wh munkát jelentene. Mivel a zenei "lüktet", vagy is nem állandóan maximális teljesítmény van, átlagosan az 1/3 teljesítmény igénye lesz. (Kivétel, ha valami tuc-tuc techno.) Vagy is egy órára, kb. 40Wh az igény. Ha egy cella 1,2V feszültségű, és 2200mAh kapacitású, akkor ez 2,6Wh munkát jelentene. 50W teljesítményhez, 20Veff váltófeszültség kell. Ennek csúcsértéke 28V. Plusz a végfok veszteségi feszültsége adja a minimális tápfeszt. Ha 2V a veszteség, akkor az erősítőkhöz minimum +-30V kell. Vagy is 60V-hoz, 50db. soros cellára lesz szükséged. (Ha nem hídkapcsolású a végfok.) 220mAh kapacitású cellával, már lehet, hogy fog szólni az erősítő egy órán át. Bár az kérdés, hogy fog örülni az aksi, a közel 7A-es csúcsáramoknak, és ez hogy csökkenti a tényleges kapacitását, mert a 2200mAh az 20óra kisütés alatti kisütésre van megadva, ha a kisütő áram nem lesz nagyobb110mA-nál. üdv! proli007
Köszönöm szépen a részletes választ
![]() Ha ezt az erősítőt megcsinálnám, mennyire járnék jól?Bővebben: Link És milyen típusú aksit tudsz ajánlani esetleg? Köszi, Márk
Hello!
Nem ismerem ezt a végfokot. Aksinak inkább 4db 12V-os zselés savas aksit használnék. Az +-24V lenne, és kb. 2*25W jönne ki belőle 8ohm-os hangszóróval. Ésszerűbb, mint egy kazal NiMh aksi. üdv! Proli007
Hello
Összeállítottam az akkutöltő egy részét, de mivel először csinálok ilyet egyáltalán nem vagyok biztos benne, hogy ez így jó. Lényegre is térnék: A 7ohmos ellenállás után jönne a lemerített akku, az ellenálláson eső feszültséget mérné a PIC így tudnám, hogy mekkora Ic töltőáram folyik és ennek függvényében változtatná a PIC a bázis ellenálásra kapcsolt feszültséget, hogy ezt az áramot állandó pl. 200mA-en tudjam tartani. Leszimuláltam A Microcap 9 programban az egészet de kicsit más eredményeket kaptam mint amire számítottam, a piros vonalak 0tól 5Vig 0.5V lépésenként jelentik a bázisellenállásra kapcsolt feszültséget. Az Uce az adatlap szerint 0.5V, 500mA-ban akartam maximalizálni az átfolyó áramot Ic-t így (5-0.5)V/0.5A=7ohm. Az Ube=1V a bétát 100nak vette amit be is állítottam a szimulátorba a tranzisztor paramétereknél 500mA max Ic-t akarok amit 5V pic kimenetnél szeretnék elérni 100as bétánál 5mA bázisáramra lenne szükségem, és ehhez (5-1)V/0.005A=800ohm bázis ellenállás kell. A szimulációban nagyából 500mA-es Ic árammal lettem volna megelégedve, ennek ellenére 210mA körüli maxot kaptam, hol rontottam el a számításokat? Esetleg betudható ez annak, hogy az adatlap más adatokat tartalmaz mint a szimulátor? Ha az ellenállás után bekötöm az akkut is az nagyban megfogja változtatni ezeket az értékeket?Mert a bázis ellenállással eltudok játszani, hogy megfelelő töltőáram folyjon. Működhet így ez az áramkör?
Üdv!
Szerintem ne bonyolítsd túl nagyon a dolgot. Ha már PIC-el szeretnéd mérni és szabályozni, akkor célszerűbb egy áramgenerátort építeni a maximális töltő áramra, majd ezt az áramot PWM-el szabályozni a kívánt szintre. Így nem kell az analóg szabályzó feszültség előállításával bajlódni és a töltőáram is mindig stabil lesz.
Hello!
Amit készítettél, nem kimondottan áramgenerátor. Legalább hasonlítson egyre! Nem a bázisáramot célszerű korlátozni és a bétára alapozni, hanem egy feszültség generátorral kell hajtani egy tranyót. Jelenesetben ezt egy Led testesíti meg. Ha a Led nyitófeszültségéből levonod a tranyó bázis-emitter feszültségét, és ezt elosztod az emitter ellenállás értékével, akkor közelítőleg megkapod a töltőáram értékét. Ezt már kattogtathatod a PWM jellel. Arra ügyelni kell, hogy ha a tápól levonod az aksi feszültségét, és az emitter ellenálláson eső feszültséget, akkor a maradék a tranyó kollektor-emitter feszültsége. Oda is illik minimum 1V-ot tartalékolni, amiből majd működni fog. (Te a szimulációból kihagytad az aksit.) üdv! proli007
Az aksinak nembaj ha impulzusszerűén lesz töltve a PWM szabályzás miatt és nem folyamatos áramot fog kapni? Ez így tényleg egyszerűbb lenne, köszönöm a rajzot!
A szimulációból igazából azért hagytam ki az aksit, mert nem tudtam hogy tegyem oda lemerítve vagy feltöltve de most már asszem világos .
A kapcsolási rajzzal látom már megelőztek. Az akkunak nem baj az impulzus üzem, sőt inkább szereti is az ilyesfajta töltést a nagyobb töltőáramoknál (REFLEX töltés).
Azt, hogy berakhatod e az akkut vagy nem, szimulátora válogatja. Multisim-ben ez igen jól kivitelezett, ISIS-ben már voltak vele gondjaim. A Tina-ról sajnos nem tudok nyilatkozni, mert már rég nem használom. Sokszor nem tudta azt ami nekem kellett volna.
Hello!
400mA-tól még nem lesz probléma, ha kattogtatod. A szimulációban egy feszültségforrással lehet/kell helyettesíteni az aksit. Az aksi egyébként is valóban az, legfeljebb a belső ellenállása nem nulla ohm. De azt is be lehet állítani a szimulátorban. üdv! proli007
Sziasztok!
Olvasgattam a témát ma, mert szükségem lenne egy gyorsan megépíthető AA ceruza akku töltő áramkörre. Ha esetleg tudnátok konkrét működő kapcsolást adni... A lényeg, hogy olyan helyre megy, ahol nem értenek a pic-es és egyéb "bonyolult" áramkörökhöz szóval ha lehet, olyan kapcsolást ajánljatok, ami csak kb 2LED-del kommunikál a felhasználóval. Egyik a töltést jelzi, a másik a kisütést. Úgy tudom töltő áramnak 2 akkunként 150mA áram kellene, tehát 4db egyidejű töltéséhez 2x 150mA. Kisütéshez pedig olyan 300mA. NiMh akkukról van szó 2300-és 2700mAh értékűek. Ha esetleg tudtok tutira működő kapcsolást, azt szívesen venném
Helló
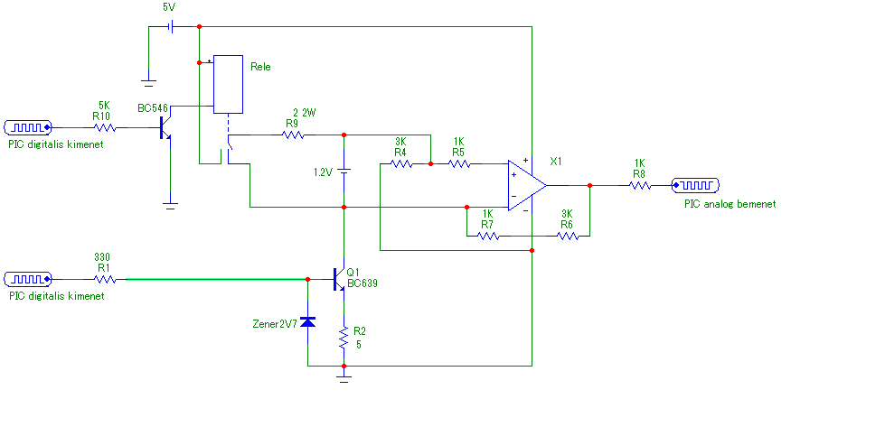
Igyekeztem megtervezni a töltő áramkörét és a hozzá tartozó nyáktervet is az ajánlásaitok alapján, az akkuk merítéséhez tartozó áramkör ötletét és egyes részeit dolfin kapcsolása alapján csináltam remélem nem haragszik meg érte. Ha valakinek lenne ideje és kedve átnézhetné a nyáktervet, mert először csinálok ilyet. A kapcsolási rajz és a nyákterv között lehetnék apró eltérések, például a relé valamikor a tranzisztor kollektor valamikor az emitter felén van. Az lcd kijelző még nincs beletervezve. Igyekeztem a lehető legvastagabb vonalat használni, hogy könnyebb legyen a nyák legyártása erről is elmondhatná valaki, a véleményét. A zenner dióda feszültségét 2.7Vra választottam így olyan 350mA körüli töltőáram fog folyni és a tranzisztor kollektor emitter között is marad olyan 1.3V. Rakok fel egy képet a szimulációról is, rózsaszín keretben vannak a feszültségértékek, kékkel pedig az áramértékek. Úgy tervezem, hogy ha elkészül, minden tranzisztornak megmérem Ube feszültségét és eszerint kiszámítom a maximális töltőáramot, majd pontosan beállítom a PWM kitöltési tényezőt, hogy C/10el töltsek egy cellát. Jóll gondolom, fontos minden tranzisztornak ezt kimérni? Az adatlapban csak annyi volt hogy Ube... 1V max.
Hello!
- Ha a zénerek könyökfeszültsége és a tranyók bétája közel egyforma, akkor nem kell számolgatni a töltőáramot, közel egyforma lesz. - Az áramkör többi részét is leszimulálhattad volna. A rajzon van egy hiba, a műveleti erősítő invertáló bemenetének az R6 és R7 közé kellene kapcsolódnia. Különben nem lesz igazán "kivonó erősítő" belőle. De az erősítő háromszoros erősítése sem megfelelő. Az 5V tápfesz mellett, az LM324-nek maximális kimeneti feszültsége, kb. 3,6V lesz. Ez háromszoros erősítés mellett, maximálisan 1,2V bemenő feszültséget jelent. De töltés alatt ez magasabb lesz, mint a névleges feszültség. Javaslom, hogy a 3kohm-ot 2kohm-ra csökkentsed. Ekkor kb. 1,8V-ig mérhetsz. - Relére illendő módon tegyél védődiódát. üdv! proli007
Sziasztok!
7,2 V-os és 9,6V-os Ni-Cd akkupakkokat szeretnék felújítani. Érdemes-e Ni-Mh-ra váltani (Baby) vagy maradjak az eredeti típusnál? Azért ez a bizonytalanság, mert egyszer már befürödtem egy hasonló projekttel. Meg aztán valahol hallottam hogy a kadmium akksik elavultságuk ellenére rövid távon nagyobb áram kivételére bírhatók, mint az Ni-Mh társaik. Akkus fúróba lenne tehát ez fontos szempont. Előre is köszönöm.
Akkus fúróba NiCd való, akármit mondanak a sötétzöldek.
|
Bejelentkezés
Hirdetés |




)










