Fórum témák
» Több friss téma |
Mielőtt kérdezel, a következő két dolgot ellenőrizd!
I. A helyes tápfeszültségek megléte.
II. A kimeneten van-e egyenfeszültség.
Élesztés.
Szia.Tulajdonképpen nem tudom,hogy alul vagy felül illesztett-e a dolog.A poti egy 100k-s alps dual poti abszolut nem kontakthibás és a fémháza testen van, de ez a jelenségtől független.A jelenség pedig a következő:minimum állástól kb:75%-ig valami zajt visz be a rendszerbe max.állásban olyannyira nincs zaja,mintha nem is lenne bekapcsolva a rendszer.Brummról szó sincs mert kapcsitápos az amp.Igazából még nem próbáltam másik potival csak érdekel ez a jelenség.
Azt hiszem szamócának lesz igaza de majd holnap kiderül. Az amp. EZ. Poti nélkül természetesen tökéletes de kell rá a tekerő.
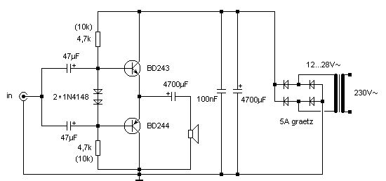
Udv mindenkinek.A mellekelt kapcsolasban szereplo tranzisztorokat ha kicserelm darlington tranzisztorra,lenne valami jelentos javulas?Oszeszerelve igy eleg jo kis hangja van, de ha kicsi jelet kap nagyun csunyan sercegve megy,miert van ez?
Az erősítőd bemeneti impedanciája 50 kohm körül van. Nem az illesztés a probléma, hanem az illeszkedés. A 100 kohm esetében ez már erősen terhelt osztót jelent, ami azt jelenti, hogy a poti karakterisztikája is jelentősen megváltozik, de a frekvencia átvitelt, és ahogy tapasztaltad is zajosságát is ronthatja, Nem lenne szabad 50 kohm -nál nagyobb potit használni, de sokkal inkább passzolna egy 10 kohmos. Még ekkor is bőven jó a végfok bemeneti impedanciája.
Üdv! A darlingtontól csak rosszabb lesz. Az ellenállások értékét kell párban csökkenteni, attól megnő a diódákon eső feszültség, a tranzisztorok egészen kis mértékben nyitnak és megszűnik a "zökkenő" a nullátmenetnél.
A darlington nem oldja meg a problémádat (keresztezési torzítás, google), a tranyók munkapontját kellene beállítanod valami szabályozható eszközzel (jelenleg két diódával van).
Koszonom a gyors valaszokat.A ket elenalas erteket ugy mutatja hogy 4,7k(10k).en 6.8k ohm ot hasznaltam.Azert ilyen egyszerut valasztottam,mert eddig epitettem mar erositot de mind ic s volt es ez lenne a legelso tranzisztoros erositom,vagy ha tudtok valami ki bevalt kapcsolast az nagyon megkoszonnem.
Az ellenállás értéke tápfeszültség függő. A 4,7k a 12V-os szekunderhez tartozik.
Skicceltem Neked egy rajzot.
Direkt alacsony offsetű az IC, direkt nincs DC csatolás sehol, és tudom hogy jó minőségű potit használsz.
Szia,pucukának igaza volt 10k-s potival megszűnt a jelenség.Viszont kiváncsiságból kipróbáltam a tákolmányodat OPA 2277-te(low-offsetesbe csak ilyen volt) meg olyan piros nagy ruszki kondikkal és úgy döntöttem,hogy így dobozolom össze.Nem értem ugyan,hogy miért de talán megszínezte egy kicsit az egész hangképet, komoly hallható különbség van ezzel és jó irányba szerintem .Köszi,hogy megmutattad.
Szia.
Azt a hangképbeli javulást vélhetőleg a jfetes opa okozza. Én 2134-el csináltam egyszer előfokot, ég és föld volt egy ne5532 -höz képest pl. Persze pozitív irányba. Kicsit megijedtem hogy a hibrid elé szeretnél betenni előfokot, de letisztult már a kép. Az elé nem is kell betenned, mert elég erős a feszültség erősítő fokozata, de ha mégsem lenne elég azt könnyen lehet orvosolni Ráadásul csak +ba beavatkozott volna a hangba, és nem biztos jó irányba..
Áááá.. nem, eszembe sem jutott oda.Most jöttek meg az alkatrészek már csak ECC88-akat kell szereznem és meg lesz hozzá minden...
Ezt örömmel hallom
A Végtranyáknak 2sc Toshibákat használsz majd mint amit ír?
Sziasztok. Tudnátok nekem abban segíteni hogy van egy házimozim Orion HT500hc , a dvd egység rossz benne ,de a végfokja tökéletes, távírányítoja nincs és nem is szeretnék hozzá venni, az lenne a lényeg hogy a végfok panelen 2 db TDA 8947J IC van a panel alatt pedig van egy PT2314-es ic ,de ugyláttam hogy csak chipel vagy ilyesmivel lehetne vezérelni, hogy tudnám én megoldani hogy azon keresztűl tudjak választani bemenetett manuálisan?
Sziasztok!
Meg tudná valaki mondani, hogy a csatolt kapcsolásnak van-e erősítése, és ha van akkor hogyan tudom kiszámolni?
Sziasztok,
gondolkozok én is egy egyszerű, 2 csatornás erősítőn, (~100W) csak azon dúl bennem a vita, hogy tranzisztoros vagy csöves legyen. Azt hallottam, hogy a csövesnek sokkal szebb a hangja. Ez igaz?
Üdv mindenkinek :
Egy UNIVERSUM 6000 erösitö kapcsolási rajzát ha valaki tudna benne segiteni , konkrétabban a végfoknál a tranyók tipusa milyen , mert elöttem valaki már bele bujt és nincs benne vég fok tranyó (kibányászta) . Köszönöm elöre is a segitséget
Köszönöm a gyors választ mindkettőtöknek. Szerdától itthon vagyok, utána bele is mélyedek a témába. Egy tekercselő gépet is tervezek megépíteni, de az már egy kicsit más téma.
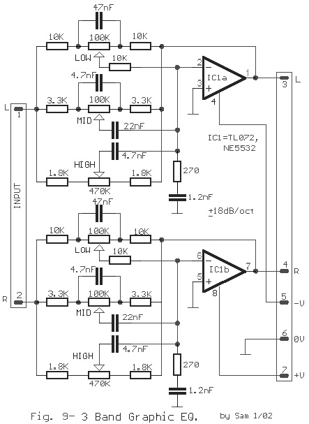
Nekem ez hasonlít Rod Eliot előfokozatához, amiből -ha jól tudom- van már Sarahának.
Ez nem ESP az ilyen,legalább is az enyém.
Szia! Ennek az aktív Baxandall hangszínszabályozónak a potméterek középállásában egységnyi az erősítése és fázist fordít. Ajánlott alacsony kimeneti ellenállású fokozatról hajtani. Szükség esetén abban jelerősítés is végezhető. Csak példa!
Szia! Én a linkelt kapcsolást építettem meg ,letölthető a kapcsolási rajz + nyákterv. Ott a két trimer -el lehet az erősítést szabályozni. Tudom ,hogy nem ez volt a kérdésed ,de hátha megtetszik.Bővebben: Link
Üdv a tl082 -es lehet elő erősítőként használni és ha igen hogyan ?
Üdv! Én még csak subwooferbe hallottam vezérlőként, de erősítőt belőle nem hiszem, hogy lehet. De a többiek majd megmondják.
Ugyanúgy mint bármelyik standard műveleti erősítő kettőst.
ÉS az hogy nézet ki az a kapcsolás ?
Sziasztok! Légyszi segítsetek. Van egy erősítő kapcsi rajz, amit mellékeltem is, oda irták rá hogy 15 watt. hát én megépítettem annyi különbséggel hogy a meghajtó BD135 -öt kapott, a végtranyók pedig BDV64 és -65 öt. Ja és még a tápfesz 13,5v hejett 16,5V volt. Miért lehetett az hogy normál dvd lejátszó jellel meghajtva alig adott le pár wattot? 35VA-s trafoval felpufferelve rendesen.
Na ez ügybe szeretnék tanácsokat, ja és ha van esetleg ötletetek hogyan lehetne ebböl nagyobb wattot kihozni akkor légyszives osszátok meg! előre is köszi.
Szia!
Nem akarok okoskodni, de szerintem kéne hozzá egy előerősítő. Üdv! Balázs
Értelek. Megpróbálom. Esetleg nincs valami ötleted hogy hogyan lehetne átvariálni hogy a feszültség erősítés minnél nagyobb legyen? szeretném ezt 60 volton járatni. Na most pl: ne5532 max+-18voltal nem tud a végtelenségig feszültséget erősíteni. Legalábbis én így tudom, ezért szeretném a segítségeteket kérni. Elakarom kerülni az ic-s meghajtást.
|
Bejelentkezés
Hirdetés |













