Fórum témák
» Több friss téma |
Panhardnak igaza van. Ha manipulálni kell a frekiátvitelt, mert nem kellő a mélyek aránya, akkor ott valószínűleg más hiba van. Ez lehet akár a nem megfelelő hangsugárzó, vagy annak egy része, maga az erősítő, a forrás, vagy nem utolsó sorban akár a lakásakusztika is. Az ajánlott ME-kkel megfejelt feszültségvezérelt BOA, csak ront a hangképen, és szükségtelen zajt visz a jelútba.
Értem én amit mondtok! De néha kell a hangszinszabályzás is, pl. egy buliban, egy kis plusz mély ha nincs külön mélyláda, csak két sima hangfal a quad végén. Vagy például ha filmet nézek.
A hangszin-szabályzás alatt amolyan egyszerübb equalizert értettem.
Szia! Az LM1036 - bár koránt sem olyan rossz mint a híre - szerintem sem illene a Quad elé. Ilyen elvű szabályzót javaslok. A balanszot elhagynám, és csak a szükséges mértékűre venném az erősítését.
Tud 50 Hz-et is! Én még nem láttam olyan hangositást ahol nem voltak Equalizerek, Crossowerek...
Sokféle szempont keveredik itt, és elég sarkos útmutatásokat is kapsz. A dolog komplex, ezért a megoldás is lehet sokféle, illetve az értelmezés sem mindig egyértelmű.
Nem maga a hangszínszabályzó léte a probléma, hanem a vele elkövethető "korrekció" mértéke. Egy jó hangképbe nagyon ritkán kell ilyen fajta beavatkozás, ezért mint "felesleges" fokozat el szokták hagyni. De Te bulizenélést említesz, ahol azért szó sincs jó hangszórókról, és általában a forrás is vitatható. Egy hangszóró átviteli egyenetlenségeit, esetleges tartományhiányait, és a terem akusztikai jellemzőit valóban a különböző frekvenciamenetet módosítani képes eszközökkel lehet a legegyszerűbben kompenzálni. Csak ez az egyszerűség nem mindig jár együtt a nagyszerűséggel is. Nem tudok olyat elképzelni, mikor néhány dB-től nagyobb korrekció után halljuk jónak a hangot. A max. emelésre beállított hangszínszabályzóknak rondán durva a hangja. Tehát jól el kell különíteni mit is akarsz, otthoni "HI-FI"-t, vagy bulit. Az elsőbe nem kell korrekció, hanem különös gondot kell fordítani az egyes komponensek tökéletességére, a másodiknál viszont egészen alapvető módon kell megközelíteni a hangosítást, aminek vannak jól bevált szabályai, de ezek már messze túlmutatnak egy hangszinszabályzó létén. (Csak mellékesen jegyzem meg, az LM1036 inkább egyszerű, mint nagyszerű, de bizonyos körülmények között életképes tud lenni. A benne lévő "DC vezérlésnek" vannak előnyei.)
Az emlitet problémákra előre gondoltam, azért épitettem úgy az erősitőt, hogy a dobozban csak a végfokok és a táp kapott helyet igy használom otthoni hifire, filmezésre és nagyon bevált! A hangszinszabályzót külön dobozba teszem, igy amikor buliba viszem tudom használni a hangszinszabályzót. Amikor otthol van akkor csupaszon használom és élvezem a hifi hanghatást.
Jó estét Kedves mindenki
Valaki tudna abban segíteni hogy milyen más típusokat használhatnák a quad ban a BC307-ek helyett? Köszönöm Kellemes ünnepeket.
Nono, hallgass meg pl. egy JM LAB 920-ast.
Ahogy átunna néztem a bc640 pont jó lenne.
Köszönöm
Vagyis BC560-ra gondoltam, nem a 640-re.
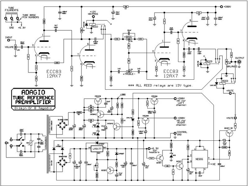
Szevasztok, leltem a netten egy nagyon jó kis Lámpás előérősítőt ECC 83-asokkal, szeretném ki kérni a véleményeteket hogy ti mit szóltok hozzá, mert szeretném meg építeni, és a Ludvigos Quad elibé be illeszteni. Válaszotokat előre is köszönöm.
Komolynak látszik nagyon.
Az eleje egy sima két fokozatú,anódcsatolt földelt katódú előerősítő,ha jól látom van egy kicsi negatív visszacsatoló ellenállás az előző fokozatra,utána jön az úgynevezett BAXANDALL frekvencia-korrekciós fokozat(hangszín),majd a végén egy újabb földelt katódos anódcsatolt erősítő fokozat,utána egy impedancia illesztővel megspékelve. Passzív,és a végén még impedanciát is illesztenek,elég jól terhelhető lesz a kimenete. Eléggé fura ez a relés MUTE kapcsoló,na meg a korrekciók kiiktatása is relével történik. De alapjáraton jónak tűnik,szerintem tetszeni fog a quadnak. A tápegysége áteresztőtranzisztoros,a fűtések stabil egyenfeszültséget kaptak. Egyedül a relék kaptak egy kisebb "kapcsoló üzemű" tápot NE555-tel. Nem rossz,nekem tetszik,egyszerű és nagyszerű.
Köszönöm a válaszotokat, neked és Alkotónak, örülök hogy nektek is tetszik, biztos szépen fog szólni a Quaddal. Még csak annyi a problémám hogy hogy lehetne azt a problémát ki javítani hogy, mikor a rajzra rá zummolok akkor nem látszanak az értékek, egyszerűen el mosódnak, és nem tudom be azonosítani az alkatrészeket, hogy milyen értékűek, mert nem látszanak. Nincs valami program ami ki tudná tisztázni nekem hogy látható legyen az értékek?, már próbáltam utána nézni ennek a rajznak hogy nem szerepel e valahol máshol a neten, hátha valahol jobb volna a kép minősége, de csak egy román fórumon leltem meg, máshol nincs meg sajnos
A beültetési rajz eléggé jól látható onnan simán visszatérképezhető minden !
Teljesen igazad van CIROKL, csak jó lett volna ha meg lehetett volna oldani úgy ahogy gondoltam, kell egy kis idő még be azonosítom az összes alkatrészt a beültetés alapján.
Még egy kis segítség: Az áteresztő tranzisztoros tápba ha jól látom MJE tranyókat használgatnak. Azok általában elég drága. Ha esetleg van otthon rossz TV-d, a sorvégfok meghajtó tranyóját (általában BU508) felhasználhatod bele. Az bír 1500V-ot és 5A-t,ha jól emlékszem. Én erőszeretettel használom ilyen magas feszültségű cuccokhoz.
Van itthon elég abból a típusból, itthon javítok TV-et is és már rendeltem belőle egy csomót, abból nincs hiány. Kösz az ötletet.
Azért ha meg figyeled van egy két alkatrész aminek nem látszik jól az értéke, jobb volna ha látszana minden azon a rajzon.
Sziasztok! egy nagy kérdéssel fordulok hozzátok!
Meg építettem a Quad 405 kb. féléve most át néztem a Quad 405 doksit, és azt találtam ,hogy az R11-es ellenállást,ha beültettem,akkor a quad ,csak 8 ohm -on 50w ad le? ez tényleg így van? (mert én beleültettem) (feltöltöm a kapcsolási rajzot) (én tollal rajzoltam be a rajzon) Bővebben: kapcsolási rajz Várom, a válaszaitokat Üdv:Gyula1990
Szia! Az csak egy régi verzióba kellett. A teljesítményhez semmi köze.
Ez erősen lehetséges,igen. Ilyenkor leosztod az IC kimenetéről jövő vezérlő jelet. Ha teheted R9-et is vedd ki és kösd át. Így az IC tápja sem lesz elbillentve.
Szerk: Reloop megelőzött. Amúgy nézz a kapcsolási rajz BAl felső sarkába mi van írva uA709-hez.
Amit linkeltem rajzot,azon se volt a(z) R11-es R9-es ellenállást
azt csak én rajzoltam óda, a régiről 1995/8. kapcsolásról,amit ha megnézek...dettó úgyan az amit én is megépítettem! szóval, most akkor ,ha kiszedem R11-et és az R9et csak simán át kötöm ellenállás nélkül. akkor mi lesz-?
Működik tovább az erősítőd. Nem lesz hangosabb,nehogy azt hidd.
A doksi az LM301 áramkorlátozójáról ír. Neked milyen IC van benne?
Akkor vedd ki, illetve hidald át az ellenállásokat. Egy gondolatnyival kevesebb jel is elég lesz a teljes kivezérléshez. Más érzékelhető nem fog történni
Hát...tudom,hogy nem lesz hangosabb, de akkor sem 50w-ot fog leadni, hanem 100w-ot
ha teljesen jól értelmezem?!?! (doksi szerint) ![]() majd holnap kioperálom |
Bejelentkezés
Hirdetés |












