Fórum témák
» Több friss téma |
Fórum » Erősítőhöz való hangsugárzó védelem (koppanásgátló)
Témaindító: Thom, idő: Márc 14, 2006
Témakörök:
Szerintem, ezt azért mond meg annak is aki ezt a kapcsolást megalkotta.
Ott a pont nálad. Igazad van akinek tetszik az építse meg akinek meg nem az ne.
Akkor azt mondod, hogy nyugodtan mehet akár +-17V-tal is.
Lehet nem tudják sokan ki alkotta azt a bizonyos kapcsolást de én ismerem személyesen az úriembert és mondhatni nem amatőr , egy nagyon neves cégnél volt fejlesztő mérnök és a mai napig erősítőket gyárt nagy tételben vagyis ipari mennyiségben és nem kispályás amatőr .
Ezért is mondtam hogy ebből a védelemből sok száz példány jól végzi a dolgát !
Figyelj én épphogy nem kritizálom, hanem védem. Itt a háta mögött kritizálják a munkáját amivel én mellesleg megvagyok elégedve, mivel nekem tetszik a kapcsolásai!!!
Szia! Magam is átrágtam a kapcsolást, módosítottam is.
Nem látom akadályát a +/-17V-os próbának. A relét válaszd ki. 12V-os esetén a tekercs ellenállás ismeretében az R1-et ki tudod számolni, hogy 4-5V essen rajta. A tapasztalatom szerint a 24V-os relé is behúz 17V-on, ennek megállapításában segít az adatlap vagy egy próba. Ha működik, R1-et elhagyhatod. A led fényerejét utólag is állíthatod. A 220k/56k figyelő ellenállások nem igényelnek változtatást. Az R7 értékének csökkentésére lehet szükséged, ha túl hosszúnak találod a bekapcsolási késleltetést.
Azért is nem akarom már módosítani az eredetit mivel már kimarattam a nyákot és már csak pár alkatrész szükséges hozzá, többek közt a relé is. Azért kérdeztem, hogy jó neki a 17V is.
Amúgy ennek a relének mi a becsületes neve, mivel rákerestem a rajzon szereplő névvel és vízcsapoktól kezdve mindenfélét kiadott. Köszi!!!
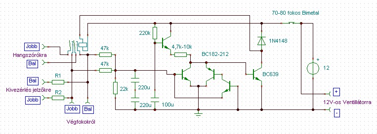
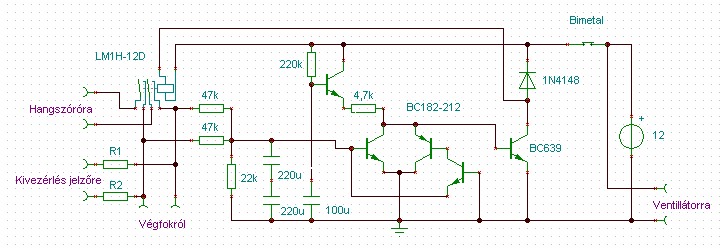
Az én szempontjaim szerint, az eredeti kapcsolás (ami a REFLEX RX-500 eredeti védelme), alkalmatlan az egyenfeszültség figyelésére, mivel olyan mértékű egyenfeszültséget enged a hangaszóróra, ami durván károsítja azt. Ez sajnos objektív tény, és semmit sem változtat rajta, ha a tervező egyébként jó szakember.
Én is megépítettem, tudtommal az egyetlen értelmes nyákot is én terveztem hozzá, ezért konkrét mérések alapján tudok nyilatkozni. Számos egyszerű, és mégis hibátlan védelem állna rendelkezésre, CSAK azért akarják ezt sokan erőltetni, mert van rajta egy CLIP jelzés. Dani9228-nak! Viszont Proli007+Reloop modifikációja után már használható. Semmiképpen se az eredetit építs meg, hanem a javítottat.
Köszönöm! Végre tudom, hogy +/-37V-ra készült. Egy gyors számítás szerint így -22V-ra kapcsol a védelem. Ha egy negatív oldali zárlat ez alá húzza a tápot, akkor a biztosíték olvadásáig sül a hangszóró. A gyári trafóval biztos nem következett be ilyen eset, de ennek figyelembevételével ajánlanám utánépíteni, illetve módosítani a kapcsolást. Főként módosítani.
Idézet: „alkalmatlan az egyenfeszültség figyelésére, mivel olyan mértékű egyenfeszültséget enged a hangaszóróra, ami durván károsítja azt.” Igen de meddig egy élten át ? Amennyiben egyenfesz kerül a kimenetre akkor már régen rosz ezt te is tudod , ennél a védelemnél egy kicsit magasabb egyenfesz az aminél kikapcsol tehát kikapcsol itt a lényeg az hogy végzi a dolgát . Milyen mérték az szerinted ami egy másodperc töredéke alatt károsítja a hangsugárzót 0.1 -10 Volt . Idézet: „Én is megépítettem, tudtommal az egyetlen értelmes nyákot is én terveztem hozzá,” mmm
Egyszerűt és univerzálisat érdemes készíteni, ami bármekkora tápfeszültséghez jó. 12V szinte minden dobozban van, ez ebben a formában tökéletesen működik, mindkét irányban 1,5V-nál már bont, és ki van egészítve egy (de lehet több is) hűtőborda bimetállal, ami 80 Co felett szintén bont. "Gyors" kikapcsolás nincs benne, de arra nincs is szükség mert a tápfesz megszűnésekor a relé azonnal bont. Eddig minden végfokba ezt használtam, teszi a dolgát.
Üdv! Azt a kérdésem lenne, hogy ezzel a relével lehetne e valamit kezdeni, hangszóróvédő áramkörben. Köszi!!
Hello! Tetszik a védelmed. El tudnád küldeni a nyáktervet?Bővebben: Link
És ehhez milyen kapcsolás való. Én rákerestem az interneten, de nem találtam semmit.
Tessék. Ha más típusú reléd van, esetleg 2db-ot használsz (1-et 1-et csatornánként) akkor a helyét módosítani kell. Bármilyen 12V-os relé jó ami elbírja a végfok csúcsáramát, a BC639 1A-es, tehát kisebb ellenállású relékhez is jó (ez éppen 240 ohmos). A bimetall típusa BT-H80V, ami 80 fok körül bont, és némi hiszterézis után kapcsol vissza (hestoréban kapható). Persze ide is jó akármilyen alapban zárt típus, aminek a hőfoka számodra megfelel.
Nem értelek. Általában racionálisan kezeled a tényeket, most mégis belebonyolódsz ebbe a védelembe.
Ott van a hiba a felvetésedben -mert gondolom a biztosíték kiolvadása miatt tételezel fel rövid idejű hatást-, hogy csak akkor jó az elgondolásod, ha totális probléma van, minden tönkrement, és teljes zárlatban vannak a végelemek (általában ez is a helyzet ha gáz van). De ha esetleg más típusú gond van, mondjuk nem a végtranyók lesznek zárlatosak, hanem azok vezérlése produkál olyan állapotot, mikor nyitva maradnak akkor is egy kicsit, mikor nem kellene. Ebben az esetben hosszú percekig is élhet az akár 15-20V egyenfeszültség a kimeneten, ami rommá olvasztja a hangszóró tekercsét (és a bizti -ha van egyáltalán- még mindig nem olvad ki). Egy univerzális védelemnek nem szabad ilyet csinálnia. Azt pontosan nem kell meghatározni, mekkora az a feszültség, ahol már illik oldani a védelemnek, de kb. 2-5V alatt már mindenképpen. Ha mondjuk 3V-nál old és 8R-os a hangszórónk, akkor I=U/R=3/8=0,375A fog folyni a hangszóró tekercsén, amit még egy normál hangszóró el tud viselni károsodás nélkül (persze a hangváltó ezt az értéket erősen befolyásolhatja).
Nálam 20V-ról megy és csak a relé előtti előtét ellenállást hagytam ki.
Üdv ez a kapcsolás működőképes lehet, és jó lehet a TDA2030 hídban kapcsoláshoz. Mindkét képet mellékeltem.
Köszi!
Üdv! Azt elfelejtettem mondani az előbb, hogy ha tudna valaki küldeni egy nyáktervet megköszönném
Köszi!!! :yes:
Rossz képet csatoltam az áramkörről, az egy mono végfoké. Az a relé egyáramkörös, sztereóhoz 2db kell belőle.
Szia!
Esetleg sztereó változatra nincs véletlenül nyákrajzod? Köszönöm.
A sztereó változat ugyanez, csak az egy helyett két relé van benne párhuzamosan kötve (vagy eleve egy db kétáramkörös van benne). Amit csatoltam az egyébként sztereóhoz való, csak az a relé nem jó bele mert az csak egyáramkörös. Hiába csatolok nyákrajzot (nem is tudnék mert a másik gépen van), azt is át kell rajzolni ha más típusú reléd van. Amit csatoltam azon megduplázod a relét (teszel fölé még egyet), átrajzolod azt a néhány vonalat és kész.
Köszönöm. Ezt külön tápról kellene működtetni vagy az erősítőéről? Nincs még hozzá relém,alkatrész vásárlás előtt állok.
Teljesen mindegy, a lényeg hogy ha külön tápról járatod akkor a földje legyen összekötve a végfok földjével, mert csak úgy érzékeli ha feszültség kerül a kimenetre. Ha nem túl magas a végfokod tápfesze, akkor beraksz egy 7812-t és kész (+/- 90V-nál már macerásabb, oda kell egy külön tekercs a trafóra).
Egy tda7294-es végfokhoz lenne,feszültsége 29v/4 ohm-ra tervezve. Egyszerű és jónak tűnik a védelmed azért szeretném kipróbálni. Milyen relé vásárlását javaslod?(nagyon túl jártas nem vagyok még,de teljesen kezdő sem).
Köszi.
A csúcsáramod 7A körül lesz, tehát egy 10A-es relé már jó, de ha nagyobb az nem baj. Ebből pl. 2db megfelelne. 10A-es zárt, nem megy bele a kosz és a pára és elég gyors is, 8ms alatt kapcsol (Lomex-ben nettó 70Ft). Vannak ennél jobbak is amik gázzal vannak töltve, hogy a bontáskor létrejövő esetleges ív ne alakuljon ki és tegyen kárt az érintezők felületében. A döntés a tiéd. Szükség megoldásként autó relét is tehetsz bele ha éppen az van kéznél. A 12V-ot pedig megcsinálhatod a végfok 29V-jából.
Már csak azt nem értem,hogy az általad felrakott kapcsolás sztereóhoz van, tehát 2 áramkörös relé kell vagy pedig ki kell egy kicsit bővíteni a 2 olyan reléhez?
Így már érthető? A rajz egy sztereó végfokhoz illeszkedik (a relé egyik fele a bal, a másik fele a jobb csatorna kimenetét szakítja meg). Az, hogy a rajz szerinti kétáramkörös, esetleg 2db egyáramkörös relét használsz-e már a te döntésed (nyilván az olcsóbb megoldást érdemes választani). Egy a lényeg, hogy bírjon(ak) legalább 10A-t, és 12V-os(ak) legyen(ek).
|
Bejelentkezés
Hirdetés |















