Fórum témák
» Több friss téma |
PC tápot kell átalakítani. Van is rá topik sok hozáértővel ott segítenek.
Azt is lehet. Pontosan milyen TDA erősítőt akarsz? Mert attól függ a trafó feszültsége.
Egyy 2x24V-os trafó egyenirányítva + pufferelve megteszi. Áganként 3-5A terhelhetőséggel.
Szevasztok! Egy TDA7294es végfok elbir +-44Voltot? Mert olyan trafóm van itthon. De gondolom, terhelés alatt leesik 41-42Voltra. Kb. hány Wattos trafó bir el egy sztereót?
Szia! Az adatlap terhelés alatt +/-40V-ot enged. Kicsit kockázatos, de ki szokta bírni a 43-44V-ot is. A sztereónak 300VA-es trafó az ideális. Arra készülj, hogy nagyon fog melegedni terhelés alatt az IC.
Szerk.: A TDA7293 nagyobb feszültségtűrésű.
És egészségesen is nagyon melegedik, vagy csak azért mert több mint 40V-ot kap? 200VA-os trafó nem birja el? Ebből az ic-ből amugy sem jön ki 100Watt, max 60-70.
Egy csatornának 2,5A a legnagyobb áramfelvétele (nem csúcsáram). A szekundered 2x30VAC. A szorzást elvégezve 150VA adódik eredményül. A leadott teljesítményt a torzítás tükrében kell vizsgálni, bizonyos mérvű torzítást megengedve a 100W még túl is szárnyalható. Természetesen nem kell az erősítőt szinusz jellel csúcson járatni, nem is szokás. Ha nem hangosítási célú az erősítő, belevághatsz a 200VA-es trafóval. Az ördög nem alszik, ha megengedheted magadnak építsd TDA7293-mal, és terheld 8 ohm, vagy nagyobb impedanciájú hangsugárzóval.
A TDA7293 +/-50V-ig tűri az üzemi feszültséget.
Értem! Köszönöm szépen!
Sziasztok.Kerdes: 24-0-24 /5A trafobol kijovo ertekek
25 A-es hid agankent 20000 µF puffer Mennyit dob a puffereles a feszultsegen?
Kb +- 32V-ot kapsz egyenirányítás,és pufferelés után.
valaki tudna segíteni hogy hol tudnék venni kb 24,26v os trafót?
Nézz szét apróhirdetésbe itt az oldalon. Több trafó is van.
Most néztem 500W-os 2x28VAC. Az egyenirányítva pufferelve 40VDC lesz. Nem is vészes az ára. Még énis szemezek vele.
jah azt énis néztem. de azért még körbenézek valamerre.
Csakhogy ez nem elég a TDA-nek. egy sima monónak 150-200W-os trafó kell egy monó hídnak 250-300W. Amit linkeltél 20W-os.
Vedd meg azt ami itt az apróban van. Biztosan elég lesz még egy komolyabb erősitőhőz is a késöbbiekben, ha nemjön be a TDA.
Kész lett a hidalt 7294-es végfokom pont időre, ma éjjel bevetés, de addig teszt, remélem túléli
Keresd meg Fleta mestert. Ő a HE tekercselője.
Üdv!
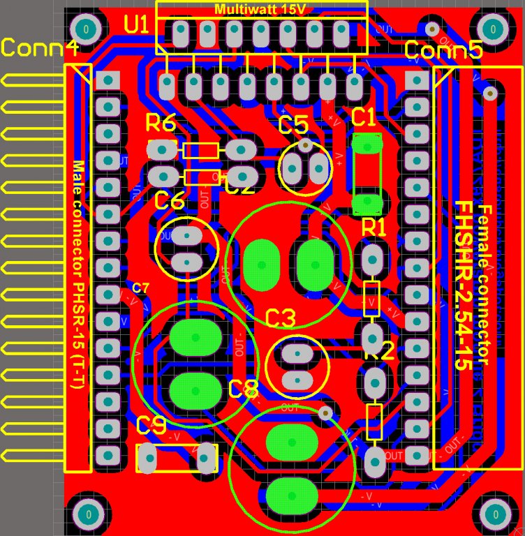
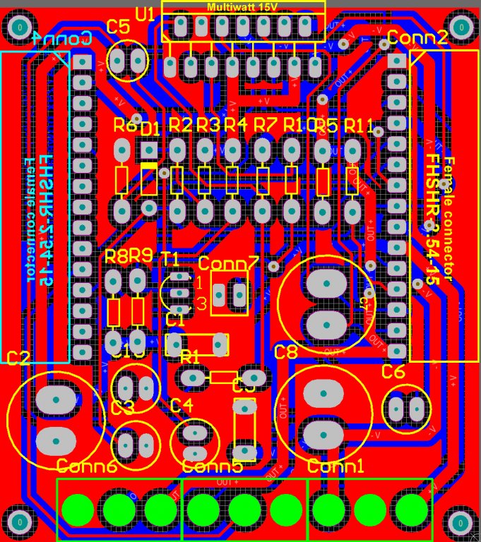
Elkészítettem 3 olyan PCB tervet, amit egymásba lehet csatlakoztatni az oldalukon, és lehet hídba és párhuzamosan kötni a TDA IC-ket. Szerencsére még a próba előtt ráakadtam a 2003-as adatlapra ahol kijavították a párhuzamos kötés hibáját, amibe korábban én magam is belefutottam. Tavasszal fogom átépíteni a régóta remekül üzemelő TDA hidalt erősítőimet (2 is van, egy gitárhoz, 1 énekhez). Most hogy rátaláltam az adatlap hibájára (10. oldal, párhuzamos modul) érdekelne hogy készített-e valaki olyan hidalt+párhuzamos erősítőt, amiben több mint 1 párhuzamos modul volt áganként. Érdekelnének a tapasztalatok. A neten rengeteg több párhuzamos modullal szerelt TDA terv van, az e-bay-en pedig nagyon durva panelek erre a célra, van amelyik 8 IC-vel van szerelve. Énekre kevés a sima híd, azért érdekel vannak-e pozitív tapasztalatok a párhuzamosítással kapcsolatban.
A 3 áramköröm új panelterve javított párhuzamos modullal, és sokkal vastagabb táp és kimeneti csíkokkal, illetve egy panel a stereo erősítő közepére ami hangszóróvédelem és PWM ventilátorszabályzó MIC502-es IC-vel. Ez az IC első látásra nekem bejön, kapni is lehet, eleget is tud. Kérdezném, van-e értelme a 7293-hoz UPC1237-es védelmet építeni. Mert amit ez tud, azt elvileg tudja a TDA is. Lehet elég lenne csak a ventilátorszabályzó középre. Mi a véleményetek erről?
Az első kép az alapkapcsolás, sima 1 IC-hez. Én nem hiszek abban hogy ez tud a kimeneten 100W-ot. De végülis mindegy. Ennek oldalán van egy 15 lukas hüvelysor, ebbe csatlakozhat egy vagy több párhuzamos vagy egy híd modul, és a híd modul is folytatható párhuzamossal. Ha stereo, a védelemmel kell folytatni. Utána elölről lehet kezdeni az egészet és kész a másik csatorna. Legalábbis azt szeretném ha így működne majd ))
Hello!
Az én 7293-mas erősítőmben sincs DC védelem, és még nem volt belőle problémám (kopp kopp). Ha jól van konstruálva, akkor csekély az esélye ennek a hibának egy ilyen végfoknál. Diszkrét elemekből épült végeknél érdemes inkább betenni, persze ha biztosra akarsz menni akkor építs. A kimeneti teljesítmény pedig nem hit kérdése, többen mérték már szinusszal és teljesíti a 100W-tot megfelelő körülmények között. Ez persze nem kötekedés.
Szia! Szép munkát végeztél!
A három párhuzamost megterveztem, de nem építettem meg. Ebben a teljesítmény kategóriában úgy vélem diszkrét elemekkel könnyebb erősítőt építeni.
Szia! Szerintem ne bánd, mert úgy látom ez még az 1999-es datasheet alapján készült.
Nekem is óriásira és nehezen összerakhatóra sikerült annak idején a stereo hid+parallel tervem, 8 IC 1 nyákra, de most hogy kisebb panelek vannak sokkal könnyebb lesz összerakni akármekkorára is.
Sziasztok lene egy kérdésem kérlek segítsetek adót egy 1*27 v-tos trafó amiböl csináltam 2*27 v-ot egyenirányitás és szürés után lett 2*38 volt az lenne a kérdésem hogy a +és a - közöt testhez viszonyitva 0,2 tized eltérés van tehát (37,8 és 38 v van) szerintetek menyire befolyásolja az erösitő müködését elöre is köszönőm a segítséget. üdv Zoli.
Nem fogja befojásolni, de hogy sikerült 1x27V-ból 2x27V-ot csinálni?
Szia hát én se tudtam hogy lehet de találtam egy oldalt ahol leirták.
|
Bejelentkezés
Hirdetés |













