Fórum témák
- • TV hiba, mi a megoldás?
- • Számítógép hiba, de mi a probléma?
- • Autó-generátor nem tölt rendesen
- • Kombikazán működési hiba
- • Hegesztőgép
- • Wifi rádió
- • Hifi erősítők tervezése
- • BEAG erősítők
- • RIAA korrektor
- • DVB-C (digitális kábeltévé) és annak készülékei
- • Multiméter problémák
- • Érdekességek
- • Napelemes rendszer kérdés
- • Napelem alkalmazása a lakás energia ellátásában
- • Kapcsolási rajzot keresek
- • Felajánlás, azaz ingyen elvihető
- • Erősítő mindig és mindig
- • Fejhallgató erősítő
- • Gázkazán vezérlő hibák
- • DVB-S Műholdas digitális TV problémák
- • Quad 405-ös erősítő tapasztalatok és hibák
- • V-FET és SIT erősítő kapcsolások
- • DC-DC konverter
- • Biciklilámpa / bringalámpa
- • Kapcsolóüzemű tápegység
- • TV-játék
- • Elektromos fűtés autóba
- • Hűtőgép probléma
- • Oszcilloszkóp, avagy hogyan kell használni?
- • Klíma szervizelés, javítás
- • Pyronix matrix telepítés
- • Elektronikai témájú könyvek újságok
- • DSP - Miértek, hogyanok
- • Karácsonyi fényfüzérek
- • Műhelyünk felszerelése, szerszámai
- • Orsós magnók
- • Rádióamatőrök topikja
- • Jókívánság
- • Rádiófrekvenciás (RF) jelgenerátor
- • Erősítőhöz való hangsugárzó védelem (koppanásgátló)
- • Szárítógép problémák
- • Csere-bere
- • VF3 - 6 végerősítő
- • LCD TV probléma
- • XBOX kiegészítők, javítások átalakítások
- • Alternativ HE találkozó(k)
- • Előerősítő
- • Hangsugárzó építés, javítás - miértek, hogyanok
- • Multiméter - miért, milyet?
- • Napelemes kerti világítás
- • AVR égetők
- • Ajándék (karácsonyi) ötletek
- • Szobatermosztát bekötése
- • Folyamatábrás mikrokontroller programozás Flowcode-dal
- • ST151 végerősítő
» Több friss téma
|
- A PIC ÖSSZES Vdd és Vss (AVdd és AVss) (tápfeszültség) lábát be kell kötni!
- A táplábak mellé a lehető legközelebb 100nF-os KERÁMIA kondenzátorokat kell elhelyezni.
- Az MCLR lábat, 10kohm-mal fel kell húzni a Vdd tápfeszültségre.
- Külső kvarc használatakor 4MHz-ig XT, a fölött pedig HS konfigurációt kell beállítani.
- Stabilizált tápegységet kell használni, a kapcsoló üzemű "telefon töltő" adapterek okozhatnak hibákat.
- Programozáshoz, használj lehetőleg PICKIT2 vagy 3 programozót. Kerülendő a JDM (soros porti) programozó.
- A PIC adatlapja (PDF), tartalmazza a lábak kiosztását és a PIC minden paraméterét. Az adatlap ingyen letölthető!
- Egyes PIC típusoknál az RA4 nyitott nyelőelektródás (Csak lefelé húz L szintre, H szintet nem ad ki!)
- Ha a PGM lábat digitális ki-/bemenetnek használod, az alacsony feszültségű programozási lehetőséget le kell tiltani.
Idézet: „A kérdéses lapon a led vdd-re volt kötve, és 1k-s ellenállással a földre húzva. A kettő közé volt a pic rb15-ös lába kötve.” Ilyen oldal van nálam? Melyik ez, mert akkor sürgősen javítandó!
Nem indul az oszcillátor, vagy nincs jól programozva a PIC.
A kontraszt hová van állítva?
Általában ez akkor fordul elő, ha nem sikerült megfelelően inicializálni az LCD kijelzőt. Ez lehet akár kontakthibából eredő probléma, de akár a megfelelő időzítések be nem tartása is okozhatja. Korábban említetted, hogy nincs 4 MHz-s kvarcod, gondolom tettél rá valami nagyobb értékűt, így a szoftveres időzítő rutinok már nem tartják be az inicializáláshoz szükséges várakozási időket. Az is lehet, hogy el sem indul az oszcillátor.
1k-s ellenállás van benne
És a kavicsod mekkora? 4MHz-es?
Hogy nem indul??mit tudok ellene tenni? többször is újra programoztam
szerk.: sajnos nem 4mhz-es nem találtam itthon olyat az lehet a baj?
Szerinted...?
Fogj egy öreg kisflopit vagy nagyot, és szedd ki belőle. Álltalában 4MHz-s van bennük. Vagy vegyél egyet.
Murphi alkatrész törvénye:
Általában igaz az a tény, hogy a kapcsolási rajzon megadott értékekkel sokkal jobban működik a berendezés, mint más, találomra fellelt alkatrészekkel.
Szia! a kontrasztot ami nálad 1k-s ellenállással van a testre húzva lehet hogy ehhez a kijelzőhöz nem a megfelelő.. A legtöbb lcd kontrasztját egy potival szokták beállítani aminek az egyik lába a test a másik az 5v a középső meg az lcd 3-as lába és ezt kell tekergetni úgy hogy ne csak kockák legyenek a kijelzőn.. De lehet hogy rosszul tudom.
Szerintem, ha a kockákat látja, akkor jó a kontraszt. Ki is próbálhatja úgy, hogy a 3-as lábat direkt testre köti. (ellenállás rövidzárban). Most megjósolom: Ugyan az lesz.
Nem nálad, több adatlap volt nálam a gépen megnyitva, és azt kevertem össze.
Valaki eltudná nagy vonalakban magyarázni hogy mi ez? mire való? és hogy kell használni? Egy link is jó ha valahol le van írva. Én nem találtam megoldást.
Amire én gondolok az egy lcd kijelzőnek a karakter táblázata. De hogy hogy épül fel arról sejtelmem sincs, esetleg ezt lehet használni 7 szegmenses kijelzőre is?
CharTab
DT 0x00 , 0x00 , 0x00 , 0x00 , 0x00 , 0x00 ; " "
DT 0x00 , 0x00 , 0x79 , 0x00 , 0x00 , 0x00 ; "!"
DT 0x00 , 0x70 , 0x00 , 0x70 , 0x00 , 0x00 ; """
DT 0x14 , 0x7F , 0x14 , 0x7F , 0x14 , 0x00 ; "#"
DT 0x12 , 0x2A , 0x7F , 0x2A , 0x24 , 0x00 ; "$"
DT 0x62 , 0x64 , 0x08 , 0x13 , 0x23 , 0x00 ; "%"
DT 0x36 , 0x49 , 0x55 , 0x22 , 0x05 , 0x00 ; "&"
DT 0x00 , 0x50 , 0x60 , 0x00 , 0x00 , 0x00 ; "'"
DT 0x00 , 0x1C , 0x22 , 0x41 , 0x00 , 0x00 ; "("
DT 0x00 , 0x41 , 0x22 , 0x1C , 0x00 , 0x00 ; ")"
DT 0x14 , 0x08 , 0x3E , 0x08 , 0x14 , 0x00 ; "*"
DT 0x08 , 0x08 , 0x3E , 0x08 , 0x08 , 0x00 ; "+"
DT 0x00 , 0x05 , 0x06 , 0x00 , 0x00 , 0x00 ; ","
DT 0x08 , 0x08 , 0x08 , 0x08 , 0x08 , 0x00 ; "-"
DT 0x00 , 0x03 , 0x03 , 0x00 , 0x00 , 0x00 ; "."
DT 0x02 , 0x04 , 0x08 , 0x10 , 0x20 , 0x00 ; "/"
DT 0x3E , 0x45 , 0x49 , 0x51 , 0x3E , 0x00 ; "0"
DT 0x00 , 0x21 , 0x7F , 0x01 , 0x00 , 0x00 ; "1"
DT 0x21 , 0x43 , 0x45 , 0x49 , 0x31 , 0x00 ; "2"
DT 0x42 , 0x41 , 0x51 , 0x69 , 0x46 , 0x00 ; "3"
DT 0x0C , 0x14 , 0x24 , 0x7F , 0x04 , 0x00 ; "4"
DT 0x72 , 0x51 , 0x51 , 0x51 , 0x4E , 0x00 ; "5"
DT 0x1E , 0x29 , 0x49 , 0x49 , 0x06 , 0x00 ; "6"
DT 0x40 , 0x47 , 0x48 , 0x50 , 0x60 , 0x00 ; "7"
DT 0x36 , 0x49 , 0x49 , 0x49 , 0x36 , 0x00 ; "8"
DT 0x30 , 0x49 , 0x49 , 0x4A , 0x3C , 0x00 ; "9"
DT 0x00 , 0x36 , 0x36 , 0x00 , 0x00 , 0x00 ; ":"
DT 0x00 , 0x35 , 0x36 , 0x00 , 0x00 , 0x00 ; ";"
DT 0x08 , 0x14 , 0x22 , 0x41 , 0x00 , 0x00 ; "<"
DT 0x14 , 0x14 , 0x14 , 0x14 , 0x14 , 0x00 ; "="
DT 0x00 , 0x41 , 0x22 , 0x14 , 0x08 , 0x00 ; ">"
DT 0x20 , 0x40 , 0x45 , 0x48 , 0x30 , 0x00 ; "?"
DT 0x26 , 0x49 , 0x4F , 0x41 , 0x3E , 0x00 ; "@"
DT 0x3F , 0x44 , 0x44 , 0x44 , 0x3F , 0x00 ; "A"
DT 0x7F , 0x49 , 0x49 , 0x49 , 0x36 , 0x00 ; "B"
DT 0x3E , 0x41 , 0x41 , 0x41 , 0x22 , 0x00 ; "C"
DT 0x7F , 0x41 , 0x41 , 0x22 , 0x1C , 0x00 ; "D"
DT 0x7F , 0x49 , 0x49 , 0x49 , 0x41 , 0x00 ; "E"
DT 0x7F , 0x48 , 0x48 , 0x48 , 0x40 , 0x00 ; "F"
DT 0x3E , 0x41 , 0x49 , 0x49 , 0x2F , 0x00 ; "G"
DT 0x7F , 0x08 , 0x08 , 0x08 , 0x7F , 0x00 ; "H"
DT 0x00 , 0x41 , 0x7F , 0x41 , 0x00 , 0x00 ; "I"
DT 0x02 , 0x01 , 0x41 , 0x7E , 0x40 , 0x00 ; "J"
DT 0x7F , 0x08 , 0x14 , 0x22 , 0x41 , 0x00 ; "K"
DT 0x7F , 0x01 , 0x01 , 0x01 , 0x01 , 0x00 ; "L"
DT 0x7F , 0x20 , 0x18 , 0x20 , 0x7F , 0x00 ; "M"
DT 0x7F , 0x10 , 0x08 , 0x04 , 0x7F , 0x00 ; "N"
DT 0x3E , 0x41 , 0x41 , 0x41 , 0x3E , 0x00 ; "O"
DT 0x7F , 0x48 , 0x48 , 0x48 , 0x30 , 0x00 ; "P"
DT 0x3E , 0x41 , 0x45 , 0x42 , 0x3D , 0x00 ; "Q"
DT 0x7F , 0x48 , 0x4C , 0x4A , 0x31 , 0x00 ; "R"
DT 0x31 , 0x49 , 0x49 , 0x49 , 0x46 , 0x00 ; "S"
DT 0x40 , 0x40 , 0x7F , 0x40 , 0x40 , 0x00 ; "T"
DT 0x7E , 0x01 , 0x01 , 0x01 , 0x7E , 0x00 ; "U"
DT 0x7C , 0x02 , 0x01 , 0x02 , 0x7C , 0x00 ; "V"
DT 0x7E , 0x01 , 0x06 , 0x01 , 0x7E , 0x00 ; "W"
DT 0x63 , 0x14 , 0x08 , 0x14 , 0x63 , 0x00 ; "X"
DT 0x70 , 0x08 , 0x07 , 0x08 , 0x70 , 0x00 ; "Y"
DT 0x43 , 0x45 , 0x49 , 0x51 , 0x61 , 0x00 ; "Z"
DT 0x00 , 0x7F , 0x41 , 0x41 , 0x00 , 0x00 ; "["
DT 0x54 , 0x34 , 0x1F , 0x34 , 0x54 , 0x00 ; "\"
DT 0x00 , 0x41 , 0x41 , 0x7F , 0x00 , 0x00 ; "]"
DT 0x10 , 0x20 , 0x40 , 0x20 , 0x10 , 0x00 ; "^"
DT 0x01 , 0x01 , 0x01 , 0x01 , 0x01 , 0x00 ; "_"
DT 0x00 , 0x40 , 0x20 , 0x10 , 0x00 , 0x00 ; "`"
DT 0x02 , 0x15 , 0x15 , 0x15 , 0x0F , 0x00 ; "a"
DT 0x7F , 0x09 , 0x11 , 0x11 , 0x0E , 0x00 ; "b"
DT 0x0E , 0x11 , 0x11 , 0x11 , 0x02 , 0x00 ; "c"
DT 0x0E , 0x11 , 0x11 , 0x09 , 0x7F , 0x00 ; "d"
DT 0x0E , 0x15 , 0x15 , 0x15 , 0x0C , 0x00 ; "e"
DT 0x08 , 0x3F , 0x48 , 0x40 , 0x20 , 0x00 ; "f"
DT 0x18 , 0x25 , 0x25 , 0x25 , 0x3E , 0x00 ; "g"
DT 0x7F , 0x08 , 0x10 , 0x10 , 0x0F , 0x00 ; "h"
DT 0x00 , 0x11 , 0x5F , 0x01 , 0x00 , 0x00 ; "i"
DT 0x02 , 0x01 , 0x11 , 0x5E , 0x00 , 0x00 ; "j"
DT 0x7F , 0x04 , 0x0A , 0x11 , 0x00 , 0x00 ; "k"
DT 0x00 , 0x41 , 0x7F , 0x01 , 0x00 , 0x00 ; "l"
DT 0x1F , 0x10 , 0x0C , 0x10 , 0x0F , 0x00 ; "m"
DT 0x1F , 0x08 , 0x10 , 0x10 , 0x0F , 0x00 ; "n"
DT 0x0E , 0x11 , 0x11 , 0x11 , 0x0E , 0x00 ; "o"
DT 0x3F , 0x28 , 0x28 , 0x28 , 0x10 , 0x00 ; "p"
DT 0x10 , 0x28 , 0x28 , 0x18 , 0x3F , 0x00 ; "q"
DT 0x1F , 0x08 , 0x10 , 0x10 , 0x08 , 0x00 ; "r"
DT 0x09 , 0x15 , 0x15 , 0x15 , 0x02 , 0x00 ; "s"
DT 0x10 , 0x7E , 0x11 , 0x01 , 0x02 , 0x00 ; "t"
DT 0x1E , 0x01 , 0x01 , 0x02 , 0x1F , 0x00 ; "u"
DT 0x1C , 0x02 , 0x01 , 0x02 , 0x1C , 0x00 ; "v"
DT 0x1E , 0x01 , 0x06 , 0x01 , 0x1E , 0x00 ; "w"
DT 0x11 , 0x0A , 0x04 , 0x0A , 0x11 , 0x00 ; "x"
DT 0x18 , 0x05 , 0x05 , 0x05 , 0x1E , 0x00 ; "y"
DT 0x11 , 0x13 , 0x15 , 0x19 , 0x11 , 0x00 ; "z"
DT 0x00 , 0x08 , 0x36 , 0x41 , 0x00 , 0x00 ; "{"
DT 0x00 , 0x00 , 0x7F , 0x00 , 0x00 , 0x00 ; "|"
DT 0x00 , 0x41 , 0x36 , 0x08 , 0x00 , 0x00 ; "}"
DT 0x04 , 0x04 , 0x15 , 0x0E , 0x04 , 0x00 ; "->"
DT 0x04 , 0x0E , 0x15 , 0x04 , 0x04 , 0x00 ; "<-"
DT 0x14 , 0x3E , 0x55 , 0x41 , 0x22 , 0x00 ; ""
DT 0x30 , 0x78 , 0x7C , 0x7C , 0x3E , 0x1F ; 1 of 2 Heart
DT 0x3E , 0x7C , 0x7C , 0x78 , 0x30 , 0x00 ; 2 of 2 Heart
DT 0x00 , 0x1C , 0x3E , 0x77 , 0x5B , 0x7B ; 1 of 2 Smilly
DT 0x5B , 0x77 , 0x3E , 0x1C , 0x00 , 0x00 ; 2 of 2 Smilly
DT 0x08 , 0x1C , 0x7F , 0x1C , 0x08 , 0x00 ; "<I>"
DT 0x08 , 0x14 , 0x41 , 0x14 , 0x08 , 0x00 ; "<>"
DT 0x00 , 0x1F , 0x1F , 0x1F , 0x1F , 0x00 ; "[II]"
DT 0x00 , 0x1F , 0x11 , 0x11 , 0x1F , 0x00 ; "[]"
DT 0x0E , 0x13 , 0x15 , 0x19 , 0x0E , 0x00 ; "o"
DT 0x00 , 0x00 , 0x02 , 0x00 , 0x00 , 0x00 ; "?"
DT 0x7E , 0xA5 , 0xA9 , 0x81 , 0x7E , 0x00 ; "?"
DT 0x3F , 0x44 , 0xC4 , 0x44 , 0x3F , 0x00 ; "Á"
DT 0x7F , 0x49 , 0xC9 , 0x49 , 0x41 , 0x00 ; "É"
DT 0x00 , 0x41 , 0xFF , 0x41 , 0x60 , 0x00 ; "Í"
DT 0x3E , 0x41 , 0xC1 , 0x41 , 0x3E , 0x00 ; "Ó"
DT 0x3E , 0xC1 , 0x41 , 0xC1 , 0x3E , 0x00 ; "Ö"
DT 0x3E , 0xE1 , 0x41 , 0xE1 , 0x3E , 0x00 ; "Ő"
DT 0x7E , 0x01 , 0xC1 , 0x01 , 0x7E , 0x00 ; "Ú"
DT 0x7E , 0x41 , 0x01 , 0x41 , 0x7E , 0x00 ; "Ü"
DT 0x7E , 0xC1 , 0x01 , 0xC1 , 0x7E , 0x00 ; "Ű"
DT 0x6E , 0x71 , 0x11 , 0x11 , 0x02 , 0x00 ; "°C"
DT 0x02 , 0x15 , 0x35 , 0x55 , 0x0F , 0x00 ; "á"
DT 0x0E , 0x15 , 0x35 , 0x55 , 0x0C , 0x00 ; "é"
DT 0x00 , 0x11 , 0x3F , 0x51 , 0x00 , 0x00 ; "í"
DT 0x0E , 0x11 , 0x31 , 0x51 , 0x0E , 0x00 ; "ó"
DT 0x0E , 0x51 , 0x11 , 0x51 , 0x0E , 0x00 ; "ö"
DT 0x0E , 0x71 , 0x11 , 0x71 , 0x0E , 0x00 ; "ő"
DT 0x1E , 0x01 , 0x61 , 0x02 , 0x1F , 0x00 ; "ú"
DT 0x1E , 0x41 , 0x01 , 0x42 , 0x1F , 0x00 ; "ü"
DT 0x1E , 0x61 , 0x01 , 0x62 , 0x1F , 0x00 ; "ű"
DT 0x00 , 0x20 , 0x50 , 0x50 , 0x20 , 0x00 ; "°"
CharGenEnd
Szia!
Ez a pic -es propeller/wand óra karakter táblázata, ami 6 oszlopban 8 - 8 led segítségével jeleníti meg a karaktereket. A DT direktíva hat adata egy karakterhez a 6 oszlop led -jei számára adja meg a mintát (MSB van felül). Közvetlenül nem alkalmas LCD vagy 7 szegmenses kijelző vezérlésére. A módszer viszont alkalmazható.
pl: 7 szegmenses kijelzóre (6 bit a G ... 0. bit az A szegmens, magas szint mellett világít a szegmens)
DT 0x3F ; "0"
DT 0x06 ; "1"
DT 0x53 ; "2"
stb....
Karakteres LCD -hez egyszerűen nem kell ilyen táblázat, csak a felhasználó által definiált karakterek megadásához.
Sziasztok!
Azt szeretném kérdezni hogy adattáblát az eprom memóriában is lehet tárolni? Ha igen van rá valami direktíva ami az epromból hívogatja az adatokat?
Köszi Üdv!
Szia!
Attól függ, hogy időben változnak-e az adatok. Ha változnak, akkor az adat EEProm -ban célszerű tárolni őket, egyébként lehet a program memóriában vagy az adat EEPromban is tárolni.
A DE direktíva abszolut kód fordításakor az adat EEProm -ba helyezi el az értékeket.
Kiolvasáshoz programrészletet kell írni - minden kontroller adatlapjában benne van a példa.
Igen ilyesmire gondoltam köszi! Üdv!
Kedves Hozzáértők!
Tudna nekem valaki segíteni abban hogy hol találok minimál-konfigurációról kapcsolási rajzokat...
Konkrétan...
Megelégelve a 40 láb korlátait szeretnék egy kicsit a nagyobbak felé kacsintgatni 
Beszereztem egy nagyon akciós 18F65j10-et.
A topik elején megemlített alapszabályok betartásán kívül kell-e figyelnem valami egyébre?
Fellelhetőek-e valahol a lehető legegyszerűbb kapcsolások egy helyen... ?
(Ha már egy led villogtatásáig össze tudom rakni a vasat a protoboardon akkor már tudok vele kísérletezgetni...)
Köszönöm a válaszokat előre is...
Idézet: „Beszereztem egy nagyon akciós 18F65j10-et.” Elektronikában 1 db-ot soha nem veszünk! Minimum kettőt, hogy probléma esetén legyen mihez hasonlítani...
Idézet: „hogy hol találok minimál-konfigurációról kapcsolási rajzokat?”
Az adatlap 2.0 fejezetében írnak a speciális tudnivalókról, és van itt egy minimális kapcsolás is.
Ami újdonság lehet a 18FxxJ10 családnál:
- Van AVDD és AVSS láb is. Ezeket is be kell kötni az összes VDD és VSS lábbal együtt, és ezek közé is kell 100 nF.
- A 3,3 V-os tápfeszültség
- Be kell kötni az ENVREG és a VCAP/VDDCORE lábakat is. Legegyszerűbb ENVREG-et a 3,3 V-os VDD-re kötni, a VCAP lábra pedig egy 10 µF-os kerámia (vagy más, low ESR) kondenzátort tenni. Ezen a lábon a CPU 2,5 V-os feszültsége jelenik meg... További bekötési lehetőségeket az adatlap 24.3-as fejezete mutat.
- Programozásnál vigyázni a 3,3 V miatt!
- Nem túl nagy a programmemória újraírhatósági száma (szobahőmérsékleten kb. 1000). Jobban át kell gondolni a programokat...
Szia!
A programmemória újraírhatósági számát hol lehet megnézni? Az angol tudásom majdnem egyenlő a nullával, gugli fordítóval sem találom.
Idézet: „A programmemória újraírhatósági számát hol lehet megnézni?”
Az adatlapban az endurance szóra kell keresni.
Köszönöm a gyors választ...
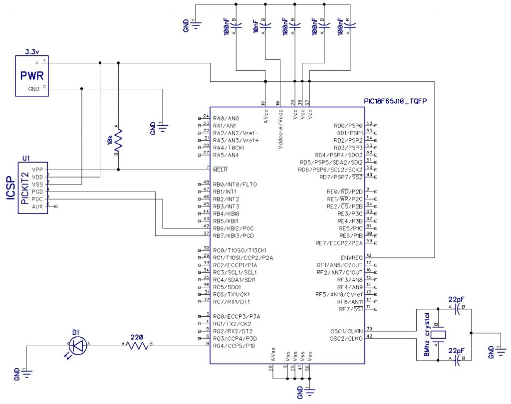
Ha jól értelmeztem a leírást és a választod, az alábbi kapcsolás már alkalmas a tesztelésre?
Még egy 10..100µF a 3.3V táp és a föld közé és jó lesz a tesztelésre.
Még annyi, hogy nem minden láb alkalmas közvetlenül led meghajtásra. A PORTB és PORTC terhelhető 25mA-el lábanként, a PORTD, PORTE és PORTJ 8mA-el terhelhető, míg a többi csak 4mA-el, és ahogy nézem, te épp a PORTG-re tetted a ledet.
A VCAP lábra 10 mikroFarad kell, nem nF!!!
Most nagyon benne vagyok a bankváltás és a lapváltásba de nem tiszta teljesen a dolog.
Amit én leszűrtem az az hogy a regisztereket itt pl a bank1be raktam:
CBLOCK0x0800
elso
masodik
ARAM_KI
IDO
ENDC
és ezeket úgy tudom csak olvasni ha bank1 ben vagyok.
Amit vagy úgy választok ki hogy
BANKSEL elso
vagy igy:
BSFSTATUS,RP0
De pl a status regiszter az mplabban nem változik az elso variációnál.
Úgyhogy nem tudom kinek higgyek....valaki tisztába tehetne.
Még annyi kérdésem lenne hogy a lapváltás meg a bankváltás két külön dolog? Tehát futtathatok én úgy programot a lap2ön hogy a bank0ában levő regisztert módosítja?
|
|