Fórum témák
» Több friss téma |
Fórum » Akkumulátor töltő
kiszedtem a diódahidat a töltőből, (sajna nem találok most másikat), de annyi jön ki a régiből mint amennyi belemegy
igaz csak a másik akkutöltóvel tudtam megnézni, de hiába fordítgatom a pólusokat jó áram jön ki vagy hogy kellene megnézni?
Annyi soha nem jön ki grécz hídból az egyenirányítás után amennyi bemegy váltó feszültségként.
A grécz hidat kimérni úgy szoktam a mérőműszer szakadás vizsgáló állásban! A váltó feszültségű bemeneteken egymáshoz képest semmilyen értéket nem szabad mutatnia. Viszont a váltó bemenet és valamelyik kimenet pozitív vagy negatív közt mutatnia kell valamilyen értéket. Ha ugyan ezeken a lábakon felcseréled a műszer tapintóit nem mutathat semmit. A pozitív és a negatív között is ugyan így van. Ha a tapintókat ráteszed és váltod egyik "állásban" mér valamilyen értéket a másikban nem. Ekkor jó. Kicsit bonyolult így elmagyarázni de remélem érted.
mennyi voltnak kellene kijönni a hídból kapcsolás szerint? mert be 20v megy kifelé meg 28 volt
de ha kijön az áram akkor gondolom jó inkább a vezérlő ic-re gyanakodom, csak ha épp a filléres bc517 tranzisztor ami elszállt akkor megkaparom magam
Ahhoz hogy reális értéket tudj mérni a grécz után a 4700uf os kondenzátor nélkül kell mérni a feszültséget. A puffer kondenzátor megemeli az egyen feszültséget.
Igen ez a kettő biztos rokonok, csak az enyém már valami továbbfejlesztett verzió. De továbbra is az lenne a kérdésem, hogy hogyan hozzam össze a 24V-os trafóval?
Ha sehogyan nem tudsz a trafóról letekerni,talán egy nagyobb teljesítményű ellenállás sorba kötésével lenne érdemes próbálkozni. Mint a bal /RE/ oldali képen látható. Nem tudom biztosan soha nem próbálkoztam ilyesmivel,de ha ott működik talán itt is meglehetne próbálni. Egyébként a kapcsolásnak annyi a hátránya,hogy az áram erősség nem szabályozható. A potenció méterrel csak a "lekapcsolási" feszültséget lehet beállítani.
És nem lehetne valahogy kiegészíteni vele? Annak az ellenállásnak a méretét esetleg valaki tudja, hogy hogyan kell kiszámolni?
Mivel szeretnéd kiegészíteni? Áramerősség szabályzóval?
Igen.
Akkor egyszerűbb lenne egy másik kapcsolást választanod. Itt a jobb oldalon fent a fényképező ikonra kattintasz válogathatsz belőlük.
Amit én ajánlottam,azt megnézted? 24V-os trafóval is meg lehet csinálni,regeneráló típusú,tök egyszerű,részletes leírás van róla,van hozzá nyákterv is.Tervezem én is megépíteni a darlingtonos változatot,de egyenlőre hideg van a sufniban.
Ez nem igazán akku töltő. Regenerálásra találták ki.
T. INOX 4 EVER, Remci és a többi szakember!
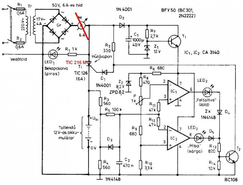
Segítségeteket kérném az általatok nemrég tárgyalt töltő ügyében. Megépítettem a kapcsolást, de a BC 547-es helyett 237-est adtak az üzletben, mert, hogy az "u.a.", de azért nézzem meg az adatlapját. Előre bocsátanám, hogy messze nem vagyok elektroműszerész, csak úgy otthon forrasztgatok. Szóval összeraktam tegnap a kapcsolást, de hiába helyeztem feszültség alá, és kötöttem rá az aksit, nem világít egy LED sem és igazából töltés áramot sem tudtam mérni egyik állásban sem. Bekapcsoláskor mintha kattant volna a a relé, de annak a 220 V-os fele még nincs bekötve (de a relé mágnese be van). A trafó részét egyébként nem építettem meg, mert van egy egyedileg készíttetett toroid trafóm, 14,7 V és 300W-os, erről megy gond nélkül otthon sok 12 V-os dolgom. Bírja is, nem melegszik, csöndes, stb. Szóval az én áramköröm ott kezdődik, hogy trafó 0, egyenirányító 0, 4700 mikro-s kondi 0, mert ezek mind a rendelkezésemre állnak eg yszép kis "nagy és rohadt nehéz" dobozban. Így a trafó (+) a 4001 felé indul, a (-) meg a 7805 teste (középső lába) felé, aztán szépen a többi alkatrész. A 7805-öst ha szembe állítom (a feliratait látom) akkor a bal lába megy a relé egyik láb, 4148-, és az első 2,2-es kondi (-) ill. akku test lábához. Nem tudom, hogy ez pl. jó-e? És amin még elbizonytalanodtam, az a tranyók bekötése, és inkább kérdeznék, ha lehet: - az első BC557-est a rajz alapján úgy kötöttem be, hogy az egy pnp, az adatlapja szerinti E megy a 4001 elé, a B pedig mögé. A változtatott 237-es az adatlapja alapján npn, annak a C-át kötöttem a 2. 4001-es elé, az E-ét a relé egyik lábára, a 4148 csíkkal jelölt végéhez és az első 2,2-es kondi (+) lábához. A második 557-es E-e szintén a 2. 4001 elé, C-a az 1k-on át a 237-es B-ra. A 3. 557-es E-e a 2. 4001-es mögé és a 10k-on keresztül a 2. 557-es B-ba, a C-je az említett relé-, a 4148 csíkos fele és az első 2,2-es kondi (+)-hoz. A B-a pedig egy 1k-os keresztűl a 2. 2,2-es kondi (+)-ba, amelyik pont egy 1k-n keresztül visszamegy a 2. 4001-es elé. A 2 áramkörös kapcsolót kilámpázva leellenőriztem, úgy állítottam meg a párban együtt változó kivezetéseit. A LED-ek hosszabbik (+) lábát kötöttem a kapcsolóra, a rövidebbeket a trafóm (-)-ra. Az másik körére az ellenállások forrasztását asszem nem tudtam elrontani. A megépített és bekapcsolt "töltő"-n a bemenetnél 14,6-7 V-ot mérek multim-el, a kimenetnél kb. 13,5 V-ot, kapcs. állástól függetlenül. Ugyan ezt az értéket mérem a relé bekötött lábain is (a 220 V rész még nincs bekötve). Töltő áramot a kivezetés és az akksi között egyik állásban sem tudok mérni... Az akksi nme is töltődik. Nem füstöl semmi, nem robbant fel semmi, nem olvadt el semmi. Mit rontottam el? Azéletemet?!? ![]() Előre is köszi mindenkinek aki válaszol. Üdv.: Lajesz Szereném kérni a segítségeteket, hog y
T. proli007!
Megépült a kapcsolás,de részben működik csak. Mi lehet a probléma vele? -Be kikapcs gombok:OK. -Lekapcsolás beállítva:14.4V-on OK. A lednek (én két színűt használtam töltés alatt nem kellene világítania,csak kikapcsolt állapotban világít.? A problémás pont a vissza kapcsolása az akkumlátornak, valamiért nem működik... Mit kellene átnézzek hozzá? Válaszodat várva üdv. sofa
Sziasztok!
Első kérdésemmel a fórumban én is csatlakoznék a problémás orosz akkkutöltő tulajdonosok táborához. Nekem épp szürke színű, a lehető legegyszerűbb töltőm van. Az előlapon egy forgó kapcsoló 7 fokozattal a 6V és 7 fokozattal a 12V irányba. Illetve egy műszer ami a töltő áramot mutatja. Belül egy több helyen megcsapolt trafó(ezt váltja a kapcsoló) és egy dióda híd lakik összesen. A jelenség nálam is az, hogy egy nem túl lemerült akksit olyan 14-15V feszültséggel kezd tölteni és hamar felmegy 16 V fölé is a feszültség. Ezt már nem szoktam hagyni. A töltő áram normálisnak tűnik. Az előlapon 12V irányba 6.3A a max. áram. Elvileg. Ennek ellenére a második-harmadik fokozaton is mutatott 8A-t is induláskor. Aztán visszament 2A-re. Mit kéne ellenőriznem benne? Hol lehet a baja? Zoli
Az akku töltőnek semmi baja. Induláskor az akku attól függ mennyire van lemerülve nagyobb áramot vesz fel, és ahogy töltődik úgy esik vissza az áramfelvétel. Egyébként ezek a töltők a legmegbízhatóbbak, csak annyi hogy oda kell figyelni rá.
Sziasztok!
A sokak által megépített akkutöltőt szeretném megépíteni én is. Van egy régi akksi töltő, amiben olyan szekunder kivezetés van, hogy 16.5V, de ha megterhelem akkor leeseik 11V-ra. Még találtam egy másik kivezetést, ami alapból 28V-os, és 4A-rel terhelve 25V-ra esik le. Tehát az utóbbit szeretném (azaz a 28V, terhelve 25V) felhasználni a kapcsolás meghajtására. De ha 28/25V-os a trafó, akkor ez a kapcsolás jó, vagy mit kell módosítanom?
Szia!
Tekerj le a 28V-os telercsről néhány menetet. Ha nem sikerül, akkor válts trafót.
És valahogy nem lehet átalakítani a kapcsolást, hogy jó legyen a 28V-os trafohoz?
Sajnos nem nagyon, mert a trafó egyenirányított feszültsége kapcsolódik az akksira és ezért elég nagy töltőáramok jönnének ki. A trafó nem bírná ezt az extra terhelést.
És nincs valami olyan kapcsolás, ami nagyobb feszültségről üzemel?
De nem a kapcsolással van baj, hanem a nagy feszültséggel. Jobban jársz, ha beszerzel egy odavaló trafót.
És ha az egyenirányított 28V-ot 20db sorbakötött diódával kapcsolom a kapcsolásra? Az elvileg 12-14V-al csökkenti a tápfeszöltséget, nem? Vagy valami olyan kapcsolás, ami a feszültséget leszabályozná, tudsz olyat?
Nem is az árammal van bajom, hanem a feszültséggel.
Hogy folyamatosan emelkedik és simán menne fel 16 Volt fölé is. És eléggé pezsgett is. Ez azért csak nem normális. Sőt most szt hiszem kinyírta az akksit is. Délelőtt egy órát volt a töltő rajta. 15 Volttal indult(töltés közben) és majdnem 17 volt mikor levettem.A töltés előtt 12.5V volt benne. Most az előbb mértem és már csak 10.94V Úgy tűnik 10.5-ig meg sem áll. Valószínűleg lőttek egy cellának.
Persze lehet trükközni. Próbáld meg!
Ha a feszültség 14,4V fölé emelkedik abba kell hagyni a töltést. Különben ez lesz belőle.
A töltő jó. Azt tudni illik hogy az áramot a feszültség növelésével, csökkentésével szabályozzuk. Ha az akku le van merülve 1-es fokozaton is vehet fel sokat, és ahogy töltődik úgy megy le. Nyilván a legkisebb fokozattal kell kezdeni, és az nem 16 Volt. Ha nem megy le a töltő áram akkor az akkumulátor a rossz, és nem a töltő. 1-es fokozat hány voltot ad le?
|
Bejelentkezés
Hirdetés |








Délelőtt egy órát volt a töltő rajta. 15 Volttal indult(töltés közben) és majdnem 17 volt mikor levettem.




