Fórum témák
» Több friss téma |
Fórum » Csöves erősítő készítése
Ne feledd betartani a fórum viselkedési szabályait, és a topik megmaradásának feltételeit. [link]
A téma átmenetileg fagyasztva lett, hozzászólni nem tudsz!
Konkrétan nem hangszerhez lesz. Csak egy kis extrának gondoltam. Vagy beszédkiemelő filmnézéshez bár nemtudom lehetséges e...
Szia!
Íme a képek, vannak rajta kondenzátorok is, mert nem most csináltam. Ha kell közelebbi, akkor szólj! Üdv! Balázs
Hello!
A képen látható kapcsolásban a 320V menyire lehet emelni? És ez menyiben befolyásolja a hangerőt vagy a hangzást?
Emelni lehet de sem hangerőt sem hangzást nem módosítasz , egyéb iránt egy kicsit magasabb anódfesz nem árt a GU50 -nek ez a kapcsolás szinte csak arra elegendő hogy megszólaljon az erősítő egy kicsit komolyabbal többre mennél ez sovány nagyon .
Akkor kezdjük a találgatósdit: Állnak (felső sor) balról: PL36, E(U)BL21 és AZ21 (ezek rádióból valók), EM4 (varázsszem), Majd a TV végcsövek (PCL82-85-86), 2xPY82 (legalábbis, úgy látom), majd PL82, és a jobb oldalit nem tudom.
Ülnek (alsó sor): kicsit nem tudom, egy PCC189, 3x EF183-184 (ha 10 lábú, akkor PCF200-201), EABC80, EF80, ECH81, EF80, vagy ECH84, utolsó szutykos, nem látom. Idézet: „Ha kell közelebbi, akkor szólj!” Nem én szeretném tudni, milyen csöveid vannak!
Helló !
PP erősítőnél az illesztést hogyan kell számolni a kimenőtrafó primel oldalán ? + vagy - és a GND között, vagy a + és a - között ? Kösz !
Szia!
Köszi a választ! Most már tudom hogy mim van. Elismerésem, hogy így képről meg tudtad mondani! Üdv! Balázs
Mindig anódtól anódig, vagyis a teljes primer tekerccsel. Ezért is jelöljük eme értéket imigyen: Ra-a
Ha a közepén nem csillogna be, akkor jobban látnám. És ha még forgatni is tudnám......
![]() Szerk: Egyébként nem nagy tudomány, olyan ez, mint ahogy a különböző személyeket is meg tudjuk különböztetni, ha ismerjük már őket......
Szia!
Panorámakép is jó lenne. Akkor ezek közül egyik se használható előfoknak? Néztem a HESTORE-ban, ott minden előerősítő cső ECC... -vel kezdődik. Úgy rémlik, hogy valahol láttam ilyen csövet, mert van még ezeken kívül itt-ott. Üdv! Balázs
Kösz !
És szerinted ezt a "fázisfordító dolgot" érdemes cifrázni, vagy valami egyszerű megoldás is megteszi ?
Nekem ment ez 400V környékéről is, de a segédrács ezt már nem nagyon szereti, nehéz megfogni a csövet. Ha lemondasz a trióda jellegről, máris változik a kép. Nő a teljesítmény és az anódfesz nem probléma, ha a rács 250-300V-ot kap. Nekem ment így a cső, 500V anóddal és 250V segédráccsal. Nem szól rosszabbul, az eredetileg 2,5K-ra méretezett kimenővel olyan 9-10W várható.
Bocsi, a Picassáról egyszerűen bekopiztam a linket, aztán ez lett belőle... Megpróbálom másképp!
Ezzel sikerült elbúcsúztatnom az óévet...
Szerintem is szép lett. Bár látom egy régi rádió is áldozatul esett.
A trafót egy szép sárgaréz tokba dugd el. úgy lesz a legszebb.
Köszönöm! Soha nem lenne szívem egy régi rádiót szétszedni!!! Minden bontott termék a v.....áról jött! Varázsszemablak, tekerőgombok, minden...
Ami családban csöves rádió volt, inkább mindet helyreállítottam, pedig alig tudom hová tenni őket...
Sziasztok!Na ma sikerült beszerezni az ev56ot meg a hk56 os erőlködőt/előerősítőt. Szépen szól bár akkora alapzaja van hogy az hihetetlen,hétfői programom az átkondizás lessz, meg csatlakozócsere.A régi hengeralakú kerámiaházas remix olajkondik maradhatnak,vagy azok is csereérettek? Nem tudom eldönteni,ment olyan szépek úgy ott behhe és sajnálnám valami modern motyóra cserélni.
A porceláncsöves Remix olajkondikat eszedbe ne jusson kicserélni, annál sokkal gyengébb bármelyik új fóliakondi amire ki lehetne cserélni. Nagyon megbízhatóak és jó a hangjuk is. ( persze nem egy Audio note, de nem is kerül annyiba
)Az alapzaj pedig a gyenge minőségű Remix szén-kristály ellenállásokban keresendő. Ezeket minden lelkiismeret furdalás nélkül kicserélheted jó minőségű metál-film ellenállásra. A szén ellenállásokból a szén kristály a leggyengébb, a sima szén már jónak mondható, a plafon a szén-kompozit, ebből is csak 1-2 típus amit érdemes használni. Üdv!
Abból kell kiindulni, hogy létezik kb. 4 féle fázisfordító. Ezek különböző bonyolultságúak, és eltérő paraméterekkel dolgoznak. Kis meghajtó feszültségigényű, könnyen vezérelhető pentódákat (pl. EL 84) egy katodin is kielégítően képes kiszolgálni. Nagyobb csöveknél nem árt, ha szimmetrikusabb, magasabb kimenőszintet szolgáltatni képes kapcsolást választasz. Mindig az igények döntik el, mi a szükséges, és elégséges megoldás.
Az elektronikában mindig az igényesebben kimunkált kapcsolások szolgáltatják a jobb technikai adatokat, bár egyesek szerint ez nem mindig áll arányban a kapott hangminőséggel.
Üdv!Ismét írok erősítő ügyben említettem tán tegnap hogy a 2. erősítőm el84-ből lesz. Kapcsolás már van (a hangszínszabályzóról lemondtam) vagy 5 féle, a csövek úton.. doboz, foglalatok, stb. előkészületben. Viszont azt vettem észre hogy a kimenőtrafó légrés nélkül van össze téve (e és i lemezek fedik egymást). Jó ez így nekem vagy lemezeljem át légrésesre?Az előző gazdája így használta ahogy ő mondta kísérletezésre. A tekercsek érintetlenek. Gondolom megkérdezem hogy majdan megspóroljak némi gondot (ha épp lenne belőle).
Kösz !
Akkor jó lesz a katodin is. Csak valami kis szobai PP terve alakul a fejemben.
Nekiláttam a végfoknak: van 2 70N os kátrányos kondi a fázisfordítóban,szépen lötyögött a lábuk úgy szét voltak menve,kicseréletm őket kis sárga remixekre(ez esett először a kezembe),a szűrőköndi eléggé újnak néz ki, nem is piszkáltam, szkóppal mérve ott gyakorlatilag semmi zaj nincs. Most fogom kipróbálni miylen lett.
A kátrányos papírokat is nyugodtan kivághatod.
Sziasztok!
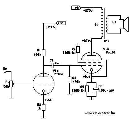
Találtam a PCL 86-os elektroncsőhöz kapcsolást. Megtaláltam a cső adatlapját is itt. Ezek alapján valaki oda tudná írni a képre, hogy hányas lábak hová mennek? Köszönöm a segítséget: Balázs
NA alapzajtól már megszabadultam, szépen is szól, csak még az a hangszínszabáky barmol bele a hangképbe, arra gondoltam hogy teszek hozzá egy kapcsolót hogy ki lehessen nyomni, vagy újrakondizom az egészet de más vágási frekikre.
Ki is kötheted akár.
Csak ront az összképen.
Szia.Eggy kis cső ismeret nem ártana mert akkor magadtól is meg tudnád állapitani mit hova kell kötni,ha ez segit akkor itt fel van tüntetve.
Üdv Imi 65
A kicsi cső EC 90 avagy EC 92 a VIDEOTON robbanó color TV-ben volt ilyen 7 lábú cső , sejtésem nem csal PL 509 meghajtása volt a feladata (rég volt ). Az adattábla pár csőről . Üdv
Szia!
Köszi a választ! A tudás majd meglesz idővel! Üdv! Balázs
Amennyire én ismerem (még sosem használtam), az EC92 az egy fél ECC81 és elsősorban a hangtechnikában mikrofon előerősítőkben szolgált. Csabai Dániel Hangtechnika amatőröknek című könyvében van vele pár kapcsolás.
|
Bejelentkezés
Hirdetés |




Akkor ezek közül egyik se használható előfoknak? Néztem a HESTORE-ban, ott minden előerősítő cső ECC... -vel kezdődik. Úgy rémlik, hogy valahol láttam ilyen csövet, mert van még ezeken kívül itt-ott.
A trafót egy szép sárgaréz tokba dugd el. úgy lesz a legszebb. 






