Fórum témák
» Több friss téma |
Köszönöm a felajánlásod. Sajnos az újan vásárolt pic-et nem tudom írni. (szerintem nem tökéletes az égetőm, bármennyire is átnéztem milliószor) Az általad feltett hex file-ot a rossznak kikiáltott 84A-ba tudom gond nélkül írni. (rossz pic ismérvei: MCLR 0V-on csak fixre kötve van tápon, égetés közben forró) Mivel környezetemben nincs más pic égető, (és így a 90%-ig kész pickit2 klón pic-jét sem merem égetni próbálni), ezért nagyon erősen gondolkodom egy gyári pickit2 vagy inkább 3 vásárlásán. Azzal talán nem ba...intom el a dolgot.
Ha mégsem teszem meg, (anyagiak nagy úr), akkor lehet, hogy még segítségedet kérem. (Ha DS hiba lenne, hál isten az még van egy tartalékba..)
Szerintem, tedd át a másik ds-t, ahhoz a pichez, ami kidobja az üzenetet, ha az jó, mennie kell(-ene).
[OFF]Rendeltem egy pickit3-at (a stabil forintunk miatt megint drágult a drága..
). Remélem hamarosan megjön és akkor próbálkozom újra. Addig nem szórakozok..
Elindult a hőmérő.
Most már biztos, hogy az általam épített Wlpt mini nem üzemelt megfelelően, mert gallyra tettem vele a második 16F84A-t is. Ebből meg nem jön ki az azonosító, és nem engedi programozni sem. Bár rendeltem a Chipc.dból Pickit3-al együtt még egy 84A-t, de egy régi sima 84-be égetve elindult a hőmérő. És a régi DS1821-el is kifogástalanul üzemel. Így legalább van még egy hőmérőre való cuccom. Most már "csak" az mplab-ot kell megtanulnom, összerakni a pickit2 klónt, és megtanulnom programozni..
A programozást nekem is meg kell tanulnom.
Ma volt egy kis időm és foglalkoztam ismét a hőmérővel. Amit kipróbáltam:
Vicsys mester programjával tökéletesen üzemel 16F84A-val. Én viszont aljas módon boxtif fórumtársunk által linkelt német oldalon található hex-el működtetem, mert az az ezeréves 16F84-emhez az a jó. Viszont nem az általa linkelttel (ami olyan 5K), hanem az oldalról letölthető cca. 4K-s kóddal (azért írtam ilyen cifrán, mert a két kód neve ugyanaz, ds1821.hex) Sajnos a Celsius kijelzése egyik programmal sem jó, de ez gondolom az LCD-m eltérő kódkiosztása miatt van.
Tisztelt Fórumtársak!
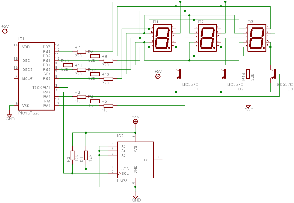
Azt szeretném kérdezni, hogy a mellékelt kapcsolást megépítette-e már valaki és működik-e? Nekem olyan gyanús..... LM75-ről mi a véleményetek? Azon kív.ül ha 7-szegmenses kijelzők tranzisztorai elé kötök egy mondjuk 100ohm értékű potit a táphoz akkor a fényerőt tudom így szabályozni vagy nem jó ötlet? L
Szia!
Bár nem építettem meg a kapcsolást, szerintem működőképes lehet. Annyit hozzátennék, hogy a PIC és az LM75 táplábai közé egy-egy 100 nF értékű kerámia kondenzátor szükségeltetik, valamint én az SCL és SDA vonalakat 4,7 k ellenállással húznám fel. A BC557C helyett is mást választanék, mert a csúcsárama 100 mA, és ezt a középső digitnél el is érheti. A multiplex vezérlés miatt ez nem akkora probléma, mert az átlagteljesítmény kisebb, mintha folyamatosan 100 mA folyna keresztül rajta, én azonban nem tartom így teljesen korrektnek. A fényerő szabályozást szoftveresen célszerűbb megoldani, az időmultiplexált vezérlés erre lehetőséget is biztosít.
Meg annyit tennek hozza a kollega valaszahoz, hogy a PIC es a LM75 kozotti tavolsag nem lehet tobb mint 30 cm. Az I2C csak kis tavolsagon uzembiztos.
Köszi!
(Vilmosd-nak is) Megfogadom a tanácsokat, bár szoftveresen nem tudom pontosan hogy valósam meg.... MCLR 10k-val +-ra gondolom itt is.... PIC-nek ezt választottam, felteszem jó lesz hozzá:Bővebben: Link asm-et kell módosítani??? Köszi L
Igen, az MCLR lábat mindenképpen fel kell húzni 10 k-val a Vdd- re. Ha az eredeti firmwaret használod és az 16F628-ra van fordítva, akkor nem lesz megfelelő a 628A, bár át lehet írni. Természetesen a szoftveres fényerő szabályozáshoz is módosítani kell a forrást.
Hello Mindenkinek
Olyan kérdésem lenne, hogy a DS18B20 hőérzékelő helyett lehet használni a DS1820-at.
Nem. Egészen pontosan a program módosítása nélkül nem.
Köszi de a Nokia 3310-el megépített hőmérőnek nincs meg a forráskódja. Nekem meg sajnos rossz hőérzékelőt küldtek.
A kpacsolás így ránézésre működhet. Az LM75-öt nem ismerem, így arról nyilatkozzon aki már használta.
A tranzisztorok elé kötött potit felejtsd el, az nem megoldás! Vagy digitenként szabályzod a fényerőt a mltiplexelés közben, vagy a tranzisztorokat hajtod PWM jellel, ízlés kérdése...
Sziasztok! DS1621-es külső hőmérőnél én is észrevettem azt, hogy kb:2 fokkal többet mutat.
Axel fórumtársnak volt hasonló észrevétele. Bővebben: Link Nálam sincs folyamatos konverzió, percenként kapcsolom be, majd egy másodperc múlva kiolvasom, és konverzió leállít. Biztos, hogy nem azért van, mert melegszik az IC, mert ha tápot sem kap, bekapcsoláskor egyből többet mutat. Több IC is van itthon, és mind ilyen. Mitől lehet ez? Ennyire pontatlanok ezek az IC-k?
Ennyire pontosak (érzékenyek)
![]() Én már azt is kifigyeltem, hogy ha az asztalon van (18B20-akat használok) és ide ülök pillanatok alatt pár tizeddel, hosszabb távon akár 1-2 fokkal is feljebb meggy a mért érték. Ha közel van a monitorhoz (nem CRT!), szintén jelent fél-egy fokot. Azaz a legkisebb sugárzó hőforrást is észreveszi. Tulajdonképpen ennek megvan a maga előnye ugyan úgy mint a hátránya is... Van egy kültéri hőmérőm, ami normál esetben tejesen jól mér, de ha rásüt a nap, képes -5 fok helyet +25-öt mérni..... Azaz nem a hőmérő a hibás, hanem a mérési módszer.
Ha rásüt a nap, vagy sugárzó hőforrás mellett van, még szép, hogy többet mutat, de nálam az udvaron este a környéken nincs semmi.
Mellétettem három másik hőmérőt, azokhoz képest mutat többet. Holnap kipróbálom, hogy olvadó jégben mit mutat.
Azért a vezeték elenálása minél hoszabb anál jobban vátozik a hömérő
Hajaj, ez több sebből is vérzik. Na mindegy, ebbe ne menjünk bele.
Én is építettem már hőmérőt ezzel az IC-vel, nekem is többet mutatott, viszont azt vettem észre, hogy bekapcsolás után az első pár másodpercben még jót mutat, tehát a konverziótól függetlenül valószínűleg a saját disszipációja emeli meg a hőmérsékletét. Én ezt úgy oldottam meg, hogy egy FET-en keresztül csak a hőmérés idejére kapcsoltam be a DS1621-est. Így mérésenként csupán 1 másodpercre kapott tápot az IC, ezzel meg is oldódott a pontatlansági hiba, azóta pontosan mér az IC. Ettől függetlenül teljesen igaz, amit előttem írtak, hogy nagyon érzékeny mindenféle sugárzó hőre az IC, ezért illik a megfelelő árnyékolásról gondoskodni.
Olvadó jégben is +2 fok körül mutat, ha nekinyomom a jéghez az IC-t, és lötyögtetem, akkor nagynehezen lement 1-1,3-ra.
Higyanyos és lézeres hőmérővel -1 és +0,4 között mértem. Ennyit erről az IC-ről. 2 fokot ki kell vonni az eredményből, és jó lesz ez dehát ennyi pénzért pontos is lehetne.
Keresnék egy olyan megoldást amellyel 3-4 hőmérsékleti adatot tudnék kijelezni egy kijelzőn, lehetőleg nagy számokkal és kultúrált formában
A cifraság az egészben az, hogy Pt100 adatait kellene kijelezni, de azt esetleg meg tudnám oldani hogy 0...10V legyen a mérendő jel. Mindenképpen egy valamilyen grafikus LCD lenne a jó, nem akarok külön-külön LED-es mérést, az csúnya lenne (nekem) Ahhoz kell hogy a pincében lévő vegyestüzelésű kazánom előremenő, visszatérő, füstgáz hőfokát lássam fent a lakásban. PIC-et nem tudok programozni. Láttatok valahol erre alkalmas projektet vagy valami kész szerkentyűt?
Gondolkodtam én is, hogy jó lenne megtudni hogy a vicsys féle hőmérőm mennyire is pontos (vagyis a ds1821 mennyire az.) Az adatlapban megadott +-1C nekem egy kicsit soknak tűnik ilyen kis hőmérséklet tartományban. (Sajnos kalibrált hőmérőhöz nem tudok hozzájutni ami mondjuk pár tized fok pontos lenne), és nem tudom, hogy az olvadó jeges vízben mért 0C foknál mért eltérés 2xC-nál is ugyanannyi-e. (én alapvetően szobahőmérsékletet mérek vele) Ha meglenne az, hogy mondjuk +0,6C-t csal lineárisan, akkor el lehetne gondolkodni a programban való értékmódosításon. (bár ehhez való tudás még a jövő zenéje.)
Mi az a hyper project amihez tized fok pontos mérés kell? Kitartok abbéli véleményem mellett hogy ez amatör körülmények között nem kivitelezhető, mindamellett felesleges is.....
A mérési helytől a szenzorig menő vezeték is felfogható mint hűtő/fűtő felület, mivel a vezeték termikus kapcsolatban van a szenzorral, egy kisebb hűtőbordaként is felfogható, azaz ha a mérési hely és a környezete közt jelentős a hőkülömbség több fokkal is meghamisíthatja a mérés eredményét, nem beszélve a sugérzó és hulladék hőkről. Az asztalomon van hónapok óta egy függőben hagyott project 2 db DS18B20-al egymástól kb 1,5 m távolságra. A leg ritkább esetben mérnek egyforma értéket. Ha becsukok mindent, és órákig senki nem lép be a szobába összeállnak de amint megmozdul a levegő, vagy valaki leül a közelebbi szenzor azonnal többet mér, ha a monitort bekapcsolom a másik már többet, mivel a monitor feletti polcon van. Nem ritka hogy a két hőmérő közt több mint 1 fok külömbség van. A hiba nem a szenzorokban keresendő, hanem abban hogy nem tudod kizárólag a szenzor helyének hőmérsékletét mérni az egyéb hőforrások és a körülötte áramló levegő hűtő hatásának és egyéb hulladék hőhatások kizárásával.
Én is használok hőmérőben 18B20-at és OMH által kalibrálva van : azaz évente elviszik egy laborba és ott beteszik 0,01 C pontosságú kamrába és összehasonlítják a kijelzett értéket a pontossal, max. 0,5 C hiba szokott lenni a -20 : + 50 C tartományban, tehát teljesen jó ! Én is azt érzékelem, hogy nagyon gyors, tehát ha nincs pl. lemezfelülethez rögzítve, akkor hőáram hatására pillanatok alatt változik a kijelzett érték !
Most nincs előttem az adatlapja, de úgy rémlik, hogy a gyári tűrésmezeje pozitív hőfokoknál 1 C, negatívaknál 2 C, ezért meg is lepett a kalibrálás eredménye! Ha nem pontos, akkor megfelelő darabszámú pontos! eredmény ismeretében lehet korrigálni a karakterisztikáját! Steve
Én úgy jártam, hogy mikor bejöttem a szobába, és tesztelgettem, mindig 1-2 fokkal többet mutatott...
Aztán rájöttem azért, mert akkor mindig becsuktam a szobaajtót, és melegebb lett a szobában.
Nem kell tizedfokos pontosság. Csak, ha már egyszer van egy viszonylag drága szenzoros hőmérőm, akkor szeretném tudni, hogy amit mér, az mennyi is. Nehogy már a 100Ft-os "kínai" NTC-s hőmérők "pontosságával" kelljen kalkulálnom, mert akkor aztán tényleg nem ér semmit az egész a megépítés örömén kívül.
Hidd el hogy meglepően pontosak, csak az adott körülményekhez kell igazítani a mérési módszert.
Nekem az egyik bevált módszer a műgyantás beöntés, azt használom víz alatti szenzorokhoz is. Egy 6mm-es kémcső szerű üvegbe teszem a szenzort, és beöntöm műgyantával. Így jelentősen megnő a hőtehetetlensége, azaz jóval lassabban reagál a hőmérséklet változásokra, de "kiszűri" a gyors hőingadozásokat. Ez a szenzor víz alatt tökéletesen működik, a víz igen ritkán fogy olyan hirtelen felmelegedni/lehűlni hogy azt ne tudná követni (egy több ha-os halastóról van szó). A levegő hőmérséklet mérésére voltak már próbálkozásaim, de eddig igazán korrekt megoldást nem találtam, a sugárzó hő (akár a vízről visszavert is) el tudja vinni a mérési eredményt. Szóval a szenzor jó, pontos, csak el kell találni a mérési környezet kialakítását. A 100 Ft-os kínai NTC is a doboz kialakítása miatt mér hihetőbb értéket. Megfelelően szellőző kialakítású sugárzó hőt kizáró kialakítás már fél siker. (az meg hogy az NTC kínai vagy japán tök mindegy, a fizika ugyan az)
Engem az érdekelne, hogy tényleg mennyire is pontos. Ha annyit tudok, hogy mondjuk csal mondjuk +0.5C-t már fél siker. Az, hogy a mérendő közegre miként tudom ezt korrekten kivitelezni egy másik kérdés.
Amúgy a mérendő mennyiség egy gyerekszoba levegő hőmérséklete (azon belül a kiságy félig meddig zárt tere) lenne. Szép és jó, hogy hogy ki kell szűrni a hőingadozásokat, de azért olyan szűrés, ami több perces adatokkal dolgozik itt és most nem jó. A központi fűtéses szobában szellőztetéskor a relatív pontos kínai csodahőmérőm még 23,8C-t mér a ds-es mérő (szenzor cca. 5cm-es vezetéken kilógatva, félig lezsugorcsövezve meg 17,x et. Ez számomra és a gyerekem számára nem megengedhető mérési eredmény. (természetesen a sokkal sűrűbben mérő Vicsys féle hőmérő értéke a helyesebb) A kínai NTC-n nem a gyártót, hanem a bármelyik vegyesboltban tucatszám és tucatfajta dobozban kapható párszáz forintos hőmérőnek látszó tárgyat értem, ami gond nélkül csal sokszor 5C-t is ide-oda. Természetesen nem szőrözni akarok itt sem veled sem bárki mással. Azt hiszem egyszer összeütök egy olvadó jeges fürdőt és mérek egy értéket, mert gondolom nem véletlenül adta meg a dallas azt a +-1C-t. Szenzoronként más és más lehet a hiba. |
Bejelentkezés
Hirdetés |




). Remélem hamarosan megjön és akkor próbálkozom újra. Addig nem szórakozok..
Most már biztos, hogy az általam épített Wlpt mini nem üzemelt megfelelően, mert gallyra tettem vele a második 16F84A-t is. Ebből meg nem jön ki az azonosító, és nem engedi programozni sem. 





