Fórum témák
» Több friss téma |
Fórum » Házilag építhető fémkereső
A Netrik XLR nem 3 pólusú?
Szerintem a nagyon tuti, ha vesz az ember ilyen 300Ft-os csatit, kiveszi az érintkezőket és learanyoztatja. Pénzverde mögött vállalnak ilyet, nem tudom van e minimális mennyiség, de grammonként pár száz forint a művelet. Főleg akkor érdekes, ha a pl. minelab egyik felét akarja valaki kiváltani, ugyanis az aranyozott, olyat viszont nem lehet kapni (nekem nem sikerült). Egy csatlakozás meg akkor tuti, ha az érintkező fémek azonosak.
Beszéltem a gyártóval, küld egy másik csatit, és cserélem!
amúgy mennyire macerás ezeknek a bekötése?
A bekötés? Bekötöd ahogy most van. Ha valamit elcserélsz, nem fog menni a gép. A macera az, hogy úgy rögzítsd a kábelt, hogy ne szakadjon ki. Vannak kiöntőgumik, amikkel ki lehet önteni a csatit, de ilyenhez nehéz hozzájutni. szilikon esetleg, de csak neutrális lehet...de nem az igazi.
Van 3-tól 7 pólusig mindenféle, aranyozott, ezüstözött, amit akarsz, csak fizesd meg.
Bővebben Az olcsó csatlakozók mechanikai kivitelével nem vagyok igazán elégedett, mondjuk nekem is olyan van a gépben, de le fogom cserélni xlr-re. Vagy a következőt már azzal csinálom.
Megfizetném, ui. trutyiból nem lehet váratépíteni, de nem találom csak vékony érintkezővel.
Ez kellene meg a párja: Bővebben: Link
Pont ilyet nem gyárt a neutrik, de 5 pólusúban pl. egy papa aljzat meg a hozzávaló dugó.
Ezek 7,5A, 50V-ot tudnak érintkezőnként, és kb. ráparkolhatsz egy busszal, akkor se lesz baja. A 3-4 pólusú meg 10A-t tud.
Nem ennyire egyszerű. Én a gyári csatihoz teszek hosszabbítót, meg ilyesmi. Minelab explorernél pl. teljesen be van építve egy csőbe, ráadásul 2-3 gyártó csinál fejet hozzá, persze az eredeti csatival, ha veszel, azon is ki kell cserélni, szóval macerás. Marad az aranyozás.
De építőknek van pár jó Bővebben: Link ez pl ötszáz forint az elimexnél (csak ott nincs kép), nem tudom milyen a másik vége.
Én eddig jutottam... Bővebben: Link
Az érdekelne még, hogy pl érméket, kis szögeket mennyire éreznek a nagy tekercseid (ill mennyire nem). Vagy ha egy érménél emelsz egy kicsit, akkor hirtelen elhallgat, míg egy nagyobb tárgynál fokozatosabban?
Arra azért kíváncsi lennék, hogy menet közben hogy viselkedik. Zavarja-e esetleg a talaj (pl. a keret magasságának változása cipelés közben, ill. ugyanez a kisebb tekercs lengetésekor)? Mert mozdulatlanul a surf is nagyon jó volt, aztán lengetéskor hajajj. És mennyire lenne jó (érzékeny) érmézni egy kisebb (mondjuk 30cm-es) fejjel? Egy haveromnak pont megfelelne ha néha valamennyire érmézni is tudna vele. Egyébként ez melyik rajz mert ha jól emlékszem ezen is módosítottak ezt azt?
Üdv Yowie!
A nagyon szegeket, kisebb vas hulladékokat jelzi, de nagyjából el lehet különíteni. Kicsit emelt kerettel kell átmenni rajta újra, akkor jobban meg lehet saccolni mi az.
A talajt természetesen érzi, de ha kicsit eltartod akkor már teljesen jó. Érmézni lehetne vele, de csak ott ahol nem szemetes, mert elég hamar megunnád a dolgot. Mert úgy néz ki a dolog, találsz 300 db szeget, 5 db van vas szemetet, és esetleg egy valami értelmesebb dolgot, és már el is telt a nap. A rajzok között csak apró eltérések vannak, nincs lényeges különbség.
Sziasztok!
Építeni szeretnék egy fémkeresőt, de nekem nincs szükségem szelektivitásra. A lényeg annyi lenne, hogy minél erősebb legyen( mélyen lévő fémeket megtaláljon). Milyen / melyik kapcsolást ajánlanátok erre a célra? Előre is köszönöm!
Attól függ, itt szeretnél megkeresni? Mekkora méretű, milyen távolságról akarod megtalálni? Mi az hogy, erős?
Hogy mit szeretnék megkeresni? Lőszerhüvelyeket, lövedékeket( bár azt nem tudom, hogy az ólmot is megtalálja-e, vagy csak a rezet meg a vasat), meg esetleg tankot
-gyakorlatilag nem tűt a szénakazalban..A távolságot illetően nem tudom pontosan, de nem csak az 5cm-re a talajban lévő dolgokat, hanem lehetőleg minél mélyebben lévők..20-30 cm esetleg, vagy 50cm A tápellátást 12V-os 4 vagy 8-10 Ah-ás aksival akarom megoldani, amilyeneket a riasztóközpontokban és kültéri szirénákban alkalmaznak. Röviden ennyi lenne az elképzelésem. Azok a tényezők is érdekelnek, hogy miktől függnek a detektor paraméterei..
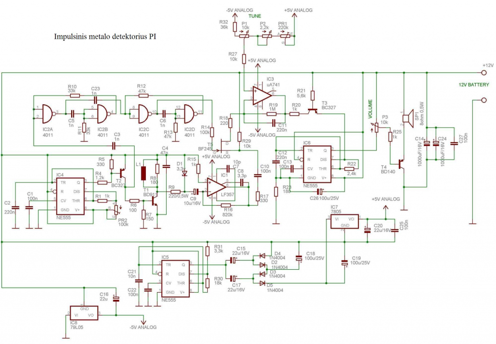
Szerintem: Delta Pulse, Hammerhead, Surfmaster. Ezek közül válasz, a felkészültséged függvényében.
Ha van szkópod, vagy legalább ismerősöd, ahol hozzáférsz, ajánlom a Hammerhead-et. Én ezt építettem meg elsőnek, és működik. Azért kell hozzá elektronikai ismeret bőven, de sikerült szkóp nélkül is működésre bírni. A legjobb érzékenység belövéséhez viszont muszáj a szkóp. Fejmérettől függően tudsz belőle mélykeresőt csinálni, akkor a nagyméretű mélyen lévő dolgokat találja meg, vagy sima keresőt, ami jó lehet hüvelyekhez olyan 10-20 centiig. Ha kicsit feljebb tekersz, láthatod, hogy én hogyan csináltam. USA hadseregből selejtezett fejet vettem hozzá, ott már lecserélték a fémkeresőket talajradarra.
(és még mindig van pár HH nyák-om )
Van szkópom, igaz 1 csatornás: ARM DSO Nano
Elektronikai ismeret "elméletileg" megvan A fejet azt saját magam akarom megcsinálni, nem vásárolni akarok.. Szerintem megpróbálkoznék a hammerhead-el; kapcsolási rajzot tudnátok belinkelni, mert néhány oldalnyit visszaolvastam, de nem találtam meg a kapcsolási rajzát( rákeresni meg nem akarok, nehogy olyat válasszak ki, amelyiken esetleg módosítottatok )Amúgy érdekelne a többi is, kapcsolás alapján miben különböznek
Tessék. Ha olyat akarsz amin több állítási lehetőség van akkor a deltát építsd, ha egyszerűt akarsz akkor az 555-ös-t. Az érzékenységükben nagy különbség szerintem nincs. A Surfmastert nem javaslom, P csatornásban 200V-osnál nagyobb fetet nem nagyon fogsz találni, N csatornásból pedig akár 800V-osat is használhatsz, ami lehetővé teszi hogy jó nagy tüskét csinálj a tekerccsel.
A Hammerhead elég jól dokumentált, azért választottam ezt végül, na meg azért, mert ott vannak a gerber-ek, és az alapján csináltattam a nyák-okat. És persze mindent tud amit kell egy PI-nek, ennél már csak mikroprocisat lehet jobbat csinálni. Van benne differenciál integrátor, két helyen vesz mintát, így az alapzajt kiszűri. Kétcsatis szkóp jobb lenne, az egyiken a fő impulzust állítod be, a másikon az időzítéseket nézed. Viszont, a hordozható szkóppal kipróbálhatod terepen, ha az első erősítő kimenetét nézed vele, láthatod a lecsengést a különböző fajta fémeknél.
Sziasztok
Szeretném megépíteni a Linken lévő pinpointert! De mivel elég sötét vagyok az elektronikai cuccokhoz, ezért kérdezném, hogy milyen alkatrészeket szerezzek be hozzá? mert az oldalon nem találtam semmilyen listát, hogy mikből épül fel! illetve, nyák készítéséhez kérnék még tanácsot, ahogy olvastam, létezik egy vasalásos technika, az elég egyszerűnek néz ki, ehez milyen nyákot vegyek? mert van több féle! vagy esetleg próbanyákon meg lehet csinálni végleges formára? oscillátor elvileg lesz a tekercs beüzemeléséhez.
Tényleg nem működik!
Itt van újra: http://www.elektroda.pl/rtvforum/topic1753390.html
Sziasztok
Szerintetek menyire jó ez a fémkereső?Bővebben: Link
Király cucc lehet....
Elég jónak tűnik, nagyon nem néztem, de látom van hozzá SMD-s nyák, én biztos azt csinálnám, de azt nem ajánlom gyakorlat nélkül.
Alkatrész vásárlásban nincs semmi trükk. Írd le a kapcs rajzról, aztán ballagj be egy boltba és kész, nem atomrektort építesz, csak az IC-re figyelj, hogy ez a méret (TOKOZÁS) legyen. A vasalás nagyon jó, de csináltass (vagy csinálj) legalább 3 nyomtatást, mert nehéz eltalálni elsőre, mennyire kell vasalni, hogy jó maradjon a fólia. Én mindenkinek javaslom a kémiai ónozást, azonban kb 15 perc és jól le kell mosni utána a panelt. Aztán forrasztható lakk és így évekig hurcibálhatod a mezőn hóban fagyban ezt az izét, aminek egyébként én egy hasznát látom. Pl ha füben leesik valami kis megfeketedett pénz a sötétben, na akkor szoktam használni, másra nem.
Köszi szépen.
De azt hiszem ez nekem magas ![]() a képen http://obrazki.elektroda.net/36_1283615146.jpg szerplő értékeket beírtam pl a HEstore ba, meg conrad.hu-n de csomó mindent kidobott, úgymond, azt sem tudom mit keresek! Esetleg egy vállalkozó kedvű hozzáértő fórumozó elkészítené nekem? (Persze nem ingyen!) Nézegettem bolti cuccot is, de ami elfogadható árban van, az mind külföldi cucc, az meg elég macerás. garanciás problémákra gondolok!
A képen nem nagyon vannak értékek, a kapcsolási rajzon vannak, a link első zipp file-jében, azt megtalálod. Fogd a beültetési rajzot, írd ki az alkatrészeket, menj be egy üzletbe és mond meg, hogy oda bele kell férjen az alkatrész
![]() egyébként tényleg jónak néz ki a cucc, lehet lesz az építésre válallkozó |
Bejelentkezés
Hirdetés |




)



:bummafejbe: 