Fórum témák
» Több friss téma |
Fórum » Akkumulátor töltő
Ha 16V van az akkun miközben pezseg, akkor az normális, nem jó neki, de nem tud mást tenni. 14,4V környékén kezdi és ez csak erősödik, ahogy emelkedik a feszültség.
Szóval otthoni körülmények között, rendszeres töltésnél nem illik 14,4V fölé menni. Az akkud cellazárlatra utaló jeleket produkál. Üdv Inhouse
Szia! A feszültségcsökkentés ilyen formája a feszültséget megoldja de az áramot is olyan szinten kellene tartani amit a töltőtől elvársz. Tehát darabonként kellene 5-10A-s diódákat beépítened és hűteni is kellene őket, mert hát melegednek majd. Jól nézne ki a töltőd.
Ha le tudnál tekerni a szekunderből kb 2 sor menetmennyiséget, megoldódna minden gondod. Tegyél fel egy képet a trafódról és elmagyarázzuk, hogyan kell ezt elvégezni rajta, ha csak nem műgyantával kiöntött tekercsekről van szó. Nekem ez van megépítve de ez is olyan feszültségről működik.
Köszönöm, akkor ha nem találok másik transzformátort, akkor letekerek belőle.
Amúgy a szekunder oldal akkor mindig kívülről van? Mert ha igen, akkor nincs semmi problémám. Csak az a gond, hogy tul sok leágazása van, és mintha ahol mérem a 28V-ot az alulról jönne.
Na ugye! Add meg légyszives a vaskeresztmetszetet (a mag méretét ami a csévetest közepén áthalad) abból lehet következtetni a voltonkénti menetszámra és majd vissza tudsz tekerni (kifűzögetni az ablakon) annyi menetet, hogy megfelelő legyen az értéke.
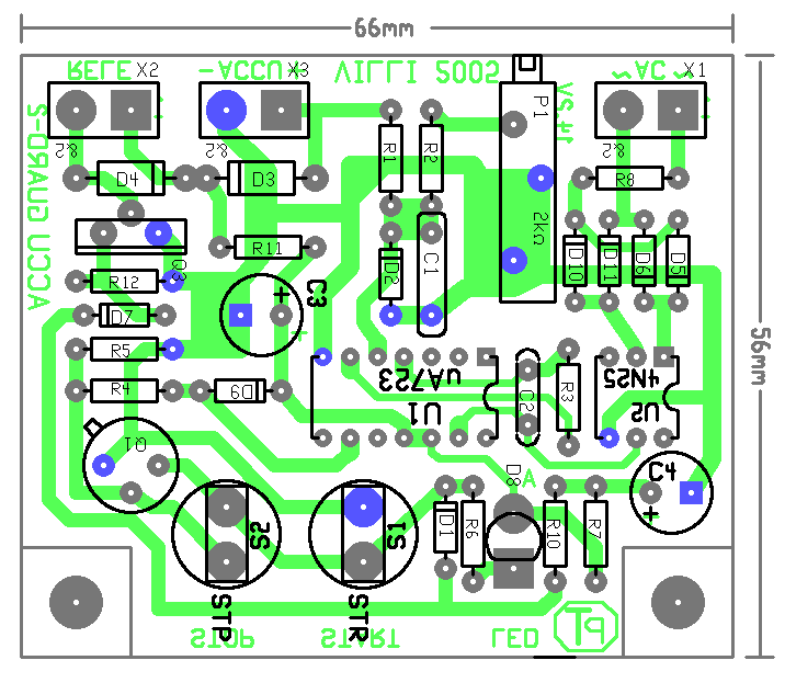
Az előlapi kapcsolóval a töltő áramot lehet állítani. Elvileg. Legalább is a festés erre utal. Lásd mellékelt képek.
A jelenség három különböző akkumulátorral is ugyanez. Ezért gondoltam hogy inkább a töltővel lesz gond. Már több mint 10 éve megvan és eddig eszembe nem jutott a feszültséget méregetni rajta. Lehet hogy mindig is ilyen nagy feszültséggel töltött. ??? Egyébként az áramerősség szépen csökkent töltés közben. Valami 8-10 Amperről indult és a végén már inkább 2 volt csak. Ami mondjuk azért is érdekes mert a kapcsoló a második állásban volt. Ha igaz, akkor az utolsó a hetedik az 6.3 Amper.
Szia!
Hány amperórás akksit töltesz ezzel a kis töltővel?
Sajna nem tudom pontosan. Ezzel az akksival vettem az autót 4 éve.
Csak annyi van rajta hogy "TUDOR" (soha nem hallottam még ilyen márkáról) és alatta egy sorban: 12V L2 400 / 640 A EN Ez egy Mondeoban van (volt), amiben a belevaló gyári 56 Ah kéne legyen. A negatív saru mellett a házba beütve egy dátum szerű 080304 is látható.
Szia!
Semmi baja a töltődnek. Nekem is van egy ilyenem hálistennek, igaz, már csak a trafó és a ház a régi, de ezek mindent kibirnak. Szibériára van méretezve, azért tölt ennyit.(ott nem ritka, hogy csak 190 V van a konnektorban) üdv:hp
Akkor ne foglalkozzak vele hogy 16-17 Voltra is felmegy a feszültség töltés közben?
Vagy vegyek inkább egy normális töltőt? Apropó. Milyen töltőt érdemes venni?? Van egy olyan akksi is ami egy veteránban lakik és ezért elég keveset megy, télen pedig a melegben telel. Más. Ha fentebb tekerném a kapcsolót hogy nagyobb árammal töltsön, az változtatna a töltő feszültségen?
14.2-14.4V fölé nem jó ha felmegy, mert megindul a vízbontás, ami nem jó, forralja az akksit.
Ha zárt az akksi (zselés) akkor meg még gyorsabban tönkre teszi. Én is éppen ezért mert a töltő egy idő után feltornázza 15V fölé a feszültséget, azért akarok csinálni valami töltőt.
Még keresgetek valami trafót, hátha valamit találok, és akkor megmarad a régi töltő.
Létezik valami kapcsolás, ami akár 7 digites kijelzőre, vagy LED sorra kijelzi a töltőáramot? Pl 0.5A-enként 1 LED világít, és 0.5V-onként 1 LED-del több led világít? Kontrolálni a töltőt.
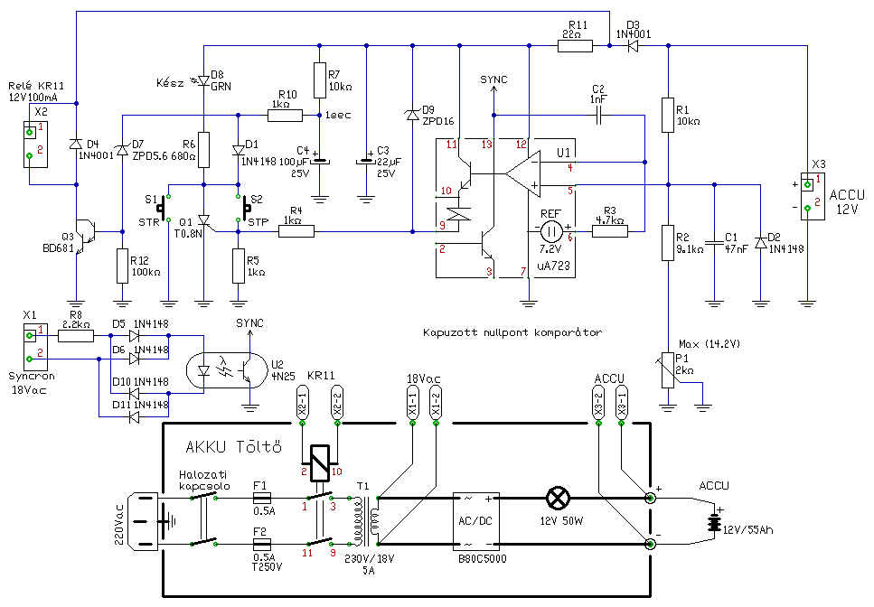
Egyszerűbb lenne a Proli007 által felrakott ablakkomparátort megépíteni. Bármelyik töltő automatává tehető vele, a beállított 2 értéknél kapcsol be és ki, állandóan is rajta lehet hagyni.
Üdv Inhouse
A mellékelt töltőhöz néztem 2 különböző notebook adaptert:
19V/3.42A: http://www.dealextreme.com/p/replacement-power-supply-ac-adapter-fo...-70695 16V/4,5A:http://www.dealextreme.com/p/replacement-power-supply-for-ibm-08k8205-22307#open full view Ezek közül szerintetek melyik lenne a jobb? Illetve notebook adapter megfelel erre a célra? Ezzel egyszerübb lenne a dolog, és még az áruk is barátságos.
Szerintem egyik sem, mert a notebook töltő egyenáramot ad ki. A kapcsolásban meg egyenirányított, de nem szürt kondival így lüktető egyenáramra van szüksége gondolom a helyes működéshez.
Más:Régi eccerü töltökkel az a baj, hogy a 220V felmet 240-re. Azaz 10%-kal és a kimenet is 14,5V felmegy pont 16vig.
És ha szürt az egyenfeszültség, az milyen hibát okoz?
Nem okoz, de jobb az akkunak a lüktető egyenfeszültség...meg egyébként is, pár diódából meg egy trafóból lehet töltőd.
Üdv Inhouse
Sziasztok.
Megépítettem Proli, automatizáló paneljét,az akkutöltőhöz kiegészítésképp. Sajnos nem boldogulok vele,minden a rajz szerint készült,próbáltam egy merültebb akkun 8.9v nál nem bírom bekapcsolni,ill 12,6 voltnál pedig ég a led ott már tölteni nem akar pedig egy rég töltött akkuról van szó..A trimmert tekerve semmi nem változik.. Van e már tapasztalatotok vele?
Igen, működik. A potival soros 10k-s ellenállást én 8-9k közöttire cseréltem, így tudtam jól beállítani a 2 értéket (2,2k-s potikkal).
Valamit elrontottál, nézd át! Üdv Inhouse
Ezt csináltam meg..Ebben csak 1db 2,2k-s poti van..(közben átnézem a panelt..)
Akkor nem egyre gondoltunk, a kérdésed előtt linkeltem azt, amiről én írtam. Ennek is működnie kell, Proli007 kapcsolásai mind jók, megbízhatsz benne.
Üdv Inhouse
Nekem a trafó a problémás, mert nem találok 17V-os trafót. Az új meg drága.
![]() Még körbenézek, de akkor meg építeni kell, ami meg nem egyszerű...
Szia!
Én régebben megcsináltam,nekem működött. A lényeg hogy legalább 10v legyen az aksiban,mert nem kapcsol be. Viszont olyan tirisztorom nem volt mint a rajzon,azzal szívtam is sokat mert másikkal nem úgy működött ahogy kell,viszont mikor be tettem egy BT157-est azzal már jó lett.
Közben rájöttem ,mi a baj..
Ha nincs a diódahíd után sorba kötve az 50w-os izzó nem indul el a töltés. Viszont az bizony nem jó hogy 10volt alatt nem csinál semmit,ez fontos lenne hiszen van hogy rajtamarad a világítás az autón,mint egy hete is és estére már nem volt 10volt.. A töltő lekapcsolás működik, reagál a trimmer,13,2 volt-nál lekapcsolt 12,80-nál még nem kapcsolt be..
Szia.problémás a 10volt hiszen,sokszor kellene, ha valami miatt lemerül az akku..
Mit tudnék tenni ebben a kapcsolásban ha nincs csak pl,8volt az akkuban?.. Ill menyire célszerű állítani a töltési végfeszültséget ahol lekapcsoljon?
Én kb.25 éve több példányban megépítettem az RT1974 88.o.-n lévőt, azóta is működnek.A fesz., és áramfigyelést 2 (kb.1000.-Ft-os)panelműszerrel meg lehet oldani, bár nálam ez sincs, a trafó sec.-t nem kell 10A-nél nagyobbra méretezni, a töltőfesz.-t csak egyszer kell beállítani(nálam 13,90V volt a jó érték,efelett túl nagy a gázképződés), innen tudja a dolgát.A töltött állapotot az jelzi, ha ritkán "brummog"!
Ennél egyszerűbb automata töltőt még nem láttam.Ha az akku hajlandó még töltődni, akkor akár 10V-ról is megindul! Bővebben: Link |
Bejelentkezés
Hirdetés |




Ha le tudnál tekerni a szekunderből kb 2 sor menetmennyiséget, megoldódna minden gondod. Tegyél fel egy képet a trafódról és elmagyarázzuk, hogyan kell ezt elvégezni rajta, ha csak nem műgyantával kiöntött tekercsekről van szó. Nekem 




