Fórum témák
» Több friss téma |
Sziasztok!
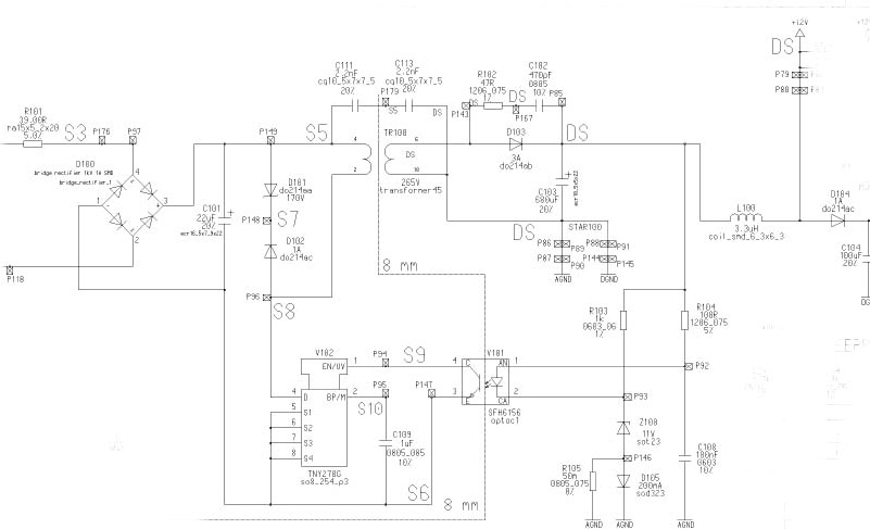
Mi történik akkor, ha a képen látható tápban a bekarikázott kondenzátort 100µF-re cserélem? Nagyon sok kapcsitáp van, amiben van egy kondenzátor a primer és a szekunder test között, vagy találtam olyan rajzokat is, amiben a primer 300V és a szekunder test között van, ennek mi célja van? Probléma az, ha ez kimarad egy kapcsitápból?
A primer és a szekunder földet összekötő Y-kondi szerintem a két föld nagyfrekvenciás összekapcsolását szolgálja.. Másrészt szerintem a primer oldali közös módusú zavarokat vezeti el, hasonlóan a fázis- ill. nullvezetékek és a föld között lévő Y kapacitásokhoz. A méretezéséről és a szükségességéről nem tudok nyilatkozni.. a rezonáns tápomban ez nincs beépítve, a soron következő, együtemű nyitóüzemű PWM tápba tervezem beépíteni.
Sziasztok!
Segítséget szeretnék kérni Tőletek. Power led-et szeretnék üzemelteti kapcsolóüzenű tápegységgel ami nem CV hanem CC-be üzemel.Egy meglévő tápegységet alakítottam át.Eredetileg 12V 1A-es tápegység volt.Jelenleg 3db 1W-os led üzemel róla.A kapcsolást mellékeltem.A problémám annyi,hogy "sipoló,cicergő" hangot ad nem túl hangosan. Mitől lehet ez?
Szerintem a 100uf nem gond.
Az Y kondi zavarszűrési célokat szolgál.
Az eredeti állapotában biztosan nem "cicergett" a táp?
Jó lenne összevetni az eredeti állapot rajzát a módosítottal, akkor jobban lehetne tippelni az okokra.
Szia!
Csatolom az eredeti kapcsolást. Ha az eredeti kapcsolást megterhelem 33,33 ohm-mal (3 db 100R párhuzamosan)akkor nem ad semmi hangot.Ezzel a terheléssel 360mA áram folyik.
Elsőre az tűnik fel, hogy az eredetiben a második Lc szűrő előttről veszi a visszacsatolást. Talán azt a 3,3uH-100µF párost neked is közvetlenül a kimenetre kellene rakni, és a visszacsatolásnak még ez előttről kellene mennie.
Lehet az is, hogy kis terhelésnél túllendül a feszültség és nem tud utána szabályozni. Talán túl nagy áram folyik a primeren egy bekapcsolási idő alatt, így túllendül a kimeneti kondi feszültsége. Erre leállítja az egészet a szabályozókör, aztán nem a megfelelő frekvenciájú helyen kapcsol vissza. Így kisebb frekin megy, mint kellene és ez már fütyül. Meg lehet próbálni eleve nagyobb terhelést rátenni, vagy másmilyen trafó, vagy rövidebb bekapcsolási impulzust beállítani, szóval ehhez szkóp kell, méricskélni kell rajta.
Szia,
Azt hiszem megvilágosodtam.A nagyobb indultivitás kisebb kapcsolási "zajt" eredményez.Jelenleg 470uH van benne és csendben van. Köszi
Üdv minden kapcsolóüzeműnek.
Valakinek van valami jól bevált módszere a PC-táp trafók sérülésmentes szétbontására? Mivel lehetne hamar feloldani e rögzítő lakkot?
A megoldás a trafóleves! A recept a következő:
- egy régi kopott lábasban, (amit anyukánktól elloptunk a vasalója után) felteszünk fél liter sótlan vizet főni - amikor forr belerakjuk óvatosan a trafókat - körülbelül öt percig lobogó tűzön főzzük - egy merőkanállal óvatosan kiszedjük a trafókat, és lehetőleg még melegen, de az újjunk épségére még ügyelve megpróbáljuk szétszedni (kesztyű ajánlott) - ha nem sikerülne, akkor visszatesszük még pár percet főlni
Sziasztok!
Skori kapcsolóüzemű dugasztápjával van egy kis problémám. A primer oldalon egy zárlat után eldurrant a felső FET. Kicseréltem mind a kettőt de csak 1kHz-en rezgett. A két szembefordított zéner volt zárlatos. Kicseréltem őket így tökéletesen működött egy darabig, de most ugyan ezt produkálja. 1-1.2kHz-en rezeg. A zénerek jók. Valamiért nem indul el de nem jövök rá, hogy miért.
EZEK a Samxon GF kondik jók lehetnek kapcsolótápba szekunder puffernek? Használt már ilyet valaki? Eddig Hitano EXR-eket használtam, de éppen nem kapható 1000u/63V -os kivitelben.
Azt írják, hogy alacsony impedanciás, ebből arra következtetek hogy LOW-ESR vagy LOW-ESL a kondi. Szóval szerintem biztos használhatók
ADATLAP írja amúgy az impdeanciájukat is és a megengedett bugóáramot, szóval az alapját tudzs pontosbaban dönteni.
Oké köszi, összehasonlítom az EXR-ekkel...
Én eddig szétbontás nélkül tekertem. Szerintem az valami hőre keményedő ragasztó lehet. Most jártam nemrég úgy, hogy sok ilyen EI33-as trafóm van, és egy leesett, és eltört a ferrit. A csévetest ép maradt. Erre leszedtem egy másikról a tekercselést, letörögettem szépen róla a bakelit csévetestet, és gyönyörűen kettépottyant sérülésmentesen a vasmag. Tehát van egy sérülésmentes magom és egy sérülésmentes csévém - két trafóból. Eddig jobb megoldást nem tudtam kitalálni. Gyanítom, hogy se a nitrohígító, se az aceton nem oldja a ragasztót.
Végig mértem rajta mindent. Minden alkatrész jónak tűnik. Most annyi a változás, hogy elsőre nem indul el csak másodjára.
Szia! Pont akartam is kérdezni, de djloui megelőzött. Szóval megpróbáltam főzni trafólevest. Egy ilyen trafóval próbálkoztam, 5 percet hagytam forrásban lévő vízben majd miután kivettem kő kemény maradt a ragasztó. A sárga szigetelő fóliát szépen fellazította, le is jött de ahol a vas van odaragasztva az nem lazult. Felraktam újra ezúttal 10 percig és ugyanaz az eredmény fogadott. Van más lehetőség is?
Ez amit főztél? A széléről körben a sárga szalagot nem kapartad le előtte?
Na erre mondjuk eddig én sem gondoltam. Este meg is főzök egyet, amint visszaértem Miskolcra. Mondjuk akinek van kuktája, az még nagyobb előnyben van.. szerintem.
Megpróbáltam a sárga szalagot levenni mielőtt beleraktam de nem jött le. Most így állok. Jól látszik a ragasztó ami nem akar engedni.
Akkor ez egy elég masszív trafó. Az enyémekről simán lejött a sárga mylar szalag, és azon kívül a mag csak a csévével volt összeragasztva. Van mondjuk ilyen külsőleg összecseppentett magom is.. az a ragasztó szerintem műgyanta, elég ridegen törik, kérdés, hogy ha belül is az van, használ-e a főzés. Mindenesetre egy próbát megér.
Mármint mire gondolsz, mi ér meg egy próbát?
Hogy kifőzök én is egyet.. én még ezt nem próbáltam.
A tekercsről a szalagot nem kell levenni főzés előtt, mert amúgy is hőálló, a 100 fokot bírnia kell. Ha láthatóan kívülről is össze van ragasztva az illesztési felület, azt én általában -ha elég rideg a ragasztó- csavarhúzóval szoktam lepattintani, aztán mehet a főzés. Múltkor elég nagy adagot raktam fel, kb 10 perc után a kisebb magokat (EE16-19, stb) szépen szét lehetett húzni, de a nagyobbak, illetve ami speciális ragasztóval volt összeragasztva meg se moccantak. Ezután azokat amik nem jöttek szét főzéssel, beraktam a mikróba egy pohár víz társaságában, és fél percekre melegítettem, majd megpróbáltam széthúzni. Így jobban fel lehet melegíteni mint főzéssel, fokozott óvatosság szükséges (én sütőkesztűvel próbáltam széthúzni.)
Így már mindegyik megadta magát. Egyesek a higítóra esküsznek, azt én még nem próbáltam, de működhet, esetleg kombinálva ezeket.
Nem a tekercsről gondoltam levenni, hanem körben a vasról. Gondolom úgy könnyebben szétesik, ha szét akar esni, nem kell azzal még melegen is szórakozni.
25 perc főzés után megadta magát. Mostmár csak az áttekerést kell valahogy megoldanom.
Akkor viszont teljesen igazad van, anélkül nem is lehetne széthúzni. A szalagnak a ragsztója hidegen sem túl erős, szépen le lehet húzni.
Szia lorylaci! A Mini rezonáns tápegységedbe szeretném felhasználni az előbb bontott trafót. Primer menetszám számítással kapcsolatban kérnék egy kis segítséget. Mivel a cikkben nem írtál róla sokat így Skori cikkje alapján számoltam. Az IR21531 adatlapja alapján 20kHz-en ketyeg a kapcsolás ha jól néztem. 0,2T indukcióval kalkulálva 158 menet jött ki. Tudtommal az ilyen ferrit vasmagokat nagyobb frekvencián is lehet hajtani. 75kHz esetén már csak 42 menet kéne ami már reális szerintem. Mit szólsz az elméletemhez?
Nagy szerencséd volt, ha a forró vízbe tetted bele, és nem repedezett széjjel, én véletlenül forró vízbe tettem egyszer és szanaszét repedt a vas!! A vasnak EGYÜTT kell melegedni a vízzel, mert nagyon rideg anyag, és nem szereti a nagy hőkülönbséget!!
|
Bejelentkezés
Hirdetés |






