Fórum témák
» Több friss téma |
Mielőtt kérdezel, a következő két dolgot ellenőrizd!
I. A helyes tápfeszültségek megléte.
II. A kimeneten van-e egyenfeszültség.
Élesztés.
Sziasztok!
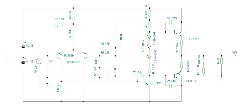
Találtam különböző fórumokon egy egyszerű A/B osztályú darlingtonos végfokot, amit néhány fórumon lehordtak a pl. a gerjedékenysége miatt. Módósítgattam egy kicsit, tettem be kondikat, Zobelt és az előfoknak tettem be magasabb fesztűrésű tranzisztort, rc szűrő az előfoknak stb. Mondana róla valaki véleményt mielőtt megépíteném? Köszönöm!
sziasztok vettem egy Sharp 7700 végfokot sajna picit buherálva,aminek ugye kell külön 12volt a kapcsoló relének,de össze van a relé forrasztva,szóval bedugom,hallom a trafó picit felzúg és ennyi. próbáltam a trafón mérni valami feszültséget,de teljesen 0,viszont az egyenirányító környékén pedig 68 voltot mértem,amit nem értek.olvastam hogy lehet elszállt a vége stk ic,de megesküszik az eladó hogy működött.tud e valaki segíteni hátha egyszerű a probléma vagy kezdjek veszekedni az eladóval.a bekapcsolást jelző led sem akar világitani,a 220 eljut a trafoig. előre is köszönöm
Akkor ugye 4 ohm- on is jó ? amugy köszönöm szépen.
Szia.
Ha egyenirányítás után tudsz mérni dc feszt a kondiknál, akkor ac-t is kell tudj mérni a trafo secunder-én. Amíg a relé nem húz meg addig nem fog szólni.. A védelmi áramkörnek külön betáplálás kell ahogy mondod.
Hali!
Én a múlthéten szívtam egy ilyennel. Nekem a végfok ic egyik oldala szállt el de úgy hogy vitte magával a védelem ic-jét is (UPC1237 talán?), vitte a két tranzisztort a bemeneten ami némít amikor az elején a kapcsolókat piszkálod és amíg nem áll be a fesz. a védelemnek. Annak kell legyen kb13VDC amit a diódahíd melletti tranzisztor állít be a zénerrel. Ha ott nincs fesz. akkor a led sem világít de a végfok még lehet jó. A Q804 emitterén mérned kell 13v-ot. A kollektorán pedig olyan 15v-20v körül. A bázison 13,6v -ot.
a relé érintkezője össze van forrasztva az már eleve bekapcsolva van,ha esetleg letudnád irni hogy mi a 3 .vezeték funkcioja,2 a 12 volt és a harmadik? köszönöm
Sziasztok!
Van egy SAF2070 erősítő, működik csak szerintem valaki eltekerte benne a VR1-t és VR2-t. Hogyan tudnám beállítani hogy ne kelljen mindig IRF540N-eket cserélgetnem benne?
Én egyszer javítottam ilyen végfokot stk4241V volt bent ha jól rémlik. Buli alkalmával elszállt, s ott valóban végfok ic csere volt. Annál a Sharp végfoknál csak a 12V 2eres vezetéke volt. Ami azért van külön kihozva mert ez gondolom egy egység tagja, és az előfok amit terveztek hozzá az adhatta meg a vezérlőfeszültséget a relének. Pontosan nem tudom nálad mért van 3eres vezetékkel kihozva, megkel nézni a nyákon mire megy a 3ik ág.
talán van ott egy relé amire 240volt van ráirva oda megy ebben is 4241v van
Már nem emlékszem, hogy a 12V a lágy indítót kapcsolja be, vagy egy kimenti védelmet..
De nekem az rémlik, hogy a lágy indító kört, tehát tápfeszt kapcsol..(de nem vagyok bent biztos). De ha neked ez össze van forrasztva (kiiktatva) akkor mind egy is. Meg kéne mérni az stk ic lábain a tápfeszt majd azután elkezdeni a hibakeresést..
Annak a végén nem 2db RCA dugó van? Nem árnyékolt kábel?
A 12V külső valamiről megy be, gondolom EQ vagy valamiről kapja a toronyból, és csak annyit csinál hogy a trafó primer oldalán 230V-ot kapcsolt a trafóra.
De másnak nem kéne kijönnie belőle.
Egy 230V táp kábel, egy RCA pár, és egy kis fehér csatis fekete kábel amin a 2 vezeték belül a relé lábain végződik, a trafón lévő panelon.
Szia! Jónak látom. A darlingtonok kis értékű emitter-ellenállásai miatt hűtőbordára szerelt tranzisztorral stabilizálnám a nyugalmi áramot, beállítható kivitelben.
A TIP41C a bordán lesz, ez biztos, a nyugalmit a kollektoron lévő ellenállás cserével próbálgatva kívánom beállítani. Jó lesz így?
A TIP41C-n 0,2W hő fejlődik, nem igényel hűtést, sőt nem is előnyös, ha a végtranyók felfűtik.
A kollektor körében lévő három diódát és az ellenállást - ezen a rajzon T4, R7, R8, P1 jelű alkatrészekből álló szabályzóval cserélném fel, ahol a T4 a hűtőbordára kerül.
Köszönöm a segítséget, beszámolok a megépítés után!
ez igy is van 1db 220 vezeték,1 pár rca,és egy darab 3 vezetékes csati,és nem a trafo panelon van a relé hanem lent ahol minden más,de ma szerény tudásommal neki állok mérni mindent,és felirom az értékeket.ha esetleg valakinek volna rajza az erősitőről nagyon megköszönném
Szia! Volt nálam ijen erősitő javitásra,és ott 1 külön kis adapter adta a védelemnek a feszültséget.Sajnos itt vég csere volt,STK 4050V 200w 8 óhmon.Én szoktam bérbe javitani,igy már pár fórum társamnak javitottam,azóta is kapcsolatban vagyunk,és semmi gond a javitott erősitőkkel.Ha kérdésed van,ne kimélj,szivesen segitek.Üdv: Zsolt.
még annyit segits hogy mire van a csatiban a 3-ik szál és esetleg mi a szerepe.egy relé alá megy be a nyákon amire az van irva 240ac 24dc 120ac ha kell lefotozom,és néhány alkatrész langyos a végfok is,gondolom akkor arrafelé van áram.ha esetleg ötlet bármire szivesen veszem
teszek ide képet a csati 3 vezeték útjáról
Szia, emersys kolléga bocsánat, hogy zavarlak, nem nézted meg véletlen a 300W. nyák rajzomat? Szólj már légy szíves ha találtál rajta hibát, sajnos a méret adott ez fér bele a dobozba. Mert ha minden összejön a hétvégén hozzáfognék. Amit reloop kolléga talált hibát azt már kijavítottama terven. Köszönöm előreis.
Most jön az hogy "őőő izéé..." .
Tegyél fel légy szíves olyan képet ahol látszik az egész bele. Nekem gyanús kicsit, mintha nekem nem így nézne ki.
ha kell még szolj
azt még nem kérdeztem hogy érdemes e kínlódni vele,hangzás,minőség,vagy adjam vissza az eladónak,bár vaterás nem egyszerű,de adott számlát
sziasztok kérdésem lenne,mivel lehet hejetesiteni IRF 540-et válaszokat előre is köszönöm!!!
Szia. -Megnézem igen. (este 7-8fele jelentkezem).
Lehet érdekelne a bérjav
|
Bejelentkezés
Hirdetés |


















