Fórum témák
» Több friss téma |
Fórum » NYÁK terv ellenőrzése
Szevasztok!
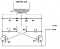
Valaki áttudná nézni az infra sorompó nyáktervét??Mert elkészítettem és nem működik ,egyszerűen az infra vevő(TSOP 4836) 3.-as lábán nincs +5V,a 2 esen megvan a gnd.Csatolom az infra sorompó vevő részének a nyák tervét és kapcsolási rajzát. ...esetleg ha valaki ért hozzá és megtudnánézni mi lehet a hiba. Előre is köszönöm.
Sziasztok!
Közben találtam egy lényegesen egyszerűbbet is, rosszabb jellemzőkkel, de gondoltam, hogy kezdésnek jó lesz. Valaki átnézné nekem a tervet? Köszönöm: Balázs
Ugyan nem nyák hanem kapcsolási rajz de hálás lennék ha valaki átfutná őket:
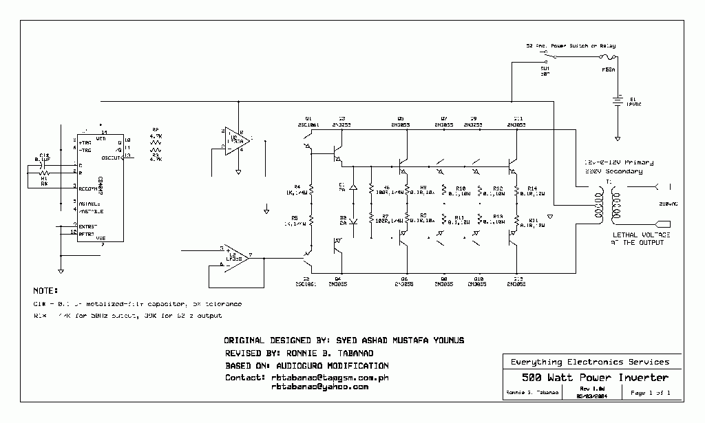
Udv mindenkinek!Felhozta Sinka Balazs az invertert,enis gondolkodtam ugyanazon az inverteren,elkeszitettem a nyaktervet,megkerlek titeket nezzetek at.Ez lenne az elso vasalasos munkam,akkor ugye tukroznom kell?Melleklem a kapcsolasi rajzot is es a nyakot is,remelem jol terveztem meg.
Sziasztok!
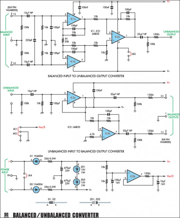
Lehet, hogy sokak számára triviális kérdéssel fordulok hozzátok, de inkább kérdezek minthogy elcsesszek valamit. Szóval egy asszimmetrikus-szimmetrikus audió átalakítót szeretnék építeni. A mellékelt rajzon a középső kapcsolásról lenne szó. Azt már letisztáztam, hogy az IC3b 5-ös lába egy ellenálláson keresztül a szimmetrikus táp földjére van kötve és a bemenet közelében levő 10k-s ellenállás is ide csatlakozik. A kérdés, hogy a gyakorlatban ezt, hogy lenne célszerű kivitelezni? A jelföld lehet teliföld a nyákon és a táp földjét külön kapja meg az áramkör? Előre is köszönöm a segítséget!
Szia! Talán az téveszt meg, hogy van ferdén vonalkázott föld. Ez azért különül el mert, egytelepes tápnál a Vcc/2-re megy. A középső ábra bal alján van egy bekötési útmutató. (Jó szem és logikai készség kell hozzá
)Mivel szimmetrikus tápod van, egy közös testre van csak szükséged.
Oppá!
Na ezért is kérdeztem rá inkább mert még megvariáltam volna rendesen A többi hasonló kapcsolás tévesztett meg ahol "virtuális földdel" operálnak meg akkukkal ésatöbbi ![]() Akkor nyugodtan csinálhatok teliföldes nyákot?
Sziasztok!
Megrajzoltam a TDA2616 nyákját, méghozzá az itt található 9. oldalon lévőt. Valaki megnézné? Bővebben: LinkKöszi!
Szia! Jaj de nagyon nem jó
![]() Először is a rajz nem +/- táphoz való! Szerk.: írták Neked, hogy a négyes ábrát használd, erre másikat választasz
Újaj. De a rajz magában jó, nem? A tápomat valahogy nem tudom átalakítani megfelelővé, vagyis most mi a teendő?
Vannak apróbb hibák, először a táp kérdését kell tisztázni. Marad a +/-10V, vagy más lesz?
Hogy értve. Nekem a tápomon azt írja, hogy 10V-0-10V. 2A... Én ezt a tápot szeretném használni. Ha lehet, akkor ezzel a tervvel. Nekem aztán mindegy, hogy rakok -e rá grécet, vagy valamit, csak a trafót valahogyan használni bírjam.
![]() Üdv!
Az 10V-0-10V váltó, vagy egyenfeszültség? Ha ez egy transzformátor, akkor egyenirányítani és szűrni kell. Ha már eleve +/-10V egyenfesz, akkor mehet közvetlen a panelra. Mindkét esetben az adatlap 4. ábrája szerinti kapcsoláshoz kell nyákot tervezned.
Valószínűleg már egyenirányítva lehet, de most nem tudom megmondani. Ahhoz le kellene mennem a műhelybe. Egy nyomtató tápegysége volt, még szét se bontottam. Amint kész a 4-esre a terv, felrakom !
Üdv!
Jó, az egyszerűbb is lesz. A kimenetbe ne rakd bele sorosan a Zobel-tag 22nF kondiját mint az előzőnél! Javaslom először mérd ki a tápot, egyen/váltó és működőképes-e. Találd ki hol legyen a kapcsolásban biztosíték, ha egyenirányítani kell az rákerüljön-e a panelra. Ha tervezési kérdés merülne fel írj az erősítő mindig' -be.
Szia! Lényegesen jobb. A +/- tápot - ha megfigyeled - rövidre zártad. Ezek közvetlen mennek az 5 illetve 7-es lábra. A tele fóliára -ami a test - alakíts ki csatlakozási pontot a táp 0-ja számára és a bemeneti pontoknál is, ahová a jelkábel árnyékolását kötheted.
A 2200µF kondikkal jobb szűrést tudsz elérni, ha a közös pontjuk (test) egymás mellett van, ide jöhet a táp 0-ja is.
Na, akkor délután csiszolgatok rajta, ha lesz időm.
Közben megnéztem mit ír pontosan a tápegység hátulján: OUTPUT: 10-0-10V~ , 50Hz , 2A , 40VA ... Semmi jel arra, hogy egyen-e, vagy váltó.
A legbiztosabb elővenni a voltmérőt és szépen megmérni.
Az ~ 50Hz trafóra és váltóáramra utal, ha így lenne graetz-re lesz szükséged az egyenirányításhoz.
Rendben, köszönöm ! Délután jelentkezem !
Üdv!
Szia!
Mindent kijavítottam, remélem jó lesz, de a tápot még mindig nem tudtam megnézni. Eddig a kezdő topikba felraktam a kérdést, hátha ott tudja valaki. Sajnos a vacak táp dobozzát nem tudom szétcsavarozni, mert nincs egy szál csavar sem.. Üdv !
Működő képes! A negatív táp 2200µF kondit forgasd el 180°-kal, és annak megfelelően vezesd a lábaira a negatív tápot és a testet. Jelenleg a test túl nagy kerülő úton megy rá.
Ezt nem értem. :no: A kapcsoláson a + része van az elkónak földelve, kezdő topikba rá is kérdeztem, azt mondták úgy kell. De ha te mondod. Amúgy nem értem hogy érted, hogy nagy utat tesz meg...
Azt nem modta, hogy fordítva kösd be.
Idézet: „A negatív táp 2200?F kondit forgasd el 180°-kal, és annak megfelelően vezesd a lábaira a negatív tápot és a testet.”
Egyébként miért használsz ilyen irtózatosan kicsi rasztert?
1/2 RM miért nem jó? Szebben lehet rajzolni. Szerintem.
Hát, nekem ez a "legprecízebb", de kinek hogy.
Már csak a nF-os szűrőt kéne az 5-7 lábak közelébe rakni Janinak, akkor lenne egy rendes sziget a GND-nek. Idő hiányában most nem tudom megcsinálni.
|
Bejelentkezés
Hirdetés |









)
A többi hasonló kapcsolás tévesztett meg ahol "virtuális földdel" operálnak meg akkukkal ésatöbbi 

