Fórum témák
» Több friss téma |
Fórum » RIAA korrektor
Témaindító: Ghost Rider, idő: Aug 25, 2006
Valóban rosszat linkeltem be. Megtévesztett, hogy akkor a panel fényképét a táp mellé csatoltam.
Ez jó, mert könnyen tudok szerezni, viszont akkor a legelső kérdésemre, miért azt a választ kaptam, hogy nem megfelelő ilyen célra?
Nem tudom. Előfokba tökéletes választás. Bárki bármit is mondd. ECC83 és 6N2P a leggyakoribb csöves végfokokban is előfokként. Riaa korrektorba is bevált darab.
Valamerre errefelé nincs valakinek nyáterve és rajza ehhez a bizonyos Le Tube-hoz?
![]() Átnéztem a Google-t, de konkrét találatok alig vannak.
Van,csak a visszacsatolást kell áttervezned benne,esetleg a GND-t,mert Én monóblokként terveztem meg,ami előnyös lehet a terére nézve,de ebben nem vagyok biztos. A visszacsatolás azért tér el,mert idő közben Ezt is az ActidAmphoz igazítottam.
A korrektor panelén az előtét ellenállásokat érdemes úgy hagyni,ezek az értékek könnyebben beszerezhetőek. Pl: 30K=15K+15K,300K= 150K+150K,3M= 1,5M+1,5M. Ez utóbbinak nem volt elég hely,így a két ellenállás 1-1 lábát össze kell sodorni,és összeónozni majd úgy beültetni.
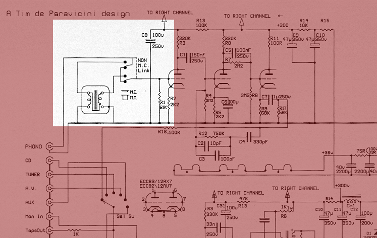
Közben megtaláltam a honlapot is,ahol fent van a beültetés is,és megtaláltam ugyan ezt a tervet a gépemen,az eredeti visszacsatolással. Annyira figyelj oda ha az Én rajzomat építed meg,hogy a két cső ami között a kicsatoló kondenzátorok vannak,az 1-es lábait (anód) egy darab dróttal közvetlenül a tápra kell kötni,a 470V-ra. Eredeti Rajzok
Moszkvais kivitelek.
Nagyon köszönöm a bőséges infókat!
Elindulok alkatrészbeszerző, anyagköltség számító körútra. Hamarosan jelentkezek.
Ezért mélyen a zsebedbe ám kell nyúlnod! A 400V-os elkók nem annyira olcsók,sok kicsi sokra megy. Persze ez megoldható egytápos verzióban is.,úgy nem kell annyi elkó.
A trafó és a csövek beszerzése lesz az időigényesebb, de rajta vagyok az ügyön.
Egyik sem időigényes csak a megfelelő helyen kell keresni !
A hallottak alapján Ő nagyon jó trafókat teker.
Azt azért megjegyezném, hogy az ECC83 jó, mert nagy az erősítése, de amúgy meg nagyon gyenge. RIAA korrektorba, és gitár előfoknak jó, én hifire nem szívesen használom. "Akárki akármit mond" - Krisztián, vannak tények, sajnos tévhitek is, és Te nagyon abban élsz. Azért mert jónak hallasz valami, még nem biztos, hogy műszakilag is korrekt. Ahány csőféle, annyi beállítás, akár mit is gondolsz erről. Fel kell nőni a feladathoz (amire megjegyzem rég képes lennél, csak ezt így te érzed jónak), és akkor nem csak sötétben tapogatózol, aztán lehet megalkotni egy olyan riaa-t, ami aztán etalon lenne. - Ne vedd beszólásnak, nem annak számon, csak egy baráti jótanács!!
Meg tudom erősíteni, én is tőle rendelek minden trafót és állítottam már nem könnyű feladatok elé és minden OK volt...
Miért van az, hogy vannak olyan hozzászólások, illetve hozzászólásokban olyan sorok is, amelyek sokkal halványabbak????
Mert az az "OFF" rész. A moderátorok nem rajonganak ám érte,ezért igyekszünk minél kevésbé eltérni a fórum témájától.
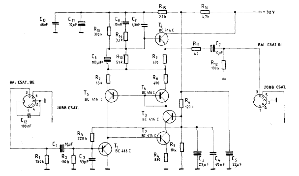
Szeretném pontosan megérteni ennek a HFM1-nek a működését. Próbáltam felvenni a kapcsolatot a tervezőjével, de már nem élnek azok a mail-címek, amelyeken pár éve írt a Hifi City-n, viszont ezt a kis részletet kimásoltam, de bevallom, nem sokat segített:
"A HFM phono csak egy tapasztalat, gyakorlat, mérőeszközök, alkatrészháttér nélküli első próbálkozás volt, ami úgy sült el, ahogy. Próbáltam egy olyan néhány tranzisztoros struktúrát kreálni, ahol a félvezetők PN átmenetei nem játszanak be az erősítésbe. Így született meg a gondolat, hogy két PN átmenetet egymásból kivonok és az áramot áramtükörrel teszem azonossá a két tranzisztoron ( PNP és NPN ). Na most ez működött. Pozitív visszacsatolású lineáris erősítő kerekedett ki a négy tranzisztoros struktúrából! Ekkor jött a HiFi Magazin pályázata és beadtam RIAA korrekciós taggal ellátva. Az akkori phonók szokásos jó nagy nyílthurkú erősítés, a visszacsatoló ágba a korrekció elvű kapcsolásánál jóval jobb eredményt lehetett vele elérni. Persze válogatottabb alkatrészekkel, a kimeneti fokozat tökéletesebb kapcsolástechnikájával sokkal jobb is lehetett volna, de így sem volt rossz. Ez kedvet adott a tervezéshez, építéshez. Jó sok kapcsolást kitaláltam, megépítettem egymás után. Persze minnél mélyebbre mentem a dologba, annál inkább rájöttem, hogy mennyi a buktató. Mikor egy végfoknál, ha néhány milliméterrel odébb vezetek egy kábelt és az jelentős eltérést okoz a kimeneten, akkor belefáradtam. Nem voltam képes a számomra elfogadható erősítőt építeni! Ma már csak egy MCphono-t használok sajátot, mert az szerintem is jó." (Nekem még kicsit fura az a "néhány milliméterrel odébb vezetek egy kábelt" részlet is, de van fogalmam a különféle zavarásokról, mint kapacitív, induktív, stb...) Tehát, ha valakinek van kedve és ideje pontosan leírni ennek a kapcsolásnak a működését, előre is nagyon megköszönöm.
Köszi, a RIAA-korrekció fogalmával és tulajdonságaival tisztában vagyok. Itt a konkrét kapcsolással kapcsolatban lenne néhány tisztázni való, hogy ez vagy az a tranzisztor pontosan mit csinál, ,mi mitől függ és miért pont így lett kitalálva a kapcsolás...
Idézet: „A DIYAudio-n nem eppen lelkesek az ECC83 irant, max gitarerositonek ajalnjak. Nehez jo rajzot talalni hozza ...” Azért nem lehetetlen hogy csak a két legismertebb és sokak által utánépített ARC-t és EAR-t említsem.
Az első képen lévő rajzzal érdemes szerintem próbálkozni/foglalkozni! Leszimuláltam,90dB-re erősíti az 5mV-ot (szkóp szerint 16,8V,ami 336x-os erősítést jelent),ráadásul egy tökéletes riaa görbét mutatott! Ha az eredetire ráilleszteném,nem térne el tőle. Szerintem jó kis rajz ez. A másik már nem annyira,ott már vannak eltérések.
Felrakom a Tinás rajzát. Akinek megvan a Tina8,avval megtudja nyitni.
Próbából megépítettem az Actidamp MK-IV-et és bevallom nem találtam a hangjában hibát. Az áramkör DC csatolt, aminek az előnye, nagyon hallatszik. Gyönyörű tisztán szólnak rajta a lemezek. Én a 2SK170-es FET-ek helyett LS-U404 kettős FET-et használtam, mert az volt itthon 2db. Az IC-k szintén voltak itthon ami a Linear Tech. ajándéka.
Halihó
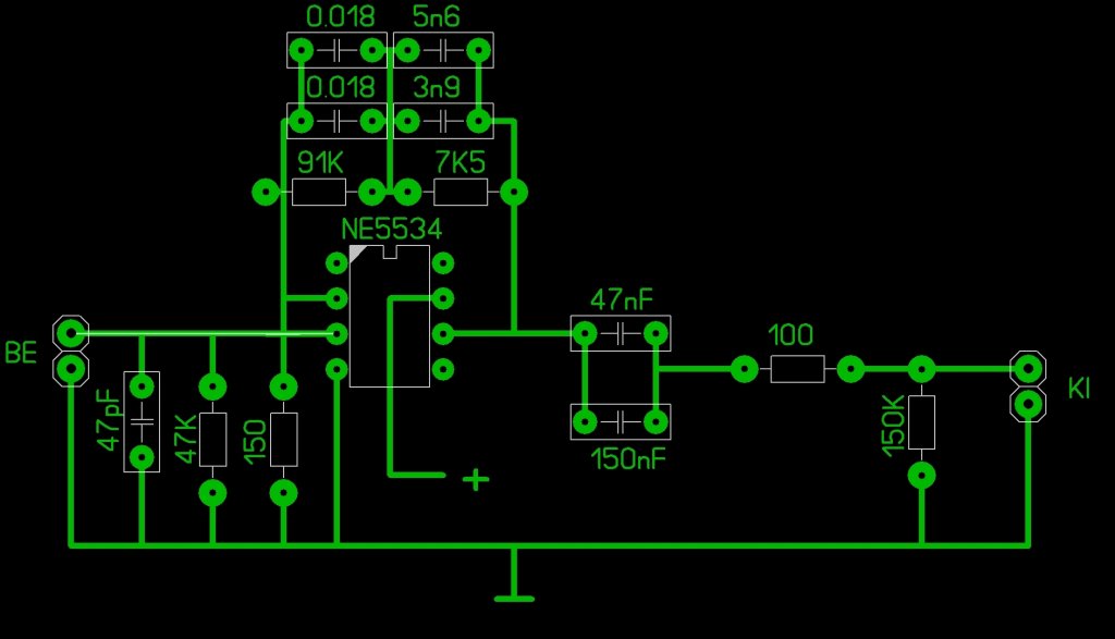
Olvastam a hozzászólásokat és teljesen elbizonytalanodtam.Az volna a kérdésem, ha keverőbe szeretnék phono bemenetet és van NE5534-es ICm,akkor melyik kapcsolást érdemes megépítenem??? Szimetrikus táp az van +12V -12V. Nekem van egy kapcsolásom de nemtudom működne-e. Köszi előre is
Hali! Az IC negatív táp a testre van kötve - nem jó. A 47nF+150nF kicsatolás szokatlanul alacsony.
Közben észrevettem ezt a test hibát az IC-n.Egyébként a rajz szerint működne?Minőségre megfelelő lenne?Az alacsony kicsatolás milyen hangzást eredményezne?
A korrekciót sajnos nem tudom elemezni. Az alacsony kimeneti csatoló kapacitás miatt mély-vágás léphet fel. Itt kb. 1µF szokott lenni.
Szia braner.A törésponti frekvenciák hellyel-közzel a helyükön vannak,azaz, van ennél pontosabb korrekciós tagokkal felépített kapcsolás is.Ráadásul az IC táp lábai sincsenek jó helyen,ráadásul a nyákrajz indokolatlanúl elnyújtott,mondhatnám, csúnya.Ha veszed a fáradtságot és beleolvasol a topicba,találsz korrekt kapcsolásokat +,- 12 V-ra,nyákkal együtt.Ha segítség kell,bíztos lesz valaki! Üdv.sityu.
Szia
Köszi az infót.Ez a terv nem a panelterv csak leggyorsabban ezzel tudtan lerajzolni és felrakni ide.Az ic 4es lába valóban rossz a rajzon mert azt -12Vra kell vezetni.De ezt régebbi hozzászólásba oda is irtam. Olvastam a fórumot de ez rengeteg és mire majdnem végére értem már elvesztettem a fonalat.Sok megoldás van fent és nemtudom melyik volna igazán a legjobb.Gondoltam valaki hátha tud ajánlani valami konkrét kapcsolást ami tökéletes. szép napot
Hello.Folytatva az esti hsz-t,úgy gondolom,hogy csakis a 12-os tápfesz. az amiben gondolkozol!!!Ezt kicsit kevesellem,legalább 15v kellene!Méret az nem korlátozott?
|
Bejelentkezés
Hirdetés |






hogy csak a két legismertebb és sokak által utánépített ARC-t és EAR-t említsem. 











