Fórum témák
» Több friss téma |
Fórum » NYÁK terv ellenőrzése
Köszi, de ne haragudj, maradok a sajátomnál (csak még pontosan nem értem, mit változtassak , nem kell nekem profi erősítő) :
1) nekem nem tetszik esztétikailag 2) nem ez az IC tokozása 3) szeretném,ha saját munkám lenne. Remélem megértesz, köszi! Üdv!
Nem sértődöm meg. Mint írtam egy lehetséges megoldás és még vagy 100 féle képpen megrajzolható.
Tokozás: SIL9P, ha neked nem ez van akkor minden második lábat fel kell tolni. Alapvetően nem kell vátoztatnod semmit, ha neked így tetszik. Az egészben engem csak a segítőszándák vezérelt!
Szia!
Teljes mértékben tudom, hogy segítőkész vagy, meg is értelek ! Te egy igazán rendes fickó vagy. És köszi, hogy nem haragudtál meg. Amúgy már meg lenne csinálva a nyák, de nincs nyers anyag, hogy dolgozzak. CSak jövő héten lesz.
Sziasztok,
Egy olyan nyakot tervezek, ami kaphat tapnak 24v egyen, illetve valto aramot. Az a kerdesem lenne, hogy a nyomvonal szelesseget hogyan valasztom meg ennek fuggvenyeben, hogy le ne egjen? Valami keplet van ra? Udv!
Szia! Nem a feszültség számít, hanem az áram. A mellékelt diagramból ki tudod olvasni hogy adott nyákfólia vastagság mellett milyen vonalvastagságot kell használnod minimum a maximális áram mellett.
Nem tud valaki nekem nyáktervet csinálni erről az előfokról
Nagyon megköszönném!
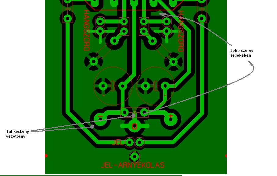
Szia! Lerajzoltam, hogy miért célszerű a negatív táp szűrőkondiját és a 100nF-ot átrendezni.
Váo , értem. Köszönöm ! Holnap kijavítom. Ennyi a gond csak?
![]() Köszi!
Ezek már olyan veszélyes problémák, de jó tudni, hogy ilyen szempontok is vannak
Nem olyan veszélyest szerettem volna írni.
Kijavítottam. Méghozzá úgy, hogy majd egy SMD 100nF-ot teszek oda , így a kettő lábra közvetlen tudom forrasztani a legjobb minőség elérésének érdekében.
Köszi mindent !
![]() Ha holnap elengednek Szegedre, akkor elmegyek vonattal venni panelt, meg a hiányzó 1-2 alkatrészt. A nagyja : IC, kondi , stb megvan, de borda , doboz, ez-az nincs.
Reloop-nak üzenem, kész lett az erősítő, és pöccre működött! Egy kis gond lett csak az elkó résznél, valamiért mind a 2 elfüstölt, és felpúposodott. De, hogy miért?! ...
Szerintem nem jól választottad meg az üzemi feszültséget (túl alacsony volt)
Ezt meg hogy érted? Mindenki azt mondta, a fesszel nincs gond..?!....
Én 12v os áramkörbe minimum 35v os kondikat teszek , árban nincs nagy különbség és tuti hogy ilyen dolog nem fordul elő .
Itt 10V +/-, szóval az még akkor is max 20V, de emígy 10, és ide 25V van rakva. Szerintem akkor amúgy nem fért volna el a kettő egymás mellett.
Üzenetet vettem
A púposodás okának a kondi +/- felcserélését tippelem.
Én erre nem is gondoltam ! Mert Janika már NEM kezdő !
Magamat sem tartom kezdőnek, mégis meg bírom csinálni
Reloop barátom igazad van. Sajnos. Véletlenül mind a 2 elkót fordítva forrasztottam be.
Ez az én hibám, de ráfoghatom arra, hogy nincs kompi a műhelybe, még egy p2-sem, hogy lenézzem a kapcsolást, vagy a nyákot, így általában fejből forrasztok, mint most is. De ami mentségemre szolgál az az, hogy elsőre indult az erősítő.
A nagy "kondizás" közepette el is felejtettem gratulálni
Ha ilyen dolgok előfordulhatnak .. ajánlom a beültetési rajz felvasalását ! (vagy talán az is segíthet ha kinyomtatod és magad mellé teszed az asztalra ) Én 30 év hobbizás után is így csinálom !
Köszike !
![]() Kaqkk: szoktam, de nem mindig nyomtatom ki..
Sziasztok! Segítséget szeretnék kérni! Van egy autós erősítőm de a panel szerte szét van törve. Találtam hozzá kapcsolási rajzot is. Az lenne a kérdésem,hogy a kapcsolási rajz alapján lehetne hozzá tervezni nyákot? Ja és nem kell semmi belőle csak a végfok része.
Ez lemaradt. Bocsánat!
Udv mindenkinek!Elkeszitettem egy tda2005 sztereo nyak rajzat.A gyari sztereo rajz alapjan valaki rapillantana hogy neme hagytam ki egy ket alkatreszt esetleg a tapfeszultegat hogy oldajm meg hogy szebb es jobb legyen. Koszonom.A kapcsolasi rajz ebben talalhato.
|
Bejelentkezés
Hirdetés |













