Fórum témák
» Több friss téma |
- Ez a felület kizárólag, az elektronikában kezdők kérdéseinek van fenntartva és nem elfelejtve, hogy hobbielektronika a fórumunk!
- Ami tehát azt jelenti, hogy a nagymama bevásárlását nem itt beszéljük meg, ill. ez nem üzenőfal! - Kerülendő az olyan kérdés, amit egy másik meglévő (több mint 17000 van), témában kellene kitárgyalni! - És végül büntetés terhe mellett kerülendő az MSN és egyéb szleng, a magyar helyesírás mellőzése, beleértve a mondateleji nagybetűket is!
Közben haladtam egy kicsit, szóval így gondoltad valahogy??
Kezdem kapiskálni a dolgot. Azt értettem félre, hogy "vezérlő IC", azt hittem ez a PIC-re vonatkozik, de már értem hogy a TL494-re.
Egy kicsit lehet belemerülök ebbe a PWM IC dologba, végül is nem mindegy, hogy milyen a hatásfok, illetve mennyi energiát használok el fűtésre, főleg ilyen gatyarohasztó melegben!
Üdv!
A 74*597-es IC-vel kapcsolatban lenne egy kérdésem. A képen bejelöltem azokat a flip-floppokat amiket nem tudok beazonosítani. Egy nemrég talált logikai áramkör szimulátorhoz kellene. SB
Ez egy shift regiszter lesz soros és párhuzamos beírási lehetőséggel.
itt még mindig ez a téma? nehezetekre esne az eredeti kérdésére koncentrálni?
az én korábbi két hozzászólásom miért lett törölve? a többi okoskodása miért nem? engem pedig ez fog foglalkoztatni. ha már a "témától" eltértünk.
mivel nem írt senki, így válaszolok magamnak! hehhe...
nemakartam beletúrni a cuccba, mivel új, és ezért is kérdezgettem, de a sok "segítség" ellenére szétszedtem, és azt kell, h mondjam, h nem egy bonyolult szerkezet ez az egész! az, h a beltérim teteje hidegebb az szerintem normális, mivel az áthaladó gáz melegszik, mialatt adja le a hideget és az alsó rész a kilépő ágban lehet. az előre menő és visszatérő csöveknél is normális, ha hideg! szoval, azt kell, h mondjam, h ez a klímás szakma túl van misztifikálva és irreálisan magasak a szerelési árak! én magam, hegesztő vagyok és ennek ellenére simán installáltam a vadi új klímám és frankón működik! és arra is rájöttem segítség nélkűl, h a 10-12 fok körűli kilépő hőmérséklet nagyon is megfelelő, a kezdeti szakaszban,, mert később lemegy, ahogy a levegő hül a helyiségben, kb 8-10 fokra és, ha a ventillátort csak alapban pörgetem, a beltérin, akkor, mérek, már kissé lehűlt helyiségben 4,9 fokos kilépő levegőt is a beltérimből... .))) szoval jó ez a topik, csak kár, h a klímaszerelő urak idejárkálnak félteni a szakmájukat, olykor ködösítve és misztifikálva kézenfekvő, egyszerű dolgokat, olykor erősen titkolózva! kinek nem inge, ne vegye magára!
Na jó, leírom egy kicsit pontosabban:
A felső egy kombinált flip-flop aszinkron R és S bemenetekkel, ill. negatív élvezérelt (szinkron) D bemenettel. (A 2D adatbemenetet a C2 órajel kapuzza.) Az alsó egy aszinkron és szinkron (negatív élvezérelt) beírású SR flip-flop. (A 3S és 3R bemeneteket a C3 órajel kapuzza.) A jobb alsó nem jelölt vezetékek mindkettőnél a Q és /Q kimenetek. Remélem érthető voltam.
Legelőször nem ártana magyarul megtanulni, főleg írni... bár egy újabb bizonyíték a remekműved arra, hogy a stílus maga az ember !
Ügyes. Fő a kitartás. Már félve jegyzem meg, hogy 4 °C kifújt levegő esetén lehet kis hűtőközeg problémád.
Azért hidd el ennyire nem egyszerű a dolog. Kalorikus hibák sokrétűek lehetnek és tapasztalat kell a felismerésükhöz. Ilyen hozzá állással egy alul vagy túl túl töltött rendszer jól megviccelhet. Nekem az egyik alkalmazottam hegesztő. Nagyon kitartó lelkes és törekvő ember. A 108mm rézcsövet 2 hónap után 20/3 hibával forrasztotta. Fél év után hibátlanul bár néha még vannak porrózus hibái. 1,5 éve dolgozik nálam. Egy a baj a hűtőkört nem bírja megérteni. Mire megérti a folyadék, gáz, gőz vezeték fogalmát nem érti az adagolót. Mire megérti megkeveredik egy mágnes szeleptől. Aztán jön a hőcserélő fogalma különböző állapotokban. És te is nagy tévedésben vagy mert hűtéstechnikában egészen mást jelent az előremenő és visszatérő fogalom! Hidd el úgy ahogy a hegesztés egy szakma és lehet magas szinten művelni úgy a hűtéstechnika is egy szakma ami magas fokon kell művelni. Interneten keresztül se hegeszteni se klímát javítani nem lehet. Főleg, ha a másik fél nem ért hozzá.
THX.
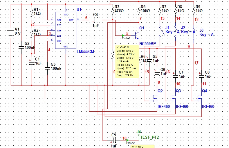
Segít valamit, de ha megkérhetlek tudnál (vagy valaki) egy kapcsolást csinálni vagy küldeni? SB
Áttanulmányoztam az adatlapokat amiket találtam az IC-vel kapcsolatban és találtam egy kapcsolást, amire szerintem nekem is szükségem van.
Itt a katalógus, ennek a 10. oldalán a Figure 21. az említett kapcsolás. Szerinted ha ezt bekötném egy Trafó -> Graetz-híd-> fentebbi kapcsolás sorrendben, akkor meglenne az "ideális" tápegységem?
[off]Ne is húzd fel magad rajta. Gondolj bele:
Egy !hegesztő! azért regisztrál és kérdez egy !elektronkiai! fórumon, hogy megtudja mi a baja a !klímájának! amit nem tud pontosan leírni. És csak ezért regisztrál. Szóval az internet használat.... Na mindegy.
Kapcsolást? Mihez?
Igen!
Az 555-ös részt nem néztem át. Javasolnám, hogy tranzisztorokból csinálj multivibrátort, mert 555-tel csak 50%fölötti kitöltési tényezőt tudsz beállítani (energiaspórolási szempont). Az R7, R8, R9 nem kell, vagyis ne oda tedd, hanem a FET-ek GATE és Source közé. Meg ne 1kohm legyen, hanem inkább 10k. Továbbá nem kellenek a bázis-ellenállások, nem kell munkapontba állítani a tranzisztort. De akkor már a C4 sem kell. Ha nagyon biztosra akarsz menni, egy diódát betehetsz a C4 helyére.
Szia!
Előre is bocsánatot kérek, lehet, hogy kicsit hosszú lesz. Idézet: „azt kell, h mondjam, h nem egy bonyolult szerkezet ez az egész!” Én is hegesztettem(varacskoltam) már tyúk ketrecet, higgyétek el, nem nagy dolog! Nem is tudom, mi a csodáért tanulnak azok a hegesztő szakmunkások minimum három évet, mikor két három nap alatt belejöttem, a negyedik napon már készen is volt az a bizonyos ketrec!?!? Volt szerencsém belelátni mindkét szakmába (a hegesztésbe inkább mint kívülálló), de nem merném még egy napon sem említeni a két szakmát! Hegeszteni tudni kell, érzék kell hozzá, mely akár hónapok alatt elsajátítható ha valakinek affinitása van hozzá, míg a hűtős szakmához érteni kell (nem kicsit), és kellő elsajátításához vajmi kevés az iskola által nyújtott 3-4 év. Itt kőkemény gyakorlati évekre van szükség... És itt bocsánatot kérek minden hegesztőiparban tevékenykedő fórumtársunktól, de úgy érzem "sunesz" -minősített hegesztő- kellőképpen rászolgált erre a kis kitérőre!!! Határozottan felháborító, egy szakmának ilyen mérvű nyilvános alázása amit Te műveltél. Ezek olvasása után, azon sem csodálkoznék, ha csak betanított hegesztőként tevékenykednél (szakma nélkül). ...ugyanis, ennyire egyik szakma sem nézi le a másikat!
Igen, meglenne, de ezen lehet egy csomót egyszerűsíteni.
De ez már nem "kezdő kérdés", javaslom a témával foglalkozó topik látogatását. DCDC konverter, Buck konverter vagy hasonló néven megtalálod őket.
Oké, innentől inkább térjünk vissza a téma témájához: klíma. Köszönöm.
Talán a legegyszerűbb valami mikrovezérlővel megoldani a dolgot. Bementnek 3 db lemezkapcsoló, a kimenetre pedig soros ellenállás és piezo. Alapesetben a kimenet 0V-on van. Ha 1 érintkező zár, akkor pl. 1kHz-es négyszögjelet adunk a kimenetre, ha további érintkező záródik, akkor növeljük a frekvenciát - azaz a hangmagaságot.
Ez szög egyszerű; csak egy 6 vagy 8 lábú mikrovezérlő kell hozzá (pl. PIC10, PIC12), pár ellenállás és kondi, piezo, és valami stabil táp. (2,5V...5V)
Kifelejtettél valami fontos összetevőt: PIC égető, és valaki, aki fel tudja programozni. Egyébként jogos: a hangmagasság változtatása jobban érzékelhető. Talán a legizgalmasabb az lenne, ha a változó hangmagasság változó négyszögjellel lenne modulálva (vagy fordítva...?), akkor olyan lenne mint az Aliens vs. Predator -ban a radar.
Sziasztok!
Az lenne a kérdésem ,hogyha ezt megépítem Bővebben: Link És beállítom 180V-ra ezek után a fogyasztó részre kötök egy Graetz-et és egyenirányítom , pufferelem tökéletes 250V-ot kapok?
Üdv! A válasz: Nem!
Nem megoldható valahogy ?
Miért nem? Nem értek hozzá ezért szeretném megtudni
Azért, mert nagyon pontosan kell tudnod állítani hozzá a szöget, hogy hol gyujtson be a triac. Aztán lehet hogy a kapacitív terhelés miatt nem is akarna kikapcsolni (bár inkább az induktívat nem szeretik a triacok) Akkor meg repül a pufferkondi, meg ami rá van kötve az is.
Ezen kívül nagyon nagy áramlöketeket venne fel a puffer, hiszen a gyújtás az relatív hamar, egyik pillanatról a másikra történik. Ez idő alatt jó sok töltés eltávozik a kondenzátorból
A megoldhatóságra azt tudom mondani, hogy esetleg kikapcsolható triakkal (bocsánat ha nyelvtanilag rosszul írom a félvezető nevét) két határ között tudnád tartani az értéket. De akkor már úgy volna érdemes, hogy először kipuffereled, aztán tranzisztort, vagy IGBT-t nyitogatsz.
De ha már ilyen fába vágod a fejszédet, akkor már érdemes lenne buck konvertert csinálni. De akkor már jó lenne a galvanikus leválasztás is, hogy senkiben és semmiben ne tegyen kárt. Mindezek persze attól is függnek (hogy mi lenne a még éppen járható út), hogy mekkora áram kell, mennyire stabil feszültség, mekkora hatásfok stb. De ez már messzire vezetne és nem vagyok felkészült a témában.
Szerintem nem kell beavatkozni...én feladtam.Tisztelek én mindenkit...csak egy apróságot nem értek.Zöldségeket írni lehet korlátlanul?Az miért nincs megmoderálva?Szabadenergia fórumon miért nem lehet leírni szabadon amit gondolok?Szerinted ősszeverekszünk?A másik is írja amit gondol és kész.Úgy érzem magam mit az oviban,most jól rámszólt az óvóbácsi.Megköszönném ha beavatkoznál,mert másképp nem fogom tudni abbahagyni a "hangnemet"
Lehet hogy oda kellett volna írni hogy vicc?... *
Sziasztok.
A korábban írt nyűgömre nincs senkinek ötlete vagy valami infója?
Szia!
Nekem van egy ötletem, de nem túl biztonságos (életvédelmileg) és lehet hogy a pisztoly is szétesik, szétolvad. Annyit tehetnél legegyszerűbben, hogy diódahíddal egyenirányítod a hálózati feszültséget, és ezt puffereled. Remélem, hogy nem ég el minden
Attól miért lesz nagyobb majd a hőmérséklet? Ugyanannyi marad.
Köszönöm szépen, ez nagyon jó megoldás, csak sajnos nincs pickit2-m, és úgy elég nehéz lenne
De azért ezt sem vetem el ha a másik nem jönne össze.
Én azt szeretném kérdezni, kit kell itt leszopni hogy valaki válaszoljon az én kérdésemre is.
|
Bejelentkezés
Hirdetés |






De azért ezt sem vetem el ha a másik nem jönne össze. 



