Fórum témák

» Több friss téma
Fórum » Erősítő mindig és mindig
Mielőtt kérdezel, a következő két dolgot ellenőrizd! I. A helyes tápfeszültségek megléte. II. A kimeneten van-e egyenfeszültség. Élesztés.
Lapozás: OK   1010 / 2574
(#) Doncso válasza emersys hozzászólására (») Feb 26, 2012 /
 
Hát ez? Ez nemcsak hogy szánalmas, de röhejes, mondtam a Máténak, hogy most ugyis szét van szedve, én most letolom, és bele..... kínomba
Tán eladó?
(#) Bassmester válasza emersys hozzászólására (») Feb 26, 2012 /
 
Hú de szép torroid... most gondolkodok, hogy mire is hasonlít
(#) emersys válasza Doncso hozzászólására (») Feb 26, 2012 /
 
Javítottam már én is több(3) régi siva ppa800-ast, volt amit kár volt már felújítani.
Így megmaradt egy. Asszem 1500W-os , 2x60V secunderrel + segédtáp
(#) Doncso válasza emersys hozzászólására (») Feb 26, 2012 /
 
Ezt el kell hogy adjad..
(#) emersys válasza Doncso hozzászólására (») Feb 26, 2012 /
 
Priviben megbeszéljük
(#) benocs24 hozzászólása Feb 26, 2012 /
 
Sziasztok! Tud nekem segíteni valaki a bekötésében? Mert a csiptetőre hiába rakok hanfalat meg se nyikkan. Előre is köszi!
(#) szamóca válasza benocs24 hozzászólására (») Feb 26, 2012 /
 
A "csíptető" (eszem megáll!) felirata szerint ez egy nagy szintű jelbemenet (IN=input) végerősítőről, amit simán átad a másik csiptetőre. (OUT= kimenet)
Tehát a "hanfal" vezetéke egy másik stereó erősítőről ide csatlakozik be /in/, és innen megy ki /out/ a "hanfalra," (amit hangsugárzónak hívunk) miközben leveszi a szubnak a jelet róla.
(#) benocs24 válasza szamóca hozzászólására (») Feb 26, 2012 /
 
Köszönöm szépen a gyors választ és elnézést a kifejezésért!
(#) batajohn hozzászólása Feb 26, 2012 /
 
Üdv mindenkinek!
Milyen kondenzátort kössek a hangfalamra hogy a mély hangokat kiszűrjem?Mert az erősítőm sok mélyt ad és nem bírja.Csak a középfrekvencia kellene (200-5Khz-ig gondoltam).Próbáltam már párhuzamosan egy 4.7 microfarádos kondit kötni, de ütött tovább.Sorosan meg túl halk.(Magas hangok)
(#) szamóca válasza benocs24 hozzászólására (») Feb 26, 2012 /
 
Szívesen.
(#) szamóca válasza batajohn hozzászólására (») Feb 26, 2012 /
 
Húha, úgy látom ma a furcsa szakik napját tartjuk.
Ez a probléma nem oldható meg egy kondenzátor ráakasztásával a "hangfalra" (amit hangsugárzónak hívunk rendes esetben)
Nem is ide tartozik ténylegesen, hanem a hangváltós topikba.
A passzív szűrőáramkörökben kellene elmélyedni, közelebbről is az alul, felül, ill. a sáváteresztők felépítése, működése között.
De ezek nem egyszerűek egy komplex rendszer esetén.
(#) batajohn válasza szamóca hozzászólására (») Feb 26, 2012 /
 
Értem, és köszönöm a választ!
(#) szamóca válasza batajohn hozzászólására (») Feb 26, 2012 /
 
Máskor is.
(#) mindenes válasza batajohn hozzászólására (») Feb 26, 2012 /
 
Egy 10u nem polarizált kondit köss vele sorba. Ha ilyened nincs jó lessz 2db 22mikrós is a pozitív oldaluknál ősszeforrasztva.
(#) szamóca válasza mindenes hozzászólására (») Feb 26, 2012 /
 
Érdekelne, (nem kötekedésként) hogy a hangsugárzó impedanciájának tudta nélkül a soros 10µF milyen frekin, és milyen meredekségű, átvitelű szűrést valósít meg szerinted.
(#) mindenes válasza szamóca hozzászólására (») Feb 26, 2012 /
 
Heló. Mérésem az nincs róla, de körübelül a 10kHz fölöttieket engedi át. Amolyan szükség megoldásként lehet alkalmazni.
(#) szamóca válasza mindenes hozzászólására (») Feb 26, 2012 /
 
Nem is mérésre lettem volna kíváncsi, hanem a képletre, ill. az elméletre, ami nem veszi figyelembe a konkrét terhelés impedanciáját, fázismenetét, a benne lévő hangváltó komplexummal való egymásra hatást.
Itt nem egy magas hangszóró illesztéséről beszélünk, ahol egy soros C tag a névleges impedanciával egy 6dB/oktávos felüláteresztő szűrőt valósít meg, hanem egy összetett ismeretlen adatokkal rendelkező terheléssel állunk szemben.
(#) szamóca hozzászólása Feb 26, 2012 /
 
Megjött végre az eloxálóból az áláminium cucc.
(#) tda7294 hozzászólása Feb 26, 2012 /
 
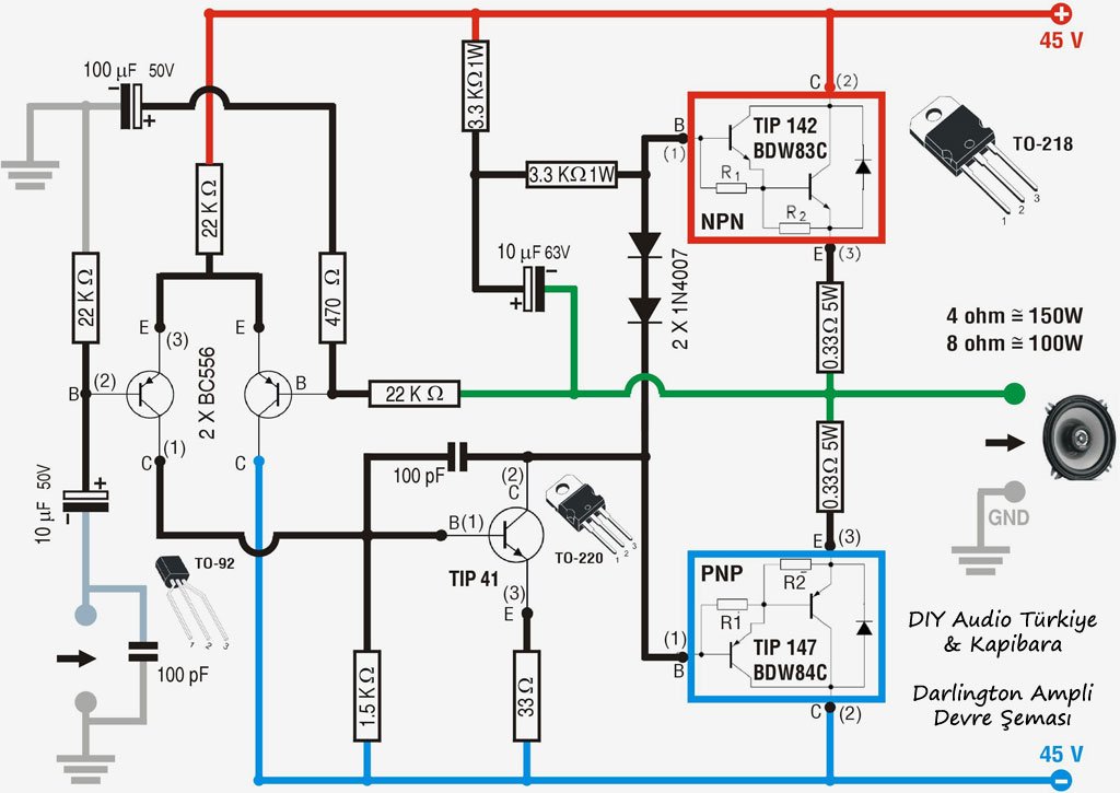
Sziasztok. Segítsetek nekem légyszi. MEgépítettem egy erősítőt. Valami török cucc. A lényeg hogy működik nincs semmi alapzaja. Nagyon jó, de megválogatja a hangfalakat. pl rft 4 om 12va 90% ba jol szól. Mnc 140watt 4om pocsék tiszta torz, philips hifi hangfal 60 watt 6om szobai szinte nem is szól hanem csak magas sípulós frekiket enged át. Mondjuk az utobbi az 3 utas hangváltos. Szerintem gerjed mint annak a rendje. Mit lehetne vele tenni? Az alkatrészeknél megfelelö értékeket használtam. + a táp is elég közeli 2*42volt 2*10 ezer mikro. Előre is köszi.

végfok.jpg
    
(#) tiggersoft válasza tda7294 hozzászólására (») Feb 26, 2012 /
 
Én a kimenetről hiányolom a Boucherot-tagot, ez egy ellenállás-kondi sorosan a kimenetre. 4.7-10ohm/100-220nF.
(#) tda7294 válasza tiggersoft hozzászólására (») Feb 26, 2012 /
 
Megprobálom köszy irok hogy sikerült e am szerinted mien ez az erősítő igy első meglátásra. Azért itt röpködnek a béták!
(#) emersys válasza szamóca hozzászólására (») Feb 26, 2012 /
 
Szupik lettek , gondolom készülsz valamire..
(#) emersys válasza tda7294 hozzászólására (») Feb 26, 2012 /
 
Szia Komplex terhelésre, begerjed a vége..
Ha van szkópod nézd meg 10Khz négyszög műterhelés + 470nF-1µF -al terhelve milyen a jelalak.. Van egy sejtésem.. , -Ha megméred csak kis vezérlésen, nehogy nagyon begerjedjen. A "mankó" valóban kell a végére.
(#) tiggersoft válasza tda7294 hozzászólására (») Feb 26, 2012 /
 
Valóban a Darlington tranyók bétája elég magas, ezért is hajlamosabbak a gerjedésre. Egyszer ha lesz kedvem kipróbálok egyet, nem lehet rossz.
(#) tda7294 válasza tiggersoft hozzászólására (») Feb 26, 2012 /
 
Köszi szépen fiuk Ez a "Mankó" télleg összejött az mnc-n már jol szól 10om+470n kerámia. Emersys szkópom nincsen sajna, jelet is csak pc-n tudok neki adni ha mindenképpen négyszög kell 10khz-n Kiprobálom gyors aphilips hangszoron is lehet most ott is jó lex
(#) emersys válasza tda7294 hozzászólására (») Feb 26, 2012 /
 
Annyira nem fontos ez végül is, csak szemléltetésként látható lett volna mi is zajlik le. Egy rendes méretezett L tag + rá párhuzamos ellenállás is elférne a végén szerintem. De már a kondi + ellenállás is nagy előrehaladás lehet.
(#) tda7294 válasza emersys hozzászólására (») Feb 26, 2012 /
 
Lehet variálnom kéne az értékeket mert mintha még mindig lenne valami a háttérben de ez ojan nagyon hátul van. Nem ttok jelalakot nézni az a baj :S
(#) tda7294 válasza emersys hozzászólására (») Feb 26, 2012 /
 
a tekercset sorba? mint lrc? vagy valameik taggal párhuzamosan?
(#) emersys válasza tda7294 hozzászólására (») Feb 26, 2012 /
 
Egy 3-5uH közti tekercsre párhuzamosan egy 10 Ohm 2W. És szintén a kimenetre rá az amit most csináltál. Valahogy pl így -Ez már eléggé stabillá tenné.
(Nyilván ha a vége más lenne pl egy tripla emitterkövető, az szinte 0 impedanciával bírna..) De ez most ilyen..
(#) tda7294 válasza emersys hozzászólására (») Feb 26, 2012 /
 
Értem. Megprobálom gyorsan. Am nem ront ez a kimeneti teljesítméynén? :S
Következő: »»   1010 / 2574
Bejelentkezés

Belépés

Hirdetés
XDT.hu
Az oldalon sütiket használunk a helyes működéshez. Bővebb információt az adatvédelmi szabályzatban olvashatsz. Megértettem