Fórum témák
» Több friss téma |
Fórum » Akku üzemképesség ellenőrzése
Témaindító: szabónagymester, idő: Jún 9, 2010
Témakörök:
Sziasztok!
Amikor még "buszoséknál" dolgoztam az egyik szineket nem ismerő sofőr megbikázta az Ikarust forditott polaritással... Azért maradt szeme, mert a ládafedél felfogta a robbanás nagyját, de az akkuk kb. felét nem találtuk meg sosem. Töltőn levő akku is robbant már a hátam mögött szikrától. Nem véletlen az a sok figyelmeztetés, igenis veszélyes üzem az akku. Kedves lac08 : sok érdekes (és néha felesleges) ötlet van az autóiparban, némelyik igaz, amit nem tudsz elképzelni. Sok japánnál pl. nem szól a rádió gyújtáskulcs nélkül, de a fényszóró simán bekapcsolva hagyható, ellenben már a 60-as években lekapcsolta a fényszórót a bogár, ha levetted a gyújtást.Sőt, van ,ahol kézifékbowden használata helyett nyomógombbal küldesz jelet egy kis számitógépnek, ami számon tartja a fékbetéted vastagságát, és ez alapján villanymotor segitségével húz neked rögzitőféket (ugye mekkora marhaság?) A akku pedig szintén csak egy alkatrész az autóban, ami karbantartást igényel.Ezt a karbantartást is el lehet hanyagolni, mint az olajcserét, vagy régebben a zsirzást, aztán vagy bejön, vagy nem. üdv: hp
Ez egy DHC BT-301-es teszter, olyasmi, mint a Bosch BAT121.
Mikrokontroller számolgat benne, miközben egy adott értékű ellenállást kapcsol az akkura. Az árammérés DC lakatfogóval történik, 200A állásban az állófogyasztás, 600A-esben az indítás. Sajnos az indítás a mintavétel miatt nem pontos, de eddig rendben levőnek tűntek az értékek, nem tréfált meg bennünket. Üdv Inhouse
Vannak autók ahol fix a szivargyújtó, van olyan is, ahol gyárilag nem, de azzá teszik. A modernebb autók már áramtalanítják gyújtás levétel/kulcs kihúzás/adott idő után.
Üdv Inhouse Idézet: „12,4-12,5V alatt megindulhat a káros mértékű szulfátosodás - ez egy nagy tévedés! Többnyire 10 V alatt vagy nagyon lemerült állapotában szokott szulfátosodni.” Az egyik legnagyobb hazai gyártó vezető emberével beszélgettem erről, valamint olvastam is pár helyen. Mivel nem tudok elektronmikroszkópos felvételeket csinálni kinyitott adott állapotú akkukról, elhiszem neki(k). A feltöltött és pihentetett akku terheletlen kapocsfeszültsége 12,6-8V. A 12,4-5V már nem 100% töltötséget jelez, az ólomakkukat illik teljesen feltöltött állapotban tartani. Nagy valószínűséggel minél kisebb a feszültség, annál erősebb a hatás. Mindezek ellenére neked is lehet igazad, nehéz bizonyítani, de jobb mégis feltöltve tárolni, mint merülten. A 10V-os akku már mélykisütött, az már mindenképpen káros. Idézet: „Nem szabad mélykisütni az akkut, károsodik . vagy nem. Nekem egyszer télen lemerült az akksim 4,5 V-ra. Rám is jött a szívbaj ott azonnal, de aztán töltőre tettem és nyomtam neki ... Utána még két évig használtam.” Az lenne a bizonyíték, hogy egyszer lemerült az akkud 4,5V-ra? Nem azt írtam, hogy tönkremegy, csak hogy károsodik, főleg ha huzamosabb ideig így marad. Töltőre raktad, mivel mást nem tehettél, feltöltődött és nem volt vele észrevehető gond. Örülni kell neki. Nem mérted előtte és utána az akkut, hogy mit bír, így nem lehet tudni, hogy mennyire károsodott. Mivel 1,5-2 szeres mértékben túlméretezik az akkut az önindító áramához (és a szükséges kapacitáshoz) képest, elvileg az élettartam alatt nem kellene gondot okozzon bizonyos szintű veszteségnek. Idézet: „Nem szabad rövidre zárni az akkut, eldeformálódhatnak a lemezek, esetleg "felrobbanhat" .hááát azért az a felrobbanás - inkább legyen csak rémhír.” Amit minden akkuval kapcsolatos készüléknél és akkunál olvashatsz, talán a legnagyobb betűkkel, hogy: "Figyelem! Szerelés közben vigyázzon, nehogy az akkumulátor kivezetőit rövidre zárja, mert az akkumulátor tönkremehet, felrobbanhat!" Nem valószínű, hogy akciófilm jellegű robbanás lenne, elég ha szétfröcsköli a savat...de most tényleg, kivel és mivel kötekszel ezzel kapcsolatban? Idézet: „Én sose töltöttem fel a mostani akksimat, sőt - soha nem volt kiszedve se a kocsiból, oszt már 8 éves elmúlt! Én csak nagyon csodálkozom rajta, mert az előzőek általában 4 télnél többet sose bírtak.” Szerencséd van. Függ ez még az üzemeltetéstől, a töltőrendszertől, önindító állapotától....nem is értem miért árulnak a boltok akkutöltőt, hiszen az nem kellhet sosem... Üdv Inhouse Idézet: „Egyszer régebben még tél elején, nem messzire tőlünk a járda szélére ki volt téve egy 120 Ah-s akksi - mintha kissé használtas lett volna. Hazavittem és feltöltöttem. Aztán beleraktam az éppen akkor hajtott kocsimba /Skoda S100/. Szinte körbetekerte tengelye körül az autót.” Valószínű azért rakták ki, mert nem Skodájuk volt. De most komolyan... A 120Ah-s akku nagy teljesítményű, kevés személyautóban van ilyen. 1000A körüli, vagy afeletti indítóárammal kell rendelkezzen. Nekik már nem volt jó, mert elöregedett, lecsökkent mondjuk 60-70%-ra a teljesítménye. De mivel még így is tudott 6-700A-t, persze, hogy vígan indította a Skodát, amibe gyárilag 45-55Ah-s akku kell, a maga 360-440A indítóáramával. Más kérdés, hogy neked jó volt, de rajtad kívül kevesen szerelnek egy ekkora böhöm jószágot egy benzines autóba... Üdv Inhouse
Aztán az is lehet, hogy csak nem tudott aludni a kolléga hajnalban és mérgében mindenféle zöldséget irkált.
Mikrokontroller...gondoltam
!Arra lennék kíváncsi, hogy mi alapján, hogyan számolja ki a kiírt %-os eredményeket. Nyilván meg kell adni előtte az épp mérni kívánt akku kapacitását, esetleg az indítóáramát, vagy még hogy hideg ill. meleg. A kapacitás mérése egy hosszú folyamat lenne, nem hiszem, hogy azt veszi figyelembe. Az indítóáram képességet meg -hogy az aktuális akku hány %-os- valamihez viszonyítja. Tehát pl: egy 0%-os akku "X" terhelésen mekkora feszültséget ejt. Hány volt a 0% (mert hogy ilyennek is lennie kell)?!...és mennyi akkor az 50?! (...lehet ez már ipari titok...? )Példa: -Ha a DHC azt írja ki, hogy az akku 47%-os akkor ezt ő úgy számolná ki, hogy beterhel mondjuk az akku névleges indítóáramának az 1/10-vel, ami legyen most épp 50A, és eközben méri a sarukon a feszültség esést, ami mondjuk most épp 8.7V. Ez mind mind csak példa nem pontos érték, viszont bármilyen esetleges mérés (ha egyáltalán lehetséges a DHC-n mérni) megkönnyítené az elméletemet. Nagy valószínűséggel az akku kapcsain DVM-el való mérés az igen kicsi belső kapacitásból adódóan nem sok eredményt adna...de ki tudja...hátha mégis adna valami támpontot. (Nagyon megköszönném!)
Valahol már írtam, hogy van benne egy 0,1ohm/5W ellenállás, amit fettel kapcsol. Az, hogy ezt pwm-ben teszi, vagy csak ráereszti az akkura, nem tudom. Maga a mérés 1-2s. Ez idő alatt nézheti a feszültség esést és abból számol indítóáramot. Meg kell adni, hogy mennyi a névleges, és ahhoz számol %-ot. Csak ehhez kell, egyébként mindegy mit állítasz, ugyanúgy mér. A hőkompenzálás talán benne van. Gondolom tapasztalati úton van az agyában valamilyen korrekció.
Kapacitással ez nem foglalkozik. Erre van egyébként Proli007-nek kapcsolása itt a HE-n. Akkumulátor kapacitás mérés - Proli007 Kicsit hosszadalmas, de másképp vizsgálja az akkut. Üdv Inhouse
A készülék belső működését -valóban- már egyszer "kiveséztük" , most mindössze arra gondoltam, hogy a piros-sárga-zöld mezőre (is) osztott skála a kis teszteremben nagyon jó, viszont a %-os érték talán jobban érthető mindenki számára (az ügyfelekre gondolok elsősorban).
Hozzárajzolnám a meglévő skálához a %-os részt, és esetleg egy "range" kapcsolóval át tudnám váltani a kijelzőt % mérésre. Az eredeti, kalibrált feszültség skálázást mindenképp meghagynám, az úgy is kell a generátor méréshez (is), de jó lenne % értéket is közölni az éppen mért akkuról.
Úgy néz ki meg kell építenem végre valahára (csak be kell fejeznem) a Proli007 féle kapacitásmérőt, mert van egy olyan hiba, amit másképp nem tudok megállapítani.
A DHC teszter (és mivel mind így mér az összes többi gyorsteszter is, pl. Bosch BAT121) jónak mondja, 80% feletti, tartja a villázás közben is a feszültségét, viszont visszahozzák, hogy rossz. És nagy valószínűséggel igazuk van. Kapacitás probléma áll fenn... Van egy puritán merítőm, 2 autós izzóval és TL431-el, meg relékkel. Kapcsolható, hogy kb 5A, vagy 10A legyen a terhelés és 10,5V-ig merít. 5A-es állásban a tejesen feltöltött 45Ah-s akku kb. fél óra alatt lemerül és az utána következő töltés is (15.2V-ig) kb. ennyi idő... Mivel 45Ah-s, ennek az 1/20ával kellene bírnia 20óráig, hogy 10,5V-ra essen a feszültsége. Az 1/20 az 2,25A, ennél 2,22-szor nagyobb az 5A, ennyivel kevesebb ideig kellene bírnia kb, tehát 20/2,22=9óra. Mivel nagyobb a névlegesnél a terhelés, ne várjunk el ennyit, legyen csak 5óra, de biztos, hogy nem fél óráig kellene bírnia... Üdv Inhouse
Jó a meglátásod!
Mindamellett érdekes az eset, mondhatnám: elég ritka! Ha a gyári teszterek tudnának huzamosabb ideig nagy áramokkal terhelni, nagy valószínűséggel megállapítható lenne egy ilyen jellegű probléma. (az enyémet még nem próbáltam percekig működtetni -akár 100A-el- nem tudom szegény mit csinálna- gondolok itt a 2mm-es ellenállás huzalra....talán szétégne...?!) A "kontroll" töltés mekkora árammal történt, és hányszor? (jó lenne legalább egy 24 órás töltést nekiereszteni...persze fesz korláttal 0.1C-vel) Normál életkor és használat mellett azért nem kéne neki ilyen gyorsan lemerülnie ilyen kis árammal terhelve.
A töltés kb. C/20-al ment. Az érdekes az volt, hogy a lemerülés után mérve nem a megszokott 12V körülire visszamászott feszültség várt, hanem 12,5xV, ami majdnem teljes feltöltöttséget jelent. Nem is csoda, hogy a töltő hamar lekapcsolt. Arra kellene rájönni, hogy mi történik a kikapcsolás előtti pillanatokban. Nem álltam mellette végig, köztes időben rámértem egyszer és a várható 11,xxV-ot mértem. Valami lavinaszerű feszültségesés lehet a félóra vége felé...
Üdv Inhouse
Az ilyen esetekre lehetne jó megoldás -esetleg, ha van persze
- egy mikroprocesszorral vezérelt, diagramot is készíteni tudó kiértékelő áramkör. (mint pl. az általam is használt: Ginzel SpectraII,- lásd csatolt kép- vagy ITT találsz bővebb infót ,bár ólomsavas autó akkut még nem teszteltem vele, lévén kicsit macera lenne, "élő PC" kell hozzá, no meg behozni a lakásba egy nagy autó akkut...vagy egy laptopot száműzni a garázsba... )
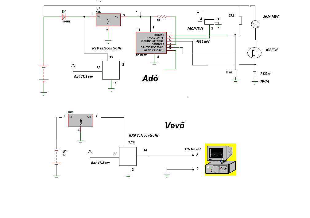
Az általam régebben felvetett PIC-kes megoldáshoz egy 433 MHz-es mini adóval, a szobában a vevővel, egy egyszerű programocskával regisztrálhatóak az adatok.
Hasonlókat hőfokra csináltam, a PIC-nek meg mindegy, hogy hőmérsékletet érzékel, vagy áramot és feszültséget. (Pl. melléklet) Üdv mgy
Nem lehet, hogy akkor van gond vele, ha az akku hőmérséklete alacsony, 0 fok alatti?
Ügyesnek néz ki!
![]() Már annak is örülök majd, ha meg lesz a Proli007 féle akku kapacitás mérő végre, állítható terheléssel. Meg készülőben van egy Köbzoli féle regeneráló is. Üdv Inhouse
Általában a hibák 99%-a hidegben jön elő, ezek is. Már 0 fok környékén kezdenek jelentkezni, de igazán a tartós mínuszban jönnek sokan. Ha meg lemegy a hőmérséklet -15 alá, akkor már csak az igazán rendben levő dízelek mennek hiba nélkül, de a benzinesek közül is megfog párat.
70-80%-os akkuval semmit észre sem vesznek a csökkenésből, csak télen a mínuszban. Mostantól kevés reklamáció várható, lehet műszerparkot frissíteni, karbantartani. Üdv Inhouse
Ez a "céges izébigyó" nagyon jó, tetszik! Főleg így, hogy saját "termék"
.A lehetőségek tárháza igen sokrétű lehet.(kicsit lenne több szabad időm, többet tudnék foglalkozni ezekkel a "projektekkel")
Proli féle akku kapacitás mérőhöz meg, '"bónuszként" lehetne egy kiértékelő, diagramot rajzoló PIC-es "motyó-t" építeni mgy tervei alapján...
Köbzoli féle regeneráló, gondolom egy passzív megoldás (feszültség/áram/töltés/kisütés/kisáram/nagyáram....stb). Egy régi- talán elfeledett megoldás regenerálásra- aktív megoldás, passzívval kombinálva: Langyos vízzel való kimosás, savazás, majd töltés, kisütés. Kicsit durvának tűnik, de sokszor működött, főleg cellazárlatnál.
Szia !
Egy targonca akkutöltő központnál, kísérleti céllal felszereltem egy adatrögzítőt. ( 48 Voltos rendszer) RF adók küldték be az adatokat. A melléklet szerinti 5. és 7. csatornán regisztrálta az adatokat. Szerintem jól követhető a delta U/delta T szerint töltő és az akku állapota. Van benne néhány mérési hiba, mely szoftveresen lekezelhető, és a görbék "szőrössége", mintavételezési algoritmus finomításával, kiküszöbölhető. Nyilván ez a módszer kisütésre regisztrálására is alkalmas. A "proli elven" működő kapacításmérőt pár alkatrészből egy PIC12F675-re ( 8 lábú kb. 200 Ft), már megírtam. Üdv mgy
Nagyon tetszik, valami hasonlót szeretnék csinálni a közeljövőben.
Ezek lennének a kívánalmak Még nem készítettem Pic-el semmit... Üdv Inhouse
Szia !
Mellékelem a "proli-elv" szerint működő rajzát. Méri és regisztrálja a feszülséget, áramot és hamozza a kisütési kapacitást, majd 10.5 Voltnál letiltja a FET-et. Protheus ISIS-ben elküldhetem a szimulációját. Elvileg egy soros eepromba is nyomhatná az adatokat, de egyelőre ez a téma nem izgat. A kívánalmaidban egy profi gyári készüléktől elvárt paramétereket írtál, mely megoldható, de a más témák miatt a motiváltság hiányzik. ( magyarul úszok, más proglémákkal) Idézet: „A kívánalmaidban egy profi gyári készüléktől elvárt paramétereket írtál, mely megoldható” Némelyik elhagyható, de a többség szükséges az üzembiztonsághoz és a használhatósághoz. A pontosság kérdése is kétséges... Nem vagyok benne biztos, hogy meg tudom csinálni...vagy azt, hogy mennyi időbe fog kerülni...vagy, hogy mennyire oldja majd meg a problémákat, aminek a kiderítésére készülne...még a PicKit2 sincs meg, kellene a főnökségtől egy kis "támogatás", viszont ha megkapom, utána már jogosan várnak el eredményt is... Üdv Inhouse
Szia !
Ha valamilyen nyelven tudsz programozni, meg tudod csinálni. Ilyen feladatokra tökéletesen elég a PICBASIC. Ne zavarjon, hogy elég lekezelően beszélnek róla. Minden program azt tudja, amit mi kihozunk belőle. Kitként olcsón lehet venni egy Centronics porton programozót ( hasonló, mint a watt-féle), de egy próbanyákon meg is csinálhatod. Szerintem próbálkozz vele, mert egy pár próbálgatás után " kinyílik a világ". Üdv mgy
Programozóként dolgozom, de persze magasabb szintű nyelven. Nekem az assembly kínai volt. Meg nem is volt logikus, hogy miért kellene verembe bájtokat pakolni, meg eltolni, meg...legyen rá parancs és oldja meg a gép. Én is PicBasic szerű dologra gondoltam. Amit így előre nem látok, hogy megoldott-e ebben a memóriakártya használat pl....
Kevés olyan gép van a környezetmben (és egyre kevesebb), amiben van még párhuzamos port, az átalakítás USB-ről plussz költség és kétséges, végülis egy PicKit2 nem tűnik vészesnek. Méláztam kicsit egy klón utánépítésen, de elment tőle a kedvem, plusz idő és macera, és nem éri meg...talán ha kitben kapható lenne... Jön a tavasz, otthon kevés időm lesz rá, de muszály lesz, télire kellene. Köszönöm a tanácsokat, majd még zargatlak ezzel kapcsolatban, ha lehet... Üdv Inhouse
Én azt egy árva szóval sem mondtam, hogy csak nekem dobták ki ...
De örültem, hogy nekem még a tél előtt és alatt milyen jó. Hogy valami dieselesből dobták ki, az egészen biztos, mert a benzinesnél a Skoda S100 gyárilag csak 35 Ah-sal ment. Később az 1.3-as Suzukimba is elég volt a 36 Ah-s.
Volt még pénteken érdekesség.
74Ah-s akku. DHC teszter szerint 85% körüli, tehát még jó. A villás terhelésnél már izzanak az ellenállások, de tartja feszültségét (persze ez ilyenkor alapból egy kisebb feszültség). Ráraktam a merítőt, 10A-es állásban 1p alatt vége, eléri a 10,5V-ot és megáll. 5A-s állásban kb. 2p és vége.... Itt is az a probléma jön elő, hogy indítóképességet vizsgálva jó, kapacitása pedig gyenge... Próbaképpen, hogy nehogy a merítővel legyen gond, lemerítettem egy 45Ah-s újat. Valahol 7-8óra között bírta 5A-el, az reálisnak tűnik. Jött a taxis, mondtuk neki, hogy korának megfelelő állapotú az akkuja, jó. Hőbörgött, hogy na akkor majd meglátjuk, próbáljuk ki. Beszerelte magának, nem hagyta, hogy segítsünk, előtte megmutatta, hogy pöcc-röff indul az újjal. Persze a régire csere után is...leállította, újra, akkor is... némi elbizonytalanodás után: "Persze, mert most nincs hideg..." Végülis igaza is lehetne, de mértem -8 fokban is, és akkor is 80% felett volt. Próbáltam segíteni neki, hogy a használt és az új akku közötti 30-40% eltérés miatt volt jó az újjal az indítás, és nem szabadna ezen múlnia, mivel gyárilag 1,5-2szeresen túlméretezik az indítóáramot...de nem hallgatott ránk, motyogott, hogy ez csak akkucska, visszarakta az újat, majd elrobogott... Következő télen lehet, hogy megint találkozunk... Azt megint nem sikerült neki elmondani, hogy amúgy 1 éve lejárt a garanciája, mert taxira csak 6 hónapot vállal a gyártó.Üdv Inhouse
Kaptunk 2 munkaakkut. Kicsit csicsásabb színű a külseje, egyébként szabvány méret.
Alapból (C/20) 60Ah és 480A (EN), viszont rá van írva, hogy C/5 50Ah és C/100 70Ah. Kicsit meglepődtem, mert a 480A indítóáramnál kevesebbet vártam tőle. Volt egy megbeszélésünk a gyártóval, ő azt mondta, hogy a munkaakkuknál vékonyabb lemezekből van több, olyannyira, hogy kevesebb az elektrolit a hagyományosnál, több az ólom benne. Üdv Inhouse
Jött vissza 2 érdekes akku.
Az első egy 55Ah-s, akku, nem indul 2-3 nap múlva. Autó rendben, az akku is...100% felettinek mutatja a DHC teszter, jó a feszültsége is. Villával mérve felmegy a mutató az elvárható értékre, majd 1-2s múlva lemegy kb. 2V-ot és ott tartja. Mérve 10,xV, cellazárlat, viszont nem pezseg egyik cella sem. Feltöltve a cellazárlat megszűnik, újra meg van a 12,7V. Újra mérve DHC szerint rendben, villázva újra előjön a feszültség esés és cellazárlat...pezsgés nincs... A másik egy jótállási próbálkozás...ilyet még nem láttam. Úgy küldték be, hogy nem jó, meg leázott a tetejéről a matrica...gyakorlatilag ennyi maradhatott a járműből, mert körben megégett, megolvadt az edényzet. Az alsó perem 2 oldalon megsemmisült, az elektrolit elfolyt. Üdv Inhouse
Megint találkoztam egy érdekes esettel...
Átvettek újrahasznosításra egy akkut, elég érdekesen nézett ki (lásd a képeket), de kíváncsi voltam, hogy mennyire gáz. Nagyon oxidos volt a saruja, alig bírtam megmérni, de tűrhető értéket mutatott. Kapott egy regeneráló töltést, majd az új mérés után egy magasnyomású mosóval való tisztítást. Mert megérdemli, 74Ah, 640A-ból 670-et tud, több, mint 100%-os! Persze kapott egy rendes dugót is... Üdv Inhouse |
Bejelentkezés
Hirdetés |




!
)



Azt megint nem sikerült neki elmondani, hogy amúgy 1 éve lejárt a garanciája, mert taxira csak 6 hónapot vállal a gyártó.









