Fórum témák
» Több friss téma |
Fórum » Propeller Clock
Szia! Legyen az bármilyen Schottky dióda mi el is bírja a sima Greatz hídnál sokkal jobb a hatásfoka! Tapasztalataim szerint egy diódával lehet a legjobb hatásfokot elérni kettő és négy diódával rosszabbak az eredmények.. Nem véletlenül alkalmazzák sok kapcsitápban ezt az egyszerű megoldást..
Sok Schottky -nál a 30 .. 50V -os feszültséggel lehet baj, néhány esetében az adatlap hallgat a Reverse Recovery Time adatról (1N5817..1N5819). Szernitem az Ulta Fast Recovery diódá közöt találni olyat, ami beszerezhető, olcsó, nagy feszültséget bír el és elviseti a 1.. 3 A -t. Amiket megadtam, 1A -ig használhatók... A Nixie óra andótápjában bizonyítottak (UF4007, SF17G)... Az eredeti diódával (BYV95C - 250ns) hűteni kellett a fet-et, ezekkel nem melegszik egyáltalán.
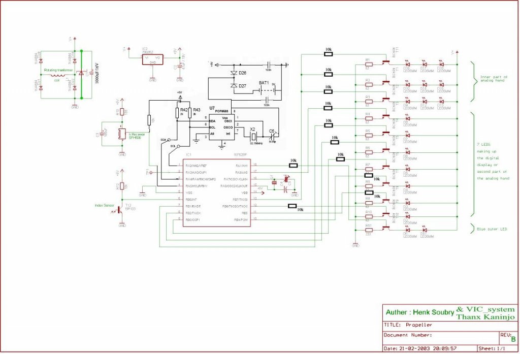
hello mindenki vlolna eggy oriási kérdésem belevágtam eggy proppeller clock -ba de ez egy kicsit nagyon butított verzió ami nem gond de a tápot úgy oldja meg hogy szén kefékkel de az hangos és az itt látott kapcsolás megfelelne e hozzá? Ha nem akkor mit kellene változtatni?
link: http://www.electronixandmore.com/project/propclock/index.html
Üdv mindenkinek!
Elkészült egy "HDD-s" óra az alábbiak szerint,HEX ,RTC-s rajz alapján . Az RTC-s rész nem működik, elfelejti a beállításokat. Bekapcsolás után villog a külső led, majd beállítás és minden müködik. A 8583 1-es lábon 1.05v a 2-en 4.54v mérhető.Az oszcillátor működését nem tudom ellenőrizni(a fereki mérő nem méri de a PIC-ét igen). URC22B távir. VCR1 beállítás. Mi lehet a hiba?
Szia! A beállításokat a külső kör ki be kapcsolása után menti az rtc eepromba.. A sima program nem jó bele olyan kell mi ehhez lett írva..
Szia!
Állitólag ez olyan.Az asm.ben találtam hivatkozást 8583-ra .Nem értek a programozáshoz csak fordítottam,.
Ha ki be kapcsolod a külső kört várd meg még vált percet akkor menti el valójában. Ha a beállítást nem menti akkor vagy nem kap az RTC tápot,vagy a 2K ellenállások nem jók melyek az SDA SCL vonalat felhúzzák tápra,hibás a bekötés,rossz az RTC,valamelyik dióda rossz vagy fordítva van az elemnél,elem rossz... Mérd meg kikapcsolva az RTC lábán kap e tápot az elemről és hány voltot és írd meg! A 2K ellenállásokat ellenőrizd!
2.2k ellenállás jó 1 láb 0.42v 2 láb 2.43v 8 láb 2,80v
Feltételezem az SDA SCL nincs felcserélve és nincs szakadás sem az áramkörben.. Fordíts bele másikat próbáld azzal. RTC ugye nem fordítva van bent??
Szia!
- Ha a program még nem inicializálta az RTC -t, a 7. lábán 1Hz jel jelenik meg. Ez a láb nyitott kollektoros, egy felhúzó ellenállással lehet mérni a feszültségét. - Az RTC SDA és SCL vonalainak felhúzó ellenállásait a PIC tápjára kell kötni. Az A0 lábat a földelre kell kötni. - Beállítás után a külső kör váltása tárolja a beállításokat.
Szia Kly!
Ma volt 1 kis időm és hangolgattam az órát. 550nF kellett a primér tekercsre .2db izzó erősen világít(0,8A).Itt a prim tekercsre kötött labortáp kb 2,8-3 A mutat. A sec tekercsen átfolyó áram 1,44 Amper míg a a fesz. kb 3,7V, két izzóval.Erre a a sec. tekercsre nem kellett kondi.Esetleg 10 nF ,de nem nagyon befolyásolta.Szerinted így jó lesz? A kondi a sec tekercsen 100 voltot bír de eléggé melegszik.Meg azok az 1-2 wattos ellenállások is a wireless-en.Itt mi lehet a gond? Köszönettel :tomics76
Sajnos nem hozott eredményt ,fordításnál hibát jelzett , az alatta lévőt pedig a távirányitó nem kezelte.A 2.27-es hex jó csak az RTC nem rögziti amikor a külső kört be-ki kapcsolom és megvárom a percváltást. Az RTC működik- a 7-es lábon kiadja az 1Hz-t.
Szia
Jó lesz ez Nem baj hogy megelgszik ha nem melegszik túl! Gondolom ezek az áramok full terhelésen mérhetőek. Az óra kevesebbet fog kérni és nem fog ennyire fűteni.Szerintem tedd rá és próbáld ki.Én egyébként egy 9V 800mA esdugasztápról is működtettem az órát. Idézet: „Az A0 lábat a földelre kell kötni.” Ha kikapcsolod a rotor tápját, az RTC a diódán keresztül megkapja az elem feszültségét? Feltöltenéd a megvalósított kapcsolási rajzot.
Milyen nyákterv alapján készítetted? Esetleg képet tudnál készíteni a nyák mindkét oldaláról?
A táp 2.8 v a 8 lábon kikapcsolt rotor tápnál, A0 földre kötve.
kapcs rajz:
Kicseréltem az RTC-t a hozzátartozó qvarcot-semmi változás. Beállítás után a 3 perc helynél halványan és rendszertelenül felvillan a külső kör led (piros).Feladom .
Kérek mindenkit ha van működő RTC-s órája pic 16F628A-val ossza meg velem a kapcsolási rajzot és a hex-et URC22B távirányitóhoz.Köszönöm.
Szia!
A rendszertelenül felvillanó külső kör azt jelenti, hogy nem sikerül kiolvasni az időt az RTC -ből. Milyen hibát adott a fordítás, amikor kisérleteztél vele? Milyen jó lenne egy bázis, ami elküldené neked a vett infra csomagokat dekódolva... Már több, mint két éve rendelkezésre áll mindenkinek... Nem jó, ha hex -eket használsz fel, nem tudod a beállításait. Próbáld meg az itt találhatót lefordítani.
Az ajánlott csomagban benne van a hex ,felprogramoztam a hiba továbbra is megvan .Lentebb azon az oldalon janocsi jelezte ,hogy nála tökéletesen működik -lehet rossz a pic.
A nyákterv titkos mit elkészítettél?? Ha nem osztod meg nem találjuk meg a hiba okát.. A kontroller 16f628A ??
Szia!
Sajnos már csak ez maradt mert az EAGLE-ben már átterveztem.Nem szép nem egyszerű és nem működik.Az eredeti rajztól a programozó csati az eltérés.
Ezen nehéz lenne lecsekkolni de az SDA SCL úgy nézem jól van.. Meg kéne vizsgálni nincs e szakadás az RTC és a PIC közt. Ha az RTC kap tápot és helyes a bekötés az SDA SCL vonalon akkor a beállítást kéne menteni még ha esetleg nem megy az óra az RTC-ben akkor is. Lehet rossz a kontroller vagy az RTC is. Más baja nem igazán lehet ha a megfelelő állomány van beleírva. Ki kell próbálni egy másik kontroller-el.
Üdv!
A pic -rtc kapcsolat jó.Rtc-t már cseréltem. Itt vannak a képek és egy módositott rajz de ha nem fog működni nem csinálom meg. A módositás oka jelenleg a ledeknél 1k asoros ellenállás a hármasoknál 120ohm 12v tápról megy 300mA (10v-nál még minden led működik és 12v-os a zener a propon. A beirt hex-et tökéletesnek írta a feltöltő (2.27-es janocsi ajánlása és ugyanezen számmal Hp41C-től).A pic csere még megoldható bár a kétoldali forrasztás miatt rizikós.
Köszönöm a segítséget. Kicseréltem a PIC-t és működik. Igaz, beforrasztás előtt programoztam.
Szia Kly!
Megint segítséged szeretném kérni! Összeraktam a propit, most azt csinálja, hogy a külső 3 led villog, ill. a belső kb 5 is. Egyszer még a közepe felé is felgyulladtak ledek, meg valamikor a kék csík(kivülröl) ment visszafele. Azt az index ledet nem tettem bele.De később igen,hogy probálgassam akkor is ezek a jelenségek voltak. Megint kevés lehet a táp? de most két 1 amperes izzó szépen vílágit a DC alapról. Vagy ez a dc táp szórakozik megint, lehet hogy az lm 7626-os ic szórakozik(ez tőled vettem használtam) Köszönettel:tomics76
Helo. Holnap csinálok. Amikor áll a propi és rákapcsolom a tápot akkor mintha 1 idő után melegedne a chip. meg a kvarc.Gondolom ez nem normális.?
A kvarc nem tud melegedni. Nincs mitől, hacsak nem valami kívülről melengeti!
|
Bejelentkezés
Hirdetés |














