Fórum témák
» Több friss téma |
Fórum » LM1036 sztereo hangszínszabályzó áramkör
Témaindító: Krajcsooo, idő: Máj 29, 2006
Témakörök:
Namármost: teljesen igazad van. De...
Szóval én még kezdő vagyok és nagyon tetszik nekem az, ha az egész dolog egyben van... Olyan élmény csak megmutatni a havernak, hogy tessik, itt van ez az egy nyák, ez csinál mident. Ha megmutatom, hogy 3 részből áll, akkor ezzel el is vesztette az érdeklődését. Szóval azon túl, hogy igazad van, egyenlőre még egybe építem meg ezt az elsőt, aztán a többit valószínűleg már külön-külön. Ha megnézzük, akkor nagyon látványos, hogy pl. az LM1036N-es rész teljesen önálló nyákra kívánkozik.
Szia unicorn,
kinek a pap, kinek a papné... Nekem a több darabból álló nemcsak azért jön be jobban, mert praktikusabb, hanem jobban is tetszik. Itt van a tavaly májusban készült erősítőm, ebben van az LM1036, amit említettem, a végek meg TDA2030A-k meg BD tranyók. Ezt kicsit nehezen tudtam volna összehozni egy nyákra... . Egyrészt adott volt a doboz, másrészt a dobozon belül is adottak voltak bizonyos helyek gyárilag (táp, borda, kezelőszervek, bemenetek, kimenetek...). Mondjuk az a lényeg, hogy működjön, és megfeleljen az elvárásoknak. Én most egy olyan erősítőn nyomulok, ahol plexi lesz a tető és a két oldala, ezért belül is jól meg kell csinálnom, remélem sikerül...TaTa
Nagyon szépen sikerült
OFF Honnan szereztél ekkora kondikat (egyébként mekkorák? nem tudtam elolvasni)? Én csak 10.000µF-eset tudtam venni a LOMEX-ben (legalább 50V-os kellett). /OFF
még egy ok, hogy külön legyenek a főbb egységek: ha egy másik erősítőhöz szeretnél hangszínszabályzót, és nincs kedved csinálni egy másikat (mert minek kettő?), akkor csak simán átrakod ebből abba(ha csak próbaképpen is.) de természetesen ahogy neked jobb, úgy csináld!
Mindent egyben akarsz, oké megértjük, de a panelon lehet úgy kialakítani, hogy az egyes részek jól elkülöníthetőek legyenek egymástól.
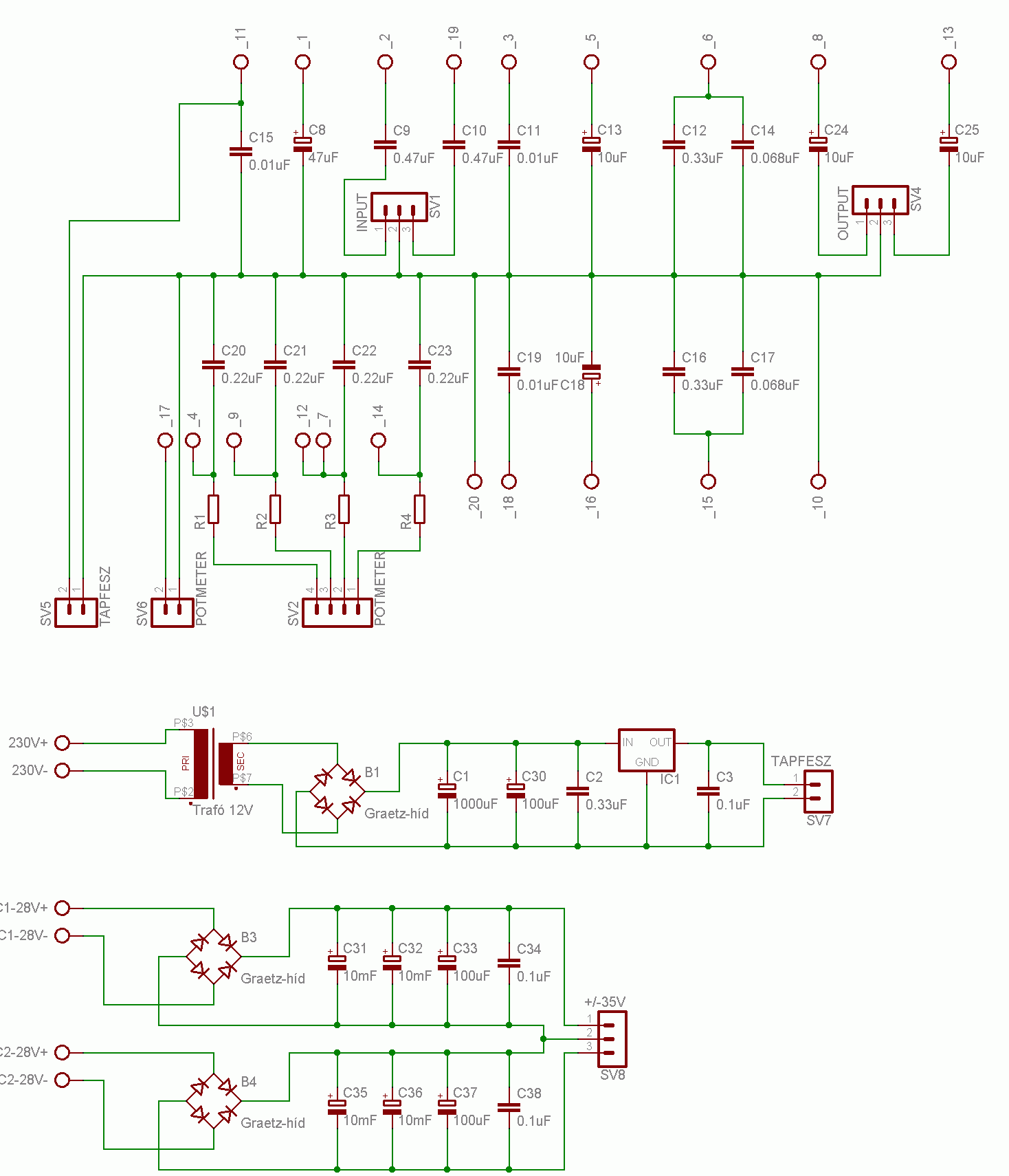
Próbáld meg valami olyasmi módon elrendezni, mint a képen. Hidd el, csak jóindulatból tanácsoljuk.
sziasztok! lenne egykérdésem: ti észrevesztek vmi különbséget az lm1036-os kapcsoláson, ha be- ill. kikapcsoljátok a loudnest? igazából mi a szerepe? szükségem van nekem erre a kapcsolóra? Köszi!
Szia unicorn,
ezek 25VDC/40.000µF kondik, ha jól emlékszem,de azért ilyen nagyok, mert régiek. A mai gyártású, hasonló kapacitású kondik mérete ezeknek kb. a negyede... A régiek szót úgy értsd, hogy ezeknek az aljukon van egy ráragasztott címke, amire 1970 van pecsételve... Most készül egy party-ládám, abban meg két 25VDC 70.000 µF-es lesz kettő, azok kétszer ekkorák majdnem... Kovidivi, nekem nagyon sokat számít a loudness, sokkal szellősebb lesz tőle a hang, mintha megnövekedne a tér, kiemeli a basszust meg a magasat. Igaz, ezzel "meghamisítja" a hangot, de nekem tetszik. Szerintem tedd be azt a kapcsolót, nem nagy ügy, vagy kipróbáláskor döntsd el, hogyan jobb Neked, és kösd be fixre on vagy off állásban.... TaTa
Jogos. A következőm tuti ilyen lesz, de ezt még megpróbálom így megépíteni.
Hali tatabike!
Láttam az LM1036-os előerősítőd, megépitettem én is és minden rendben van vele csak búg nekem a hagszóró de nem jövök rá hogy miért. pedig a hang be és kimenet árnyákolt kébellel van csinálva. ha kikötöm vagyis a jelet közvetlenül az erősitőre adom rá akkor semi bugás ha viszont előerősitőt közbe iktatok akkot búg. Te nem tapasztaltál hasonlót?
FÖLDHUROK!!! >> Ebbe olvass bele
(esetleg rossz trafo árnyékolás)
köszi a gyors választ. Földhurok nincs az tuti.
De mit értesz trafó árnyékoléson?
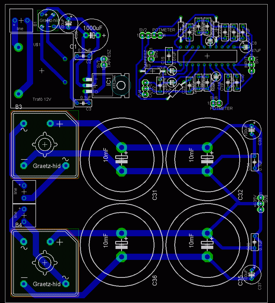
Megcsináltam külön-külön minden elemet, ahogy javasoltátok. Akinek kedve van, nézzen rá.
Már csak az erősítő IC hiányzik.
Szia tibiiii00,
nekem nem volt semmi ilyen problémám. A búgás szerintem attól van, hogy valahol a pozitív jel összeér a földdel, vagyis zárlat van az előfokban. Nézd át a forrasztásokat, keress hibás forrasztást, az LM kapcsolásában vannak közel lévő forrszemek, lehet, hogy valahol áthúztad véletlenül az ónt, vagy esetleg az árnyékolt, sodrott kábel csupaszításánál kimaradt egy hajszálvékony szál, amit átlóg a másik potenciálra, ilyesmiket keress... Kapcsolási rajz alapján vizsgáld át szakadásmérővel, hogy melyek azok a pontok, ahol galvanikus kapcsolatnak kell lennie, és ahol szakadást kell mutatnia, mert esetleg az is lehet a hiba, hogy valami nem érintkezik azzal, amivel kellene... TaTa
Szia unicorn,
Nagyon zsír, és nagyon profi, nekem tetszik, gratula... TaTa
hali
attól lehet bugás hogy az lm1036 7. lábára nem kötöttem semit abszolut semit még földet se?
Szia tibiiii00,
elvileg nem, de sosem lehet tudni, kösd be... TaTa
Köszi, nélkületek nem sikerült volna.
Még kell az erősítő IC és a trafó, aztán már mehet is a nyákmaratás. Egy további kérdésem lenne: Hogyan szokás az erősített jelet kivezetni a dobozra? Gondolom azt a karos odacsíptetős megoldást preferáljátok ti is, mint amilyenek a gyári erősítőkön vannak.
Szia unicorn,
Tied az érdem nagy része, ezt ne is tagadd, mi csak jártattuk a szánkat, Te meg dolgoztál... (Mondjuk én is egy erősítőn dolgoztam közben, és ide-ide pislogtam...).Jó az a karos, csíptetős megoldás is, meg én néha szoktam használni azt a régi fajta hangfalcsatit is, ami a DIN szabványos bemenetekkel ellátott erősítőkön szokott lenni, biztos ismered, egy vastag, és egy vékony tüske áll ki belőle, és fekete, henger alakú a csati. Minden régi Tesla és Unitra cuccon ilyenek vannak, sőt, van egy Vidi hangfalpár nekem itthon, és a hangfalon magán is ilyen aljzat van... De szerintem maradj a csíptetősnél, az a jobb és egyszerűbb... TaTa
sziasztok! az lm1036-os áramkörömnek állnék neki, hogy megjavítsam. első esetben szétküldtem (talán az ic-t...?) a kapcsolást azzal,hogy 4ohmos hangszóróval próbáltam ki,hogy szól-e. aztán kicseréltem az ic-t, és még mindig nem szól(erősítővel tesztelve). a kérdésem az lenne ,hogy hogyan tudnám műszerrel (sima, legegyszerűbb multiméter) megmérni, hogy jól működik-e? a kimenetet mérném. csak szkóppal tudnám leellenőrizni,hogy jön-e ki jel az áramkörből? vagy a multiméter melyik állását használjam? Köszi!
Hello! kicseréltem az ic-t.próbaképpen kipróbáltam egy 32ohmos fülessel kb. 2mp-ig,és szólt. utána beraktam erősítő elé. a következő problémákat produkálja: ha a volume potit teljesen letekerem,akkor is szól a zene, igaz halkabban, tehát funkcióját jól tölti be (hangerőt változtat), csak nem jó tartományban. ez mitől lehet? a balance potinál a két csatorna hangja egymástól nagyon különböző. mintha nem lenne ugyanolyan a két oldal. Ha kicsi a táp (teljesítményre gondolok), akkor lehetséges, hogy torzít a hangszínszabályzó?mert ha a kiv.jelzők működnek, a villogás ütemére picit torzít a zene. Még egy: ha kikapcsolom a loudness-t ,akkor teljesen elhalkul a zene(lehet,h zárlatot csinál). Tippeket szívesen fogadok (a vicc az, hogy próbaképpen légszereléssel eddig mindig, minden működött, és mikor dobozolásra került volna a sor, vagy nyákra átraktam, akkor kezdtek problémázni
) Idézet: „ha a kiv.jelzők működnek, a villogás ütemére picit torzít a zene.” Ez nagyon nem jó. A kivez.jelzőnek teljesen külön tápot csinálj, nagy pufferral és külön stabkockával. A tápot pedig magánál az LM1036-nál a táplábakra közvetlen odaforrasztott 100n-s kerámia kondival szűrd.
értem.akkor elég gáz a helyzet, mert be kellene raknom még egy harmadik trafót is? leellenőrzöm, hátha az egyik nF-os kondi behalt.Köszi
Hát most igazán elgondolkodtam. Lehet,hogy felesleges a hangszínszabályzó. Vele nem tudom torzításmentesen kihajtani az erősítőt. a balance poti nem megfelelően szabályoz, és a két oldal teljesen máshogy szól(hangzásilag is), plusz az egyik oldal folyamatosan olyan hangot ad, mikor a mikrofonba szél fúj, és torzít is...hangerő megfelelően szabályoz, mély ,magas tökéletes. Csak kár,hogy már kifúrtam a lyukakat, de lehet,hogy inkább gyártok egy új előlapot...
Meghalt a hangszínszabályzóm, pedig alig használtam. Csak be akartam kapcsolni vmelyik nap és semmi
:no: :rinya:
Megvan a hiba, eddig lengő csatlakozókkal volt szerelve, az volt itthon, de tegnap beépíthető csatlakozókat raktam bele. Csakhát fémdobozról van szó és letestelt... Nem is tudom hogy lehet leszigetelni, mert oké, hogy kap gumialátétet, de a lyukon, a menteknél letestel... Ezért utálom a fémdobozkat, mert vigyázni kell a testeléssel vele és nagyon nehéz is megmunkálni.
Megépítettem ezt a hangszínt, őszintén elégedett vagyok vele, hangminőségben semmilyen kigogásolhatót nem tapasztaltam, magas-mély nagyon jó, a balansz is szépen szuperál. Egyedül a loudness-nél nem tapasztaltam komolyabb változást, a hangerőállítás ilyenkor nekem is kiiktatódott. Néhány gondolatot hozzáfűznék még. Az eredetileg 390 nF-es 'mély' kondikat nagyobbra cseréltem (470) mert kevésnek találtam a basszust amit produkált, potiknál az érték elhanyagolható (nekem 1k-sak kerültek bele és nem találtam különbséget az eredeti értékűekkel próbálva) és a gerjedések elkerülésére stabil táp, 9-12V tápfesz és persze fémdoboz. Két képet felteszek a panelról, reméltem tudtam valamit segíteni.
üdv.
Szia zetef,
nagyon pöpec... Most akarok építeni egy harmadikat, kíváncsi leszek, hogy ennek milyen "sztárallűrjei" lesznek... Ha esetleg egy hozzá(bb)értő kolléga tudja a megoldást, azt szívesen venném... TaTa
hello mindenkinek, mekem is nagyon jol mukodik az egesz de egy kis gond van a loudnes-el eloszor mikor osszeraktam es a loud -ot bekapcsoltam akkor a magas es a mely tartomany maximumra emelkedett , ez ment is igy par napig , ma ujra elo szedtem es most szinte semmi valtozas hiaba kapcsolom ki vagy be , hulla
szoval vagy az ic szar vagy nem tom mert a rajzot 1000x atneztem es minden ok szoval nem tom , az elottem hozzaszolonak 2 darab van az egyik mukszik a masik nem , az egyoken van eloerosito a masikon nem , vajon ez lehet a gond? |
Bejelentkezés
Hirdetés |




Nekem a több darabból álló nemcsak azért jön be jobban, mert praktikusabb, hanem jobban is tetszik.



) 


szoval vagy az ic szar vagy nem tom mert a rajzot 1000x atneztem es minden ok szoval nem tom , 




