Fórum témák
» Több friss téma |
Valószínűleg a fölcserélted a trafón lévő tekercsek irányát valahol.
A kimeneti részen pontosan mi melegszik fel? A dióda?
Igen a dióda.
Egyébként nem cseréltem fel a tekercsek lábait, mert azt a nyáktervet használtam, ugyanazt másoltam le ami az eredeti gyári tápegységben is volt. Mindjárt feltöltöm, csak előbb átmegyek a másik számítógépre.
A nyákterv(nics rajta a bemeneti egyenirányítás, pufferelés)
Akkor valószínűleg a dióda hibás. Próbálj meg helyette valami más schootkyt használni. A snubber is igazából felesleges, mert eg yilyen alacsony feszültségű schootky nem termelhet zavart.
Ez egy kvázirezonáns flyback, ami elvileg a terhelés növekedésével csökkenti a kapcsolófrekvenciát. A hangot minden esetben az okozza, hogy a drótban nagy áram folyik, és így nagy erők ébrednek a huzalok között.
Mindesetgben terhelés nélkülitt mindennek hidegnek kellene lenni.
Igen, akkor valószínüleg ez lehet a hiba. Nagyon szépen köszönöm a segítséget!
[OFF]Szia!
#1186505-tel kapcsolatban tudnál segíteni nekem? Kellene találnom valakit, aki ráér egy keveset...
Sajnos azon kívül, hogy nézzél át minden alkatrészt, nem tudok nagyon mit javasolni. AJánlom nézd át a szekunder oldali diódákat, ugynais ha a kondi vacakolt, akkor azok is hibásak lehetne. Ekkor ugybeár rövidzárt kap, amitől szép nagy áramok folynak a drótokban és rezegtetik, és a rövidzárvédelem bekapcsolása miatt hangfrekvenciával kapcsolgathat ki be (vagy kvázirezoáns flyback és úgy leesik a kapcsolófrekvencia, hogy lesz iylen komponense)
A szekunder oldalt nyugodtan méregetheted multiméterrel. A primer oldallal vigyázz, azt célszerű csak leválasztótrafóval méricskélni, hogy vigyázz magadra.
Köszi, ezek megvoltak. Azért megismétlem majd.
Van benne egy tl431-es 3 lábú ic. Ezt hogyan tudom ellenőrizni? Ref lábon mérek feszültséget? Leválasztó trafó adott, 0-250V-ig tudom változtatni a feszültséget akár.
Jó lenne ha lenne egy áramkorlátos tápod, ezeket arról a legjobb indítani. Egy beépített soros analóg műszeren szoktam figyelni a felvett áramot, ezen rögtön látszik ha valamiért tilt a táp (próbálgat bekapcsolni). Első körben vedd le a komplett invertert a tápról (2-2db pirossal jelölt csőkimenet a hozzájuk tartozó teljes elektronikával), szerintem ott lesz valami zárlatos. Nem véletlenül volt púpos ott a kondi. Ha ekkor elindul akkor ott kell keresni a hibát.
Egy ilyen táp javítását azzal szoktam kezdeni, hogy végigmérem az összes elkó ESR-jét. Aztán ami még meglepetést szokott okozni azok a kisjelű diódák, valamint egy-két ellenállás szakadása, illetve megnyúlása.
Hello
Ma elmentem az Elektro Konthába. Vettem egy pár magot. Az eladó nem tudott róluk semmit. Azt mondta ezért ilyen olcsó. Na mondom majd én el szórakozok velük. 2462Ft volt az összes. A képen látszik, hogy mekkora az Al . Az a kérdés, hogy mire tudom ezeket használni? Milyen anyag lehet? Úgy nézem impulzus trafónak egyik sem az igazi.
A nagy permeabilitásúakat én zavarszűrőkben szoktam látni.. a kisebbekről nem tudok bővebben nyilatkozni.. nagyobb az értékük, mint egy porvas fojtónak, de kisebb, mint egy hagyományos ETD vagy EI.. mondjuk.. ha a keresztmetszet kisebb, az Al is kisebb azonos permeabilitás esetén.
Milyen módszerrel mérted az AL-t? (hány menetet tekertél rá a méréshez?) milyen műszert használtál induktivitás mérésre?
Azért kérdezem, mert ha 1 menettel mérsz az megtréfálhat, (főleg LCM3 esetében a magas mérőfrekvencia miatt). A fehér vasmagok ismerősek, hasonlót bontottam zavarszűrőből AL=5000, belepróbáltam kapcs tápba és egész használható volt. A bal oldali szürke vasmagok is használhatók jó eséllyel trafónak, és a jobb oldali nagyobb fekete vas is. A többi valószinüleg tényleg zavarszűrőnek jó elsősorban, hasonlókat próbáltam már, eléggé veszteségesek voltak (jobban melegedtek a vártnál).
Az LCM-3-al mértem, és rátekertem 10-12-14-16 menetet. Ez attól függött, hogy mennyi fért el kényelmesen egy sorban.
Az induktivitásból számoltam az Al-t.A magok bírják a 3-5MHz-et is simán, de akkor már biztos melegednének. Tehát nagy biztonsággal lehet őket mérni így. A nagy Fehér mag darabja pont 525Ft volt. Úgyhogy az valami profibb dolog lesz. A többi olcsó volt.
A kockás papírnak mekkora az osztása? ( gondolom, azért tetted oda, hogy látszódjanak a méretek.
A mag keresztmetszeteket akarod saccolni? Igen 5X5mmes a kockás füzet lap.
Kiszámolgattam a keresztmetszeteket. Itt egy kép:
A nagy Al értékkel rendelkezők valószínű tényleg EMI filterbe lesznek jók. Sajna. A fehér mag az érdekes lehet, mert drága volt.
A kicsik meg valószínű sima por magok nem? Úgy nézem nem tettem szert egy jó gyűjteményre.
Sziasztok!
A flyback tápom már mondhatni jól működik, de egy apróbb probléma még mindig van. A kimenet(ek)en a feszültség nagyon nagyon lassan a kezdeti 5,6V-ról megy felfele(ameddig teszteltem olyan 6,9V-ig). De tényleg nagyon lassan. Szerintetek mi lehet a kínja?
Fordítva. A 4000-10000 közötti Al értékűek jók trafónak, a 200-800 közöttiek pedig csak zavarszűrőnek. Azok sem porvasak hanem ferritek. Az összes közül szerintem a szürkék viselkednek majd a legjobban trafóként (hasonlítanak a talis-ra), próbáld ki egy egyszerű önrezgőben.
Sziasztok!
Lenne Egy olyan kérdésem, hogy kaptam ebből a tápból 2 db-t 1750W 48V 30A ezt szeretném erősítőhöz használni. Az lenne a kérdésem hogy ez megoldható -e vagy ha nem valakit érdekelne e más tápért cserébe ? Ami jó végfokhoz. Tudom hogy az apróhirdetés nem itt van de ha nem muszáj nem válok meg tőle csak hasznosítani szeretném. Köszönöm!
De van nekem itthon egy magom, ami a 220-as részen volt EMI filter. Annak volt 4750 az Al-je.
Szerintem a nagyobb Al-ű magokra tekerek próba tekercset, és megnézem mennyire fűtenek. Ha viszonylag jó indukciót elvisel, akkor jók lehetnek impulzus trafónak. Mondjuk B : 0.14 és nem melegszik tovább 45°C-nál, akkor ok. A freki mondjuk 50KHz
Szia!
Kiválló lehet erősítőhöz, például egy vagy több TAS5630-hoz (2x300W zenei teljesímény 4 ohmon, ennek a 48V táp pont tökéletes).
A szimmetrikus fojtónak az kell, hogy nagy legyen az induktivitása. Oda tesznek ferritet, nagy AL-lel. Az aszimmetrikus meg kis induktivitású szokott lenni ( kis menetszámú ), hogy be ne telítsen. Oda használnak inkább porvasmagot, vagy légréses ferritet.
Igen, valahogy így kell kipróbálni, tegyél rá viszonylag sok menetet, szekunder nem kell rá, csak legyen meggerjesztve, kezdetben csak kicsi indukcióval. Aztán kezd el csökkenteni a menetszámot, ezzel nő az indukció a vasban. Addig növeld, míg a vas el nem ér mondjuk 50...60 fokot. Ekkor visszaszámolhatsz az indukcióra és kiderül, hogy mit vettél... ( A 45 fok kevés, mert nem ott lesz a vasmagnak a minimális vesztesége, hanem magasabb hőmérsékleten. Ha ilyenkor rátekersz még szekundert, akkor a vasveszteség már nem nő tovább, hanem hozzájön a rézveszteség. Akkor legyen az egész mondjuk80...90 fok. )
Ok akkor majd az 50-60 °C-ot veszem alapul.
Hali! Az a gond hogy nekem nem jó mert nekem 2*91v kell tehát ezzel én nemigazán érek semmit . Az lenne a kérdésem hogy ebből lehetne -e nagyobb szekunder feszt kicsalni?
Topológiától függően az egyenirányítás módosításával tudsz például 2x48V-ot csinálni, de ehhez is már a szekudner részt át kell variálni. Az általad leírt feszültséget pedig csak tényleg nagyon nagy módosíásokkal érhetnéd el.
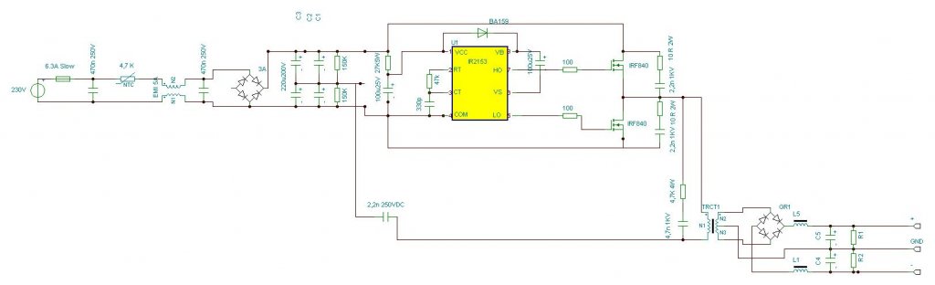
Sziasztok!Ezen a kapcsoláson mit kéne átalakítani?Esetleg valaki kitudná egészíteni valamien végelemmel?Üdv Peti
Mihez kellene átalakíani?
Ha rezonánsra csinálod, akkor nincs züskég védelemre, mert megfelelő méretezés esetén rövidzárálló. Egybéként meg egy sönt, és egy BJT ami lehúzza az időzítő kondit a földre és megvan a védelem. |
Bejelentkezés
Hirdetés |






Az induktivitásból számoltam az Al-t.











